XB-ART-52034
J Biol Chem
2016 Jun 24;29126:13730-42. doi: 10.1074/jbc.M116.733766.
Show Gene links
Show Anatomy links
Secreted Frizzled-related Protein 2 (sFRP2) Redirects Non-canonical Wnt Signaling from Fz7 to Ror2 during Vertebrate Gastrulation.
Brinkmann EM
,
Mattes B
,
Kumar R
,
Hagemann AI
,
Gradl D
,
Scholpp S
,
Steinbeisser H
,
Kaufmann LT
,
Özbek S
.
???displayArticle.abstract???
Convergent extension movements during vertebrate gastrulation require a balanced activity of non-canonical Wnt signaling pathways, but the factors regulating this interplay on the molecular level are poorly characterized. Here we show that sFRP2, a member of the secreted frizzled-related protein (sFRP) family, is required for morphogenesis and papc expression during Xenopus gastrulation. We further provide evidence that sFRP2 redirects non-canonical Wnt signaling from Frizzled 7 (Fz7) to the receptor tyrosine kinase-like orphan receptor 2 (Ror2). During this process, sFRP2 promotes Ror2 signal transduction by stabilizing Wnt5a-Ror2 complexes at the membrane, whereas it inhibits Fz7 signaling, probably by blocking Fz7 receptor endocytosis. The cysteine-rich domain of sFRP2 is sufficient for Ror2 activation, and related sFRPs can substitute for this function. Notably, direct interaction of the two receptors via their cysteine-rich domains also promotes Ror2-mediated papc expression but inhibits Fz7 signaling. We propose that sFRPs can act as a molecular switch, channeling the signal input for different non-canonical Wnt pathways during vertebrate gastrulation.
???displayArticle.pubmedLink??? 27129770
???displayArticle.pmcLink??? PMC4919455
???displayArticle.link??? J Biol Chem
Species referenced: Xenopus laevis
Genes referenced: acss2.2 atf2 dkk3 ecd frzb2 fzd7 gtf2i gtf2ird1 mapk8 mos myc ntsr1 pcdh8.2 ror2 sfrp1 sfrp2 szl tbxt wnt5a
???displayArticle.morpholinos??? frzb2 MO1 fzd7 MO1 ror2 MO2 sfrp1 MO1 sfrp1 MO2 sfrp2 MO1
Phenotypes: Xla Wt + frzb2 MO (fig.4.a) [+]
Xla Wt + fzd7 MO
(fig.4.a)
Xla Wt + fzd7 MO (fig.4.c)
Xla Wt + Hsa.sfrp2 (fig.1.a)
Xla Wt + Hsa.sfrp2 (fig.2.d)
Xla Wt + ror2 MO (fig.2.a, b, c)
Xla Wt + sfrp1 MO (fig.4.a)
Xla Wt + sfrp2 (fig.1.a)
Xla Wt + sfrp2 MO (fig.1.a)
Xla Wt + sfrp2 MO (fig.2.a, b, c, d)
Xla Wt + sfrp2 MO (fig.4.a,b)
Xla Wt + fzd7 MO (fig.4.c)
Xla Wt + Hsa.sfrp2 (fig.1.a)
Xla Wt + Hsa.sfrp2 (fig.2.d)
Xla Wt + ror2 MO (fig.2.a, b, c)
Xla Wt + sfrp1 MO (fig.4.a)
Xla Wt + sfrp2 (fig.1.a)
Xla Wt + sfrp2 MO (fig.1.a)
Xla Wt + sfrp2 MO (fig.2.a, b, c, d)
Xla Wt + sfrp2 MO (fig.4.a,b)
???attribute.lit??? ???displayArticles.show???
|
|
FIGURE 1: Gain and loss of sFRP2 impairs CE movements in Xenopus. A: Representative phenotypes of embryos injected into the dorsal equatorial zone at 4-cell stage with indicated morpholino oligonucleotides (Mo, 15ng) and synthetic mRNA (500pg sfrp2/hsfrp2 or 200pg for the Mo-rescue). B: Quantification of phenotypic analysis shown in A. Numbers of analyzed embryos are indicated on top of the bars. C: For the AC elongation assay, embryos were injected animally at 2-cell stage with indicated synthetic mRNAs (300pg) and excised at stage 9. ACs were cultured with or without Activin overnight to analyze elongation. D: Quantification of AC elongation shown in C. Categorized in not elongated (blue), partially elongated (white) and fully elongated (grey) ACs. Numbers of analyzed ACs are indicated on top of the bars. E: Analysis of xbra expression of 10 ACs as shown in C, harvested after two hours incubation in Activin. Chart E shows a representative with technical triplicates. This was confirmed by at least n=2 independent experiments with similar results using sibling animal caps of those shown in C+D. F: AC elongation assay of embryos injected with 100pg of each indicated synthetic mRNA. To balance injected mRNA quantities the respective amount of gfp mRNA was co-injected. Scoring and quantification as in C+D. |
|
|
FIGURE 2: sFRP2 is required for papc expression and enhances Ror2 mediated signaling A: Representative papc expression pattern analyzed by whole mount in situ hybridization of gastrula (stage 10.5) embryos injected at 4-cell stage in the dorsal equatorial region with indicated Mos (15ng). Arrowheads indicate site of injection. B: Quantification of in situ hybridization shown in A. Numbers of analyzed embryos are indicated on top of the bars. C+D: Relative expression of papc analyzed by qPCR in whole embryos injected with indicated Mos (15ng) and synthetic mRNA (200pg). E+F: Relative expression of papc analyzed by qPCR in AC explants injected with indicated synthetic mRNAs (500pg ror2/sfrp2 and 150pg wnt5a). G: Relative expression of ror2 in ACs from uninjected embryos cut at stage 9 and harvested after 14h with or without Activin (50ng/ml) when sibling embryos reached stage 25. H: ATF2 luciferase reporter assay of stage 12 gastrula embryos injected with the indicated synthetic mRNAs (500pg ror2/sfrp2 and 100pg wnt5a) and the ATF2 Firefly and TK Renilla luciferase reporter constructs. Charts C and G show the mean ± SD of three independent experiments. (*) indicates significance (p < 0.05) compared to controls. Charts D,E and F show a representative with technical triplicates. This was confirmed by at least n=2 (D and F) or n=3 (E) independent experiments in different batches of Xenopus laevis with similar results. Graph H shows the mean ± SD of biological triplicates of pools of 7 embryos each (*p < 0.05 to controls). This was confirmed in at least n=3 independent experiments in different batches of Xenopus laevis. |
|
|
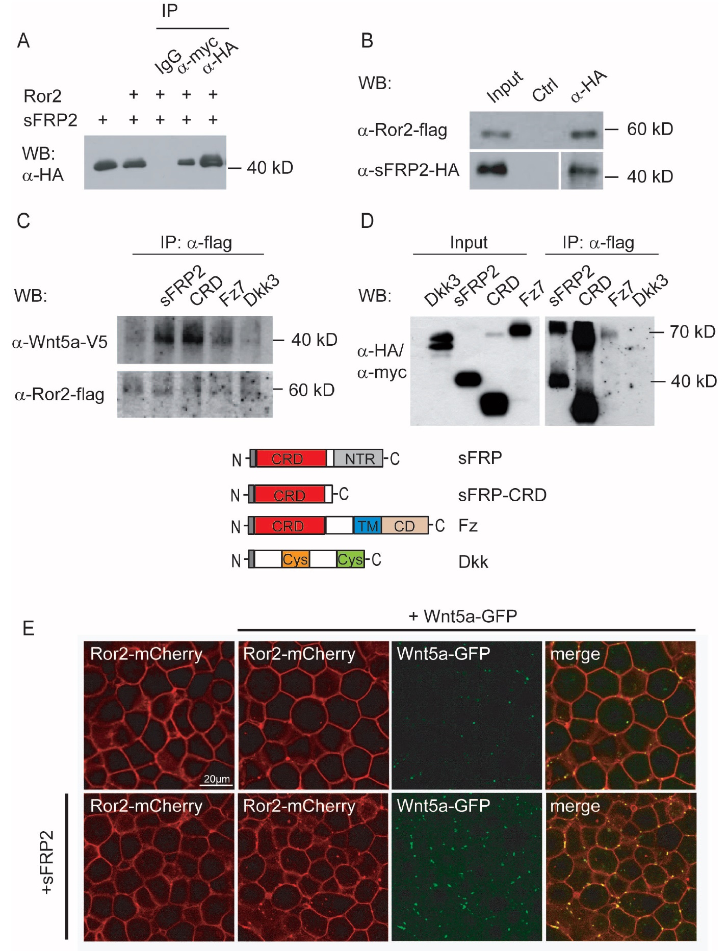
FIGURE 3: sFRP2 interacts with Ror2 in HEK293T cells and stabilizes Wnt5a/Ror2 complexes. A: Co-IP in Hek293T cells transfected with Ror2-myc and HA-tagged sFRP2 (1μg each). Protein lysates were precipitated with a mouse antibody against myc or HA, respectively, and IgG as negative control. Western blot (WB) analysis with anti-HA antibody shows that sFRP2 is pulled down together with Ror2. B: IP from conditioned media generated in Hek293T cells transfected with either Ror2 ECD-flag or sFRP2-HA. Purified proteins were mixed and further precipitated with a mouse anti-HA antibody. WB analysis with rabbit anti-flag shows that purified sFRP2 binds to purified Ror2-ECD. As a negative control (Ctrl) Ror2 ECD-flag conditioned medium was precipitated with anti-HA-coupled magnetic beads and sFRP2-HA conditioned medium with anti-flag-coupled magnetic beads. C: The Wnt5a-V5 binding assay was performed in Hek293T cells transfected with Ror2 ECD-flag alone or co-transfected with sFRP2-HA, CRD-HA, DKK3-HA or Fz7-myc (1μg each). Each cell sample was treated with equal amounts of Wnt5a-V5 conditioned medium for 15 min before cells were lysed for rabbit anti-flag pull-down to precipitate Ror2. The samples were then analyzed on two different WBs: WB on top was analyzed with anti-V5 antibody for the Wnt5a-V5 fraction bound to precipitated Ror2- flag. The bottom WB was analyzed with mouse anti-flag and shows that equal amounts of Ror2 were precipitated in the different samples. 3D: The WB analyzed with mouse anti-HA/anti-myc antibody shows that all co-transfected proteins were expressed (input, first 4 lanes) and were co-precipitated with the Ror2-flag pull-down (IP: anti-flag, last 4 lanes). Only Dkk3 was not precipitated with Ror2. A scheme of the different proteins used in the experiment is shown below. sFRP family proteins are related to Fz receptors in the CRD. CRD: Cysteine-rich domain; NTR: netrin-like domain; TM: Transmembrane domain; CD: cytoplasmic domain; Cys: Cysteine-rich domain. E: Confocal microscopy analysis of live zebrafish embryos expressing 1ng mRNA of the indicated constructs at 30-50% epiboly stages shown in the indicated colours. Confocal images represent single z sections. Ror2-mCherry shows membrane localization regardless of the presence of Wnt5a or sFRP2. Wnt5a-GFP shows co-localization with Ror2-mCherry in discrete clusters at the membrane. Co-expression of sFRP2 with Ror2-mCherry/Wnt5a-GFP leads to an enhanced membrane localization of Wnt5a-GFP. |
|
|
FIGURE 4: sFRPs and Fz7 act redundantly to activate Ror2. A+B: Relative expression of papc analyzed by qPCR in gastrula stage 10.5 whole embryos injected dorsal equatorially with indicated Mos (15ng) and synthetic mRNA (200pg). C: papc expression of Fz7 morphants analyzed by whole mount in situ hybridization of gastrula stage embryos. Arrowheads indicate site of injection. D: Relative expression of papc analyzed by qPCR in AC explants injected with indicated synthetic mRNAs (500pg ror2/fz7 and 150pg wnt5a). Charts A, B and D show a representative with technical triplicates. This was confirmed by at least n=2 independent experiments in different batches of Xenopus laevis with similar results. E: Confocal microscopy analysis of DMZ explants of Xenopus embryos injected dorsal equatorially at 4- cell stage with 500pg Ror2-myc or 500pg sFRP2-HA. Endogenous Fz7 is shown in green and over-expressed Ror2 and sFRP2 are shown in the indicated colours. |
|
|
FIGURE 5: sFRP2 and Ror2 inhibit Fz7 mediated non-canonical Wnt signaling. A: Co-IP in Hek293T cells transfected with Fz7-myc and sFRP2-HA (1μg each). Protein lysates were precipitated with a mouse antibody against myc or HA respectively and IgG as negative control. WB analyzed with anti-HA antibody shows that sFRP2 is pulled down together with Fz7. B+C+D: qPCR analysis of AC explants of embryos injected with the indicated mRNAs (500pg n7c5/sfrp2/ror2/ror2 kd and 100pg wnt5a . E+F: ATF luciferase reporter assay of stage12 gastrula embryos injected with the indicated synthetic mRNAs (300pg fz7/ sfrp2/ror2/ror2 kd and 100pg wnt5a per embryo) and the ATF Firefly and TK Renilla luciferase reporter constructs. Charts B+C show the mean ± SD of n=3 independent experiments. (*) indicates significant difference (Student´s t test* p < 0.05, **p < 0.001) compared to controls. Chart D shows a representative with technical triplicates. This was confirmed by at least n=2 independent experiments in different batches of Xenopus laevis with similar results. Charts E+F show the mean of 3 ± SEM of biological triplicates of pools of 5 embryos each (*p < 0.05 to controls). This was confirmed in at least n=2 independent experiments in different batches of Xenopus laevis. |
|
|
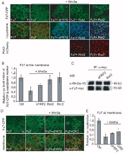
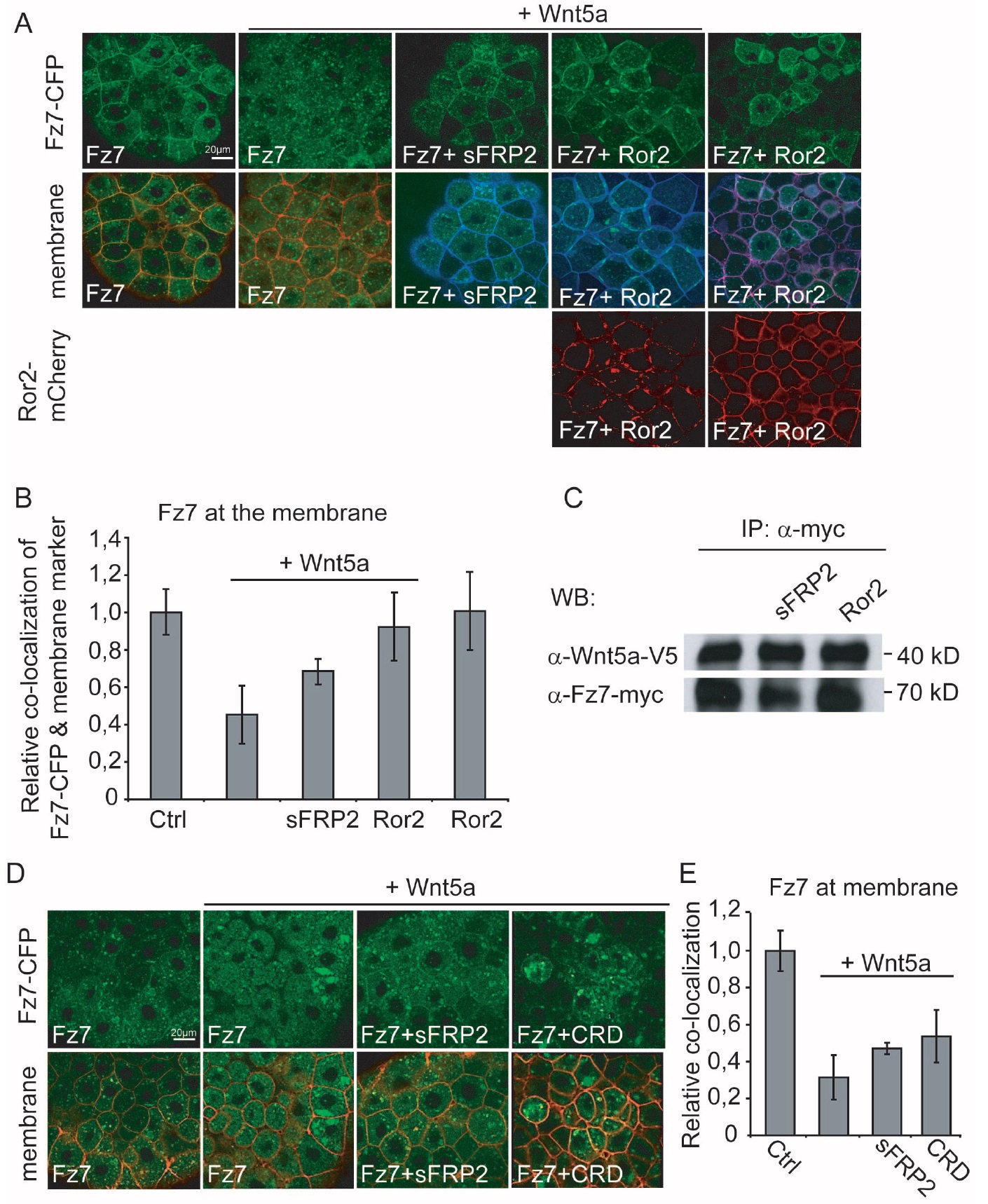
FIGURE 6: sFRP2 and Ror2 inhibit Fz7 receptor endocytosis. A+D: Confocal microscopy analysis of live zebrafish embryos expressing 1ng mRNA of indicated constructs at 30%-50% epiboly stage together with 1ng mRNA of the membrane marker mem-mCherry (red) or GFP-GPI (blue). Fz7- CFP (green) is present at the membrane and in endocytic vesicles. Co-expression of Wnt5a leads to enhanced internalization. sFRP2 as well as Ror2-mCherry are able to decrease Wnt5a mediated endocytosis of Fz7-CFP. B+E: Relative quantification of Fz7-CFP/ membrane co-localization. Ctrl represents Fz7 alone. C: The Wnt5a-V5 binding assay was performed in Hek293T cells transfected with Fz7-myc alone or co-transfected with sFRP2-HA or Ror2-HA (1μg each). Each cell sample was treated with equal amounts of Wnt5a-V5 conditioned medium for 15 min before cells were lysed for rabbit anti-myc pull-down to precipitate Fz7. The samples were then analyzed on two different WBs: WB on top was analyzed with anti-V5 antibody for the Wnt5a-V5 fraction bound to precipitated Fz7- myc. The bottom WB was analyzed with a mouse anti-myc and shows that equal amounts of Fz7-myc were precipitated in the different samples. D: Co-expression of Wnt5a leads to enhanced internalization, which is repressed by full-length sFRP2 (also compare with Fig. 6A). The CRD of sFRP2 alone is unable to prevent Wnt5a induced stabilization of Fz7 at the membrane but appears to increase the size of Fz7 vesicles. |
|
|
Fig. 7: Model for selective Fz7- or Ror2-mediated activation of non-canonical Wnt signaling. A: When expressed alone, Fz7 or Ror2 receptors activate distinct non-canonical Wnt pathways stimulated by Wnt5a. B: When sFRP2 is present, Fz7 receptor endocytosis is prevented and Fz7 signaling is inhibited while Ror2 signaling is enhanced indicated by stabilized Wnt5a/Ror2 membrane complexes. C: When both receptors are present in the same cell the Ror2-CRD acts in a similar way as sFRP2 leading to increased Ror2 activation at the expense of Fz7 signaling. |
References [+] :
Bhat,
Structure-function analysis of secreted frizzled-related protein-1 for its Wnt antagonist function.
2007, Pubmed
Bhat, Structure-function analysis of secreted frizzled-related protein-1 for its Wnt antagonist function. 2007, Pubmed
Chong, Disulfide bond assignments of secreted Frizzled-related protein-1 provide insights about Frizzled homology and netrin modules. 2002, Pubmed , Xenbase
Cruciat, Secreted and transmembrane wnt inhibitors and activators. 2013, Pubmed , Xenbase
Dann, Insights into Wnt binding and signalling from the structures of two Frizzled cysteine-rich domains. 2001, Pubmed , Xenbase
Djiane, Role of frizzled 7 in the regulation of convergent extension movements during gastrulation in Xenopus laevis. 2000, Pubmed , Xenbase
Du, Identification of distinct classes and functional domains of Wnts through expression of wild-type and chimeric proteins in Xenopus embryos. 1995, Pubmed , Xenbase
Finch, Purification and molecular cloning of a secreted, Frizzled-related antagonist of Wnt action. 1997, Pubmed , Xenbase
Gibb, sfrp1 promotes cardiomyocyte differentiation in Xenopus via negative-feedback regulation of Wnt signalling. 2013, Pubmed , Xenbase
Habas, Coactivation of Rac and Rho by Wnt/Frizzled signaling is required for vertebrate gastrulation. 2003, Pubmed , Xenbase
Hagemann, In vivo analysis of formation and endocytosis of the Wnt/β-catenin signaling complex in zebrafish embryos. 2014, Pubmed , Xenbase
Hikasa, The Xenopus receptor tyrosine kinase Xror2 modulates morphogenetic movements of the axial mesoderm and neuroectoderm via Wnt signaling. 2002, Pubmed , Xenbase
Ho, Wnt5a-Ror-Dishevelled signaling constitutes a core developmental pathway that controls tissue morphogenesis. 2012, Pubmed
Isaacs, eFGF regulates Xbra expression during Xenopus gastrulation. 1994, Pubmed , Xenbase
Itoh, A role for Xenopus Frizzled 8 in dorsal development. 1998, Pubmed , Xenbase
Janda, Structural basis of Wnt recognition by Frizzled. 2012, Pubmed , Xenbase
Kawano, Secreted antagonists of the Wnt signalling pathway. 2003, Pubmed , Xenbase
Kim, Ryk cooperates with Frizzled 7 to promote Wnt11-mediated endocytosis and is essential for Xenopus laevis convergent extension movements. 2008, Pubmed , Xenbase
Kim, The role of paraxial protocadherin in selective adhesion and cell movements of the mesoderm during Xenopus gastrulation. 1998, Pubmed , Xenbase
Kim, The protocadherin PAPC establishes segmental boundaries during somitogenesis in xenopus embryos. 2000, Pubmed , Xenbase
Kumar, Molecular dissection of Wnt3a-Frizzled8 interaction reveals essential and modulatory determinants of Wnt signaling activity. 2014, Pubmed
Leyns, Frzb-1 is a secreted antagonist of Wnt signaling expressed in the Spemann organizer. 1997, Pubmed , Xenbase
Li, Sfrp5 coordinates foregut specification and morphogenesis by antagonizing both canonical and noncanonical Wnt11 signaling. 2008, Pubmed , Xenbase
Lin, The cysteine-rich frizzled domain of Frzb-1 is required and sufficient for modulation of Wnt signaling. 1997, Pubmed , Xenbase
Lopez-Rios, The Netrin-related domain of Sfrp1 interacts with Wnt ligands and antagonizes their activity in the anterior neural plate. 2008, Pubmed
Malinauskas, Extracellular modulators of Wnt signalling. 2014, Pubmed
Medina, Xenopus paraxial protocadherin has signaling functions and is involved in tissue separation. 2004, Pubmed , Xenbase
Medina, Interaction of Frizzled 7 and Dishevelled in Xenopus. 2000, Pubmed , Xenbase
Medina, Xenopus frizzled 7 can act in canonical and non-canonical Wnt signaling pathways: implications on early patterning and morphogenesis. 2000, Pubmed , Xenbase
Minami, Ror-family receptor tyrosine kinases in noncanonical Wnt signaling: their implications in developmental morphogenesis and human diseases. 2010, Pubmed
Moon, Xwnt-5A: a maternal Wnt that affects morphogenetic movements after overexpression in embryos of Xenopus laevis. 1993, Pubmed , Xenbase
Niehrs, The complex world of WNT receptor signalling. 2012, Pubmed
Nishita, Ror2/Frizzled complex mediates Wnt5a-induced AP-1 activation by regulating Dishevelled polymerization. 2010, Pubmed
Ohkawara, Rspo3 binds syndecan 4 and induces Wnt/PCP signaling via clathrin-mediated endocytosis to promote morphogenesis. 2011, Pubmed , Xenbase
Ohkawara, An ATF2-based luciferase reporter to monitor non-canonical Wnt signaling in Xenopus embryos. 2011, Pubmed , Xenbase
Oishi, The receptor tyrosine kinase Ror2 is involved in non-canonical Wnt5a/JNK signalling pathway. 2003, Pubmed , Xenbase
Pera, A direct screen for secreted proteins in Xenopus embryos identifies distinct activities for the Wnt antagonists Crescent and Frzb-1. 2000, Pubmed , Xenbase
Perry, In situ trypan blue staining of monolayer cell cultures for permanent fixation and mounting. 1997, Pubmed
Rengarajan, Endocytosis of Fgf8 is a double-stage process and regulates spreading and signaling. 2014, Pubmed
Satoh, Sfrp1 and Sfrp2 regulate anteroposterior axis elongation and somite segmentation during mouse embryogenesis. 2006, Pubmed
Satoh, Sfrp1, Sfrp2, and Sfrp5 regulate the Wnt/beta-catenin and the planar cell polarity pathways during early trunk formation in mouse. 2008, Pubmed
Schambony, Wnt-5A/Ror2 regulate expression of XPAPC through an alternative noncanonical signaling pathway. 2007, Pubmed , Xenbase
Shibata, Role of crescent in convergent extension movements by modulating Wnt signaling in early Xenopus embryogenesis. 2005, Pubmed , Xenbase
Stanganello, Filopodia-based Wnt transport during vertebrate tissue patterning. 2015, Pubmed
Sugiyama, Secreted frizzled-related protein disrupts PCP in eye lens fiber cells that have polarised primary cilia. 2010, Pubmed
Sumanas, Xenopus frizzled-7 morphant displays defects in dorsoventral patterning and convergent extension movements during gastrulation. 2001, Pubmed , Xenbase
Swain, Functional analysis of the Xenopus frizzled 7 protein domains using chimeric receptors. 2001, Pubmed , Xenbase
Uren, Secreted frizzled-related protein-1 binds directly to Wingless and is a biphasic modulator of Wnt signaling. 2000, Pubmed
Wallkamm, Live imaging of Xwnt5A-ROR2 complexes. 2014, Pubmed , Xenbase
Wang, Molecular basis of morphogenesis during vertebrate gastrulation. 2009, Pubmed
Wawrzak, Wnt3a binds to several sFRPs in the nanomolar range. 2007, Pubmed
Winklbauer, Frizzled-7 signalling controls tissue separation during Xenopus gastrulation. 2001, Pubmed , Xenbase
Witzel, Wnt11 controls cell contact persistence by local accumulation of Frizzled 7 at the plasma membrane. 2006, Pubmed
Yu, Structural analysis of the interaction between Dishevelled2 and clathrin AP-2 adaptor, a critical step in noncanonical Wnt signaling. 2010, Pubmed
Yuan, The Wnt5a/Ror2 noncanonical signaling pathway inhibits canonical Wnt signaling in K562 cells. 2011, Pubmed
