XB-ART-52020
Sci Rep
2016 Apr 11;6:24104. doi: 10.1038/srep24104.
Show Gene links
Show Anatomy links
Prickle3 synergizes with Wtip to regulate basal body organization and cilia growth.
???displayArticle.abstract???
PCP proteins maintain planar polarity in many epithelial tissues and have been implicated in cilia development in vertebrate embryos. In this study we examine Prickle3 (Pk3), a vertebrate homologue of Drosophila Prickle, in Xenopus gastrocoel roof plate (GRP). GRP is a tissue equivalent to the mouse node, in which cilia-generated flow promotes left-right patterning. We show that Pk3 is enriched at the basal body of GRP cells but is recruited by Vangl2 to anterior cell borders. Interference with Pk3 function disrupted the anterior polarization of endogenous Vangl2 and the posterior localization of cilia in GRP cells, demonstrating its role in PCP. Strikingly, in cells with reduced Pk3 activity, cilia growth was inhibited and γ-tubulin and Nedd1 no longer associated with the basal body, suggesting that Pk3 has a novel function in basal body organization. Mechanistically, this function of Pk3 may involve Wilms tumor protein 1-interacting protein (Wtip), which physically associates with and cooperates with Pk3 to regulate ciliogenesis. We propose that, in addition to cell polarity, PCP components control basal body organization and function.
???displayArticle.pubmedLink??? 27062996
???displayArticle.pmcLink??? PMC4827067
???displayArticle.link??? Sci Rep
Species referenced: Xenopus laevis
Genes referenced: myc nedd1 pkm prickle1 prickle3 tub vangl2 wtip
???displayArticle.morpholinos??? prickle3 MO1 prickle3 MO2 wtip MO2 wtip MO3
Phenotypes: Xla Wt + prickle3-GFP (fig.3.c, c^1) [+]
Xla Wt + prickle3-GFP
(fig.3.d, d^1)
Xla Wt + prickle3 MO (fig.2.c, d)
Xla Wt + prickle3 MO (fig.2.c, e, f, h, i)
Xla Wt + prickle3 MO (fig.2.c, e, h)
Xla Wt + prickle3 MO (fig.2.c, f, i)
Xla Wt + prickle3 MO (fig.2.e, d, f)
Xla Wt + prickle3 MO (fig.2.f, d)
Xla Wt + prickle3 MO (fig.3.b, b^1)
Xla Wt + prickle3 MO (fig.4.b,b^1)
Xla Wt + prickle3 MO (fig.4.d.d^1)
Xla Wt + prickle3 MO + wtip MO (fig.7.d, e, f)
Xla Wt + wtip MO (fig.6.c, e, h)
Xla Wt + wtip MO (fig.6.c, f, i)
Xla Wt + wtip MO (fig.6.d, e)
Xla Wt + wtip MO (fig.6.d, f)
Xla Wt + wtip MO (Fig.6.k.k')
Xla Wt + wtip MO (fig.6.k.k^1)
Xla Wt + prickle3 MO (fig.2.c, d)
Xla Wt + prickle3 MO (fig.2.c, e, f, h, i)
Xla Wt + prickle3 MO (fig.2.c, e, h)
Xla Wt + prickle3 MO (fig.2.c, f, i)
Xla Wt + prickle3 MO (fig.2.e, d, f)
Xla Wt + prickle3 MO (fig.2.f, d)
Xla Wt + prickle3 MO (fig.3.b, b^1)
Xla Wt + prickle3 MO (fig.4.b,b^1)
Xla Wt + prickle3 MO (fig.4.d.d^1)
Xla Wt + prickle3 MO + wtip MO (fig.7.d, e, f)
Xla Wt + wtip MO (fig.6.c, e, h)
Xla Wt + wtip MO (fig.6.c, f, i)
Xla Wt + wtip MO (fig.6.d, e)
Xla Wt + wtip MO (fig.6.d, f)
Xla Wt + wtip MO (Fig.6.k.k')
Xla Wt + wtip MO (fig.6.k.k^1)
???attribute.lit??? ???displayArticles.show???
|
|
Figure 1. Localization of Pk3 and Vangl2 in the gastrocoel roof plate (GRP).(A) Schematic neurula embryo section illustrating the position of the GRP (yellow). The dorsal (D)- ventral (V) axis is indicated. NP, neural plate; N, notochord; S, somites. (B) Enrichment of GFP-Pk3 at the base of cilium in GRP cells (arrowhead). Embryos were injected with GFP-Pk3 RNA (0.25âng). Protein localization is detected by GFP fluorescence in stage 15âGRP explants. Cilium is stained by anti-acetylated α-tubulin (Ac-tub) antibody. (C) En face immunostaining of endogenous Vangl2 in the GRP of stage 15 embryos. The anterior (A) - posterior (P) axis is indicated. Note the accumulation of Vangl2 at anterior cell boundaries. There is no staining in the absence of primary antibody (data not shown). (DâDâ) GRP cells coexpressing GFP-Pk3 and HA-Vangl2 (150âpg of RNA each) at stage 15. Arrowheads mark anterior cell borders. (E) Scheme of Pk3 constructs. (F) Physical interaction between Pk3 and Vangl2 in transfected HEK293T cells. The indicated FLAG-Pk3 proteins were pulled down using anti-FLAG-agarose beads, and co-precipitation of HA-Vangl2 was examined. Protein levels are shown by immunoblotting with anti-FLAG and anti-HA antibodies. |
|
|
Figure 2. Pk3 is required for the posterior localization and growth of GRP cilia.(A) Efficiency of the Pk3 knockdown. Embryos were injected with Pk3-GFP RNA (2âng) that contains MO target sites, control FLAG-GFP RNA (0.1âng), control MO (CoMO, 80âng), Pk3MO1 (15âng), or Pk3MO2 (80âng) as indicated. Embryo lysates obtained at stage 11 were immunoblotted with anti-GFP antibody. α-tubulin (αtub) is a control for loading. (BâI) Effects of Pk3 depletion (BâF) and rescue (GâI) on GRP cilia position and length. Embryos were injected at the 4â8âcell stage with CoMO (B), Pk3MO1 (C), Pk3MO2 (D) or Pk3MO1 plus GFP-Pk3 RNA (10âpg, G). GRP explants were prepared from stage 17 embryos and stained with anti-acetylated α-tubulin (Ac-tub) antibody to visualize cilia. Coinjection of membrane-associated mCherry RNA (Cherry, 100âpg) marks cell boundaries. (E,H) Percentage of cells with the indicated cilia position. Representative cells with the anterior (A), middle (M) or posterior (P) position of cilia are indicated in (C). Significance was assessed by two-tailed t test comparing the frequencies of cilia positioned posteriorly (green). (E) Pk3MO1 to CoMO: pâ=â0.0003, Pk3MO2 to CoMO: pâ<â0.0001. (H) Pk3MO1+Pk3 to Pk3MO1: pâ=â0.0002. (F,I) Cilia length in GRP cells depleted of Pk3, presented as means +/â s.d. ****pâ<â0.0001, two-tailed t test. Representative images from three to five experiments are shown, and at least 14 explants were examined per group in each experiment. The effects of Pk3MO1 and Pk3MO2 were evident in approximately 90% of the explants. Co-expression of GFP-Pk3 with Pk3MO1 reduced the frequency of short cilia phenotype to 36% (nâ=â58). (E,F,H,I) Data were collected from 6 to 10 explants per group in three independent experiments. |
|
|
Figure 3. Pk3 is required for the anterior polarization of Vangl2.(A,B) Immunostaining of Vangl2 (arrowheads) in stage 15âGRP cells from embryos injected with GFP RNA (0.2âng, lineage tracer) and CoMO (15âng, A,Aâ) or Pk3MO1 (15âng, B,Bâ). (C,D) Embryos were injected with 2âng of GFP-Pk3C RNA, and Vangl2 localization (C,Câ) and cilia (marked by Ac-tub, D,Dâ) were visualized in GRP cells at stage 15 (C) and 17 (D) respectively. ZO-1 co-staining reveals cell boundaries. En face staining is shown, anterior is to the top. Representative images from three independent experiments are shown, with 6â10 explants per group. |
|
|
Figure 5. Pk3 and Wtip physically interact and colocalize at the basal body of GRP cells.(A) Protein interactions between Wtip and Pk3. HEK293T cells expressing Myc-Wtip and FLAG-Pk3 proteins were lysed and immunoprecipitated with anti-FLAG agarose beads. Protein levels were assessed after immunoblotting with anti-FLAG and anti-Myc antibodies. (B) Localization of Wtip at the base of the cilium in GRP cells. Embryos were injected with GFP-Wtip RNA (150âpg). Protein localization is revealed by epifluorescence and staining of acetylated α-tubulin (Ac-tub) in stage 15âGRP explants. (C,D) Colocalization of Pk3 and Wtip in the GRP cells. Embryos were injected with 250âpg of GFP-Pk3âRNA plus 100âpg (C) or 250âpg (D) of HA-RFP-Wtip RNA. Epifluorescence in stage 15âGRP explants is shown. |
|
|
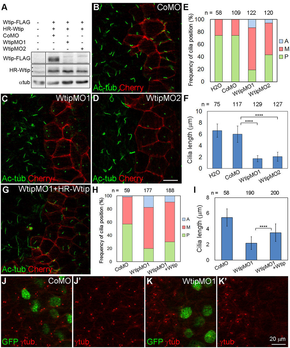
Figure 6. Wtip depletion affects posterior localization and growth of GRP cilia.(A) Efficiency and specificity of the Wtip knockdown. Embryos were injected with Wtip-FLAG RNA (1âng), HA-RFP-Wtip RNA (HR-Wtip, 0.5âng), control MO (CoMO, 30âng), WtipMO1 (10âng), or WtipMO2 (30âng) as indicated. Embryo lysates obtained at stage 12âwere immunoblotted with anti-FLAG and anti-HA antibody. Asterisks mark nonspecific signals from anti-HA antibody. α-tubulin (αtub) is a control for loading. (BâI) Effects of Wtip depletion (BâF) and rescue (GâI) on cilia position and length. Embryos were injected with CoMO (B), WtipMO1 (C), WtipMO2 (D) or WtipMO1 plus HA-RFP-Wtip RNA (75âpg) (G). GRP explants were prepared at stage 17 and stained with anti-acetylated α-tubulin (Ac-tub) antibody to visualize cilia. Membrane-associated mCherry marks the boundaries of cells injected with MOs. Anterior is to the top. (E,H) Percentage of cells with the indicated cilia position. The position of each cilium was assigned to the A, M or P location in each cell, as in Fig. 2. Significance was assessed by two-tailed t test comparing the frequencies of cilia positioned posteriorly (green). WtipMO1 to CoMO: pâ<â0.0001, WtipMO2 to CoMO: pâ=â0.0009. WtipMO1+ Wtip to WtipMO1: pâ=â0.35. (F,I) Bar graph showing the means +/â s.d. of cilia length in GRP cells depleted of Wtip. ****pâ<â0.0001, two-tailed t test. Representative images from three independent experiments are shown, and at least 7 explants were examined per group. The effects of WtipMO1 and WtipMO2 were visible in over 80% of the explants. Co-expression of HA-RFP-Wtip with WtipMO1 reduced the frequency of short cilia phenotype to 48% (nâ=â23). (E,F,H,I) Data are collected from six embryos in two independent experiments. (J,K) Embryos were injected with 100âpg of Histone-GFP RNA and CoMO (J,Jâ) or WtipMO1 (K,Kâ) (10âng each). GRP explants from stage 17âembryos were double stained for GFP and γ-tubulin. Representative images from three independent experiments are shown, 6â10 explants were examined per group. The effect of WtipMO1 on γ-tubulin staining was visible in approximately 80% of the explants. |
|
|
Figure 7. Wtip functionally interacts with Pk3 to regulate GRP cilia growth and positioning.(AâD) Synergistic effects of Wtip and Pk3 depletion. Embryos injected with membrane-mCherry (Cherry) RNA and CoMO (5âng, A), WtipMO1 (2.5âng, B), Pk3MO1 (2.5âng, C) or WtipMO1 plus Pk3MO1 (D) were stained with anti-acetylated α-tubulin (Ac-tub) antibody to visualize cilia. Membrane-mCherry marks the boundaries of the targeted cells. En face staining is shown, anterior is to the top. Representative images from three independent experiments are shown, with at least 14 explants examined per group in each experiment. While WtipMO1 and Pk3MO1 alone caused short cilia in 20% and none of the explants respectively, co-injection of both MOs increased the frequency of short cilia phenotype to 84% (nâ=â32). (E) Percentage of cells with the indicated cilia position. The position of each cilium was assigned to the A, M or P location in each cell. Significance was assessed by one-way ANOVA comparing frequencies of posteriorly positioned cilia (green) in the WtipMO1+Pk3MO1 group and the WtipMO1 group (pâ<â0.001) or the Pk3MO1 group (pâ<â0.001). (F) Bar graph showing the means +/â s.d. of cilia length in GRP cells injected with MOs. ***pâ<â0.001, one-way ANOVA. (E,F) Data are collected from six embryos in two independent experiments. |
|
|
Supplementary Figure 1. Pk3 lacking the C-terminal fragment does not affect GRP cilia. Embryos were injected with 2 ng of RNAs encoding GFP (A, Aâ) or GFP-Pk3δC (B, Bâ). Cilia were visualized by immunostaining of acetylated α-tubulin (Ac-tub) in GRP cells at stage 17. ZO-1 co-staining reveals cell boundaries. En face staining is shown, anterior is up. |
|
|
Supplementary Figure 2. Establishing basal body marker specificity in GRP cells. GRP explants of stage 17 embryos were co-immunostained for γ-tubulin and Centrin1 (A-Aâ) or Nedd1 (B-Bâ). Both Centrin1 and Nedd1 colocalize with γ-tubulin at the basal body in the GRP. En face staining is shown, anterior is up. |
|
|
Supplementary Figure 3. Expression of Wtip and Pk3 in Xenopus early embryos. GRP explants and whole embryos were subjected to wholemount in situ hybridization with Wtip or Pk3 anti-sense or control sense RNA probes as indicated. (A, B) Stage 10+ gastrulae. Wtip transcripts are weakly detected in the animal pole ectoderm when compared to the embryo hybridized with the corresponding sense probe. Animal pole is up. (C-E) Stage 18 neurulae. Wtip transcripts are detected in both neural and non-neural ectoderm. The neural folds and the neural crest area are strongly positive. (A-E) Anterior is to the left. (A, B, D) Lateral view, (C, E) dorsal view. (F, G) Both Pk3 and Wtip RNAs are present in the ventral side of GRP explants that were prepared prior to in situ hybridization from stage 17/18 embryos. For both anti-sense probes, staining appears stronger at the midline than in the adjacent endoderm. Ventral view is shown, anterior is up. (H-J) Transverse sections of the explants shown in (F, G). Wtip RNA is predominantly in the neural tissue, with lower levels in the GRP (arrow) and the mesoderm (I). Pk3 transcripts are present at the GRP midline (arrow), epidermis and the superficial layer of the neural plate (J). Notochord, N, is indicated by dashed outline. |
|
|
Supplementary Figure 4. Pk3 becomes polarized in the epidermis in the presence of Vangl2. Embryos were injected with 100 pg of pCS2-FLAG-GFP-Pk3 DNA (A, B) or 150 pg of GFP-Pk3 RNA plus 150 pg of HA-Vangl2 (VL2) RNA (C-F). Pk3 polarity was visualized by GFP fluorescence in the epidermis of fixed stage 30 embryos. In the absence of HA-Vangl2, fluorescence of injected GFP-Pk3 RNA is not visible at this stage (data not shown). No cortical Pk3 polarization is detectable in representative non-ciliated (A) or ciliated (B) cells, but Pk3 was associated with basal bodies (B). (C-F) Examples of Pk3 polarization in the presence of Vangl2 in ciliated (C, D) and non-ciliated (E, F) cells. Cell borders are marked by co-injected membrane-associated mCherry RNA (Cherry, 100 pg). Asterisks mark the cells showing Pk3 polarization. The anterior-posterior (A-P) and the dorsal-ventral (D-V) axes indicated in E also refer to other panels. Six embryos from two independent experiments were examined. Pk3 was enriched posteriorly in 62 % of mosaically-expressing cells and anteriorly in 38 % of the cells (n = 34). |
|
|
wtip (Wilms tumor 1 interacting protein) gene expression in Xenopus laevis embryo, assayed via in situ hybridization, NF stage 18, dorsal view, anterior left. |
|
|
wtip (Wilms tumor 1 interacting protein)) gene expression in Xenopus laevis embryo, assayed via in situ hybridization, NF stage 17-18, transverse section, dorsal up. |
|
|
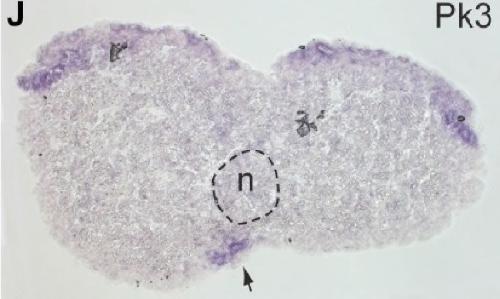
prickle3 ( prickle 3) gene expression in Xenopus laevis embryo, assayed via in situ hybridization, NF stage 17-18, transverse section, dorsal up |
|
|
Figure 4. Pk3 depletion prevents γ-tubulin and Nedd1 recruitment to the basal body.Embryos were injected with 0.2 ng of RNA encoding GFP (A–D) or Histone-GFP (E,F) as a lineage tracer and CoMO (A,C,E) or Pk3MO1 (B,D,F) (15 ng each). GRP explants from stage 17 embryos were double stained for GFP and γ-tubulin (A,B), Nedd1 (C,D) or Centrin1 (E,F). En face staining is shown, anterior is at the top. Representative images from three to five independent experiments are shown, with 6–10 explants examined per group. The effects of Pk3MO1 on γ-tubulin and Nedd1 are detectable in the majority of cells depleted of Pk3 (n > 100). |
References [+] :
Ambegaonkar,
Coordination of planar cell polarity pathways through Spiny-legs.
2015, Pubmed
Ambegaonkar, Coordination of planar cell polarity pathways through Spiny-legs. 2015, Pubmed
Antic, Planar cell polarity enables posterior localization of nodal cilia and left-right axis determination during mouse and Xenopus embryogenesis. 2010, Pubmed , Xenbase
Ayukawa, Dachsous-dependent asymmetric localization of spiny-legs determines planar cell polarity orientation in Drosophila. 2014, Pubmed
Bastock, Strabismus is asymmetrically localised and binds to Prickle and Dishevelled during Drosophila planar polarity patterning. 2003, Pubmed
Bellaïche, The planar cell polarity protein Strabismus promotes Pins anterior localization during asymmetric division of sensory organ precursor cells in Drosophila. 2004, Pubmed
Blum, Symmetry breakage in the vertebrate embryo: when does it happen and how does it work? 2014, Pubmed , Xenbase
Borovina, Vangl2 directs the posterior tilting and asymmetric localization of motile primary cilia. 2010, Pubmed
Boutin, A dual role for planar cell polarity genes in ciliated cells. 2014, Pubmed
Bubenshchikova, Wtip and Vangl2 are required for mitotic spindle orientation and cloaca morphogenesis. 2012, Pubmed
Butler, Control of vertebrate core planar cell polarity protein localization and dynamics by Prickle 2. 2015, Pubmed , Xenbase
Cao, Intraflagellar transport proteins are essential for cilia formation and for planar cell polarity. 2010, Pubmed
Carreira-Barbosa, Prickle 1 regulates cell movements during gastrulation and neuronal migration in zebrafish. 2003, Pubmed
Choi, The involvement of lethal giant larvae and Wnt signaling in bottle cell formation in Xenopus embryos. 2009, Pubmed , Xenbase
Chu, Lulu regulates Shroom-induced apical constriction during neural tube closure. 2013, Pubmed , Xenbase
Ciruna, Planar cell polarity signalling couples cell division and morphogenesis during neurulation. 2006, Pubmed
Cooper, Evolution of gastrulation in the ray-finned (actinopterygian) fishes. 2007, Pubmed
Dent, A whole-mount immunocytochemical analysis of the expression of the intermediate filament protein vimentin in Xenopus. 1989, Pubmed , Xenbase
Devenport, The cell biology of planar cell polarity. 2014, Pubmed
Devenport, Planar polarization in embryonic epidermis orchestrates global asymmetric morphogenesis of hair follicles. 2008, Pubmed
Dollar, Regulation of Lethal giant larvae by Dishevelled. 2005, Pubmed , Xenbase
Ehaideb, prickle modulates microtubule polarity and axonal transport to ameliorate seizures in flies. 2014, Pubmed
Essner, Conserved function for embryonic nodal cilia. 2002, Pubmed , Xenbase
Feuerstein, The LIM/double zinc-finger motif functions as a protein dimerization domain. 1994, Pubmed
Gao, Wnt signaling gradients establish planar cell polarity by inducing Vangl2 phosphorylation through Ror2. 2011, Pubmed
Gray, Planar cell polarity: coordinating morphogenetic cell behaviors with embryonic polarity. 2011, Pubmed
Gubb, The balance between isoforms of the prickle LIM domain protein is critical for planar polarity in Drosophila imaginal discs. 1999, Pubmed
Haren, NEDD1-dependent recruitment of the gamma-tubulin ring complex to the centrosome is necessary for centriole duplication and spindle assembly. 2006, Pubmed
Harland, In situ hybridization: an improved whole-mount method for Xenopus embryos. 1991, Pubmed , Xenbase
Hashimoto, Planar polarization of node cells determines the rotational axis of node cilia. 2010, Pubmed
Hikasa, The Xenopus receptor tyrosine kinase Xror2 modulates morphogenetic movements of the axial mesoderm and neuroectoderm via Wnt signaling. 2002, Pubmed , Xenbase
Hikasa, Phosphorylation of TCF proteins by homeodomain-interacting protein kinase 2. 2011, Pubmed , Xenbase
Hirota, Aurora-A and an interacting activator, the LIM protein Ajuba, are required for mitotic commitment in human cells. 2003, Pubmed , Xenbase
Hutchins, Systematic analysis of human protein complexes identifies chromosome segregation proteins. 2010, Pubmed
Itoh, Centrosomal localization of Diversin and its relevance to Wnt signaling. 2009, Pubmed , Xenbase
Jakobsen, Novel asymmetrically localizing components of human centrosomes identified by complementary proteomics methods. 2011, Pubmed
Jenny, Prickle and Strabismus form a functional complex to generate a correct axis during planar cell polarity signaling. 2003, Pubmed , Xenbase
Kadrmas, The LIM domain: from the cytoskeleton to the nucleus. 2004, Pubmed
Kim, Rab11 regulates planar polarity and migratory behavior of multiciliated cells in Xenopus embryonic epidermis. 2012, Pubmed , Xenbase
Kloc, Formation, architecture and polarity of female germline cyst in Xenopus. 2004, Pubmed , Xenbase
Lake, Strabismus regulates asymmetric cell divisions and cell fate determination in the mouse brain. 2009, Pubmed
Langer, Ajuba LIM proteins are snail/slug corepressors required for neural crest development in Xenopus. 2008, Pubmed , Xenbase
Liu, Null and hypomorph Prickle1 alleles in mice phenocopy human Robinow syndrome and disrupt signaling downstream of Wnt5a. 2014, Pubmed
Lüders, GCP-WD is a gamma-tubulin targeting factor required for centrosomal and chromatin-mediated microtubule nucleation. 2006, Pubmed
Manning, An essential function for the centrosomal protein NEDD1 in zebrafish development. 2010, Pubmed
May-Simera, Bbs8, together with the planar cell polarity protein Vangl2, is required to establish left-right asymmetry in zebrafish. 2010, Pubmed
Mei, Functional characterization of Prickle2 and BBS7 identify overlapping phenotypes yet distinct mechanisms. 2014, Pubmed
Mitchell, The PCP pathway instructs the planar orientation of ciliated cells in the Xenopus larval skin. 2009, Pubmed , Xenbase
Montcouquiol, Identification of Vangl2 and Scrb1 as planar polarity genes in mammals. 2003, Pubmed
Nandadasa, N- and E-cadherins in Xenopus are specifically required in the neural and non-neural ectoderm, respectively, for F-actin assembly and morphogenetic movements. 2009, Pubmed , Xenbase
Nishimura, Planar cell polarity links axes of spatial dynamics in neural-tube closure. 2012, Pubmed
Nishita, Cell/tissue-tropic functions of Wnt5a signaling in normal and cancer cells. 2010, Pubmed
Nola, Ajuba is required for Rac activation and maintenance of E-cadherin adhesion. 2011, Pubmed
Okada, Mechanism of nodal flow: a conserved symmetry breaking event in left-right axis determination. 2005, Pubmed
Olofsson, Prickle/spiny-legs isoforms control the polarity of the apical microtubule network in planar cell polarity. 2014, Pubmed
Ossipova, Vangl2 cooperates with Rab11 and Myosin V to regulate apical constriction during vertebrate gastrulation. 2015, Pubmed , Xenbase
Ossipova, PAR-1 phosphorylates Mind bomb to promote vertebrate neurogenesis. 2009, Pubmed , Xenbase
Ossipova, Role of Rab11 in planar cell polarity and apical constriction during vertebrate neural tube closure. 2014, Pubmed , Xenbase
Ossipova, Planar polarization of Vangl2 in the vertebrate neural plate is controlled by Wnt and Myosin II signaling. 2015, Pubmed , Xenbase
Ossipova, The involvement of PCP proteins in radial cell intercalations during Xenopus embryonic development. 2015, Pubmed , Xenbase
Oteiza, Planar cell polarity signalling regulates cell adhesion properties in progenitors of the zebrafish laterality organ. 2010, Pubmed
Park, Dishevelled controls apical docking and planar polarization of basal bodies in ciliated epithelial cells. 2008, Pubmed , Xenbase
Peng, Asymmetric protein localization in planar cell polarity: mechanisms, puzzles, and challenges. 2012, Pubmed
Petridou, FAK transduces extracellular forces that orient the mitotic spindle and control tissue morphogenesis. 2014, Pubmed , Xenbase
Ross, Disruption of Bardet-Biedl syndrome ciliary proteins perturbs planar cell polarity in vertebrates. 2005, Pubmed
Schweickert, Cilia-driven leftward flow determines laterality in Xenopus. 2007, Pubmed , Xenbase
Simons, Planar cell polarity signaling: from fly development to human disease. 2008, Pubmed
Sokol, Analysis of Dishevelled signalling pathways during Xenopus development. 1996, Pubmed , Xenbase
Sokol, Spatial and temporal aspects of Wnt signaling and planar cell polarity during vertebrate embryonic development. 2015, Pubmed , Xenbase
Song, Planar cell polarity breaks bilateral symmetry by controlling ciliary positioning. 2010, Pubmed
Sowers, Defective motile cilia in Prickle2-deficient mice. 2014, Pubmed
Takeuchi, The prickle-related gene in vertebrates is essential for gastrulation cell movements. 2003, Pubmed , Xenbase
Tang, Centrosome positioning in vertebrate development. 2012, Pubmed
Tao, Mouse prickle1, the homolog of a PCP gene, is essential for epiblast apical-basal polarity. 2009, Pubmed , Xenbase
Tissir, Planar cell polarity signaling in neural development. 2010, Pubmed
Torban, Genetic interaction between members of the Vangl family causes neural tube defects in mice. 2008, Pubmed
van Wijk, The LIM domain protein Wtip interacts with the receptor tyrosine kinase Ror2 and inhibits canonical Wnt signalling. 2009, Pubmed , Xenbase
Veeman, Zebrafish prickle, a modulator of noncanonical Wnt/Fz signaling, regulates gastrulation movements. 2003, Pubmed
Walentek, Wnt11b is involved in cilia-mediated symmetry breakage during Xenopus left-right development. 2013, Pubmed , Xenbase
Wallingford, Strange as it may seem: the many links between Wnt signaling, planar cell polarity, and cilia. 2011, Pubmed , Xenbase
Wallingford, Planar cell polarity and the developmental control of cell behavior in vertebrate embryos. 2012, Pubmed
Wang, Tissue/planar cell polarity in vertebrates: new insights and new questions. 2007, Pubmed
Watanabe, The left-right determinant Inversin is a component of node monocilia and other 9+0 cilia. 2003, Pubmed , Xenbase
Yasunaga, Regulation of basal body and ciliary functions by Diversin. 2011, Pubmed , Xenbase
Yin, Cooperation of polarized cell intercalations drives convergence and extension of presomitic mesoderm during zebrafish gastrulation. 2008, Pubmed
Zilber, The PCP effector Fuzzy controls cilial assembly and signaling by recruiting Rab8 and Dishevelled to the primary cilium. 2013, Pubmed
