|
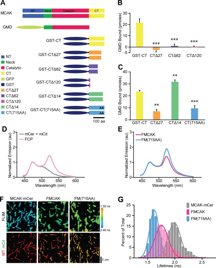
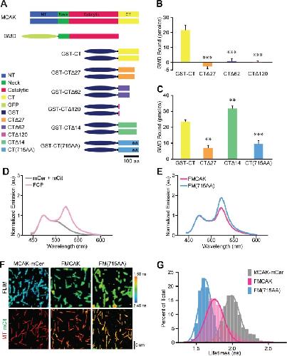
FIGURE 1:. The far C-terminus of MCAK is important for MCAK conformation. (A) Schematic of MCAK, GMD, and the GST-CT deletion and point mutation proteins used in this study. (B, C) Quantification of bound GMD from glutathione agarose pull-down assays in which GST-CT or the indicated CT domain deletion or point mutant proteins were incubated with GMD. Graph represents mean ± SEM from six experiments. **p < 0.01, ***p < 0.001. (D, E) Solution-based FRET assay was performed on control proteins (D) and the indicated FMCAK proteins (E) by exciting mCerulean at 433 nm and measuring the emission from 445 to 600 nm. Graphs represent mean of at least three experiments. (F) Representative FLIM images (top) and confocal images (bottom) of MCAK-mCer, FMCAK, or FM(715AA) bound to MTs. Lifetimes are represented by a heat map from red to blue, indicating lifetimes from 1.5 to 2.4 ns. Bar, 5 μm. (G) Frequency distribution of fluorescence lifetimes measured on MTs with the best-fit Gaussian curve from four separate experiments.
|
|
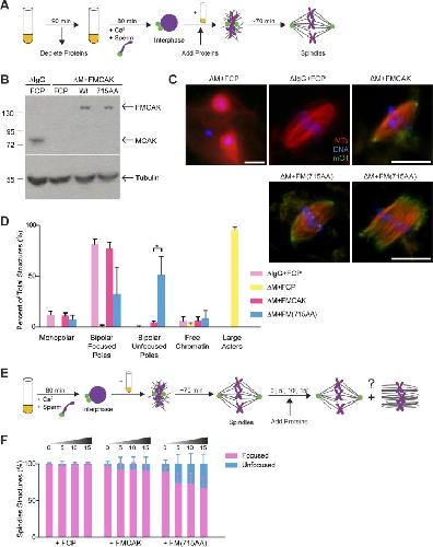
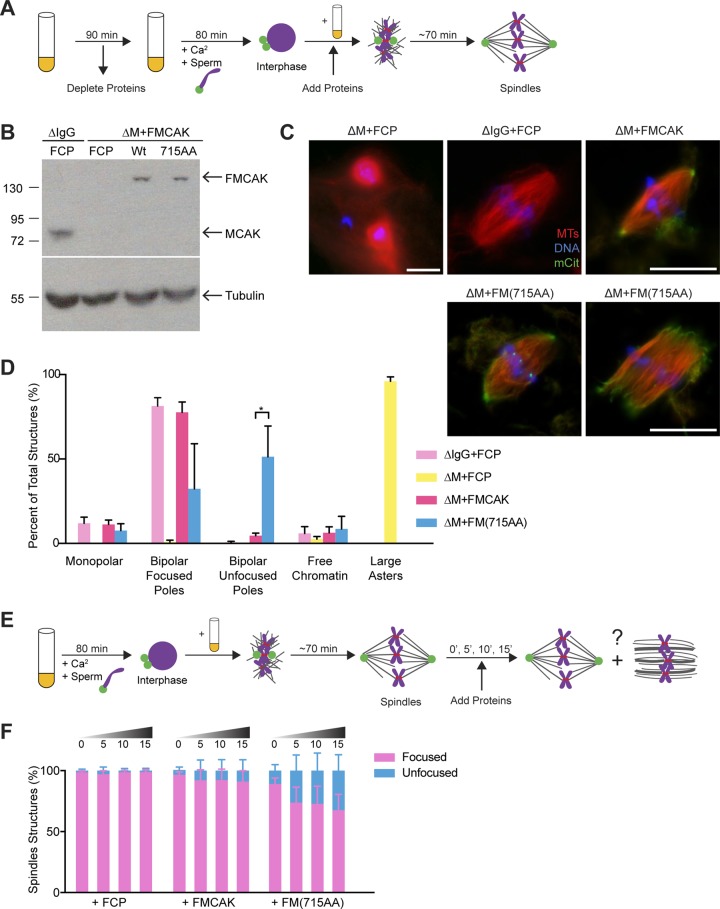
FIGURE 2:. Mutations in the far C-terminus of MCAK induce spindles with unfocused poles. (A) Xenopus egg extracts were mock depleted or depleted with anti-MCAK antibodies and cycled into interphase. The extracts were reconstituted with 100 nM FCP, FMCAK, or FM(715AA) and cycled back into mitosis, and spindles were assembled. (B) Western blot of the depleted extracts reconstituted with the indicated proteins and probed with either anti-MCAK (top) or anti-tubulin (bottom). (C) Representative images from each depletion/add-back experiment. Note the different scale bar on ΔM+FCP. Scale bars, 20 μm. (D) Quantification of the percentage of total structures. Data represent mean ± SD (n = 3; 100 structures counted/per experiment). *p < 0.05. (E) Spindles were assembled in cycled Xenopus egg extracts for 60–70 min, and 100 nM FCP, FMCAK, or FM(715AA) was added to preformed spindles and incubated for 0, 5, 10, or 15 min. (F) Quantification of the percentage of total structures. Data represent mean ± SD (n = 4).
|
|
FIGURE 3:. FM(715AA) shows no difference in MT depolymerization activity but has increased targeting to spindle poles. (A) The 715AA mutation does not significantly affect the ability of MCAK to depolymerize MTs in vitro. From 0 to 100 nM FMCAK or FM(715AA) was incubated with GMPCPP-stabilized MTs and then sedimented by centrifugation. Equivalent amounts of the soluble (S) and pellet (P) fractions were run on 10% SDS–PAGE gels, stained with Coomassie, and quantified by densitometry. (B) Quantification of EC50 from four independent experiments. Mean ± SEM for each enzyme concentration is graphed with the best-fit four-parameter nonlinear regression curve determined in Prism. (C) Representative images of spindles from MCAK-depleted and FCP, FMCAK, and FM(715AA) add-back reactions. Scale bar, 20 μm. (D) The ratio of the intensity of the localized protein (ImCit) relative to the MT intensity (IMT) calculated and plotted as a function of the normalized spindle length. Data represent mean ± SD from three separate extracts in which 10–20 spindle structures were analyzed per condition. (E) Student’s t test analysis of the protein-to-MT intensity ratio (ImCit/IMT) across the spindle of FMCAK vs. FM(715AA). Red dashed line indicates p = 0.05.
|
|
FIGURE 4:. FM(715AA) can generate unfocused poles in chromatin-bead spindles. (A) Xenopus egg extracts containing chromatin-coupled beads were cycled into interphase, supplemented with 100 nM FCP, FMCAK, or FM(715AA), and cycled back into mitosis, and then spindles were assembled. (B) Representative images of spindles in FCP, FMCAK, and FM(715AA) reactions. Images were scaled equivalently except for the MTs in the unfocused spindle in FM(715AA) reactions, in which the MT channel was enhanced to visualize the structure. Scale bar, 20 μm. (C) Quantification of the percentage of spindle structures that are categorized with focused or unfocused spindle poles. Data represent mean ± SD (n = 3; 100 structures counted per experiment). *p < 0.05, ***p < 0.001.
|
|
FIGURE 5:. FM(715AA) inhibits MT growth from the poles and shortens the lifetime of growing MTs. (A–C) Single-frame confocal images of 0.3 μM EB1-mCherry in a control ΔM+FMCAK spindle, a focused ΔM+FM(715AA) spindle, and an unfocused ΔM+FM(715AA) spindle. Scale bar, 10 μm. (D–F) EB1 comets from time-lapse sequence of spindles in A–C were identified and tracked using plusTipTracker. Tracks were color coded to reflect the direction of growth, in which red indicates antipolar movement and green indicates poleward movement. Tracks were overlaid onto the single-frame image on the left. (G–I) Spindles were divided into 23 regions, and the distributions of tracks were plotted as mean ± SEM of the percentage of antipolar-moving MTs corresponding to the regions in D (7 spindles, 4972 tracks), E (6 spindles, 3696 tracks), and F (6 spindles, 2514 tracks). (J) The average percentage of antipolar-moving EB1 tracks in the two pole regions was calculated and compared with that at the spindle midzone. (K) Lifetimes of EB1 tracks in pole and midzone regions were measured and fitted with a one-phase exponential decay to determine the rate constant K (sec−1), and the average lifetime (τ) of the EB1 comets was determined from K−1. The average lifetime is plotted as mean ± 95% CI. (L) Histogram and Gaussian fit of EB1 track velocities detected in ΔM+FMCAK spindles or ΔM+FM(715AA) spindles with focused or unfocused poles. For details, see Supplemental Figure S5. **p < 0.01, ***p < 0.001, ****p < 0.0001.
|
|
FIGURE 6:. XCTK2 addition rescues the unfocused-pole phenotype in spindles reconstituted with FM(715AA). (A) Representative images of spindles in MCAK-depleted Xenopus egg extracts that were reconstituted with 100 nM FCP, FMCAK, or FM(715AA) together with a fivefold excess of XCTK2 (100 nM) or equal volume of control buffer (CSF-XB). Scale bar, 20 μm. (B) Quantification of the percentage of spindle structures categorized as focused or unfocused spindles. Data represent mean ± SD (n = 3; 100 structures counted per experiment). *p < 0.05.
|
|
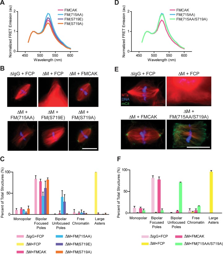
FIGURE 7:. FM(715AA) induces the unfocused-pole phenotype due to its altered conformation. (A) The phosphomimetic S719E and dephospho S719A mutations were made in FMCAK and their conformation measured using FRET by exciting mCerulean at 433 nm and measuring the emission from 460 to 600 nm. Data represent the mean of at least three experiments. (B) Representative images of spindles assembled in MCAK-depleted extracts that were reconstituted with 100 nM FCP, FMCAK, FM(715AA), FM(S719E), or FM(S719A). Scale bar, 20 μm. (C) Quantification of the MT structures in B. Data represent mean ± SD of three separate extracts in which 100 structures were counted per condition. (D) FRET emission of FM(715AA/S719A) compared with FMCAK and FM(715AA). Note that both curves nearly overlap. (E) Representative images of spindles reconstituted with 100 nM FCP, FMCAK, or FM(715AA/S719A). Scale bar, 20 μm. (F) Quantification of the MT structures in E. Data represent mean ± SD of three separate extracts in which 100 structures were counted per condition.
|
|
FIGURE 8:. Model for how the MCAK conformation alters subspindle targeting and generates spindles with unfocused poles. (A) MCAK displays a closed conformation in solution and is localized to kinetochores, spindle poles, and plus tips of MTs. (B) MCAK conformation is modulated through phosphorylation at S719 by either Aurora A or Plk1 kinase. E715A/E716A mutation in the far C-terminus of MCAK mimics this conformational change, resulting in a more “closed” conformation that brings the CT closer to the NT. This altered conformation of MCAK causes increased localization at the polar regions, which shortens MTs and reduces MT growth from the poles. Reducing MT length and number at the pole disrupts the polar array or may decouple the MT polar array from the barrel array, leading to spindles with unfocused poles.
|