XB-ART-51914
Mol Biol Cell
2016 Apr 15;278:1272-85. doi: 10.1091/mbc.E15-08-0561.
Show Gene links
Show Anatomy links
Caenorhabditis elegans paraoxonase-like proteins control the functional expression of DEG/ENaC mechanosensory proteins.
Chen Y
,
Bharill S
,
Altun Z
,
O'Hagan R
,
Coblitz B
,
Isacoff EY
,
Chalfie M
.
???displayArticle.abstract???
Caenorhabditis eleganssenses gentle touch via a mechanotransduction channel formed from the DEG/ENaC proteins MEC-4 and MEC-10. An additional protein, the paraoxonase-like protein MEC-6, is essential for transduction, and previous work suggested that MEC-6 was part of the transduction complex. We found that MEC-6 and a similar protein, POML-1, reside primarily in the endoplasmic reticulum and do not colocalize with MEC-4 on the plasma membrane in vivo. As with MEC-6, POML-1 is needed for touch sensitivity, the neurodegeneration caused by themec-4(d)mutation, and the expression and distribution of MEC-4 in vivo. Both proteins are likely needed for the proper folding or assembly of MEC-4 channels in vivo as measured by FRET. MEC-6 detectably increases the rate of MEC-4 accumulation on theXenopusoocyte plasma membrane. These results suggest that MEC-6 and POML-1 interact with MEC-4 to facilitate expression and localization of MEC-4 on the cell surface. Thus MEC-6 and POML-1 act more like chaperones for MEC-4 than channel components.
???displayArticle.pubmedLink??? 26941331
???displayArticle.pmcLink??? PMC4831881
???displayArticle.link??? Mol Biol Cell
???displayArticle.grants??? [+]
R01 GM030997 NIGMS NIH HHS , R37 GM030997 NIGMS NIH HHS , GM30997 NIGMS NIH HHS , R01 NS035549 NINDS NIH HHS , NS35549 NINDS NIH HHS , R01 GM117051 NIGMS NIH HHS
Species referenced: Xenopus laevis
Genes referenced: calr cfp fxyd1 myc tnpo1
???attribute.lit??? ???displayArticles.show???
|
|
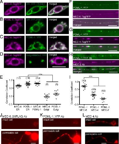
FIGURE 1:. TRN expression of MEC-6 and POML-1. Confocal sections of TRN cell bodies of (A) MEC-6::TagRFP and the ER marker YFP::TRAM-1, (B) POML-1::TagRFP and the ER marker YFP::PISY-1, (C) MEC-6::TagRFP and POML-1::YFP, and (D) MEC-6::TagRFP and the Golgi marker AMAN-2::YFP and their correlation coefficient (E). Scale bars, 5 μm (AâD, FâH, JâL). The number of examined TRNs is given in parentheses (E, I). Symbols for significance here and in all subsequent figures are described in Materials and Methods. Neurite expression of (F) POML-1::YFP and MEC-6::TagRFP, (G) POML-1::YFP and MEC-4::TagRFP, and (H) POML-1::YFP and MEC-2 and their correlation coefficient (I). Anti-GFP and anti-MEC-2 antibodies (Ab) were used to label the proteins in (H). (J) MEC-6::3XFLAG expression as detected by an anti-FLAG antibody in intact (top) and permeabilized (bottom) cultured TRNs. (K) POML-1::YFP expression as detected by an anti-GFP antibody in intact (top) and permeabilized (bottom) TRNs in culture. The faint immunofluorescence in intact cells (J, K) was not specific because it was often observed in cells that did not express MEC-6::3XFLAG or POML-1::YFP. Images in J and K are representative of 40 cells examined in two independent experiments. (L) MEC-4 expression detected with an anti-MEC-4 antibody that recognizes the extracellular domain in intact (top) and permeabilized (bottom) cultured TRNs. Images are representative of 20 cells examined in two independent experiments. |
|
|
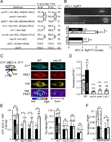
FIGURE 2:. POML-1 is required for touch sensitivity and mec-4(d)–induced TRN degeneration. (A) poml-1(u882) reduced the touch response to 10 touches in sensitized backgrounds (30 animals were examined in three independent experiments). (B) poml-1 and mec-6 mutations suppress mec-4(d) degenerations. n, number of animals examined. TRNs labeled with GFP in L4 and young adult animals were scored as having survived. uIs83 is an integrated array that overexpresses mec-4(d). The rescue experiments used three to five stable lines. |
|
|
FIGURE 3:. The effect of POML-1 on MEC-4(d) channel activity and their physical interaction in Xenopus oocytes. (A) Effect of POML-1 (white bars) on the MEC-4(d) amiloride-sensitive current at −85 mV in oocytes. The number of oocytes tested is given in parentheses. The oocytes were from at least two frogs. (B) Immunoprecipitation (IP) of POML-1 with MEC-4(d) and MEC-6 expressed in oocytes. IB, immunoblot probe. Images are representative of two or three independent experiments. Molecular weights (kilodaltons) of the protein markers are indicated on the right. EGFP::POML-1 is functional, since its coexpression with MEC-4(d) generated amiloride-sensitive currents (EGFP::POML-1 and Myc::MEC-4(d), Iamil = −1.4 ± 0.3 μA, n = 5) that were similar to those of coexpressing untagged POML-1 and MEC-4(d) (Iamil = −1.6 ± 0.6 μA, n = 5) 6 d after cRNA injection. The negative control (–) is EGFP with the same tag. |
|
|
FIGURE 4:. MEC-4 expression in cultured TRNs with mec-6(u450) or poml-1(ok2266) mutation. Images (A) and quantification (B) of MEC-4 expression as detected by an anti–MEC-4 antibody in intact (left) and permeabilized (right) TRNs in culture. MEC-4 immunofluorescence intensity was normalized to that of wild-type (WT) TRNs. Scale bars, 5 μm (A, C). Because most cell bodies leaked after immunostaining for intact cells (as evident by the staining for MEC-18, a cytoplasmic protein), immunofluorescence was only measured for MEC-4 surface expression in intact neurites (which did not show MEC-18 staining; Materials and Methods). Statistical significance is indicated for comparison with the WT cells by one-way ANOVA with Tukey post hoc (B, D). The number of cell bodies tested from two or three experiments is given in parentheses (B, D). The subcellular localization of MEC-4 and markers for the ER, endosome, and Golgi (C) in cultured TRNs and their correlation coefficient (D). |
|
|
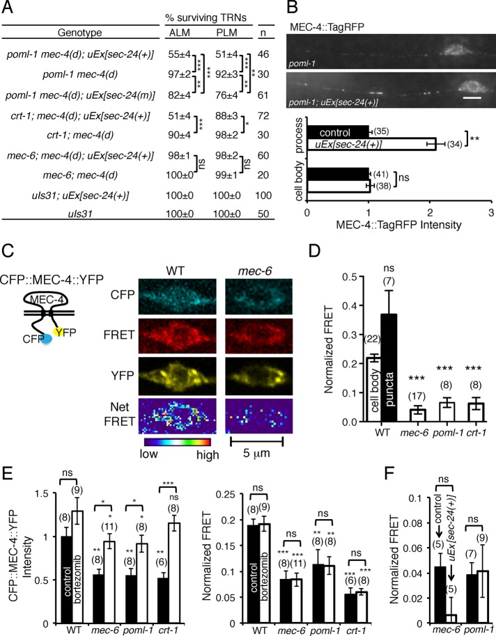
FIGURE 5:. Effect of mec-6, poml-1, and crt-1 mutations on MEC-4 and MEC-2 expression in the TRNs. Unless noted, the following mutations were used: crt-1(ok948), mec-4(u253), mec-5(u444), mec-6(u450), uba-1(it129), and poml-1(ok2266). (A) MEC-4::TagRFP expression. Left, merged images of expression at 10 focal planes; right, images of the single plane showing the best-focused image of the same cell body. Scale bar, 5 μm (AâC). (B) Confocal images of MEC-4::TagRFP and POML-1::YFP in the TRN cell body of WT animals (top) and mec-6(u450) mutants (bottom). Their correlation coefficient is 0.2 ± 0.04 and 0.7 ± 0.04 in WT and mec-6 mutants (10 TRNs), respectively. (C) MEC-2 expression in the TRN neurite. Representative of 20â30 TRNs examined in two experiments. (D) MEC-4::TagRFP fluorescence intensity (normalized to WT) in PLM cell bodies of L4 larvae and young adults of controls and mec-6(u450), poml-1, and crt-1 without (black) or with (white) a uba-1 mutation. For each pair of white and black bars, the effect of the uba-1 mutation was significant at p < 0.001, except for WT, for which it was at p < 0.01. The comparison to the control within each group (with or without uba-1) was significant at p < 0.001 by two-way ANOVA with Bonferroni posttest. The number of examined PLM cells collected from three independent experiments is given in parentheses (D, E). (E) Fluorescence intensity of MEC-4::TagRFP (normalized to WT control) in PLM cell bodies of WT and mutants either untreated (black) or treated (white) with 50 μM bortezomib for 8 h. Statistical comparisons are as in D, with the exception that the difference between treated and untreated WT animals was not significant. |
|
|
FIGURE 6:. MEC-6, POML-1, and CRT-1 may function as chaperones. The mutations mec-6(u450), poml-1(ok2266), and crt-1(ok948) were used. (A) The effect of sec-24.1 and sec-24.2 overexpression, uEx[sec-24(+)], on the suppression of mec-4(d) deaths by poml-1, crt-1, and mec-6 mutations. In some strains, the cargo-binding sites of sec-24.1 and sec-24.2 were mutated (sec-24(m)). n, number of animals examined. The results with uEx[sec-24(+)] and uEx[sec-24(m)] were collected from two to five stable lines. (B) Effect of overexpressing sec-24(+) on MEC-4::TagRFP fluorescence intensity in the PLM cell bodies and proximal neurites of L4 larvae and young adults with the poml-1 mutation. Data for uEx[sec-24(+)] were collected from two stable lines. The number of PLM cells examined is given in parentheses. Fluorescence intensity was normalized to that of PLM in poml-1 mutants (control). Scale bar, 5 μm. (C) Schematic of CFP::MEC-4::YFP protein (left) and images of CFP::MEC-4::YFP in the TRN cell body taken with the CFP (blue), FRET (red), and YFP (yellow) channels, respectively (right). The Net FRET signal is given by a pseudocolored image to show the relative intensity. (D) The normalized FRET signal (see Materials and Methods) of CFP::MEC-4::YFP either in the TRN cell bodies (white bars) of WT animals and mutants or in the puncta of WT animals (black bar). The number of cell bodies or strongly fluorescent puncta tested (from two or three stable lines with extrachromosomal arrays collected from three of four experiments) is given in parentheses. Statistical significance is indicated for comparison with the FRET signal in the WT cell body. (E) CFP::MEC-4::YFP intensity (measured in the YFP channel and normalized to that WT controls) and FRET signals in the TRN cell body of WT, mec-6, poml-1, and crt-1 animals treated with bortezomib. The number of examined cells bodies here and in F is indicated in parentheses. These experiments used cells from an integrated line, which produced similar FRET signals to the stable lines with extrachromosomal arrays used in D. Bortezomib treatment had a significant effect on CFP::MEC-4::YFP intensity (left, F(1, 58) = 33.56, p < 0.0001) but no effect on the FRET signal (right, F(1, 58) = 0.01, p = 0.9162, by two-way ANOVA with Bonferroni posttests). The value above the bracket is that of the pairwise comparison. The values below the bracket are for the comparison to the WT of each untreated (black bars) or treated group (white bars) by two-way ANOVA with Bonferroni posttests. The difference in CFP::MEC-4::YFP fluorescence intensity (left) between control WT and bortezomib-treated mec-6, poml-1, and crt-1 mutants was not significant. (F) FRET signals in mec-6 and poml-1 animals overexpressing sec-24(+) in TRNs. |
|
|
FIGURE 7:. Effect of MEC-6 and POML-1 on MEC-4 surface expression in Xenopus oocytes. (A) Images and (B) quantification of MEC-4::EGFP fluorescent spots on the oocyte surface visualized by TIRF imaging (19–29 patches from 14–16 cells from two different batches) 2 d after cRNA injection. Values are compared with the expression of MEC-4::EGFP alone using the Mann–Whitney test. The field dimensions are 13 μm × 13 μm. (C) Western blot of Myc::MEC-4(d) on the surface of oocytes as detected by biotinylation (top) and the expression of Myc::MEC-4(d) in total lysate of oocytes (middle) at 2 d after cRNA injection. β-Actin detected in total lysate was used as an input control (bottom). Molecular weights (kilodaltons) of the protein markers are indicated on the right. (D) Quantification of changes in surface Myc::MEC-4(d) detected by biotinylation at 2 d after cRNA injection (the number of independent experiments is given in parentheses). All data are normalized and compared with Myc::MEC-4(d) expression alone by the one-sample t test. MEC-6, MEC-2, and POML-1 did not affect Myc::MEC-4(d) levels in total lysates at 2 d after injection (MEC-6, 1.0 ± 0.1; MEC-2, 1.0 ± 0.1; POML-1, 0.9 ± 0.1; four or five independent experiments, normalized and compared with the expression of Myc::MEC-4(d) alone; not significant by one-sample t test). The normalized amount of total Myc::MEC-4(d) differed by no more than 25% in any of the experiments. (E) The amiloride-sensitive MEC-4(d) current at −85 mV (12–18 oocytes [2 d after cRNA injection] or 6–12 oocytes [other times] of three batches) on its own and in the presence of MEC-2, MEC-6, and POML-1 at various times after cRNA injection. p < 0.001 for Iamil at −85 mV between oocytes 2 d after injected with MEC-4(d) and MEC-6 vs. MEC-4(d) alone, MEC-4(d) and MEC-2, or MEC-4(d) and POML-1; no statistically significance was found between oocytes 2 d after injection with MEC-4(d) alone vs. MEC-4(d) and MEC-2, or MEC-4(d) and POML-1. p < 0.001 for Iamil at −85 mV between oocytes 1 d after injected with MEC-4(d) and MEC-6 vs. MEC-4(d) alone; p < 0.01 between MEC-4(d) and MEC-6 vs. MEC-4(d) and MEC-2, or MEC-4(d) and POML-1. One-way ANOVA with Tukey post hoc. |
References [+] :
Appenzeller-Herzog,
The ER-Golgi intermediate compartment (ERGIC): in search of its identity and function.
2006, Pubmed
Appenzeller-Herzog, The ER-Golgi intermediate compartment (ERGIC): in search of its identity and function. 2006, Pubmed
Arnadóttir, The DEG/ENaC protein MEC-10 regulates the transduction channel complex in Caenorhabditis elegans touch receptor neurons. 2011, Pubmed
Aviram, Paraoxonase inhibits high-density lipoprotein oxidation and preserves its functions. A possible peroxidative role for paraoxonase. 1998, Pubmed
Baksh, Expression of calreticulin in Escherichia coli and identification of its Ca2+ binding domains. 1991, Pubmed
Bellanger, The doublecortin-related gene zyg-8 is a microtubule organizer in Caenorhabditis elegans neurons. 2012, Pubmed
Besler, Mechanisms underlying adverse effects of HDL on eNOS-activating pathways in patients with coronary artery disease. 2011, Pubmed
Brenner, The genetics of Caenorhabditis elegans. 1974, Pubmed
Brown, MEC-2 and MEC-6 in the Caenorhabditis elegans sensory mechanotransduction complex: auxiliary subunits that enable channel activity. 2008, Pubmed , Xenbase
Brown, Gain-of-function mutations in the MEC-4 DEG/ENaC sensory mechanotransduction channel alter gating and drug blockade. 2007, Pubmed , Xenbase
Chalfie, Developmental genetics of the mechanosensory neurons of Caenorhabditis elegans. 1981, Pubmed
Chalfie, The identification and suppression of inherited neurodegeneration in Caenorhabditis elegans. 1990, Pubmed
Chelur, The mechanosensory protein MEC-6 is a subunit of the C. elegans touch-cell degenerin channel. 2002, Pubmed , Xenbase
Chelur, Targeted cell killing by reconstituted caspases. 2007, Pubmed
Chen, Regulation of mechanosensation in C. elegans through ubiquitination of the MEC-4 mechanotransduction channel. 2015, Pubmed
Chen, Modulation of C. elegans touch sensitivity is integrated at multiple levels. 2014, Pubmed
Chen, MEC-10 and MEC-19 Reduce the Neurotoxicity of the MEC-4(d) DEG/ENaC Channel in Caenorhabditis elegans. 2016, Pubmed
Chen, Subunit composition of a DEG/ENaC mechanosensory channel of Caenorhabditis elegans. 2015, Pubmed , Xenbase
Davies, The effect of the human serum paraoxonase polymorphism is reversed with diazoxon, soman and sarin. 1996, Pubmed
Devarajan, Paraoxonase 2 deficiency alters mitochondrial function and exacerbates the development of atherosclerosis. 2011, Pubmed
Driscoll, The mec-4 gene is a member of a family of Caenorhabditis elegans genes that can mutate to induce neuronal degeneration. 1991, Pubmed
Emtage, Extracellular proteins organize the mechanosensory channel complex in C. elegans touch receptor neurons. 2004, Pubmed
Frøkjaer-Jensen, Targeted gene deletions in C. elegans using transposon excision. 2010, Pubmed
Frøkjær-Jensen, Improved Mos1-mediated transgenesis in C. elegans. 2012, Pubmed
Goodman, MEC-2 regulates C. elegans DEG/ENaC channels needed for mechanosensation. 2002, Pubmed , Xenbase
Gorczyca, Identification of Ppk26, a DEG/ENaC Channel Functioning with Ppk1 in a Mutually Dependent Manner to Guide Locomotion Behavior in Drosophila. 2014, Pubmed
Gu, Genetic interactions affecting touch sensitivity in Caenorhabditis elegans. 1996, Pubmed
Guo, The role of PPK26 in Drosophila larval mechanical nociception. 2014, Pubmed
Harbinder, Genetically targeted cell disruption in Caenorhabditis elegans. 1997, Pubmed
Harel, Structure and evolution of the serum paraoxonase family of detoxifying and anti-atherosclerotic enzymes. 2004, Pubmed
Hicks, The evolution of function in strictosidine synthase-like proteins. 2011, Pubmed
Horke, Paraoxonase-2 reduces oxidative stress in vascular cells and decreases endoplasmic reticulum stress-induced caspase activation. 2007, Pubmed
Huang, Myeloperoxidase, paraoxonase-1, and HDL form a functional ternary complex. 2013, Pubmed
Huang, Gene interactions affecting mechanosensory transduction in Caenorhabditis elegans. 1994, Pubmed
Huber, Podocin and MEC-2 bind cholesterol to regulate the activity of associated ion channels. 2006, Pubmed
Jones, Functional and phylogenetic analysis of the ubiquitylation system in Caenorhabditis elegans: ubiquitin-conjugating enzymes, ubiquitin-activating enzymes, and ubiquitin-like proteins. 2002, Pubmed
Liman, Subunit stoichiometry of a mammalian K+ channel determined by construction of multimeric cDNAs. 1992, Pubmed , Xenbase
Liu, Contribution of Drosophila DEG/ENaC genes to salt taste. 2003, Pubmed
Mackness, Multiple forms of sheep serum A-esterase activity associated with the high-density lipoprotein. 1988, Pubmed
Mauthner, Balboa binds to pickpocket in vivo and is required for mechanical nociception in Drosophila larvae. 2014, Pubmed
Michalak, Calreticulin, a multi-process calcium-buffering chaperone of the endoplasmic reticulum. 2009, Pubmed
Miller, Immunofluorescence microscopy. 1995, Pubmed
Miller, Multiple cargo binding sites on the COPII subunit Sec24p ensure capture of diverse membrane proteins into transport vesicles. 2003, Pubmed
Mochizuki, Human PON2 gene at 7q21.3: cloning, multiple mRNA forms, and missense polymorphisms in the coding sequence. 1998, Pubmed
Nagel, Channelrhodopsin-2, a directly light-gated cation-selective membrane channel. 2003, Pubmed , Xenbase
Ng, Paraoxonase-2 is a ubiquitously expressed protein with antioxidant properties and is capable of preventing cell-mediated oxidative modification of low density lipoprotein. 2001, Pubmed
O'Hagan, The MEC-4 DEG/ENaC channel of Caenorhabditis elegans touch receptor neurons transduces mechanical signals. 2005, Pubmed
Pagant, Sec24 is a coincidence detector that simultaneously binds two signals to drive ER export. 2015, Pubmed
Park, Calreticulin, a calcium-binding molecular chaperone, is required for stress response and fertility in Caenorhabditis elegans. 2001, Pubmed
Philipps, FRET-based in vivo screening for protein folding and increased protein stability. 2003, Pubmed
Reddy, Human paraoxonase-3 is an HDL-associated enzyme with biological activity similar to paraoxonase-1 protein but is not regulated by oxidized lipids. 2001, Pubmed
Rolls, Targeting of rough endoplasmic reticulum membrane proteins and ribosomes in invertebrate neurons. 2002, Pubmed
Rothem, Paraoxonases are associated with intestinal inflammatory diseases and intracellularly localized to the endoplasmic reticulum. 2007, Pubmed
Schweikert, PON3 is upregulated in cancer tissues and protects against mitochondrial superoxide-mediated cell death. 2012, Pubmed
Shih, Mice lacking serum paraoxonase are susceptible to organophosphate toxicity and atherosclerosis. 1998, Pubmed
Shim, The unfolded protein response regulates glutamate receptor export from the endoplasmic reticulum. 2004, Pubmed
Shreffler, The unc-8 and sup-40 genes regulate ion channel function in Caenorhabditis elegans motorneurons. 1995, Pubmed
Smolen, Characteristics of the genetically determined allozymic forms of human serum paraoxonase/arylesterase. 1991, Pubmed
Sorenson, Human serum Paraoxonase/Arylesterase's retained hydrophobic N-terminal leader sequence associates with HDLs by binding phospholipids : apolipoprotein A-I stabilizes activity. 1999, Pubmed
Stevens, Engineered recombinant human paraoxonase 1 (rHuPON1) purified from Escherichia coli protects against organophosphate poisoning. 2008, Pubmed
Topalidou, Caenorhabditis elegans aristaless/Arx gene alr-1 restricts variable gene expression. 2011, Pubmed
Topalidou, Shared gene expression in distinct neurons expressing common selector genes. 2011, Pubmed
Traub, The trans-Golgi network: a late secretory sorting station. 1997, Pubmed
Ulbrich, Subunit counting in membrane-bound proteins. 2007, Pubmed , Xenbase
Xia, Reliable and global measurement of fluorescence resonance energy transfer using fluorescence microscopes. 2001, Pubmed
Xu, Necrotic cell death in C. elegans requires the function of calreticulin and regulators of Ca(2+) release from the endoplasmic reticulum. 2001, Pubmed
Zhang, MEC-2 is recruited to the putative mechanosensory complex in C. elegans touch receptor neurons through its stomatin-like domain. 2004, Pubmed , Xenbase
Zhang, Identification of genes expressed in C. elegans touch receptor neurons. 2002, Pubmed
Zhong, Pickpocket is a DEG/ENaC protein required for mechanical nociception in Drosophila larvae. 2010, Pubmed
