XB-ART-51823
PLoS One
2016 Jan 01;112:e0146792. doi: 10.1371/journal.pone.0146792.
Show Gene links
Show Anatomy links
CPEB and miR-15/16 Co-Regulate Translation of Cyclin E1 mRNA during Xenopus Oocyte Maturation.
Wilczynska A
,
Git A
,
Argasinska J
,
Belloc E
,
Standart N
.
???displayArticle.abstract???
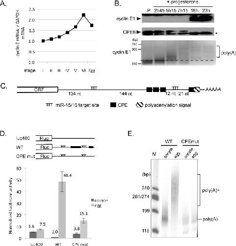
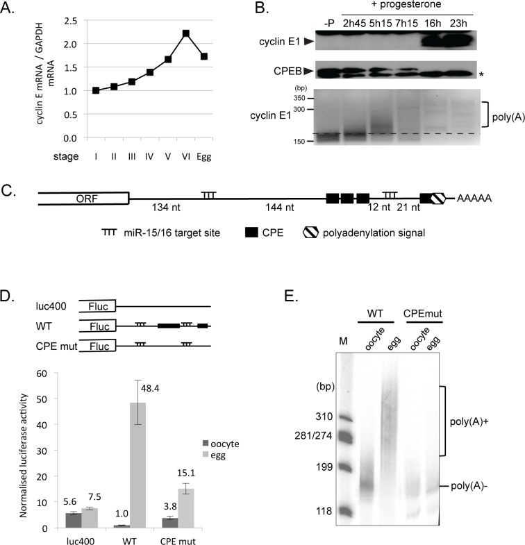
Cell cycle transitions spanning meiotic maturation of the Xenopus oocyte and early embryogenesis are tightly regulated at the level of stored inactive maternal mRNA. We investigated here the translational control of cyclin E1, required for metaphase II arrest of the unfertilised egg and the initiation of S phase in the early embryo. We show that the cyclin E1 mRNA is regulated by both cytoplasmic polyadenylation elements (CPEs) and two miR-15/16 target sites within its 3'UTR. Moreover, we provide evidence that maternal miR-15/16 microRNAs co-immunoprecipitate with CPE-binding protein (CPEB), and that CPEB interacts with the RISC component Ago2. Experiments using competitor RNA and mutated cyclin E1 3'UTRs suggest cooperation of the regulatory elements to sustain repression of the cyclin E1 mRNA during early stages of maturation when CPEB becomes limiting and cytoplasmic polyadenylation of repressed mRNAs begins. Importantly, injection of anti-miR-15/16 LNA results in the early polyadenylation of endogenous cyclin E1 mRNA during meiotic maturation, and an acceleration of GVBD, altogether strongly suggesting that the proximal CPEB and miRNP complexes act to mutually stabilise each other. We conclude that miR-15/16 and CPEB co-regulate cyclin E1 mRNA. This is the first demonstration of the co-operation of these two pathways.
???displayArticle.pubmedLink??? 26829217
???displayArticle.pmcLink??? PMC4734764
???displayArticle.link??? PLoS One
???displayArticle.grants??? [+]
BB/E016316/1 Biotechnology and Biological Sciences Research Council , Cancer Research UK
Species referenced: Xenopus laevis
Genes referenced: ago2 cpeb1 ctrl mmut
???attribute.lit??? ???displayArticles.show???
References [+] :
Aqeilan,
miR-15a and miR-16-1 in cancer: discovery, function and future perspectives.
2010, Pubmed
Aqeilan, miR-15a and miR-16-1 in cancer: discovery, function and future perspectives. 2010, Pubmed
Armisen, Abundant and dynamically expressed miRNAs, piRNAs, and other small RNAs in the vertebrate Xenopus tropicalis. 2009, Pubmed , Xenbase
Balagopal, Ways and means of eukaryotic mRNA decay. 2012, Pubmed
Bandi, miR-15a and miR-16 are implicated in cell cycle regulation in a Rb-dependent manner and are frequently deleted or down-regulated in non-small cell lung cancer. 2009, Pubmed
Barkoff, Translational control of cyclin B1 mRNA during meiotic maturation: coordinated repression and cytoplasmic polyadenylation. 2000, Pubmed , Xenbase
Bazzini, Ribosome profiling shows that miR-430 reduces translation before causing mRNA decay in zebrafish. 2012, Pubmed
Belloc, A deadenylation negative feedback mechanism governs meiotic metaphase arrest. 2008, Pubmed , Xenbase
Béthune, Kinetic analysis reveals successive steps leading to miRNA-mediated silencing in mammalian cells. 2012, Pubmed
Bonci, The miR-15a-miR-16-1 cluster controls prostate cancer by targeting multiple oncogenic activities. 2008, Pubmed
Braun, GW182 proteins directly recruit cytoplasmic deadenylase complexes to miRNA targets. 2011, Pubmed
Brook, The DAZL and PABP families: RNA-binding proteins with interrelated roles in translational control in oocytes. 2009, Pubmed , Xenbase
Bustin, The MIQE guidelines: minimum information for publication of quantitative real-time PCR experiments. 2009, Pubmed
Charlesworth, Cytoplasmic polyadenylation element (CPE)- and CPE-binding protein (CPEB)-independent mechanisms regulate early class maternal mRNA translational activation in Xenopus oocytes. 2004, Pubmed , Xenbase
Charlesworth, Musashi regulates the temporal order of mRNA translation during Xenopus oocyte maturation. 2006, Pubmed , Xenbase
Charlesworth, The temporal control of Wee1 mRNA translation during Xenopus oocyte maturation is regulated by cytoplasmic polyadenylation elements within the 3'-untranslated region. 2000, Pubmed , Xenbase
Chekulaeva, miRNA repression involves GW182-mediated recruitment of CCR4-NOT through conserved W-containing motifs. 2011, Pubmed
Chen, A DDX6-CNOT1 complex and W-binding pockets in CNOT9 reveal direct links between miRNA target recognition and silencing. 2014, Pubmed
Chevalier, Xenopus cyclin E, a nuclear phosphoprotein, accumulates when oocytes gain the ability to initiate DNA replication. 1996, Pubmed , Xenbase
de Moor, Cytoplasmic polyadenylation elements mediate masking and unmasking of cyclin B1 mRNA. 1999, Pubmed , Xenbase
Djuranovic, miRNA-mediated gene silencing by translational repression followed by mRNA deadenylation and decay. 2012, Pubmed
Eulalio, The GW182 protein family in animal cells: new insights into domains required for miRNA-mediated gene silencing. 2009, Pubmed
Fabian, The mechanics of miRNA-mediated gene silencing: a look under the hood of miRISC. 2012, Pubmed
Fabian, miRNA-mediated deadenylation is orchestrated by GW182 through two conserved motifs that interact with CCR4-NOT. 2011, Pubmed
Fernández-Miranda, The CPEB-family of proteins, translational control in senescence and cancer. 2012, Pubmed
Finnerty, The miR-15/107 group of microRNA genes: evolutionary biology, cellular functions, and roles in human diseases. 2010, Pubmed
Gillian-Daniel, Modifications of the 5' cap of mRNAs during Xenopus oocyte maturation: independence from changes in poly(A) length and impact on translation. 1998, Pubmed , Xenbase
Giraldez, Zebrafish MiR-430 promotes deadenylation and clearance of maternal mRNAs. 2006, Pubmed
Git, PMC42, a breast progenitor cancer cell line, has normal-like mRNA and microRNA transcriptomes. 2008, Pubmed
Huntzinger, Gene silencing by microRNAs: contributions of translational repression and mRNA decay. 2011, Pubmed
Igea, Meiosis requires a translational positive loop where CPEB1 ensues its replacement by CPEB4. 2010, Pubmed , Xenbase
Jackson, The mechanism of eukaryotic translation initiation and principles of its regulation. 2010, Pubmed
Jacobsen, Signatures of RNA binding proteins globally coupled to effective microRNA target sites. 2010, Pubmed
Jing, Involvement of microRNA in AU-rich element-mediated mRNA instability. 2005, Pubmed
Kaddar, Two new miR-16 targets: caprin-1 and HMGA1, proteins implicated in cell proliferation. 2009, Pubmed
Kamenska, eIF4E-binding proteins: new factors, new locations, new roles. 2014, Pubmed
Kedde, A Pumilio-induced RNA structure switch in p27-3' UTR controls miR-221 and miR-222 accessibility. 2010, Pubmed
Kim, HuR recruits let-7/RISC to repress c-Myc expression. 2009, Pubmed
Kirino, Arginine methylation of Piwi proteins catalysed by dPRMT5 is required for Ago3 and Aub stability. 2009, Pubmed , Xenbase
Lau, Systematic and single cell analysis of Xenopus Piwi-interacting RNAs and Xiwi. 2009, Pubmed , Xenbase
Li, Maternal control of early mouse development. 2010, Pubmed
Linsley, Transcripts targeted by the microRNA-16 family cooperatively regulate cell cycle progression. 2007, Pubmed
Liu, miR-16 family induces cell cycle arrest by regulating multiple cell cycle genes. 2008, Pubmed
Lund, Deadenylation of maternal mRNAs mediated by miR-427 in Xenopus laevis embryos. 2009, Pubmed , Xenbase
Lund, Limiting Ago protein restricts RNAi and microRNA biogenesis during early development in Xenopus laevis. 2011, Pubmed , Xenbase
Ma, MicroRNA activity is suppressed in mouse oocytes. 2010, Pubmed
Marnef, Distinct functions of maternal and somatic Pat1 protein paralogs. 2010, Pubmed , Xenbase
Mathys, Structural and biochemical insights to the role of the CCR4-NOT complex and DDX6 ATPase in microRNA repression. 2014, Pubmed
Meijer, Translational repression and eIF4A2 activity are critical for microRNA-mediated gene regulation. 2013, Pubmed
Miles, Pumilio facilitates miRNA regulation of the E2F3 oncogene. 2012, Pubmed
Minshall, Translational control assessed using the tethered function assay in Xenopus oocytes. 2010, Pubmed , Xenbase
Minshall, Dual roles of p82, the clam CPEB homolog, in cytoplasmic polyadenylation and translational masking. 1999, Pubmed , Xenbase
Minshall, CPEB interacts with an ovary-specific eIF4E and 4E-T in early Xenopus oocytes. 2007, Pubmed , Xenbase
Minshall, The active form of Xp54 RNA helicase in translational repression is an RNA-mediated oligomer. 2004, Pubmed , Xenbase
Moretti, PABP and the poly(A) tail augment microRNA repression by facilitated miRISC binding. 2012, Pubmed
Mortensen, Posttranscriptional activation of gene expression in Xenopus laevis oocytes by microRNA-protein complexes (microRNPs). 2011, Pubmed , Xenbase
Murchison, Critical roles for Dicer in the female germline. 2007, Pubmed
Pillai, Tethering of human Ago proteins to mRNA mimics the miRNA-mediated repression of protein synthesis. 2004, Pubmed
Piqué, A combinatorial code for CPE-mediated translational control. 2008, Pubmed , Xenbase
Rempel, Maternal Xenopus Cdk2-cyclin E complexes function during meiotic and early embryonic cell cycles that lack a G1 phase. 1995, Pubmed , Xenbase
Richter, CPEB: a life in translation. 2007, Pubmed , Xenbase
Rouya, Human DDX6 effects miRNA-mediated gene silencing via direct binding to CNOT1. 2014, Pubmed
Simon, Translational control by poly(A) elongation during Xenopus development: differential repression and enhancement by a novel cytoplasmic polyadenylation element. 1992, Pubmed , Xenbase
Slevin, ElrA binding to the 3'UTR of cyclin E1 mRNA requires polyadenylation elements. 2007, Pubmed , Xenbase
Strausfeld, Both cyclin A and cyclin E have S-phase promoting (SPF) activity in Xenopus egg extracts. 1996, Pubmed , Xenbase
Suh, MicroRNA function is globally suppressed in mouse oocytes and early embryos. 2010, Pubmed
Sun, Sequence context outside the target region influences the effectiveness of miR-223 target sites in the RhoB 3'UTR. 2010, Pubmed
Tang, Maternal microRNAs are essential for mouse zygotic development. 2007, Pubmed
Tunquist, The spindle checkpoint kinase bub1 and cyclin e/cdk2 both contribute to the establishment of meiotic metaphase arrest by cytostatic factor. 2002, Pubmed , Xenbase
van Kouwenhove, MicroRNA regulation by RNA-binding proteins and its implications for cancer. 2011, Pubmed
Villalba, Cytoplasmic polyadenylation and translational control. 2011, Pubmed
Wang, Down-regulation of the cyclin E1 oncogene expression by microRNA-16-1 induces cell cycle arrest in human cancer cells. 2009, Pubmed
Weill, Translational control by changes in poly(A) tail length: recycling mRNAs. 2012, Pubmed
Wilczynska, The translational regulator CPEB1 provides a link between dcp1 bodies and stress granules. 2005, Pubmed , Xenbase
Wormington, Overexpression of poly(A) binding protein prevents maturation-specific deadenylation and translational inactivation in Xenopus oocytes. 1996, Pubmed , Xenbase
Zhang, Analyses of zebrafish and Xenopus oocyte maturation reveal conserved and diverged features of translational regulation of maternal cyclin B1 mRNA. 2009, Pubmed , Xenbase
Zhang, Monitoring mRNA decapping activity. 1999, Pubmed , Xenbase
Zipprich, Importance of the C-terminal domain of the human GW182 protein TNRC6C for translational repression. 2009, Pubmed
