Click here to close
Hello! We notice that you are using Internet Explorer, which is not supported by Xenbase and may cause the site to display incorrectly.
We suggest using a current version of Chrome,
FireFox, or Safari.
PLoS Genet
2016 Jan 04;121:e1005773. doi: 10.1371/journal.pgen.1005773.
Show Gene links
Show Anatomy links
TrpA1 Regulates Defecation of Food-Borne Pathogens under the Control of the Duox Pathway.
Du EJ
,
Ahn TJ
,
Kwon I
,
Lee JH
,
Park JH
,
Park SH
,
Kang TM
,
Cho H
,
Kim TJ
,
Kim HW
,
Jun Y
,
Lee HJ
,
Lee YS
,
Kwon JY
,
Kang K
.
???displayArticle.abstract???
Pathogen expulsion from the gut is an important defense strategy against infection, but little is known about how interaction between the intestinal microbiome and host immunity modulates defecation. In Drosophila melanogaster, dual oxidase (Duox) kills pathogenic microbes by generating the microbicidal reactive oxygen species (ROS), hypochlorous acid (HOCl) in response to bacterially excreted uracil. The physiological function of enzymatically generated HOCl in the gut is, however, unknown aside from its anti-microbial activity. Drosophila TRPA1 is an evolutionarily conserved receptor for reactive chemicals like HOCl, but a role for this molecule in mediating responses to gut microbial content has not been described. Here we identify a molecular mechanism through which bacteria-produced uracil facilitates pathogen-clearing defecation. Ingestion of uracil increases defecation frequency, requiring the Duox pathway and TrpA1. The TrpA1(A) transcript spliced with exon10b (TrpA1(A)10b) that is present in a subset of midgut enteroendocrine cells (EECs) is critical for uracil-dependent defecation. TRPA1(A)10b heterologously expressed in Xenopus oocytes is an excellent HOCl receptor characterized with elevated sensitivity and fast activation kinetics of macroscopic HOCl-evoked currents compared to those of the alternative TRPA1(A)10a isoform. Consistent with TrpA1's role in defecation, uracil-excreting Erwinia carotovora showed higher persistence in TrpA1-deficient guts. Taken together, our results propose that the uracil/Duox pathway promotes bacteria expulsion from the gut through the HOCl-sensitive receptor, TRPA1(A)10b, thereby minimizing the chances that bacteria adapt to survive host defense systems.
Fig 1. TRPA1 regulates defecation in response to the uracil-triggered Duox pathway.A Schematic diagram illustrating the uracil-dependent defecation assay (see Materials and Methods for details). B Dose-dependence of uracil-responsive defecation in wild type flies (wcs) versus TrpA1ins (n = 4–13). Sucrose solution containing uracil at 0.2, 20, 20,000 and 100,000 nM was fed to the indicated genotypes, and the defecation was compared with that from sucrose-only-fed flies. C Requirement of TrpA1 for uracil-induced defecation was confirmed with three independent TrpA1 alleles (n = 6–13). Fold change of defecation was acquired by comparing defecation frequencies from two sibling groups fed with or without 20 μM uracil. Right: The defecation defect in TrpA1ins was rescued by the WT TrpA1 gene inserted in the fly genome. D Ingestion of electrophile N-methyl maleimide (NMM) promotes defecation depending on TrpA1 (n = 4–5), indicating that reactive chemicals in the gut lumen can induce defecation increases through TrpA1. E Co-ingestion of ROS-counteracting dithiothreitol (DTT) with uracil abolishes the defecation increase that is dependent on TrpA1 (n = 6–8). See also S2E–S2G Fig. F Ubiquitous expression of a peroxiredoxin gene Jafrac1
by da-Gal4 readily suppresses uracil-dependent defecation increase (n = 5–10). G
Duox is required for uracil-induced defecation, as RNAi knockdown abolishes uracil-dependent defecation (n = 8–11). H The imd pathway is dispensable for TrpA1-dependent defecation, as animals with the strong loss-of-function allele, rele20, of the NF- κB gene retain the uracil-dependent defecation response (n = 6–13). Mean ± SEM is shown with data distribution. *: p<0.05, **: p<0.01, ***: p<0.001, Student’s t- (B) or Tukey tests (C to H). See also S1 Fig for alternative presentation of data and S3A–S3D Fig for mechanical aspects of uracil in relation to the TRPA1 channel activity and feeding behavior.
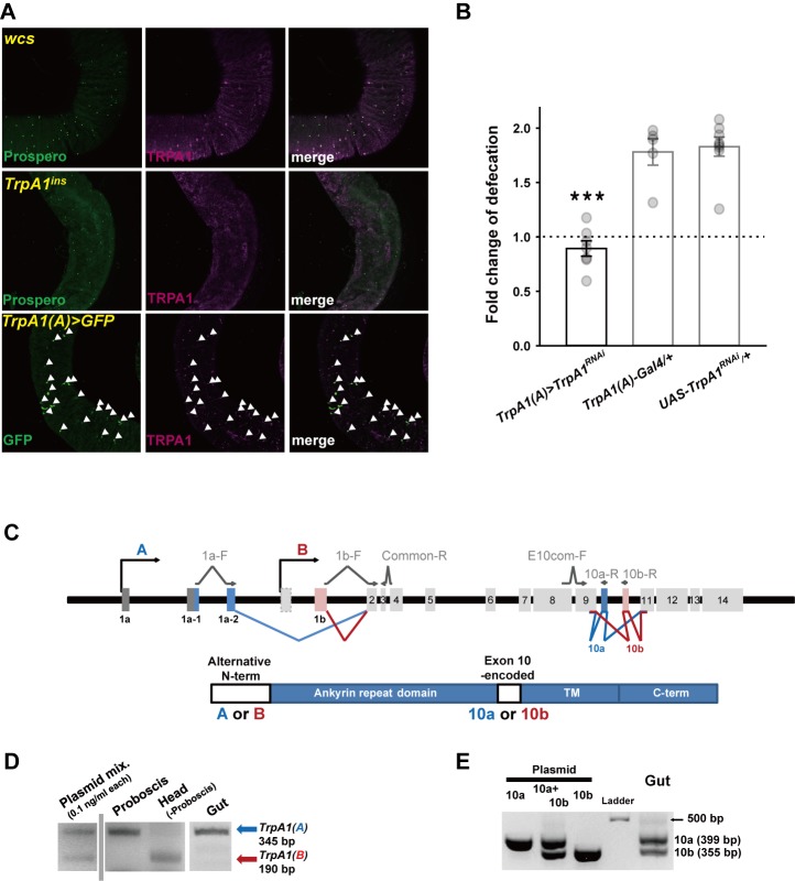
Fig 2. TrpA1(A) in a subset of enteroendocrine cells is necessary for uracil-dependent defecation.A Co-immunostaining of TRPA1 and either Prospero or GFP in the anterior midgut from indicated genotypes. Bottom, Arrowheads: TRPA1 and GFP co-immunostaining. B
TrpA1 RNAi in TrpA1(A)-Gal4 EECs dramatically suppresses uracil-dependent defecation (n = 5–8). C
TrpA1 gene structure illustrating alternative exon usage (Top) and TRPA1 protein organization showing variable domains (Bottom). The primers used in reverse transcription PCR analyses shown in (D and E) are indicated as arrows. Most of primers in these analyses were designed to straddle two separate exons in order to prevent PCR amplification of genomic DNA. D and E The representative results of RT-PCR analyzing alternative exons of TrpA1 transcripts in the gut for the N-terminal (D) and exon10-encoded domains (E). ‘Plasmid’ indicates the PCR reactions with cloned cDNAs of TrpA1 transcripts as DNA polymerization templates, and the bands resulting from the‘plasmid’ reaction were used as size and intensity markers. Proboscis, Head and Gut denote the tissues where total RNA was prepared for reverse transcription. The band of the “Ladder” lane is a 500 bp long DNA fragment of Generuler 1 kb ladder (E). 10a and 10b indicate cDNA templates or PCR products of TrpA1(A)10a and TrpA1(A)10b, respectively, and the PCR products from the template of cloned cDNA (indicated by ‘Plasmid’) serve as size markers for the RT-PCR experiments with total cDNA prepared from the gut. Bar graphs show mean ± SEM with distribution. ***: p<0.001, Tukey test.
Fig 3. The TRPA1(A)10b isoform is the HOCl receptor essential for uracil-evoked defecation.A Rescue of the defect in uracil-dependent defecation of TrpA1ins animals by expressing TrpA1(A) cDNA with either exon10a (TrpA1(A)10a) or exon10b (TrpA1(A)10b) in TrpA1(A)-Gal4 cells (n = 6–10). Expression of TrpA1(A)10b by EEC-expressing TrpA1(A)-Gal4 but not pan-neuronal c155-Gal4 restored uracil-dependent defecation in the TrpA1ins animal (Lower), while TrpA1(A)10a expression in TrpA1(A)-Gal4 EECs did not (Upper). B Rescue of the defect in NMM-dependent defecation of TrpA1ins mutants by the two alternative TrpA1(A) isoforms (n = 4–5). The NMM-mediated defecation was rescued by expressing TRPA1(A)10a in TrpA1(A)-Gal4 EEC cells, although uracil-dependent defecation was not. C-E Representative dose dependence (Left) and current-voltage relationship (Right) of NaOCl responses in Xenopus oocytes heterologously expressing indicated isoforms. Note that the time scales and dose sequences are set identical for simple comparison of activation kinetics. F Normalized dose dependences of TRPA1 isoforms averaged from the results at -60 mV in C-E panels (n = 4–10). TRPA1(A)10b show more sensitive response to NaOCl than TRPA1(A)10a or TRPA1(B). Current amplitudes at varying doses of NaOCl was normalized with respect to that at 100 ppm. The data were fitted to Hill equation to determine EC50s. G Time to 70% of the steady state current amplitude induced at each NaOCl concentration was measured for indicated TRPA1 isoforms for activation kinetics comparison of macroscopic NaOCl currents (n = 5–9, -60 mV). Mean ± SEM shown. *: p<0.05, **: p<0.01, ***: p<0.001, Tukey test. ###: p<0.001, Student’s t-test. See also S9 Fig for further functional characterization data of fly and human TRPA1s in oocytes, and for HOCl- or NMM-elicited action potential responses in sugar cells ectopically expressing fly TRPA1 isoforms.
Fig 4. TrpA1-dependent defecation is required for bacteria expulsion from the gut.A Defecation of indicated Drosophila lines fed with either Ecc15 pyrE or Ecc15 wild-type (WT) was presented as output/input denoting the fecal spot number normalized by ingestion volume (n = 5–17). B Quantitative representation of (A) as defecation fold difference of indicated genotypes. Left, The wcs flies fed with ECC15 WT at OD600 of 10 defecate ~1.5 fold more than those fed with ECC15 pyrE, while TrpA1ins did not show higher defecation with ECC15 WT. Right, rele20 lacking the imd pathway show higher defecation frequency with ECC15 WT over pyrE. C Defecation comparison between pyrE ingestions with and without supplementation of 1 mM uracil (n = 5–8). Defecation of ECC15 pyrE-ingested flies is increased by supplementing uracil, and the increase requires TrpA1. #: p<0.05, Student’s t-test between wcs and rele20 fed with Ecc15 pyrE (A). *: p<0.05, **: p<0.01, Student’s t- or Tukey tests.
Fig 5. Defecation deficit in TrpA1 mutants is associated with longer ECC15 gut persistence and rel-dependent increased mortality.A Gut persistence presented as relative colony-forming units (CFUs) at 2-, 5- and 8-hr time points of the experiments (n = 6–12). The time point indicates the time after start of ECC15 feeding. After ingestion of ECC15-GFP for indicated time, the dissected intestine was homogenized and CFUs of intestinal ECC15-GFP were determined to estimate bacterial growth in the gut. CFUs at 5 and 8 hr time points were divided by that at 2 hr time point to minimize experimental variation. B Defecation in the assay time windows of 0–5 hrs and 5–8 hrs is displayed as output/input (n = 5–17). Consistent with (A), TrpA1-dependent defecation is more prominent between 0 and 5 hr time points. C Loss of TrpA1 increases ECC15 gut persistence in the gut deficient for the imd pathway. D Ingestion of ECC15 pyrE does not differentiate wcs and TrpA1ins in gut persistence (Left). Supplementation with uracil allows ECC15 pyrE to proliferate in the guts of TrpA1ins more than wcs albeit at a delayed time point of 8 hrs (Right). E Germ-free flies show similar difference in ECC15 gut persistence among the wcs, TrpA1ins and genomic rescue strains, indicating that the persistence phenotypes resulted from genetic manipulation in flies not commensal bacteria which may differ in the fly strains. F and G Ingestion of ECC15 shortens life span of immune-compromised flies. When daily ingesting ECC15 WT (F), the rele20 mutant defective in the imd innate immune pathway shows reduced life span, which was further exacerbated by additional loss of TrpA1, indicating uracil-dependent defecation contributes to ECC15 resistance. Ingestion of ECC15 pyrE did not differentiate rele20 and TrpA1ins, rele20. Left, Kaplan-Meier LogRank survival analysis of indicated genotypes ingesting ECC15 WT (F) or pyrE (G) (p<0.001). Right, Life span distribution of the animals tested in the panel of Left. All pairwise multiple comparison by Holm-Sidak method. Letters indicate significantly distinct groups (p<0.001). §: p<0.02, §§: p<0.01, ANOVA Repeated Measures Holm-Sidak method (A). Mean ± SEM. *: p<0.05, **: p<0.01, Student’s t- or Tukey tests.
Bessac,
TRPA1 is a major oxidant sensor in murine airway sensory neurons.
2008, Pubmed
Bessac,
TRPA1 is a major oxidant sensor in murine airway sensory neurons.
2008,
Pubmed
Braxton,
Allosteric dominance in carbamoyl phosphate synthetase.
1999,
Pubmed
Buchon,
Morphological and molecular characterization of adult midgut compartmentalization in Drosophila.
2013,
Pubmed
Buchon,
Drosophila intestinal response to bacterial infection: activation of host defense and stem cell proliferation.
2009,
Pubmed
Celniker,
Unlocking the secrets of the genome.
2009,
Pubmed
Chen,
A specific and sensitive method for detection of hypochlorous acid for the imaging of microbe-induced HOCl production.
2011,
Pubmed
Cognigni,
Enteric neurons and systemic signals couple nutritional and reproductive status with intestinal homeostasis.
2011,
Pubmed
Drazic,
Methionine oxidation activates a transcription factor in response to oxidative stress.
2013,
Pubmed
Du,
The Mosquito Repellent Citronellal Directly Potentiates Drosophila TRPA1, Facilitating Feeding Suppression.
2015,
Pubmed
,
Xenbase
DuPont,
Adverse effect of lomotil therapy in shigellosis.
1973,
Pubmed
Gray,
Bacterial responses to reactive chlorine species.
2013,
Pubmed
Groth,
Construction of transgenic Drosophila by using the site-specific integrase from phage phiC31.
2004,
Pubmed
Guntur,
Drosophila TRPA1 isoforms detect UV light via photochemical production of H2O2.
2015,
Pubmed
Ha,
Regulation of DUOX by the Galphaq-phospholipase Cbeta-Ca2+ pathway in Drosophila gut immunity.
2009,
Pubmed
Ha,
An antioxidant system required for host protection against gut infection in Drosophila.
2005,
Pubmed
Ha,
A direct role for dual oxidase in Drosophila gut immunity.
2005,
Pubmed
Ha,
Coordination of multiple dual oxidase-regulatory pathways in responses to commensal and infectious microbes in drosophila gut.
2009,
Pubmed
Hamada,
An internal thermal sensor controlling temperature preference in Drosophila.
2008,
Pubmed
,
Xenbase
Hedengren,
Relish, a central factor in the control of humoral but not cellular immunity in Drosophila.
1999,
Pubmed
Hinman,
TRP channel activation by reversible covalent modification.
2006,
Pubmed
Ja,
Prandiology of Drosophila and the CAFE assay.
2007,
Pubmed
Kang,
Modulation of TRPA1 thermal sensitivity enables sensory discrimination in Drosophila.
2011,
Pubmed
,
Xenbase
Kang,
Analysis of Drosophila TRPA1 reveals an ancient origin for human chemical nociception.
2010,
Pubmed
Kim,
Drosophila TRPA1 channel mediates chemical avoidance in gustatory receptor neurons.
2010,
Pubmed
,
Xenbase
Kim,
Role of DUOX in gut inflammation: lessons from Drosophila model of gut-microbiota interactions.
2014,
Pubmed
Kwon,
Drosophila TRPA1 channel is required to avoid the naturally occurring insect repellent citronellal.
2010,
Pubmed
LaJeunesse,
Peristalsis in the junction region of the Drosophila larval midgut is modulated by DH31 expressing enteroendocrine cells.
2010,
Pubmed
Lambeth,
NOX enzymes and the biology of reactive oxygen.
2004,
Pubmed
Lee,
How microbiomes influence metazoan development: insights from history and Drosophila modeling of gut-microbe interactions.
2013,
Pubmed
Lee,
Bacterial-derived uracil as a modulator of mucosal immunity and gut-microbe homeostasis in Drosophila.
2013,
Pubmed
Lee,
JNK/FOXO-mediated neuronal expression of fly homologue of peroxiredoxin II reduces oxidative stress and extends life span.
2009,
Pubmed
Macpherson,
Noxious compounds activate TRPA1 ion channels through covalent modification of cysteines.
2007,
Pubmed
Markstein,
Exploiting position effects and the gypsy retrovirus insulator to engineer precisely expressed transgenes.
2008,
Pubmed
Moreno-Indias,
Impact of the gut microbiota on the development of obesity and type 2 diabetes mellitus.
2014,
Pubmed
Ni,
Vector and parameters for targeted transgenic RNA interference in Drosophila melanogaster.
2008,
Pubmed
Nozawa,
TRPA1 regulates gastrointestinal motility through serotonin release from enterochromaffin cells.
2009,
Pubmed
Ohlstein,
Multipotent Drosophila intestinal stem cells specify daughter cell fates by differential notch signaling.
2007,
Pubmed
Park,
Heterogeneous expression of Drosophila gustatory receptors in enteroendocrine cells.
2011,
Pubmed
Parker,
The RclR protein is a reactive chlorine-specific transcription factor in Escherichia coli.
2013,
Pubmed
Ringel,
Intestinal microbiota and immune function in the pathogenesis of irritable bowel syndrome.
2013,
Pubmed
Rosenzweig,
Distinct TRP channels are required for warm and cool avoidance in Drosophila melanogaster.
2008,
Pubmed
Rosenzweig,
The Drosophila ortholog of vertebrate TRPA1 regulates thermotaxis.
2005,
Pubmed
Spasova,
Blowing on embers: commensal microbiota and our immune system.
2014,
Pubmed
Suez,
Artificial sweeteners induce glucose intolerance by altering the gut microbiota.
2014,
Pubmed
Veenstra,
Peptidergic paracrine and endocrine cells in the midgut of the fruit fly maggot.
2009,
Pubmed
Viswanath,
Opposite thermosensor in fruitfly and mouse.
2003,
Pubmed
Wayland,
Spotting the differences: probing host/microbiota interactions with a dedicated software tool for the analysis of faecal outputs in Drosophila.
2014,
Pubmed
Yano,
Indigenous bacteria from the gut microbiota regulate host serotonin biosynthesis.
2015,
Pubmed
Zhong,
Thermosensory and nonthermosensory isoforms of Drosophila melanogaster TRPA1 reveal heat-sensor domains of a thermoTRP Channel.
2012,
Pubmed
Zhou,
Identification of a splice variant of mouse TRPA1 that regulates TRPA1 activity.
2013,
Pubmed