Click here to close
Hello! We notice that you are using Internet Explorer, which is not supported by Xenbase and may cause the site to display incorrectly.
We suggest using a current version of Chrome,
FireFox, or Safari.
Development
2016 Jan 01;1431:66-74. doi: 10.1242/dev.127100.
Show Gene links
Show Anatomy links
The evolution of basal progenitors in the developing non-mammalian brain.
Nomura T
,
Ohtaka-Maruyama C
,
Yamashita W
,
Wakamatsu Y
,
Murakami Y
,
Calegari F
,
Suzuki K
,
Gotoh H
,
Ono K
.
???displayArticle.abstract???
The amplification of distinct neural stem/progenitor cell subtypes during embryogenesis is essential for the intricate brain structures present in various vertebrate species. For example, in both mammals and birds, proliferative neuronal progenitors transiently appear on the basal side of the ventricular zone of the telencephalon (basal progenitors), where they contribute to the enlargement of the neocortex and its homologous structures. In placental mammals, this proliferative cell population can be subdivided into several groups that include Tbr2(+) intermediate progenitors and basal radial glial cells (bRGs). Here, we report that basal progenitors in the developing avian pallium show unique morphological and molecular characteristics that resemble the characteristics of bRGs, a progenitor population that is abundant in gyrencephalic mammalian neocortex. Manipulation of LGN (Leu-Gly-Asn repeat-enriched protein) and Cdk4/cyclin D1, both essential regulators of neural progenitor dynamics, revealed that basal progenitors and Tbr2(+) cells are distinct cell lineages in the developing avian telencephalon. Furthermore, we identified a small population of subapical mitotic cells in the developing brains of a wide variety of amniotes and amphibians. Our results suggest that unique progenitor subtypes are amplified in mammalian and avian lineages by modifying common mechanisms of neural stem/progenitor regulation during amniote brain evolution.
Fig. 1. Distinct characteristics of basal mitotic cells and Tbr2+
cells in the developing chicken pallium. (A,B) Distribution of phosphorylated histone H3 (PH3)+ cells in the developing mouse (A, E15.5) and chick (B, E8) telencephalon. Arrows indicate mitotic cells on the basal side of the pallia. (C,D) The proportion of the PH3+ cells that were also Pax6+, Sox2+ or EdU+ on the basal side of the chicken pallium. Arrows, indicate PH3+/Pax6+ cells (C, magnified by insets) and Sox2+/EdU+ cells (D). Mean±s.d. (E,F) Distribution of Tbr2+ cells in the developing mouse (E, E12.5) and chick (F, E8) telencephalon. (G-J) Labeling of Tbr2+ cells by electroporation (EP) with a GFP expression vector. Electroporation was performed at E4 and the chick embryos were collected at E7. Arrowheads (I,J), GFP+/Tbr2+ cells. (K-P) Characterization of Tbr2+ cells in the developing chick pallium. The sections were stained with anti-Pax6 (K), anti-BrdU (L,M), anti-PH3 (N) or anti-NeuN (O,P) antibodies and an anti-Tbr2 antibody. Arrowhead (N), a PH3+ cell that does not overlap with Tbr2. DP, dorsal pallium; DVR, dorsal ventricular ridge; MP, medial pallium; NCx, neocortex; GE, ganglionic eminence; SVZ, subventricular zone; VZ, ventricular zone. Scale bars: 200 µm in B (for A,B), E (for E,F), G; 50 µm in C (for C,D), K (for K-P); 10 µm in I (for I,J).
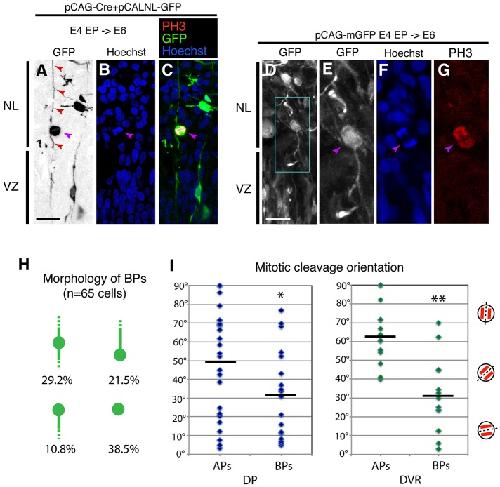
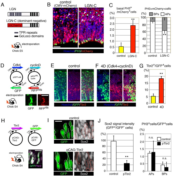
Fig. 2. Radial glial morphology of chicken basal mitotic cells. (A-G) Visualization of basal mitotic cells in the developing chicken pallium with the pCALNL-GFP vector (A-C) or a membrane-bound GFP vector (D-G). Electroporation was performed at E4 and samples were collected at E6. Note that PH3+ basal mitotic cells (purple arrow) extended radial fibers toward both the basal and apical sides of the brain (red arrowheads in A). (D-G) Oblique cleavage plane of basal mitotic cells. (H) Classification of basal mitotic cells based on the presence of apical and/or basal radial fibers. (I) Quantification of the cleavage plane angle relative to the ventricular surface in APs and BPs. Bars indicate mean. *P<0.05, **P<0.01; Student's t-test. NL, neuronal layer; VZ, ventricular zone. Scale bars: 10 µm in A (for A-C), D (for D-G).
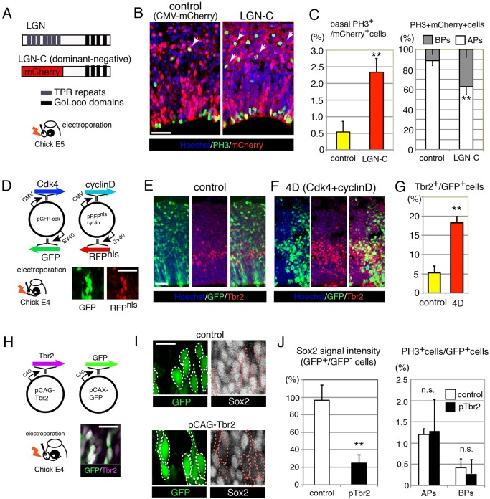
Fig. 3. Experimental amplification of basal mitotic cells and Tbr2+ cells in the developing chick pallium. (A) Diagram of the LGN and LGN-C proteins. C-terminal TPR repeats were replaced with mCherry in LGN-C. (B,C) LGN-C increased the number of PH3+ cells on the basal side of the chicken pallium at the expense of APs (arrowheads in B). (D-G) Overexpression of Cdk4 and cyclin D1 (collectively 4D) in the developing chick pallium. (D) The structures of the 4D vectors. Co-expression of GFP and RFP in the same cells was induced by electroporation of 4D vectors. (E-G) Overexpression of 4D vectors increased the number of Tbr2+ cells. (H-J) Overexpression of Tbr2 in the developing chicken pallium. (H) Structure of the expression vectors containing GFP and Tbr2. GFP and Tbr2 were co-expressed in the same cells upon electroporation. (I,J) Overexpression of Tbr2 suppressed Sox2 expression in APs but did not change the number of APs and BPs. All bar charts show mean±s.d. **P<0.01 (Student's t-test); n.s., not significant. Scale bars: 50 µm in B,E (for E,F); 25 µm in D; 15 µm in H; 10 µm in I.
Fig. 4. Comparative analysis of basal mitotic cells in various tetrapod species. (A,B) Distribution of PH3+ cells in the developing opossum cortex (M. domestica, P1). PH3+ basal mitotic cells (arrowheads) expressed Pax6 (A) or Sox2 (B). (C,Câ²) A PH3+ basal mitotic cell (arrowhead) was Sox2+ in the developing turtle cortex. (D,E) Distribution of PH3+ cells in developing Xenopus (D,Dâ²) and axolotl (E). Arrowheads indicate in green (Dâ²) indicate PH3+ cells at the ventricular surface; arrowheads in yellow (D,Dâ²) and white (E) indicate PH3+ cells at the basal side of the ventricular zone. (F) The proportion of basal mitotic cells among all pallial mitotic cells in various tetrapods. Mean±range (opposum, turtle, axolotl) or mean±s.d. (Xenopus). Scale bars: 100â µm in A,C,D; 50â µm in B,E.
Fig. 5. A possible scenario of changes in pallial progenitor subtypes during amniote evolution. In mammals, apical progenitors (APs) proliferate and generate basal progenitors (BPs), which include Tbr2+ intermediate progenitors (IPs) and other types of BPs [such as basal radial glial cells (bRGs)]. In birds, both BPs and Tbr2+ cells exist, but these cells are distinct populations. We propose that a few subapical mitotic cells that have already evolved in ancestral amniotes are at the origin of BPs, although de novo BPs appeared in several taxa independently.
Abdel-Mannan,
Evolution of cortical neurogenesis.
2008, Pubmed
Abdel-Mannan,
Evolution of cortical neurogenesis.
2008,
Pubmed
Arnold,
The T-box transcription factor Eomes/Tbr2 regulates neurogenesis in the cortical subventricular zone.
2008,
Pubmed
Barbosa,
Neurodevelopment. Live imaging of adult neural stem cell behavior in the intact and injured zebrafish brain.
2015,
Pubmed
Betizeau,
Precursor diversity and complexity of lineage relationships in the outer subventricular zone of the primate.
2013,
Pubmed
Borrell,
Mechanisms of brain evolution: regulation of neural progenitor cell diversity and cell cycle length.
2014,
Pubmed
Borrell,
Role of radial glial cells in cerebral cortex folding.
2014,
Pubmed
Brox,
Expression of the genes Emx1, Tbr1, and Eomes (Tbr2) in the telencephalon of Xenopus laevis confirms the existence of a ventral pallial division in all tetrapods.
2004,
Pubmed
,
Xenbase
Bulfone,
Expression pattern of the Tbr2 (Eomesodermin) gene during mouse and chick brain development.
1999,
Pubmed
,
Xenbase
Charvet,
Causes and consequences of expanded subventricular zones.
2011,
Pubmed
Charvet,
Phylogeny of the telencephalic subventricular zone in sauropsids: evidence for the sequential evolution of pallial and subpallial subventricular zones.
2009,
Pubmed
Cheung,
Comparative aspects of cortical neurogenesis in vertebrates.
2007,
Pubmed
Cheung,
The subventricular zone is the developmental milestone of a 6-layered neocortex: comparisons in metatherian and eutherian mammals.
2010,
Pubmed
Clinton,
Radial glia in the proliferative ventricular zone of the embryonic and adult turtle, Trachemys scripta elegans.
2014,
Pubmed
Dehay,
The outer subventricular zone and primate-specific cortical complexification.
2015,
Pubmed
Englund,
Pax6, Tbr2, and Tbr1 are expressed sequentially by radial glia, intermediate progenitor cells, and postmitotic neurons in developing neocortex.
2005,
Pubmed
Fietz,
OSVZ progenitors of human and ferret neocortex are epithelial-like and expand by integrin signaling.
2010,
Pubmed
Florio,
Human-specific gene ARHGAP11B promotes basal progenitor amplification and neocortex expansion.
2015,
Pubmed
García-Moreno,
Compartmentalization of cerebral cortical germinal zones in a lissencephalic primate and gyrencephalic rodent.
2012,
Pubmed
Götz,
The cell biology of neurogenesis.
2005,
Pubmed
Hansen,
Neurogenic radial glia in the outer subventricular zone of human neocortex.
2010,
Pubmed
Hodge,
Tbr2 is essential for hippocampal lineage progression from neural stem cells to intermediate progenitors and neurons.
2012,
Pubmed
Inouye,
A bacterial cloning vector using a mutated Aequorea green fluorescent protein as an indicator.
1997,
Pubmed
Jerison,
Animal intelligence as encephalization.
1985,
Pubmed
Konno,
Neuroepithelial progenitors undergo LGN-dependent planar divisions to maintain self-renewability during mammalian neurogenesis.
2008,
Pubmed
Kriegstein,
Patterns of neural stem and progenitor cell division may underlie evolutionary cortical expansion.
2006,
Pubmed
Lange,
Cdk4/cyclinD1 overexpression in neural stem cells shortens G1, delays neurogenesis, and promotes the generation and expansion of basal progenitors.
2009,
Pubmed
Lui,
Development and evolution of the human neocortex.
2011,
Pubmed
Martínez-Cerdeño,
Comparative analysis of the subventricular zone in rat, ferret and macaque: evidence for an outer subventricular zone in rodents.
2012,
Pubmed
Martínez-Cerdeño,
The role of intermediate progenitor cells in the evolutionary expansion of the cerebral cortex.
2006,
Pubmed
Martínez-Cerdeño,
Evolutionary origin of Tbr2-expressing precursor cells and the subventricular zone in the developing cortex.
2016,
Pubmed
Morin,
Control of planar divisions by the G-protein regulator LGN maintains progenitors in the chick neuroepithelium.
2007,
Pubmed
Nagashima,
Evolution of the turtle body plan by the folding and creation of new muscle connections.
2009,
Pubmed
Nomura,
Changes in the regulation of cortical neurogenesis contribute to encephalization during amniote brain evolution.
2013,
Pubmed
Nomura,
Patterns of neurogenesis and amplitude of Reelin expression are essential for making a mammalian-type cortex.
2008,
Pubmed
Nonaka-Kinoshita,
Regulation of cerebral cortex size and folding by expansion of basal progenitors.
2013,
Pubmed
Pilz,
Amplification of progenitors in the mammalian telencephalon includes a new radial glial cell type.
2013,
Pubmed
Puelles,
Thoughts on the development, structure and evolution of the mammalian and avian telencephalic pallium.
2001,
Pubmed
Puzzolo,
Cortico-cerebral histogenesis in the opossum Monodelphis domestica: generation of a hexalaminar neocortex in the absence of a basal proliferative compartment.
2010,
Pubmed
Reillo,
A role for intermediate radial glia in the tangential expansion of the mammalian cerebral cortex.
2011,
Pubmed
Reillo,
Germinal zones in the developing cerebral cortex of ferret: ontogeny, cell cycle kinetics, and diversity of progenitors.
2012,
Pubmed
Schreckenberg,
Normal stages of development of the axolotl. Ambystoma mexicanum.
1975,
Pubmed
Sessa,
Tbr2 directs conversion of radial glia into basal precursors and guides neuronal amplification by indirect neurogenesis in the developing neocortex.
2008,
Pubmed
Shitamukai,
Oblique radial glial divisions in the developing mouse neocortex induce self-renewing progenitors outside the germinal zone that resemble primate outer subventricular zone progenitors.
2011,
Pubmed
Stahl,
Trnp1 regulates expansion and folding of the mammalian cerebral cortex by control of radial glial fate.
2013,
Pubmed
Striedter,
Telencephalon enlargement by the convergent evolution of expanded subventricular zones.
2009,
Pubmed
Suzuki,
The temporal sequence of the mammalian neocortical neurogenetic program drives mediolateral pattern in the chick pallium.
2012,
Pubmed
Taverna,
The cell biology of neurogenesis: toward an understanding of the development and evolution of the neocortex.
2014,
Pubmed
Vasistha,
Cortical and Clonal Contribution of Tbr2 Expressing Progenitors in the Developing Mouse Brain.
2015,
Pubmed
Wang,
A new subtype of progenitor cell in the mouse embryonic neocortex.
2011,
Pubmed