|
Figure 1. Conserved synteny homology between the Xenopus tropicalis and human TPO and Mpl loci
and RNA expression of TPO and Mpl in X. laevis tissues. (A) Dissociated cells obtained from the X. laevis
spleen, liver, and peripheral blood were immunostained for T12. Arrowheads indicate T12-positive cells.
Scale bars represent 20 μ m. (B) TPO similarity of the domain from the first to the fourth Cys residues in X.
laevis and in human (23%), mouse (23%), rat (23%), chicken (24%), X. tropicalis (87%), and zebrafish (18%).
(C) The extracellular region of xlMpl shares homology with human (22%), mouse (24%), rat (24%), chicken
(30%), zebrafish (22%), and X. tropicalis (62%). (D) Schematic diagram of human, rat, mouse, chicken, X.
laevis, and zebrafish TPO and Mpl. Black boxes indicate signal sequences. Open box indicates the conserved
erythropoietin (Epo)/Tpo domain. Black bars indicate the conserved cysteine residue. Grey box indicates the
c-terminal TPO domain and putative cleavage sites are indicated by solid arrowheads. In Mpl, the vertical
striped box shows haematopoietin domains with conserved WSXWS motifs; the dotted box shows Box1 and
Box2, the shaded portion represents the transmembrane domain, and Y represents the conserved tyrosine
residue. (E) RT-PCR analysis of tpo and mpl mRNA of X. laevis in selected organs. Uncropped gel images are
shown in Supplementary Fig. S9.
|
|
Figure 2. Biological activity of recombinant X. laevis TPO. (A) Colony-formation of spleen and liver cells
in response to xlTPO. Upper panel shows the time course of colony formation by spleen cells; lower panel
represents liver cells. (B) Dose-response effect of recombinant xlTPO on blast colony formation by splenic and
hepatic cells. The upper panel shows spleen cell colony formation; the lower panel represents liver cells. Graphs
represent means + SD, n = 3. *P < 0.05 vs. 0 ng/mL; **P < 0.05 vs. 0.1 ng/mL; ***P < 0.05 vs. 1.0 ng/mL.
(C) Colony morphology. Left panels show colonies derived from X. laevis spleen and liver cells after 4 days
culture in semisolid medium in the presence of xlTPO. Scale bars represent 20 μ m. Right panels show the
morphology of T12-stained colonies. (D) Hepatic cells were incubated with xlMpl-Fc fusion protein or normal
mouse IgG2a as a control in the presence of xlTPO, and cultured in semi-solid media. After 4 days, xlMpl-Fc
fusion protein inhibited colony formation; colonies formed in the presence of xlTPO alone or both xlTPO and
IgG2a. Graphs represent means + SD, n = 3. *P < 0.05 vs. xlTPO or IgG2a + xlTPO stimulation.
|
|
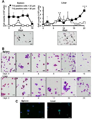
Figure 3. Proliferation and differentiation of hepatic and splenic thrombocytic cells. (A) Thrombocytic cell
counts during liquid culture of spleen (Left) and liver (Right) cells in the presence of xlTPO. Cultured hepatic
cells were cytocentrifuged onto slides, immunostained for T12, and counted. Open squares show T12-positive
cells > 20 μ m; black squares indicate cells < 20 μ m. *P < 0.05 vs. day 0; **P < 0.05 vs. day 0; ***P < 0.05 vs. day 20 in
T12-positive large cells. The lower panel shows large and small T12-positive cells derived from splenic and
hepatic cells after 4 and 8 days of culture in medium containing xlTPO. Scale bars represent 20 μ m. Graphs
represent means + SD, n = 5. (B) After 2 to 20 days culture in the presence of xlTPO, hepatic or splenic cells
were cytocentrifuged onto glass slides and stained with May-Grunwald-Giemsa (MGG). Scale bar indicates
20 μ m. (C) The morphology of T12-positive splenic or hepatic cells after culture in the presence of xlTPO for 4
days. Immunostaining for T12 was performed. Biotinylated T12 was detected by streptavidin-conjugated Alexa
Fluor 488 (green). Nuclei were counterstained with Hoechst 33342. Bars represent 20 μm.
|
|
Figure 4. Characterization of large MKs. (A) The morphology of pre-culture hepatic cells as demonstrated
with T12 immunostain. After eight days in the presence of xlTPO, the hepatic cells were again immunostained
for T12. Arrowheads indicate T12+ cells. Bars represent 20 μ m. (B) The 8-day cultured cells were also
immunostained with CD41 polyclonal antibody. Arrowheads indicate CD41+ cells. Bars represent 20 μ m. (C)
Transmission electron micrographs of MK on day 8. (D) Expression profiles of X. laevis Mpl, CD41, Fli-1, AchE,
EPOR, MPO, and GAPDH mRNA in peripheral blood cells and MK. Peripheral erythrocytes, leukocytes, and
thrombocytes were collected and prepared as described in Materials and Methods. (E) Ploidy of MKs after
xlTPO stimulation for eight days versus normal peripheral blood as a control.
|
|
Figure 5. Maturation of thrombocyte-like cells from MKs. (A) MKs were enriched by density-gradient
centrifugation. The 50% layer was collected and stained with MGG. (B) Enriched MKs were cultured in the
presence or absence of xlTPO. After two days suspension culture in the absence of xlTPO, spindle-shaped
thrombocyte-like cells were observed (solid arrowheads and inset). Bars represent 20 μ m. (C) The morphology
of cultured hepatic cells. Enriched MKs were cultured for two days in the presence or absence of xlTPO;
hepatic cells were cytocentrifuged onto slide glass and stained with T12. (D) The morphology of peripheral
thrombocytes in suspension after two days (inset). (E) Whole cultured thrombocytes were incubated with or
without thrombin, and the proportion of spindle-shaped thrombocytes was calculated. Left panels show the
changing morphology of cultured thrombocyte-like cells. Graphs represent means + SD, n = 6. *P < 0.05 vs.
thrombin-.
|
|
Figure 6. Functions of xlTPO–xlMpl signalling in peripheral thrombocytes. (A) Peripheral thrombocytes
were collected by density-gradient centrifugation and cultured in dα -MEM with xlTPO. Thrombocyte viability
was assessed by trypan blue staining. Thrombocyte numbers are indicated after stimulation with 10 ng/mL
xlTPO (black bars) and without stimulation (white bars). Graphs represent means ± SD, n = 3. *P < 0.05 vs. day
0. (B) Thrombocyte morphology in suspension in the presence (upper panel) or absence (lower panel) of xlTPO
for 8 days of culture. (C) Representative image of apoptotic cells detected by Propidium iodide nuclear staining.
Apoptotic cells were counted after 8 days of culture. Apoptotic nuclei are marked with arrows (Bar, 20 μ m).
Graphs represent means + SD, n = 3. *P < 0.05 vs. TPO+ . (D) STAT5 phosphorylation in thrombocytes.
Western blots of P-STAT5 and STAT5 in the presence or absence of xlTPO. Uncropped gel images are shown in
Supplementary Fig. S9.
|
|
Figure 7. Schematic model of thrombopoiesis in X. laevis. Thrombocyte progenitors mainly resided in the
liver, where they localized in the sinusoid and differentiated to MKs with xlTPO stimulation. Final thrombocyte
production from MKs inhibited by xlTPO. Peripheral thrombocytes expressed Mpl and xlTPO regulated
thrombocyte viability.
|
|
Supplementary Figure 1. Phylogeny of putative thrombopoietin. Phylogenyanalyses were performed by use of ClustalOmega and ClustalPhylogeny for proteins, provide throughthe analysis tool web services from the EMBL-EBI (http://www.ebi.ac.uk/Tools/msa/clustalo/). The deduced sequences of TPO were aligned with the program ClustalOmega and a tree was calculated using TreeViewXsoftware1-3.
1.Sievers, F. et al.Fast, scalable generation of high-quality protein multiple sequence alignments using ClustalOmega. Molecular Systems Biology7,(2011).
2.Goujon, M. et al.A new bioinformatics analysis tools framework at EMBL-EBI. Nucleic Acids Res.38,(2010).
3.McWilliam, H. et al.Analysis Tool Web Services from the EMBL-EBI. Nucleic Acids Res.41,(2013).
|
|
Supplementary Figure 2. Conserved syntenyand homology between the X. tropicalisand human TPO and Mplloci. (A) RNA polymerase II H (POL2H) and Chordin, mapped in the hTPOlocus, were identified by NCBI Homologeneor BLAST search in the X.tropicalisgenome database. The syntenyof POL2H, CHORDIN, and TPO at the human, mouse, chicken, and X. tropicalisTPO loci was conserved, although their order and direction of transcription has been shuffled (B) TIE-1 and CDC-20 in xlMplwere identified by NCBI Homologeneor BLAST in the X. tropicalisgenome database. The syntenyof TIE-1, CDC-20, and Mplat the human, mouse, chicken, and X. tropicalisMplloci was also conserved, although their order and direction of transcription has been shuffled.
|
|
Supplementary Figure 3. Homology of TPOsfrom various vertebrate species. Amino acid sequence homology of mature TPOs from human, rat, mouse, chicken, X. laevis, and zebrafish. Numbers represent positions from the N-terminal end of mature xlTPO. The predicted signal peptide is shown at the top and indicated in lowercase letters. Identical amino acid residues are shaded black. Cysteine residues that form possible disulfide bridges in xlTPO are boxed. Positions of potentialN-linked carbohydrate on xlTPO and hTPOare indicated by solid and open arrowheads, respectively. Potential sites for N-glycosylation are conserved in human, rat, and murine TPOs, whereas zebrafish, chicken, and X. laevisTPOs lack a C-terminal domain. The thrombin cleavage site in hTPOis indicated by an arrow. The tertiary structure of human TPO has been solved as an antiparallel four-helix bundle fold. TPO sequences were obtained from GenBank(accession numbers: human, AAI30323; rat, BAA06906; mouse, AAA40436; chicken, AAT45554; zebrafish, NP_001137225).
|
|
Supplementary Figure 4. Homology of Mplsfrom various vertebrate species. Amino acid sequence homology of mature Mplsfrom human, rat, mouse, chicken, zebrafish, and X. laevis. Numbers indicate positions from the N terminus of the mature xlTPO. The predicted signal peptide is shown at the top and indicated by lowercase letters. Identical amino acid residues are shaded black. Cysteine residues that form possible disulfide bridges in xlMplare boxed. Putative transmembrane domains are underlined. White boxes indicate tryptophan-serine-x-tryptophan-serine (WSXWS) motifs and the Box1 and Box2 regions, thought to be important for mitogenicsignaling. Mplsequences were obtained from GenBank(accession numbers: human, NP_005364; mouse, NP_001116421; chicken, NP_001001782; zebrafish, NP_001003858).The xlTPO and xlMplsequences have been submitted to DDBJ/EMBL/GenBankwith accession numbers AB256538 and AB272077.
|
|
Supplementary Figure 5. Proliferation of UT-7/TPO cells after xlTPO stimulation. (A) MTS assay of UT-7/TPO cells. UT-7/TPO cells were stimulated with xlTPO or hTPOfor 72 h in 96-well plates and analyzed by MTS assay. Controls were the UT-7/TPO cells cultured in the absence of TPO for 72 h. *P < 0.05 vs. the control. (B) Cell morphology of UT-7/TPO cells. UT-7/TPO cells were stimulated with xlTPO or hTPOfor 72 h. (C) JAK2 phosphorylation. UT-7/TPO cells were cultured overnight in the absence of serum and growth factor in IMDM. Cells were stimulated with xlTPO or hTPOfor 5 min and phosphorylated JAK2 was measured by western blotting.
|
|
Supplementary Figure 6. Colonies derived from hepatic cells in the presence of anemic serum. Hepatic cells from anemic frogs were cultured in semi-solid medium in the presence of anemic serum. After four days, the cell were collected and cytocentrifugedsmears were prepared using a cytospincytocentrifuge. Colonies were immunostainedfor T12 and counterstained with o-dianisidine. (A) Colony of T12-and o-dianisidinepositive cells. (B and C) Colony composed of only o-dianisidineor T12-positive cells. (D) Colony composed of non-hemoglobinizedcells.
|
|
SupplementaryFigure7.ViabilityofsplenicorhepaticcellsafterxlTPOstimulation.(A)WholecellswerecountedduringliquidcultureofspleenorlivercellsinthepresenceofxlTPO.Opensquaresrepresentthecontrol.BlacksquaresrepresentxlTPO-stimulatedcells.*P<0.05vs.day0;**P<0.05vs.day10.Thedatarepresentmean ± SD(N = 3).(B)CellulardistributionwasinvestigatedoncytospinpreparationsfromhepaticandspleniccellsafterculturingwithxlTPOfor8days.(C)Morphologicalfeaturesofhepaticandspleniccellsat8daysofculturesuchasN/Cratiowascalculatedusingimagesofcellsbyimage-Jsoftware.BlackbarsindicateshepaticxlTPO-stimulatedcells.WhitebarsindicatessplenicxlTPO-stimulatedcells.Analysiswasperformedthreetimes(N=3).ResultsarepresentedasmeanSD.*P<0.05
|
|
SupplementaryFigure7.xlTPOactivityintheMKsandperipheralthrombocytes.(A)MKswereenrichedbydensitygradientmethodandculturedwithxlTPOinthepresenceorabsenceofxlMpl-Fcfusionproteinfor4days.Graphsrepresentmeans+SD,n=3.*P<0.05(B)PeripheralthrombocyteswereenrichedbydensitygradientmethodandculturedinthepresenceofinthepresenceofincreasingconcentrationsofxlTPOfor8days.Analysiswasperformedthreetimes(N=3).ResultsarepresentedasmeanSD.*P<0.05vs0.1ng/mLxlTPO;**P<0.05vs0ng/mLxlTPO.
|
|
|