Click here to close
Hello! We notice that you are using Internet Explorer, which is not supported by Xenbase and may cause the site to display incorrectly.
We suggest using a current version of Chrome,
FireFox, or Safari.
???displayArticle.abstract???
Spindle orientation is critical for proper morphogenesis of organs and tissues as well as for the maintenance of tissue morphology. Although significant progress has been made in understanding the mechanisms linking the cell cortex to the spindle and the well-documented role that extracellular forces play in spindle orientation, how such forces are transduced to the cortex remains poorly understood. Here we report that focal adhesion kinase (FAK) is necessary for correct spindle orientation and as a result, indispensable for proper epithelial morphogenesis in the vertebrate embryo. We show that FAK's role in spindle orientation is dependent on its ability to localize at focal adhesions and its interaction with paxillin, but is kinase activity independent. Finally, we present evidence that FAK is required for external force-induced spindle reorientation, suggesting that FAK's involvement in this process stems from a role in the transduction of external forces to the cell cortex.
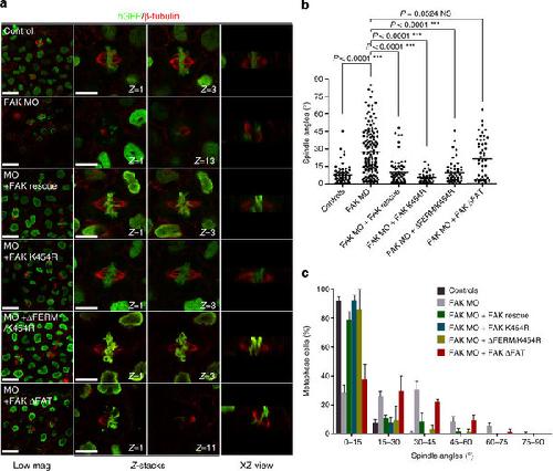
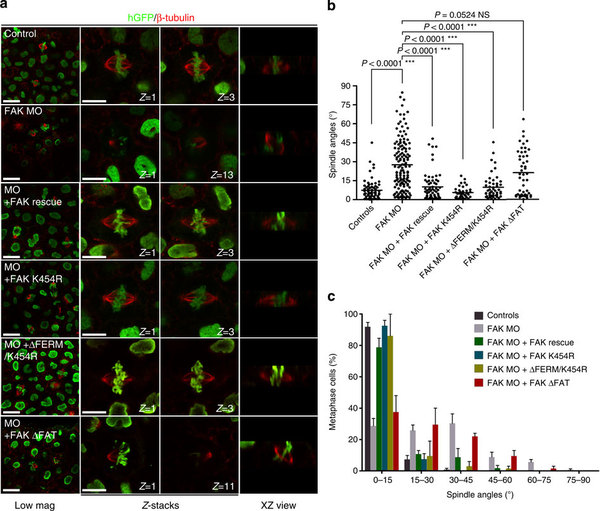
Figure 5: âFAK is necessary for spindle orientation in the Xenopus epithelium and displays similar functional determinants as in adherent cells. (a) Low-magnification images of the Xenopus outer epithelium showing mitotic cells (first column), optical sections showing each spindle pole (second, third column) and XZ-projections from representative metaphase cells of control, morphant and embryos rescued with indicated âFAK mutants. Xenopus epithelia were stained with β-tubulin and anti-GFP antibodies. (b) Scatter plots of the spindle to plane of the epithelium angles from embryos shown in a. The average angle in control cells is 7.343±0.9881° (n=67), in âFAK morphants is 27.50±1.682° (n=142), in cells rescued with the âFAK-Rescue construct is 10.09±1.429° (n=64), in cells rescued with the âFAK-K454R construct is 5.617±0.7739° (n=36), in cells rescued with the δFERM/K454R construct is 9.700±1.377° (n=50) and in âFAK MO epithelial co-injected with the âFAKδFAT construct is 21.03±2.530° (n=48). A KruskalâWallis test gave statistically significant results (***P<0.0001). Analysis with MannâWhitney tests showed statistically significant differences of the means of the spindle angles between the indicated samples, ***P<0.0001; n, number of metaphase cells, three independent experiments. Comparison between âFAK-Rescue and âFAK-K454R, âFAK-Rescue and δFERM/K454R, âFAK MO and âFAKδFAT with MannâWhitney tests showed statistically insignificant differences of the means of the spindle angles (not significant (NS): P=0.1343, NS: P=0.6498 and NS: P=0.0524, respectively). (c) Plots (means±s.e.m) showing the percentage of metaphase cells with spindle to plane of the epithelium angles greater than 15°. These were 8%, 71%, 21%, 8%, 14% and 62.5% for control, âFAK MO, âFAK MO+âFAK-Rescue, âFAK MO+âFAK-K454R, âFAK MO+δFERM/K454R and âFAK MO+âFAKδFAT, respectively. Scale bars: (a) low magnification: 20âμm, high magnification: 10âμm.
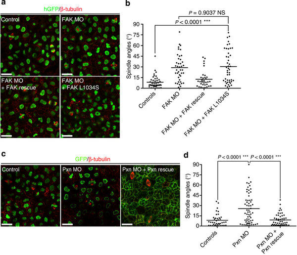
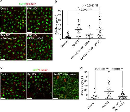
Figure 6: The FAK–Paxillin interaction is necessary for spindle orientation of Xenopus epithelial cells. (a) Confocal images of epithelial cells from a control embryo, an embryo injected with FAK MO alone, FAK MO+FAK-Rescue and FAK MO+FAK-L1034S. HistoneGFP was used as a linage tracer and embryos were stained for β-tubulin and GFP. (b) Scatter plots of spindle to plane of the epithelium angles. The average angle in control cells is 8.462±1.324° (n=42), in FAK morphants is 28.88±2.909° (n=41), in rescued cells is 12.57±1.980° (n=35) and in FAK MO+FAK-L1034S-injected cells is 30.42±3.372° (n=45). Statistical analysis with a Mann–Whitney test showed statistically significant differences of the means of the spindle angles between control and FAK MO+FAK-L1034S (***P<0.0001) but no statistically significant differences between FAK morphants and FAK MO+FAK-L1034S-injected embryos (not significant (NS): P=0.9037); n, number of metaphase cells, two independent experiments. (c) Xenopus epithelium of a control embryo injected with histoneGFP, Pxn MO (100 ng Pxn MO+histoneGFP) and Pxn MO+Pxn-Rescue construct. Xenopus epithelia were stained for β-tubulin and GFP. (d) Scatter plots of spindle to plane of the epithelium angles. The average spindle angle in control cells is 8.282±1.433° (n=40), in Paxillin morphants is 25.37±2.774° (n=62) and in rescued cells is 8.761±1.226° (n=51). Statistical analysis with a Mann–Whitney test shows statistically significant differences of the means of the spindle angles between the indicated samples, ***P<0.0001; n, number of metaphase cells, two independent experiments. Scale bars (a,c), 20 μm.
Figure 9: FAK’s role in spindle orientation is important for epithelial morphogenesis. (a) Sectioned control, FF-injected and FF-injected and dexamethasone-treated (at stage 10.5) embryos. In FF+DEX embryos epiboly is blocked and pigmented cells of the outermost layer can be seen in the deep layers (red arrowheads). (b) Percentage of embryos with a two-cell layered AC at stage 12. 98.5% in controls (n=50), 20% in FF+DEX (n=71) and 83% in FF–DEX-injected embryos (n=26). Analysis with a two-way analysis of variance (ANOVA) test revealed that these differences are statistically significant (***P<0.001); n, number of embryos, two independent experiments. (c) Fluorescence images of mitotic spindles (yellow arrowheads) in sectioned control, FF-DEX and FF+DEX-injected embryos. (d) Scatter plots of the spindle angles. The average spindle angle in controls is 5.807±0.6240° (n=50), in FF+DEX is 18.05±1.924° (n=48) and in FF–DEX is 7.039±0.7434° (n=53). Quantification of spindle orientation with an unpaired t-test showed statistically significant differences of the mean spindle angle between controls and FF+DEX (***P<0.0001) and between FF+DEX and FF–DEX (***P<0.0001) but not between controls and FF–DEX-injected cells (not significant (NS): P=0.2098); n, number of metaphase cells, two independent experiments. (e) Maximum Intensity Projections from Z-stacks of the Xenopus pronephros including outlines of the distal pronephros from st.40 control and FF-injected embryos. (f) Quantification of distal pronephros thickness. The average diameter in controls is 44.52±0.8598 μm and in FF-injected is 56.33±1.396 μm. Analysis of the pronephros thickness with a two-way ANOVA test showed statistically significant differences of the means between the samples, *P<0.0321 (n=6; n, number of embryos). (g) Optical sections of the pronephric duct in control and FF-injected tadpoles. The white dashed line defines the pronephric duct. (h) Confocal images of mitotic spindles in the duct of control and FF-injected tadpoles. In control cells, the mitotic spindle is parallel to the long axis of the duct, whereas in FF-injected cells, it is oriented orthogonally to the long axis of the duct. The black boxes show a schematic diagram of how the spindle is oriented (white axis) with respect to the duct lumen (dashed line). Scale bars (c), 20 μm, (e,g) 50 μm, (h) 10 μm.