|
Figure 1. Apical Microtubules within Ectodermal Cells Orient during Gastrulation(A) The larval skin arises from the ectoderm (A, dark gray), an epithelium that covers the outside of the embryo during gastrulation (Aâ²â²; stage 12). During gastrulation (AâAâ²â²), the ectodermal epithelium is strained by the involuting mesoderm along an axis (red arrows) that aligns with the embryonic A-P axis. Events occurring during gastrulation are thought to set the axis and direction of ciliary flow (Aâ²â²â², arrow) that appears at stage 23, when MCCs differentiate.(BâD) Microtubule orientation was determined by tracking the movement of Clip170-GFP foci in nonneural ectodermal cells in wild-type embryos before gastrulation (B, stage 10), at blastopore closure (C, stage 12), or approximately 4 hr later (D, stage 15). The A-P axis is marked, and the number of traces and embryos used for each plot is denoted in the lower left corner. The numbers on the rose plot indicate the ratio.(E) Wild-type embryos injected with RNA encoding EMTB-3ÃGFP and mRFP to label MTs and membranes, respectively, were treated with 5 μμ Taxol at stage 10 for 6 hr and then fixed. Shown is a typical confocal image taken of cells located in the middle region of the ectoderm. The scale bar represents 20 μm.(F and G) Ectodermal explants were isolated from stage 10 embryos injected with RNA encoding EMTB-3ÃGFP and mRFP and treated with 5 μM Taxol until the equivalent of stage 12 (F) or stage 20 (G). Shown are typical confocal images at the apical surface.
|
|
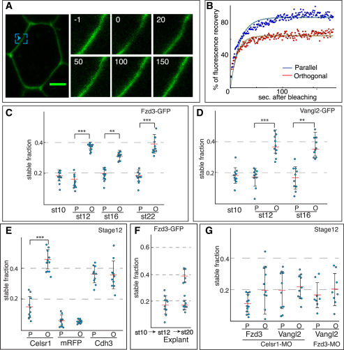
Figure 2. FRAP Analysis of PCP Proteins in the Xenopus Ectoderm(A) The fluorescence intensity of Fzd3-GFP was measured after photobleaching, assaying a segment (arrowhead in blue box) of the plasma membrane of outer epithelial cells at stage 12. Small images show Fzd3-GFP signal before and after bleaching (s). The scale bar represents 10 μm.(B) Plot showing the recovery of Fzd3-GFP fluorescence at 1-s intervals after bleaching of a junction oriented parallel (blue) and orthogonal (red) to the A-P axis. The data are fitted to a model previously described [28] to calculate a fitted curve as indicated with a 95% confidence window that was then used to represent a single data point in (C)â(G).(C and D) Plots shown summarize the stable fraction of Fzd3-GFP and Vangl2-GFP in ectodermal cells at stage (st)10 (Figure 1A), stage 12 (Figure 1Aâ²â²), stage 16 (early neurulae), and stage 22 (for Fzd3-GFP only). Measurements made at stage 12 and greater were assigned to cell-cell junctions oriented parallel (P) or orthogonal (O) to the A-P axis, whereas those at stage 10 fell into one group regardless of cell-cell junction orientation.(E) Plots shown summarize the stable fraction of Celsr1-GFP, mRFP, and Cdh3-GFP in wild-type embryos at junctions lying parallel or orthogonal to the A-P axis at stage 12.(F) Plots shown summarize the stable fraction of Fzd3-GFP at junctions in ectoderm explanted at stage 10 and cultured to stage 12 or stage 20. Also see Figure 7D.(G) Plots shown summarize the stable fraction of Fzd3-GFP and Vangl2-GFP in celsr1 morphants, or of Vangl2-GFP in fzd3 morphant (MO), at junctions lying parallel or orthogonal to the A-P axis at stage 12.Asterisks indicate the significance of individual results from a two-paired t test (ââp ⤠0.01, âââp ⤠0.001). Red and black bars indicate the mean and SD, respectively.
|
|
Figure 3. Planar Cell Polarity in Ventralized Embryos(AâC) Polar plots summarizing cilia orientation at stage 29 in ventralized embryos, based on their location along the An-Vg axis, where the animal (A) and vegetal (V) poles are set to 0° and 180°, respectively. Each arrow represents an MCC, where arrow direction denotes the mean polar direction of all basal bodies within that cell, and arrow length equals 1 minus the variation around the mean. Arrows of the same color represent data from the same embryo.(D and E) Shown are rose plots summarizing MT orientation in ventralized embryos at stage 12 as in Figure 1. Data are shown for cells located near the animal pole (0â60) or in the middle portion of the embryo along the An-Vg axis (60â120). The An-Vg axis is marked, and the number of traces and embryos used for each plot is denoted in the lower left corner.(F) Fraction of MTs oriented parallel or orthogonal to the An-Vg axis, based on data in (D) and (E). The error bars represent SD.(G and H) Ventralized embryos injected with RNA encoding EMTB-3ÃGFP and mRFP to label MTs and membranes, respectively, were treated with 5 μM Taxol at stage 10 for 8 hr and then fixed. Shown are typical confocal images taken of cells at the animal pole (G) or in the region 60â120 (H). The An-Vg axis is marked.(I) Stable fraction of Fzd3-GFP based on FRAP of cell junctions in ventralized embryos at stage 12, subdivided into those oriented parallel or orthogonal to the An-Vg axis, or located within a midregion (60â120) or at the animal pole (0â60). Asterisks denote significant differences based on the results of a two-paired t test (âââp < 0.001). Red and black bars indicate the mean and SD, respectively.
|
|
Figure 4. Tissue and Cell Strain in Embryos during Gastrulation(A) Shown is a plot of the cumulative tissue strain in ventralized embryos, based on tracking the distance between cells every hour beginning at the onset of gastrulation (stage 10) for 10 hr. Data are divided into regions based on an angle along the A-V axis, as described in Figure 3. The error bars represent SD.(B) The LWR of cells in the ectoderm of live ventralized embryos, plotted against their starting position along the An-Vg axis (degree above pigment line), at different time frames after the start of gastrulation (G). The error bars represent SD.(C) LWR data shown in a box and whisker plot obtained from ectodermal cells in wild-type embryos at stages 10 and 12, or in ventralized embryos at stage 12, in the regions defined by the angles described in Figure 3.(D) Shown is a plot where each dot represents the MT polarization (traced by the movement of Clip170-GFP) and LWR of an individual cell, either in wild-type embryos at stages 10 and 12 or in ventralized embryos at stage 12 in the regions defined by the angles described in Figure 3. The data fit a linear regression as indicated with an R2 of 0.78.
|
|
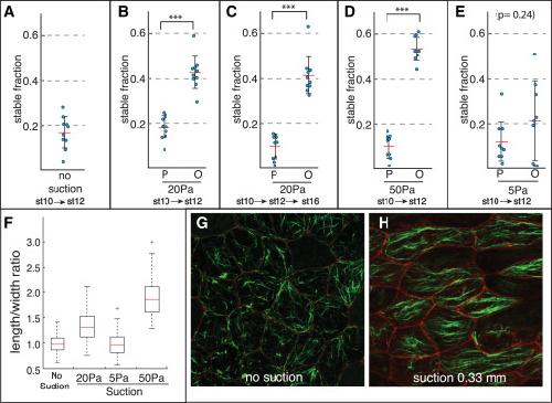
Figure 5. Straining Ectodermal Tissues with SuctionStable complexes of Fzd3-GFP as in Figure 1 in isolated ectoderm that was subjected to strain by suction into a 0.33-mm capillary at different times and with different pressure. Data for tissue without suction are from randomly chosen junctions, whereas those from tissue subjected to suction are subdivided into junctions lying parallel or orthogonal to the long axis of the capillary.(A) Results obtained from ectodermal explants isolated at stage 10 and cultured to stage 12 without suction.(B) Results obtained from ectodermal explants prepared at stage 10 and then sucked using 20 Pa of pressure over 4 hr to the equivalent of stage 12.(C) Results obtained from ectodermal explants treated as in (B) and then expelled and left to develop further to the equivalent of stage 16.(D and E) Results obtained from ectodermal explants prepared at stage 10 and sucked into a 0.33-mm capillary using 50 Pa (D) or 5 Pa (E) of negative pressure over 4 hr to stage 12.âââp < 0.001. Red and black bars indicate the mean and SD, respectively.(F) LWR data shown in a box and whisker plot obtained from ectodermal cells in explants that were prepared at stage 10 and either cultured to stage 12 (no suction) or treated with suction for 4 hr using different levels of pressure.(G and H) Ectodermal explants were isolated from stage 10 embryos injected with RNA encoding EMTB-3ÃGFP and mRFP to label MTs and membranes, respectively. Explants were incubated in 5 μM Taxol for 4 hr, without or with suction into a 0.33-mm capillary using 20 Pa of negative pressure, fixed, and imaged by confocal microscopy. The tissue was sucked into the capillary along an axis from right to left.
|
|
Figure 6. Exogenous Strain Alters Flow and Ciliated Cell Orientation in Embryos(AâC) Embryos at different stages were subjected to exogenous strain by suction into a capillary tube for approximately 4 hr (Movie S3), allowed to recover overnight, and then tested for flow by evaluating bead movement over the ventral half of the trunk, measuring the angle between the A-P axis (green arrow) and the bead trajectory (yellow arrow) such that posterior flow is 0° and ventral flow is 90°. Shown are examples of flow at 26° (A) and 164° (B). Bead flow was analyzed based on a rubric that scores the deviation from normal angle and the extent of the trunk over which aberrant flow occurred. Embryos sucked between approximately stages 11 and 14 showed significantly higher deviation from normal flow than did control (unsucked) embryos (C) based on a Mann-Whitney U test (âp < 0.05, ââp < 0.01). The scale bars represent 1 mm.(DâI) Embryos were drawn into a 0.7-mm capillary (Movie S4) using 30 Pa of negative pressure for 4 hr at st10.5 (D and G), st12 (E and H), or st16 (F and I) and then released to recover overnight. At stage 29, embryos were fixed and ciliated cell orientation was measured using the assay described in Figure 3, focusing on cells both in the pressure-applied region (DâF) and on the opposite untreated side as a control (GâI). Data are represented on polar plots with head (H), tail (T), dorsal (D), and ventral (V) indicated, where the average direction of cilia in an MCC is represented by an arrow whose length equals 1 minus the circular variance. R equals the average length of the arrows in each sample. Three embryos were analyzed at each stage, measuring cilia orientation in five to ten cells for each embryo on both sides.
|
|
Figure 7. Interactions between PCP, MTs, and Strain in Explants(AâC) Ectodermal explants were generated at stage 10 from control embryos (A) or celsr1 (B) and fzd3 morphants (C), and injected at the two-cell stage with RNAs encoding EMTB-GFP or mRFP to label MTs (green) and cell membranes (red), respectively. Shown are representative images taken by confocal microscopy of explants after treatment with 5 μM Taxol to stage 21.(D) Ectodermal explants were generated at stage 10 from embryos injected with RNA encoding Fzd3-GFP, and cultured to stage 20 in the presence and absence of 1 μg/ml nocodazole. At stage 20, the fraction of stable Fzd3-GFP was determined at random junctions and plotted as in Figure 2.(E) Ectodermal explants were generated from stage 10 embryos injected at the two-cell stage with an fzd3 morpholino followed by RNAs encoding EMTB-GFP or mRFP. Explants were sucked into a 0.33-mm micropipet using 20 Pa of pressure for 4 hr to the equivalent of stage 12, expelled, and imaged by confocal microscopy. Shown is a representative image with the axis of the capillary oriented left to right. Note the highly oriented MTs aligned to the axis of the exogenous strain, along with the marked increase in cell elongation similar to that seen in a wild-type explant treated with strain as shown in Figure 5H.(F) An ectodermal explant generated at stage 10 from embryos injected with RNA encoding Fzd3-GFP was subjected to strain under the same conditions used in Figure 5B but in the presence of 1 μg/ml nocodazole. At stage 12, the fraction of stable Fzd3-GFP was determined at junctions oriented parallel and orthogonal to the axis of strain, and plotted as in Figure 2.Red and black bars indicate the mean and SD, respectively.
|