XB-ART-51301
Cell
2015 Sep 24;1631:108-22. doi: 10.1016/j.cell.2015.08.010.
Show Gene links
Show Anatomy links
Phase transition of spindle-associated protein regulate spindle apparatus assembly.
Jiang H
,
Wang S
,
Huang Y
,
He X
,
Cui H
,
Zhu X
,
Zheng Y
.
???displayArticle.abstract???
Spindle assembly required during mitosis depends on microtubule polymerization. We demonstrate that the evolutionarily conserved low-complexity protein, BuGZ, undergoes phase transition or coacervation to promote assembly of both spindles and their associated components. BuGZ forms temperature-dependent liquid droplets alone or on microtubules in physiological buffers. Coacervation in vitro or in spindle and spindle matrix depends on hydrophobic residues in BuGZ. BuGZ coacervation and its binding to microtubules and tubulin are required to promote assembly of spindle and spindle matrix in Xenopus egg extract and in mammalian cells. Since several previously identified spindle-associated components also contain low-complexity regions, we propose that coacervating proteins may be a hallmark of proteins that comprise a spindle matrix that functions to promote assembly of spindles by concentrating its building blocks.
???displayArticle.pubmedLink??? 26388440
???displayArticle.pmcLink??? PMC4607269
???displayArticle.link??? Cell
???displayArticle.grants??? [+]
R01 GM056312 NIGMS NIH HHS , R01 GM106023 NIGMS NIH HHS , GM106023 NIGMS NIH HHS , GM056312 NIGMS NIH HHS , R01 GM110151 NIGMS NIH HHS
Species referenced: Xenopus
Genes referenced: dnai1 dtl fth1 lmnb3 map1lc3a znf207
???attribute.lit??? ???displayArticles.show???
|
|
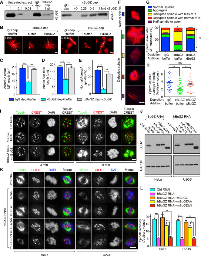
Figure 1. BuGZ Promotes Spindle Assembly Independent of Kinetochores(A) Western blotting of xBuGZ depletion (left) and add-back (right) in extracts. xBuGZ depletion (dep) efficiency and xBuGZ addition are shown in titrations.(BâE) Representative images (B) show that xBuGZ depletion reduced astral MT length, bipolar spindle formation and length, which were all rescued by His-xBuGZ. Approximately 50 (C and D) or 500 (E) structures were measured in each experiment and condition. White dashed lines in (B) indicate Aurora A spindle length and longest astral MTs measured.(FâH) xBuGZ depletion caused multiple sperm spindle defects (F), which was rescued by His-xBuGZ (G and H). Approximately 500 (G) and 50 (H) structures were analyzed in each experiment and condition.(I) hBuGZ depletion reduced astral MT re-growth in mitotic HeLa cells and was rescued by mBuGZ. Cold-treated cells were examined at 3 or 9 min after returning to 37°C. MTs, centromeres, and chromosomes were stained by tubulin antibody, CREST serum, and DAPI, respectively.(J) Western blotting analyses of HeLa and U2OS cells treated by hBuGZ siRNA and transfected with indicated plasmids.(K and L) HeLa or U2OS images (K) show that hBuGZ depletion by 72 hr of RNAi diminished MT intensity in spindles and was rescued fully by mBuGZ, partially by mBuGZAA, but not by mBuGZδN. Cells were blocked with 10 μM MG132 for 1 hr before immunostaining. Approximately 30 cells were measured for each experiment and condition (L).Error bars, SEM. Studentâs t test: âp < 0.05, ââp < 0.01, âââp < 0.001, three independent experiments. Scale bars, 5 μm. See also Figure S1. |
|
|
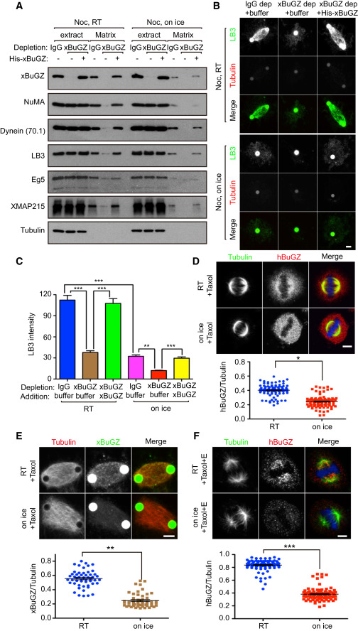
Figure 2. Effects of BuGZ and Temperature on Spindle Matrix(AâC) Both BuGZ and temperature influenced spindle matrix assembly. Spindle matrices were prepared with or without xBuGZ after nocodazole (Noc) treatment at RT or on ice and assayed by western blotting (A) or immunostaining (B) using indicated markers. Tubulin, negative control. LB3 intensity of â¼30 spindle matrices associated with one or two beads was quantified (C). Less spindle matrix was present in the cold than at RT. Green Aurora A beads appear larger than 2.8 μm due to secondary anti-rabbit antibody staining.(D) Taxol-treated HeLa cells were incubated at RT or on ice. Metaphase cells were visualized by immunostaining with tubulin (green), hBuGZ (red) antibodies, and DAPI (blue). Approximately 100 cells were quantified for each condition.(E) Treatment of Taxol-stabilized Aurora A spindles on ice for 5 min diminished xBuGZ signal on spindles visualized by fluorescein-labeled MTs (red) and xBuGZ immunostaining (green). Approximately 50 spindles were quantified for each condition.(F) Extraction of Taxol-stabilized and cold-treated metaphase spindles in HeLa cells diminished hBuGZ signal on spindles compared to RT extraction. Metaphase cells shown were immunostained using tubulin and hBuGZ antibodies and DAPI. Approximately 100 cells were quantified for each condition.Error bars, SEM. Studentâs t test: pâ < 0.05, ââp < 0.01, âââp < 0.001, three independent experiments. Scale bar, 5 μm. See also Figure S2. |
|
|
Figure 3. Temperature- and Concentration-Dependent Phase Transition of BuGZ(A) Sequence features of xBuGZ. The line at 0.5 (y axis) is the cutoff for disorder (>0.5) and order (<0.5) predictions. P-FIT, VSL2B, VL3, and VLXT, predictors for disordered dispositions. LC1, LC2, and LC3 indicate low complexity regions determined at three stringencies. ZnF, zinc fingers, predicted structured region.(B) YFP-xBuGZ formed spheres in Sf9 cells. YFP served as control. Scale bar, 20 μm.(C) Gel filtration chromatography of YFP-xBuGZ. Arrowheads, positions of size markers (in kDa): thyroglobulin, apoferritin, amylase, alcohol dehydrogenase, albumin, and carbonic anhydrase. Fractions 7â14 were analyzed by gel electrophoresis and Coomassie staining.(D) YFP-xBuGZ formed droplets in vitro as visualized by DIC and fluorescence microscopy. Scale bar, 20 μm.(E) Temperature-dependent droplet formation by YFP-xBuGZ in XB buffer as visualized by Hoffman modulation contrast microscopy. Temperature ramp, 4°Câ20°C at 1°C/min. Scale bar, 20 μm.(F and G) Turbidity assay of reversibility (F) and repeatability (G) of phase transition by YFP-xBuGZ. Increase (4°Câ35°C) and decrease (35°Câ4°C) in temperature in (F) had the same temperature ramp. The temperature ramp in (G) was 4°Câ30°C. Ramp rate, 0.5°C/min.(H) Concentration-dependent accumulation of YFP-xBuGZ coacervates at the bottom of cuvettes after turbidity measurements. Scale bar, 1 cm.(IâK) Concentration- (color-coded) and temperature-dependent phase transition of YFP-xBuGZ (I) and YFP-xBuGZδN (J), but not YFP (K), based on the turbidity assay.(L and M) xBuGZ5S (L) and xBuGZ13S (M) coacervation at increasingly higher protein concentrations and temperatures.(N) The temperature at which the turbidity was half (T1/2) of the difference between maximum and 4°C absorbance was plotted against log10 protein concentration. YPF-xBuGZ13S did not reach maximum turbidity at 3.125 and 1.56 μM even at 60°C. Error bars, SD from three independent experiments.See also Figure S3. |
|
|
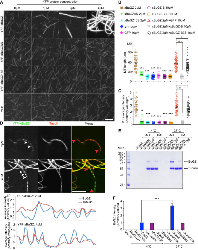
Figure 4. Bundling of MTs by BuGZ Depends on Its MT Binding and Phase Transition(A) YFP-xBuGZ, but not YFP-BuGZδN, YFP-BuGZ13S, or YFP, induced MT bundling from Taxol-stabilized and rhodamine-labeled MT seeds.(B and C) Quantifications of length (B) and average intensity (C) of MTs or MT bundles formed in the presence of indicated proteins and concentrations. MT images were randomly captured under a 63à objective. Approximately 100 individual MTs or MT bundles were measured.(D) YFP-xBuGZ droplets (green, white arrowheads) along some MT bundles (red). Line scans of tubulin and YFP-BuGZ intensity of the indicated segments of MTs (red arrowheads) are shown.(E and F) Purified YFP-xBuGZ, but not YFP-xBuGZ13S, had increased binding to preformed MTs at 37°C compared to 4°C, but YFP-xBuGZδN fail to bind. Quantification is shown in (F).Error bars, SEM. Studentâs t test: âp < 0.05, ââp < 0.01, âââp < 0.001, three independent experiments. Scale bars, 10 μm. See also Figure S4. |
|
|
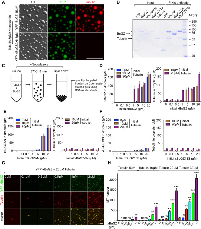
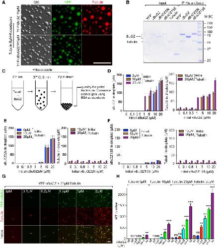
Figure 5. BuGZ Coacervation Promotes MT Polymerization by Concentrating Tubulin(A) Tubulin was concentrated in droplets formed by YFP-xBuGZ, but not by YFP-xBuGZδN. Scale bar, 20 μm.(B) Anti-His-tag antibody pulled down indicated xBuGZ and tubulin at 4°C.(C) Illustration of the spin down assay.(D) Higher concentrations of YFP-xBuGZ and tubulin are found in droplets (y axis) than in initial solution concentrations (x axis).(E and F) Compared to initial solution concentrations (x axis), YFP-xBuGZδN (E) coacervation only concentrated itself, but not tubulin, in droplets (y axis), whereas YFP-xBuGZ13S (F) did not coacervate or concentrate itself or tubulin (y axis).(G and H) Representative fields of MTs polymerized. MTs were counted in 20 random microscopic fields using a 63à objective. Scale bar, 10 μm.Error bars, SEM. Studentâs t test: ns, not significant, âp < 0.05, ââp < 0.01, âââp < 0.001, three independent experiments. See also Figure S5. |
|
|
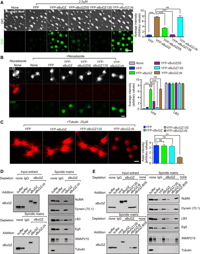
Figure 6. Tubulin/MT Binding and Phase Transition of BuGZ Promote Spindle Matrix Assembly and Function(A) Incorporation of YFP-xBuGZ into preformed His-xBuGZ droplets in vitro required Fs and Ys but not the N terminus of xBuGZ. YFP intensity was quantified in â¼50 droplets.(B) Incorporation of 0.1 μM YFP-xBuGZ into isolated spindle matrix required Fs and Ys but not the N terminus of xBuGZ. Approximately 30 structures were analyzed.(C) Incubation of YFP-xBuGZδN, but not YFP, YFP-xBuGZ, or YFP-xBuGZ13S, with isolated spindle matrix disrupted matrix-mediated MT assembly. Approximately 30 asters were analyzed.(D) Spindle matrix assembly required MT-binding of BuGZ. YFP-xBuGZ, but not YFP-xBuGZδN, rescued spindle matrix assembly upon endogenous xBuGZ depletion, as assayed by western blotting analyses using spindle matrix markers.(E) Spindle matrix assembly required BuGZ coacervation. YFP-xBuGZ, but not YFP-xBuGZ13S, rescued spindle matrix assembly upon endogenous xBuGZ depletion. The addition of GFP-BuGZ-B, but not -BuGZ-B3S, into unperturbed extract disrupted spindle matrix assembly.Error bars, SEM. Studentâs t test: ns, not significant, ââp < 0.01, âââp < 0.001, three independent experiments. The numbers of structures quantified are for each experiment and condition. Scale bars, 10 μm. See also Figure S6. |
|
|
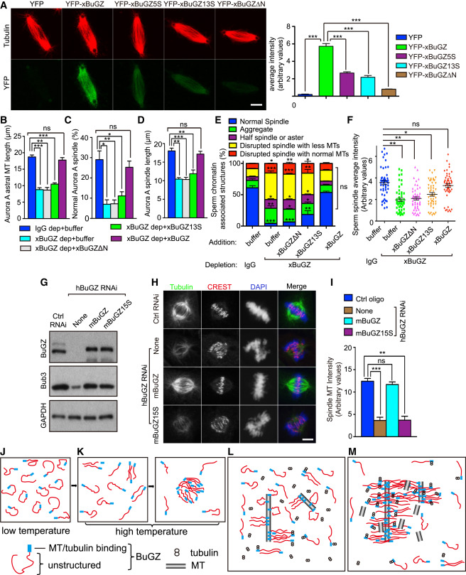
Figure 7. Tubulin/MT Binding and Coacervation of BuGZ Promotes Spindle Assembly(A) Incorporation of 0.1 μM YFP-xBuGZ into isolated spindles required Fs and Ys and MT binding. Approximately 30 spindles were analyzed. Scale bar, 10 μm.(BâD) xBuGZ, but not xBuGZδN or xBuGZ13S, rescued astral MT length (B), percentages of normal spindles (C), and length of spindles (D) induced by Aurora A beads. Approximately 50 (B and D) or 500 (C) structures were analyzed.(E and F) Only wild-type xBuGZ, but not xBuGZδN or xBuGZ13S, rescued defective morphology (E) or MT intensity (F) of spindles in xBuGZ-depleted extracts. Approximately 500 sperm-associated MT structures (E) or 50 spindles (F) were analyzed.(GâI) Expression of mBuGZ, but not mBuGZ15S, in hBuGZ depleted HeLa cells (G) rescued normal spindle MT intensity (H and I). Approximately 30 spindles were analyzed. Spindles, centromeres, and chromosomes were stained. Scale bars, 5 μm.(JâM) Models for BuGZ phase transition in vitro (J and K) or during spindle assembly (L and M). See explanations in the Discussion.Error bars, SEM. Studentâs t test: ns, not significant, âp < 0.05, ââp < 0.01, âââp < 0.001 from three independent experiments. The numbers of structures analyzed are for each experiment and condition. See also Figure S7. |
References [+] :
Brangwynne,
Germline P granules are liquid droplets that localize by controlled dissolution/condensation.
2009, Pubmed
Brangwynne, Germline P granules are liquid droplets that localize by controlled dissolution/condensation. 2009, Pubmed
Brangwynne, Active liquid-like behavior of nucleoli determines their size and shape in Xenopus laevis oocytes. 2011, Pubmed , Xenbase
Brugués, Physical basis of spindle self-organization. 2014, Pubmed , Xenbase
Caudron, A reassessment of the factors affecting microtubule assembly and disassembly in vitro. 2000, Pubmed
Chang, Poly(ADP-ribose) is required for spindle assembly and structure. 2004, Pubmed , Xenbase
Civelekoglu-Scholey, Prometaphase spindle maintenance by an antagonistic motor-dependent force balance made robust by a disassembling lamin-B envelope. 2010, Pubmed
Fabian, Titin in insect spermatocyte spindle fibers associates with microtubules, actin, myosin and the matrix proteins skeletor, megator and chromator. 2007, Pubmed
Frey, A saturated FG-repeat hydrogel can reproduce the permeability properties of nuclear pore complexes. 2007, Pubmed
Gatlin, Directly probing the mechanical properties of the spindle and its matrix. 2010, Pubmed , Xenbase
Goldman, The structure and some properties of the isolated mitotic apparatus. 1969, Pubmed
Goodman, Lamin B counteracts the kinesin Eg5 to restrain spindle pole separation during spindle assembly. 2010, Pubmed , Xenbase
Hayashi, Localized accumulation of tubulin during semi-open mitosis in the Caenorhabditis elegans embryo. 2012, Pubmed
Hyman, Liquid-liquid phase separation in biology. 2014, Pubmed
Jiang, A microtubule-associated zinc finger protein, BuGZ, regulates mitotic chromosome alignment by ensuring Bub3 stability and kinetochore targeting. 2014, Pubmed , Xenbase
Johansen, Do nuclear envelope and intranuclear proteins reorganize during mitosis to form an elastic, hydrogel-like spindle matrix? 2011, Pubmed
Johansen, Cell and molecular biology of the spindle matrix. 2007, Pubmed
Kalab, The ran GTPase regulates mitotic spindle assembly. 1999, Pubmed , Xenbase
Kato, Cell-free formation of RNA granules: low complexity sequence domains form dynamic fibers within hydrogels. 2012, Pubmed
Kwon, Phosphorylation-regulated binding of RNA polymerase II to fibrous polymers of low-complexity domains. 2013, Pubmed
Leslie, Kinesin is associated with a nonmicrotubule component of sea urchin mitotic spindles. 1987, Pubmed
Li, Phase transitions in the assembly of multivalent signalling proteins. 2012, Pubmed
Lince-Faria, Spatiotemporal control of mitosis by the conserved spindle matrix protein Megator. 2009, Pubmed
Lukács, [Walter Flemming, discoverer of chromatin and mitotic cell division]. 1981, Pubmed
Ma, Requirement for Nudel and dynein for assembly of the lamin B spindle matrix. 2009, Pubmed , Xenbase
Oakley, An abundance of tubulins. 2000, Pubmed
Oegema, Characterization of two related Drosophila gamma-tubulin complexes that differ in their ability to nucleate microtubules. 1999, Pubmed , Xenbase
Ohba, Self-organization of microtubule asters induced in Xenopus egg extracts by GTP-bound Ran. 1999, Pubmed , Xenbase
Petry, Branching microtubule nucleation in Xenopus egg extracts mediated by augmin and TPX2. 2013, Pubmed , Xenbase
Pickett-Heaps, Chromosome motion and the spindle matrix. 1984, Pubmed
Pickett-Heaps, Mitosis: spindle evolution and the matrix model. 2009, Pubmed
Qi, Megator, an essential coiled-coil protein that localizes to the putative spindle matrix during mitosis in Drosophila. 2004, Pubmed
Qi, EAST interacts with Megator and localizes to the putative spindle matrix during mitosis in Drosophila. 2005, Pubmed
Rath, Chromator, a novel and essential chromodomain protein interacts directly with the putative spindle matrix protein skeletor. 2004, Pubmed
Schibler, Mitosis in Oedogonium: spindle microfilaments and the origin of the kinetochore fiber. 1980, Pubmed
Scholey, Mitosis, microtubules, and the matrix. 2001, Pubmed
Schweizer, The dynamic spindle matrix. 2014, Pubmed
Shimamoto, Insights into the micromechanical properties of the metaphase spindle. 2011, Pubmed , Xenbase
Toledo, BuGZ is required for Bub3 stability, Bub1 kinetochore function, and chromosome alignment. 2014, Pubmed
Tsai, A mitotic lamin B matrix induced by RanGTP required for spindle assembly. 2006, Pubmed , Xenbase
Tsai, Aurora A kinase-coated beads function as microtubule-organizing centers and enhance RanGTP-induced spindle assembly. 2005, Pubmed , Xenbase
Walczak, Mechanisms of chromosome behaviour during mitosis. 2010, Pubmed
Walker, Skeletor, a novel chromosomal protein that redistributes during mitosis provides evidence for the formation of a spindle matrix. 2000, Pubmed
Wein, DSK1, a kinesin-related protein involved in anaphase spindle elongation, is a component of a mitotic spindle matrix. 1998, Pubmed
Wilde, Stimulation of microtubule aster formation and spindle assembly by the small GTPase Ran. 1999, Pubmed , Xenbase
Wootton, Non-globular domains in protein sequences: automated segmentation using complexity measures. 1994, Pubmed
Xue, PONDR-FIT: a meta-predictor of intrinsically disordered amino acids. 2010, Pubmed
Yao, The spindle matrix protein, Chromator, is a novel tubulin binding protein that can interact with both microtubules and free tubulin. 2014, Pubmed
Yao, A nuclear-derived proteinaceous matrix embeds the microtubule spindle apparatus during mitosis. 2012, Pubmed
Yeo, Coacervation of tropoelastin. 2011, Pubmed
Zheng, A membranous spindle matrix orchestrates cell division. 2010, Pubmed
Zheng, Nucleation of microtubule assembly by a gamma-tubulin-containing ring complex. 1995, Pubmed , Xenbase
Zheng, The mitotic spindle matrix: a fibro-membranous lamin connection. 2006, Pubmed
