XB-ART-50912
J Cell Sci
2014 Sep 15;127Pt 18:3970-82. doi: 10.1242/jcs.148767.
Show Gene links
Show Anatomy links
In vivo analysis of formation and endocytosis of the Wnt/β-catenin signaling complex in zebrafish embryos.
Hagemann AI
,
Kurz J
,
Kauffeld S
,
Chen Q
,
Reeves PM
,
Weber S
,
Schindler S
,
Davidson G
,
Kirchhausen T
,
Scholpp S
.
???displayArticle.abstract???
After activation by Wnt/β-Catenin ligands, a multi-protein complex assembles at the plasma membrane as membrane-bound receptors and intracellular signal transducers are clustered into the so-called Lrp6-signalosome [Corrected]. However, the mechanism of signalosome formation and dissolution is yet not clear. Our imaging studies of live zebrafish embryos show that the signalosome is a highly dynamic structure. It is continuously assembled by Dvl2-mediated recruitment of the transducer complex to the activated receptors and partially disassembled by endocytosis. We find that, after internalization, the ligand-receptor complex and the transducer complex take separate routes. The Wnt-Fz-Lrp6 complex follows a Rab-positive endocytic path. However, when still bound to the transducer complex, Dvl2 forms intracellular aggregates. We show that this endocytic process is not only essential for ligand-receptor internalization but also for signaling. The μ2-subunit of the endocytic Clathrin adaptor Ap2 interacts with Dvl2 to maintain its stability during endocytosis. Blockage of Ap2μ2 function leads to Dvl2 degradation, inhibiton of signalosome formation at the plasma membrane and, consequently, reduction of signaling. We conclude that Ap2μ2-mediated endocytosis is important to maintain Wnt/β-catenin signaling in vertebrates.
???displayArticle.pubmedLink??? 25074807
???displayArticle.pmcLink??? PMC4163645
???displayArticle.link??? J Cell Sci
???displayArticle.grants??? [+]
Species referenced: Xenopus
Genes referenced: axin1 axin2 cfp cltc ctnnb1 dvl2 gnpda1 h2bc21 lef1 lrp6 pcna rab5a rab7a tfap2a wnt8a
???attribute.lit??? ???displayArticles.show???
|
|
Fig. 1. AP2μ2 has an essential function in Wnt/β-Catenin signaling. (AâF and HâS) In situ hybridization against lef1 or axin2 at shield stage. Embryos were injected with indicated mRNAs or morpholinos (MOs) and the lateral view is shown ( the dorsal side is on the left). (AâF) Expression of the Wnt target genes axin2 and lef1 is upregulated after Ap2μ2 protein synthesis, whereas the expression of both genes is downregulated when Ap2μ2 function is blocked. (A) nâ=â33; (B) nâ=â15/21; (C) nâ=â19/20; (D) nâ=â38; (E) 9/13; (F) 15/15. (GâL) Blockage of Ap2μ2 function by injection of 0.5â mM ap2μ2a/b morpholino solution rescues ectopic activation of indicated Wnt target gene expression by 1â ng mRNA of Wnt8, Ck1γ, and 2â ng Lrp6. (G) nâ=â29; (H) nâ=â20/28; (I) nâ=â13/21; (J) nâ=â45; (K) nâ=â21/22; (L) nâ=â17/22. (MâO) Overexpression of 2â ng Ap2μ2a mRNA counteracts the downregulation of lef1 after injection of 2â ng of axin1 mRNA. (PâR) Injection of ap2μ2a/b double morpholino oligomeres did not alter the expression of axin2 after Wnt-activation by 1â ng of β-Catenin mRNA. (M) nâ=â37; (N) nâ=â25/26; (O) nâ=â20/23; (P) nâ=â44; (Q) nâ=â23/28; (R) nâ=â13/16. (S) Luciferase assay with STF reporter construct in shield-stage zebrafish embryos. Error bars are given as +s.e. from four independent measurements. For each measurement ten embryos were pooled. **P<0.005, ***P<0.001. (T) Relative target gene expression analyzed by qRT-PCR with primers against axin2 (blue) and lef1 (red) on embryonic cDNA injected with the indicated constructs. Error bars are given as +s.e. of two independent experiments scanned each in duplicates. |
|
|
Fig. 2. Signalosome formation at the cytoplasmic membrane is dependent on Ap2μ2 function. Confocal microscopy analysis of live zebrafish embryos that express the indicated constructs at 30â50% epiboly stage; all constructs were used at 1â ng mRNA, except Axin1 and Dvl2 (used at 2â ng) and Ap2μ2 (used at 1,6â ng). Confocal images represent single z-sections. Constructs were expressed as indicated and are shown in the indicated colors together with 1,2â ng mRNA of the membrane marker CFP-GPI (blue in A,B,D,EâG,L,M). Magnified images in B-G and I represent boxed areas with split channels related to the indicated color code for injected constructs. Expression of Wnt8-GFP mRNA lead to the formation of signalosomes positive for Lrp6, CK1γ, β-Catenin, GSK3β, Axin1 and Dvl2 (AâD, J,L,M). Single channels for images B-G are shown in supplementary material Fig. S3 and control images of the indicated expression constructs in supplementary material Fig. S4. (H) Control of Dvl2 with CFPGPI (green). (I) Fz1 co-expression recruits Dvl2 to the plasma membrane. (JâL) Formation of the signalosome can be induced by expression of Wnt8 mRNA or Ap2μ2 mRNA (K). (L,M) Injection of 0.5â mM morpholino (MO) oligomers targeting Ap2μ2a and Ap2μ2b leads to strong reduction of Wnt8- and Dvl2-positive signalosomes at the plasma membrane. Yellow arrow, signalosome; green arrow, intracellular Wnt8 puncta; red arrow, intracellular Dvl2 puncta. (N,O) Manual quantification and measurment of signalosomes at the plasma membrane with Imaris software. Error bars are given as +s.e. of ten independent samples each. *P<0.05, ****P<0.001. |
|
|
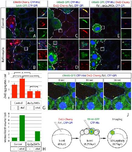
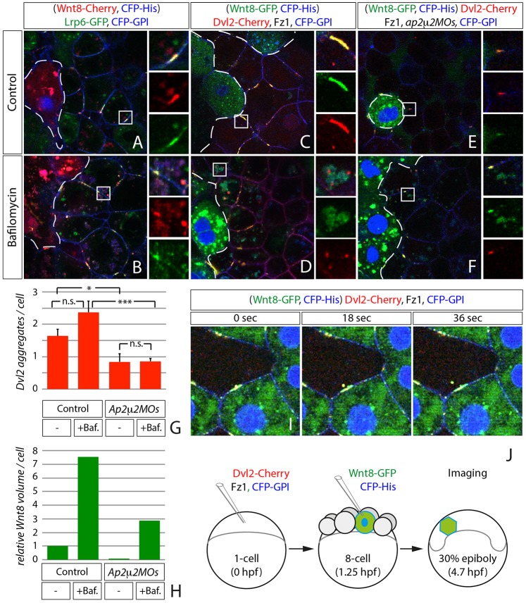
Fig. 3. Cell autonomous endocytosis of the signalosome. Confocal microscopy analysis of live zebrafish embryos that express 2â ng mRNA of the indicated constructs at 30â50% epiboly stage; all constructs were used at 2â ng, except Wnt8 (1â ng), CFP-GPI (1,2â ng) and Ap2μ2 (1,6â ng). Confocal images represent single z-sections. Constructs were expressed as indicated and are shown in the indicated colors together with membrane markers CFP-GPI (blue). (A) Still pictures of a time-lapse analysis (from supplementary material Movie 2) of endocytosis of Wnt8 (green) together with Dvl2 (red) from a signalosome. (BâE) Dvl2 does neither colocalize with Wnt8 nor with Lrp6, unless in the plasma membrane after induction by Wnt8 (B,C). (FâI) Embryos treated with 150â nM bafilomycin A1 for 1â hour before scanning show colocalization of Wnt8 with Lrp6 (F,G) or β-Catenin (H,I). Arrow in A indicates a membranous cluster of Wnt8 and Dvl2 that is going to be internalized. Magnified images represent boxed areas with split channels related to the indicated color code for injected constructs. |
|
|
Fig. 4. Clonal analysis of signalosome internalization. Confocal microscopy analysis of live zebrafish embryos injected with a set of mRNAs of indicated constructs (2 ng Dvl2, 1,2 ng of CFP-GPI, 1,6 ng Ap2μ2 or Fz1) at one-cell stage and later at eight-cell stage injected with 0.25 ng Wnt8 and 0.1 ng CFP-Histone H2B into one cell only. For convenience, Wnt8-producing clones were marked by nuclear CFP (indicated by dashed lines). Confocal images represent single z-sections. (A,C) Controls. (E) Co-injection of Ap2μ2 morpholinos (MOs) at one-cell stage. (B,D,F) Embryos were treated with bafilomycin A1 for 1 hour before scanning. Magnified images represent boxed areas with split channels related to the indicated color code for injected constructs. (G) Manual quantification of intracellular Dvl2-Cherry vesicles in cells next to Wnt8 clone from (C–F). Error bars are given as +s.e. of ten independent samples each. *P<0.05; *** P<0.005; n.s., not significant (P≥0.05). (H) Automatic quantification after surface application (using Imaris software) of intracellular Wnt8-GFP total volume in 15 responding cells of three different embryos. Represented in volume per cell normalized to volume in control cells (1 = 25,6 µm3). (I) Still pictures of a time-lapse analysis of endocytosis of Wnt8 (green) together with Dvl2 (red) from a signalosome (supplementary material Movie 3). (J) Experimental procedure to generate clones displayed in (A–F and (I). |
|
|
Fig. 5. Colocalization of Wnt8 and Dvl2 with endosomal markers. Confocal microscopy analysis of Rab5-GFP or Rab7-GFP transgenic zebrafish embryos that express mRNA of indicated constructs at 30–50% epiboly stages. (A–D) Expression of Dvl2 in Rab5-GFP (A,B) or Rab7-GFP (C,D) zebrafish transgenic line. Dashed lines in E–H indicate the border between Wnt8-positive cell clone (left) and host tissue (right). Confocal images represent single z-sections. Constructs were expressed as indicated and are shown in the indicated colors together with membrane marker CFP-GPI (blue). (E–H) Clonal expression of Wnt8 together with nuclear marker His-CFP in Rab5-GFP (A,B) or Rab7-GFP (C,D) zebrafish transgenic line transiently expressing CFP-GPI. (I) Quantification of colocalization of Dvl2 with Rab5 and Wnt8 with Rab7. Analysis was performed using the Imaris Coloc software module function. Thresholds were set manually and Manders Coefficient for either Dvl2 or Wnt8 was calculated automatically. Error bars represent +s.e. of five independent samples each. (J) Control embryos treated with 0.3% DMSO, (K) Embryos treated with Vacuolin-1 in 0.3% DMSO for 1.5 hours before scanning. |
|
|
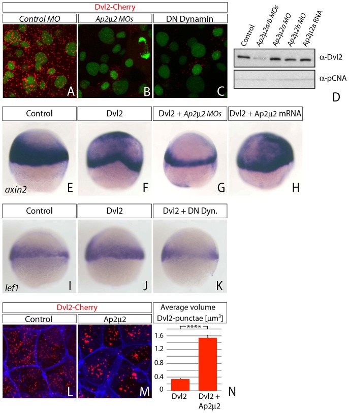
Fig. 6. Dvl2 stability and activity depends on Ap2μ2 function. (AâC,L,M) Confocal microscopy analysis of live zebrafish embryos that express synthetic mRNA of the indicated constructs and morpholino (MO) oligomers against ap2μ2a/b at 40% epiboly stage. (AâC) Intracellular clusters of Dvl2 are hardly detectable in Ap2μ2 double-morphant embryos (B) and in embryos that express dominant-negative (DN) Dyn (C) compared to control. (D) Western blot analysis of Ap2m2 morphant embryos and Ap2m2-mRNA-expressing embryos shows a reduction of endogenous Dvl2 in double-morphant embryos. PCNA was used as loading control. (EâK) In situ hybridization with axin2 and lef1 probed in embryos injected with indicated constructs at blastula-stage. Embryos shown are representative of 30â40 stained embryos; the lateral view is shown (the dorsal side is on the right). (L,M) Ectopic expression of Ap2μ2 mRNA leads to increased size of Dvl2 aggregate. (N) Quantification of data shown in L and M. Error bars are given as +s.e. of five independent samples each. ****P<0.001. |
|
|
Fig. 7. Dvl2 internalization and activity is dependent on Ap2μ2-binding sites. (AâE) In situ hybridization shows decreased activity of the Wnt/β-catenin signaling pathway reflected by the induction of axin2 expression in blastula-stage embryos at 30% epiboly. Embryos were injected with indicated constructs; the lateral view is shown (the dorsal side is on the right). (A) nâ=â72; (B) 33/39; (C) nâ=â27/29; (D) nâ=â23/29; (E) nâ=â33/35. (F) Relative target gene expression analyzed by real-time PCR with primers against Axin2 (blue) and Lef1 (red) on embryonic cDNA injected with the indicated constructs. Error bars are given as +s.e. of two independent experiments scanned in duplicates. (G,H) Blockage of Dynamin-dependent endocytosis reduces the Axin1-GFP signal in the cytoplasm. Confocal images show 12â µm z-stacks of live embryos at 40% epiboly stage. Indicated constructs were injected at 1â ng as synthetic mRNA, except Axin1 (2â ng), at one-cell stage. (IâM) Axin1 is blocked at the cytoplasmic membrane and its stability reduced when interaction between Dvl2 and AP2μ2 is impaired. (I) Control. Axin1 aggregates in the cytoplasm. (JâL) Co-expression of Dvl2 single- (J,K) and double-mutants (L) together with Axin1. (M) Colocalization of Axin1 with wild-type Dvl2 in cytoplasmic punctae. Confocal images represent single z-sections of live embryos at 40% epiboly stage. Indicated constructs were injected as synthetic mRNA (2â ng each) at one-cell stage. |
|
|
Fig. 8. Members of the transducer complex cluster intracellularly with Dvl2. Confocal Images represent single z-sections of live embryos at 40% epiboly stage. Indicated constructs were injected as synthetic mRNA (2â ng each, 1,6â ng of Ap2μ2, 1,2â ng CFP-GPI) at one-cell stage and displayed with indicated colors. Subcellular distribution of Axin1 (AâD), GSK3β (DâH) and β-catenin (IâL) in the context of Dvl2 co-expression. (A,B) Axin1 is distributed as intracellular punctae that colocalize with Dvl2 (A) even in the presence of Ap2μ2 (B). (C) Axin1 is found predominantly in plasma membrane clusters after co-expression of Ap2μ2 and DvlK340M/AHEA double mutant mRNA. (D) Automatic quantification of punctae size in (A,B) as volume after surface application using Imaris software. GSK3β (DâH) clusters in Dvl2-positive aggregates and colocalization can be improved by co-expression of Ap2μ2 mRNA. (G) GSK3β distribution is unaltered (compare with supplementary material Fig. S3E) after co-expression of Ap2μ2 and DvlK340M/AHEA double mutant mRNA. (H) Quantification of punctae size in (E,F). (I) β-Catenin clusters are less apparent in Dvl2-positive aggregates, but colocalization can be improved by co-expression of Ap2μ2 mRNA (J). (G) β-Catenin distribution is unaltered (compare with supplementary material Fig. S3G) after co-expression of Ap2μ2 and DvlK340M/AHEA double mutant mRNA. (L) Quantification of punctae size in (E,F). Error bars are given as +s.e. of ten independent samples each. ****P<0.001; n.s., not significant (Pâ¥0.05). |
|
|
Fig. 9. Model for Ap2μ2 function. Schematic drawing of Ap2μ2 action during canonical Wnt/β-Catenin-signaling. (A) In the Wnt-off state, the β-Catenin destruction complex is active and degrades β-Catenin. (B) In the Wnt-on situation, ligand is bound to Fz receptor and Lrp6 co-receptor, thereby inducing Ap2-dependent recruitment of Dvl2 to Fz and signalosome formation at the cytoplasmic membrane. (C) Subsequent internalization is mediated by the interaction of Dvl2 with Ap2μ2 and leads to the sequestration of Axin, CK1γ, GSK3β and β-Catenin in cytoplasmic aggregates. The ligand-receptor complex is routed to late endosomes for degradation or recycling (E), whereas the signal-transducer complex (D) maintains signaling activity by stabilizing Dvl2 and by, for example, keeping GSK3β inactive. Subsequently, the destruction complex becomes activated again by, for example, phosphorylation of Axin1, leading to the initial Wnt-off state (A). |
References [+] :
Angers,
Proximal events in Wnt signal transduction.
2009, Pubmed
Angers, Proximal events in Wnt signal transduction. 2009, Pubmed
Axelrod, Differential recruitment of Dishevelled provides signaling specificity in the planar cell polarity and Wingless signaling pathways. 1998, Pubmed , Xenbase
Bilic, Wnt induces LRP6 signalosomes and promotes dishevelled-dependent LRP6 phosphorylation. 2007, Pubmed
Blitzer, A critical role for endocytosis in Wnt signaling. 2006, Pubmed
Bryja, Inhibition of endocytosis blocks Wnt signalling to beta-catenin by promoting dishevelled degradation. 2007, Pubmed
Cerny, The small chemical vacuolin-1 inhibits Ca(2+)-dependent lysosomal exocytosis but not cell resealing. 2004, Pubmed
Chen, Dishevelled 2 recruits beta-arrestin 2 to mediate Wnt5A-stimulated endocytosis of Frizzled 4. 2003, Pubmed
Clark, Generation of Rab-based transgenic lines for in vivo studies of endosome biology in zebrafish. 2011, Pubmed
Clevers, Wnt/β-catenin signaling and disease. 2012, Pubmed
Cliffe, A role of Dishevelled in relocating Axin to the plasma membrane during wingless signaling. 2003, Pubmed
Cocucci, The first five seconds in the life of a clathrin-coated pit. 2012, Pubmed
Cong, Wnt signals across the plasma membrane to activate the beta-catenin pathway by forming oligomers containing its receptors, Frizzled and LRP. 2004, Pubmed
Davidson, Casein kinase 1 gamma couples Wnt receptor activation to cytoplasmic signal transduction. 2005, Pubmed , Xenbase
Demir, RAB8B is required for activity and caveolar endocytosis of LRP6. 2013, Pubmed , Xenbase
Dobrowolski, Endocytic control of growth factor signalling: multivesicular bodies as signalling organelles. 2011, Pubmed
Gao, Dishevelled: The hub of Wnt signaling. 2010, Pubmed
Glinka, LGR4 and LGR5 are R-spondin receptors mediating Wnt/β-catenin and Wnt/PCP signalling. 2011, Pubmed , Xenbase
Gross, Active Wnt proteins are secreted on exosomes. 2012, Pubmed
Hagemann, Rab5-mediated endocytosis of activin is not required for gene activation or long-range signalling in Xenopus. 2009, Pubmed , Xenbase
Hurtado-Lorenzo, V-ATPase interacts with ARNO and Arf6 in early endosomes and regulates the protein degradative pathway. 2006, Pubmed
Jiang, Disabled-2 (Dab2) inhibits Wnt/β-catenin signalling by binding LRP6 and promoting its internalization through clathrin. 2012, Pubmed
Jung, Deubiquitination of Dishevelled by Usp14 is required for Wnt signaling. 2013, Pubmed
Kelly, Zebrafish wnt8 and wnt8b share a common activity but are involved in distinct developmental pathways. 1995, Pubmed , Xenbase
Kikuchi, Selective activation mechanisms of Wnt signaling pathways. 2009, Pubmed
Kim, Clathrin and AP2 are required for PtdIns(4,5)P2-mediated formation of LRP6 signalosomes. 2013, Pubmed
Kim, Ryk cooperates with Frizzled 7 to promote Wnt11-mediated endocytosis and is essential for Xenopus laevis convergent extension movements. 2008, Pubmed , Xenbase
Kim, Wnt stabilization of β-catenin reveals principles for morphogen receptor-scaffold assemblies. 2013, Pubmed , Xenbase
Kirchhausen, Bending membranes. 2012, Pubmed
Kirchhausen, Clathrin adaptors really adapt. 2002, Pubmed
Lekven, Zebrafish wnt8 encodes two wnt8 proteins on a bicistronic transcript and is required for mesoderm and neurectoderm patterning. 2001, Pubmed
Li, Wnt signaling through inhibition of β-catenin degradation in an intact Axin1 complex. 2012, Pubmed
Metcalfe, Stability elements in the LRP6 cytoplasmic tail confer efficient signalling upon DIX-dependent polymerization. 2010, Pubmed
Miller, Analysis of the signaling activities of localization mutants of beta-catenin during axis specification in Xenopus. 1997, Pubmed , Xenbase
Mitsunari, Clathrin adaptor AP-2 is essential for early embryonal development. 2005, Pubmed
Ohkawara, Rspo3 binds syndecan 4 and induces Wnt/PCP signaling via clathrin-mediated endocytosis to promote morphogenesis. 2011, Pubmed , Xenbase
Piddini, Arrow (LRP6) and Frizzled2 cooperate to degrade Wingless in Drosophila imaginal discs. 2005, Pubmed
Port, Wnt trafficking: new insights into Wnt maturation, secretion and spreading. 2010, Pubmed
Rhinn, Positioning of the midbrain-hindbrain boundary organizer through global posteriorization of the neuroectoderm mediated by Wnt8 signaling. 2005, Pubmed
Roostalu, In vivo imaging of molecular interactions at damaged sarcolemma. 2012, Pubmed
Rupp, Xenopus embryos regulate the nuclear localization of XMyoD. 1994, Pubmed , Xenbase
Scholpp, Integrity of the midbrain region is required to maintain the diencephalic-mesencephalic boundary in zebrafish no isthmus/pax2.1 mutants. 2003, Pubmed
Schwarz-Romond, The DIX domain of Dishevelled confers Wnt signaling by dynamic polymerization. 2007, Pubmed
Schwarz-Romond, Dynamic recruitment of axin by Dishevelled protein assemblies. 2007, Pubmed
Seto, Internalization is required for proper Wingless signaling in Drosophila melanogaster. 2006, Pubmed
Smalley, Interaction of axin and Dvl-2 proteins regulates Dvl-2-stimulated TCF-dependent transcription. 1999, Pubmed
Taelman, Wnt signaling requires sequestration of glycogen synthase kinase 3 inside multivesicular endosomes. 2010, Pubmed , Xenbase
Traub, Tickets to ride: selecting cargo for clathrin-regulated internalization. 2009, Pubmed
Ulrich, Slb/Wnt11 controls hypoblast cell migration and morphogenesis at the onset of zebrafish gastrulation. 2003, Pubmed
Umasankar, Distinct and separable activities of the endocytic clathrin-coat components Fcho1/2 and AP-2 in developmental patterning. 2012, Pubmed
Veeman, Zebrafish prickle, a modulator of noncanonical Wnt/Fz signaling, regulates gastrulation movements. 2003, Pubmed
Vinyoles, Multivesicular GSK3 sequestration upon Wnt signaling is controlled by p120-catenin/cadherin interaction with LRP5/6. 2014, Pubmed
Waxman, Zebrafish Dapper1 and Dapper2 play distinct roles in Wnt-mediated developmental processes. 2004, Pubmed , Xenbase
Yamamoto, Wnt3a and Dkk1 regulate distinct internalization pathways of LRP6 to tune the activation of beta-catenin signaling. 2008, Pubmed , Xenbase
Yamamoto, Caveolin is necessary for Wnt-3a-dependent internalization of LRP6 and accumulation of beta-catenin. 2006, Pubmed
Yu, Structural analysis of the interaction between Dishevelled2 and clathrin AP-2 adaptor, a critical step in noncanonical Wnt signaling. 2010, Pubmed
Yu, Association of Dishevelled with the clathrin AP-2 adaptor is required for Frizzled endocytosis and planar cell polarity signaling. 2007, Pubmed , Xenbase
