|
Fig. 1. sh3bgr is expressed in the skeletal muscles and heart tissues. Whole mount in situ hybridization showing that sh3bgr is expressed in the somites and heart at Stage 30 (A), Stage 36 (B). C, D. Sectioned samples shown in (B). E. sh3bgrl is expressed in the presomitic tissue and early cardiac tissue at Stage 23. F. At Stage 32, sh3bgrl is expressed in the pharyngeal arches and the presomitic expression was maintained.
|
|
Fig. 2. Knockdown of sh3bgr caused severe defects in somite development. AâC. Microinjection of sh3bgr antisense morpholino (Sh3bgr-MO; 50 ng per embryo) disrupted normal somite development. The somite boundaries were labeled with anti-integrin-β1 antibody (Red) and the muscle fibers were stained with the myosin heavy chain (MHC) antibody (Green) at Stage 33. D. The muscle phenotypes were categorized according to the severity. Weak; the chevron pattern is partially disrupted, Severe; the chevron pattern is completely lost. Very severe; the somatic tissue is severely hypomorphic. The muscle defects in the morphants were recovered by co-injection with 1.5 ng of sh3bgr mRNA. The numbers in the graph are the percentage of the embryos. The numbers of embryos analyzed: Control-13, sh3bgr morphants-26, Rescue-35. E-Eâ. Sh3bgr localizes to the muscle fibers. 150ng of Sh3bgr-flag mRNA was injected into Stage 2 embryos. Stage 33 embryos were fixed and the coronal sections of somitic tissues were stained for MHC (Red) and Sh3bgr-flag (Green). FâFâ. Sh3bgr-flag fusion protein localized to the Z-line in sarcomeres. Sh3bgr-flag (Green) was co-immunostained with α-actinin (Red). The yellow line indicates a somitic boundary. Scale bar = 5 µm
|
|
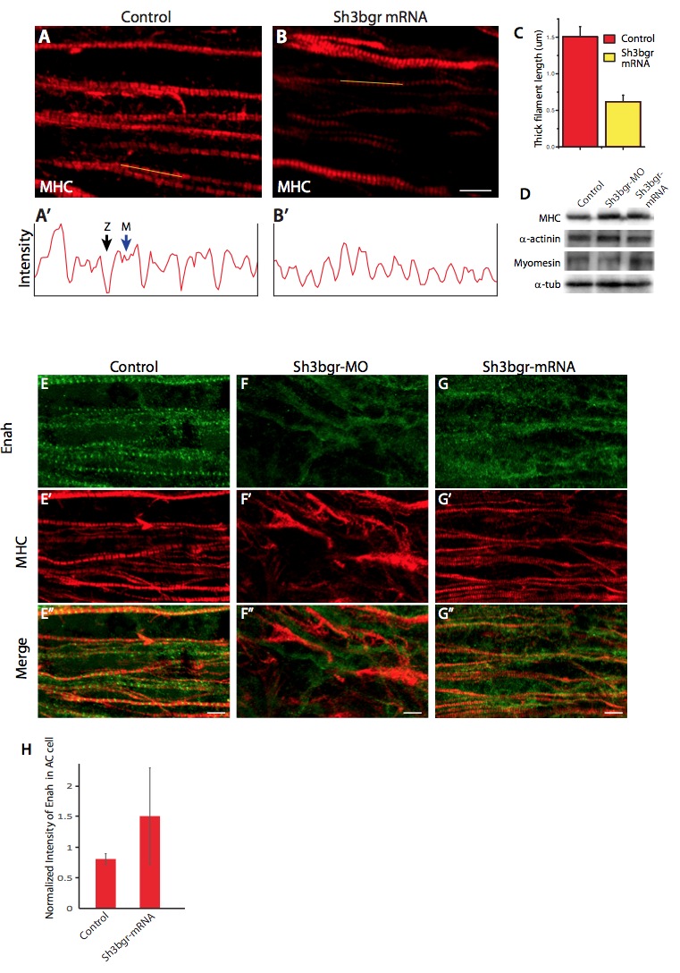
Fig. 3. sh3bgr is necessary for sarcomere formation. AâC. Stage 33 embryos were fixed and the coronal sections of somitic tissues were stained for α-actinin (Red) and MHC (Green). Knockdown of sh3bgr caused severe defects in the sarcomeres. Sh3bgr knockdown caused almost compete loss of sarcomere structures (B). Co-injection of Sh3bgr mRNA (1.5ng) with Sh3bgr-MO rescued sarcomere defects (C). DâF. Representative images of thick filaments. The fluorescent intensity plots of indicated muscle fibers are shown in (DââFâ). The average numbers of intact sarcomeres in each sample are shown in (G). Scale bar = 5 µm
|
|
Fig. 4. Overexpression of Sh3bgr caused abnormal sarcomere formation and increased heart volume. AâC. Stage 33 embryos were fixed and the coronal sections of somitic tissues were stained for myomesin (Red) and MHC (Green). Overexpression of sh3bgr (2ng of Sh3bgr-flag mRNA) caused abnormally discontinuous thick filaments and mislocalizaiton of myomesin. D-F. Overexpression of Sh3bgr increased the heart volumes. The embryonic hearts were stained with anti-MHC antibody and the volumes of Stage 45 embryos were measured using the Imaris program. DââFâ. The surface views of 3D confocal images in (DâF) rendered using the Imaris program. The heart volume was plotted in (G). The numbers of embryos analyzed: Control-13, sh3bgr morphants-13, Rescue-13. Scale bar = 5 µm
|
|
Fig. 5. Sh3bgr is an upstream regulator of Enah. AâC. Super resolution SIM images of sarcomeres in control (A) Sh3bgr knockdown (B), and Sh3bgr overexpressing embryos (C). Enah protein was labeled in green and MHC was labeled in red. The Z-line and M-band are indicated within a sarcomere. Both knockdown and overexpression of Sh3bgr delocalize Enah from the Z-lines. DâE. Enah staining in control (D) and Sh3bgr overexpressing (E) animal cap cells. In Sh3bgr overexpressing animal cap cells, the Enah protein is highly enriched in tri-junctional foci (asterisk). FâG. The western blot analysis showed that the endogenous Enah protein level was sharply increased in whole embryos (F) or animal cap tissues (G) upon overexpression of Sh3bgr. Scale bar (AâC) = 2µm Scale bar (D, E) = 10 µm.
|
|
sh3bgr (SH3 domain binding glutamate-rich protein) gene expression in Xenopus laevis embryo, assayed via in situ hybridization, NF stage 30, lateral view, anterior left, dorsal up.
|
|
|
|
|
|
|
|
sh3bgrl (SH3 domain binding glutamate-rich protein like) gene expression in Xenopus laevis embryo, assayed via in situ hybridization, NF stage 23, lateral view, anterior right, dorsal up (E) and section through tail bud region (E'), dorsal up.
|
|
sh3bgrl (SH3 domain binding glutamate-rich protein like) gene expression in Xenopus laevis embryo, assayed via in situ hybridization, NF stage 32, lateral view, anterior left, dorsal up.
|
|
Figure S1.
|
|
Figure S2 A & B
|
|
Figure S2 C & D ( no caption online)
|
|
Figure S2 D: ab image
|
|
Figure S3. ( no caption online)
|
|
sh3bgr (SH3 domain binding glutamate-rich protein) gene expression in Xenopus laevis embryo, assayed via in situ hybridization, NF stage 11, blastoporal view, dorsal up.
|
|
sh3bgrl (SH3 domain binding glutamate-rich protein like) gene expression in Xenopus laevis embryo, assayed via in situ hybridization, NF stage 12, blastoporal view, dorsal up.
|