XB-ART-50776
Neural Dev
2015 Feb 25;10:3. doi: 10.1186/s13064-015-0031-0.
Show Gene links
Show Anatomy links
Differential requirement of F-actin and microtubule cytoskeleton in cue-induced local protein synthesis in axonal growth cones.
???displayArticle.abstract???
BACKGROUND: Local protein synthesis (LPS) via receptor-mediated signaling plays a role in the directional responses of axons to extrinsic cues. An intact cytoskeleton is critical to enact these responses, but it is not known whether the two major cytoskeletal elements, F-actin and microtubules, have any roles in regulating axonal protein synthesis. RESULTS: Here, we show that pharmacological disruption of either microtubules or actin filaments in growth cones blocks netrin-1-induced de novo synthesis of proteins, as measured by metabolic incorporation of labeled amino acids, implicating both elements in axonal synthesis. However, comparative analysis of the activated translation initiation regulator, eIF4E-BP1, revealed a striking difference in the point of action of the two elements: actin disruption completely inhibited netrin-1-induced eIF4E-BP1 phosphorylation while microtubule disruption had no effect. An intact F-actin, but not microtubule, cytoskeleton was also required for netrin-1-induced activation of the PI3K/Akt/mTOR pathway, upstream of translation initiation. Downstream of translation initiation, microtubules were required for netrin-1-induced activation of eukaryotic elongation factor 2 kinase (eEF2K) and eEF2. CONCLUSIONS: Taken together, our results show that while actin and microtubules are both crucial for cue-induced axonal protein synthesis, they serve distinct roles with F-actin being required for the initiation of translation and microtubules acting later at the elongation step.
???displayArticle.pubmedLink??? 25886013
???displayArticle.pmcLink??? PMC4350973
???displayArticle.link??? Neural Dev
???displayArticle.grants??? [+]
Species referenced: Xenopus laevis
Genes referenced: actl6a ctrl eef2 eef2.2 eif4e mtor ntn1 pik3ca
???attribute.lit??? ???displayArticles.show???
|
|
Figure 1. The effects of pharmacological inhibitors of actin and microtubule polymerization on retinal growth cone morphology. Embryonic eyes at stage 24/25 were cultured for 24 h, treated with either control medium or pharmacological inhibitors for 5 min, and stained for F-actin (Phalloidin-Alexa488) or β-tubulin. Control retinal growth cones (A) contained an extensive network of actin filaments, which was disrupted upon treatment with (B) cytochalasin D (0.1 μM) and (C) latrunculin B (30 nM). Similarly, control retinal growth axons show microtubules in the growth cone central domain and individual microtubules invading the peripheral domain (F). The dynamic microtubules in the growth cone, but not in the axon shaft, were depolymerized upon treatment with (I) colchicine (12.5 μM) or (J) nocodazole (0.1 μM). Importantly, this treatment paradigm of actin or microtubule inhibitors did not affect the ultrastructure of the other cytoskeletal system (G and H, D and E) and also did not increase growth cone collapse at the concentrations used. Scale bar 10 μm. |
|
|
Figure 2. Intact actin and microtubule cytoskeleton are both required for netrin-1-induced protein synthesis. Stage 24/25 retinal explants were treated with control medium, cytochalasin D (CytoD), latrunculin B (LB), colchicine (Colc), or nocodazole (Noco) for 5 min, followed by stimulation with either control medium or netrin-1 for a further 5 min. Protein synthesis in growth cones was measured by methionine analog L-azidohomoalanine (AHA) incorporation and visualized with fluorescent microscopy (A-I). Protein synthesis in growth cones treated with control medium (A) was markedly increased 5 min following treatment with netrin-1 (B). However, this increase was abolished in growth cones treated with cytochalasin D (C, D) or colchicine (E, F). Protein synthesis within the growth cone was almost completely abolished by pretreatment with cycloheximide (CHX, G) or anisomycin (H). Quantification of fluorescence intensity reveals that netrin-1-induced protein synthesis is inhibited by disruption of either actin or microtubule dynamics (I). The number of growth cones analyzed in each treatment group can be found in the corresponding bar of the graph in panel I. Similarly, protein synthesis, as measured by the incorporation of 3H-leucine in precipitated proteins, was stimulated by netrin-1, but this effect was inhibited by treatment with either cytoclalasin D, latrunculin B, colchicine, and nocodazole (J). ***P < 0.0001 Mann-Whitney test. Scale bar 10 μm. |
|
|
Figure 3. Netrin-1-induced increase in eIF4E-BP1 phosphorylation requires an intact actin but not microtubule cytoskeleton. A brief schematic of signaling from netrin receptor leading to protein synthesis (A). Stage 24/25 retinal explants were cultured for 24 h, then treated with the actin depolymerizing agents cytochalasin D (CytoD) and latrunculin (B) (LatB), or the microtubule depolymerizing agents colchicine (Colc) and nocodazole (Noco) for 5 min, followed by stimulation with either control medium or netrin-1 for a further 5 min. To assess the activation of translation, retinal cultures were stained for phospho-eIF4E-BP1 (p-eIF4E-BP1; growth cones in the top row of panel (B)) and the intensity of the immunofluorescence signal was measured per unit area (quantified in (C)). Compared to the control (top row of (B), far left panel) netrin-1 induced a significant increase in P-eIF4E-BP1 signal intensity (top row of (B), cytoskeleton intact), which was completely blocked upon pretreatment with actin inhibitors (top row of (B), actin-disrupted), but not with microtubule inhibitors (top row of (B), microtubule-disrupted. Quantification of p-eIF4E-BP1 signal intensity is shown in (C). *P < 0.05 Mann-Whitney test. In contrast, levels of total eIF4E-BP1 signal intensity (bottom row of (B)) were not significantly affected by netrin-1 or the pharmacological inhibitors. The number of growth cones analyzed in each treatment group can be found in the corresponding bar of the graphs in panels (C) and (D). Scale bar 10 μm. |
|
|
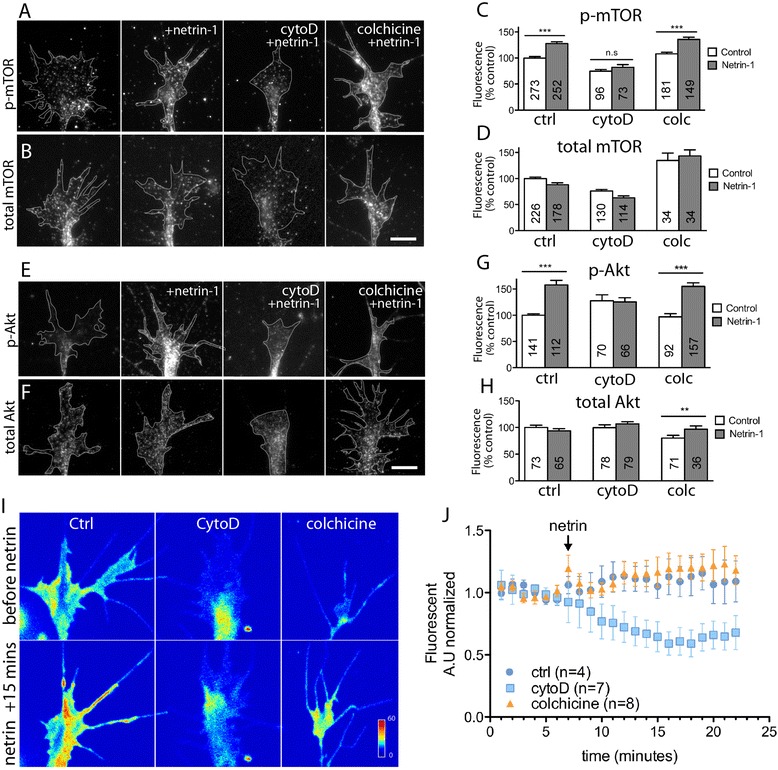
Figure 4. Actin, but not microtubule, disruption blocks netrin-1 induced PI3K/Akt/mTOR signaling in growth cones. Cultured stage 24/25 retinal explants were treated with a DMSO vehicle control, cytochalasin D (CytD), or colchicine (Colc) for 5 min, followed by 5-min stimulation with either control medium or netrin-1. Quantitative immunofluorescence showed that levels of activated mTOR (p-mTOR; (A)) and Akt (p-Akt; (E)) were elevated by netrin-1 stimulation, a process that was prevented by actin, but not microtubule disruption (quantified in (C) and (G)). Total levels of mTOR (B) and Akt (F) were not significantly altered following stimulation with netrin-1, in either untreated or growth cones treated with cytoskeletal disrupting agents (quantified in (D) and (H)), with the exception of total Akt levels in growth cones treated with colchicine, which showed a small, but significant increase in fluorescence intensity. The number of growth cones analyzed in each treatment group can be found in the corresponding bar of the respective graphs. **Pâ<â0.005; ***Pâ<â0.0001 Mann-Whitney test. (I) Pseudocolored images of a live PI3K biosensor (PHAkt-GFP) before and after netrin-1 stimulation in the presence of cytoskeletal inhibitors. Growth cones expressing low levels of PHAkt-GFP were treated with cytoskeletal inhibitors (0.1 μM cytochalasin D or 12.5 μM colchicine) on stage during time-lapse acquisition on an inverted spinning disk confocal system (60à water immersion). Time-lapse imaging showed an increase in PHAkt-GFP signal after netrin-1 stimulation, which was inhibited by cytochalasin D treatment, but not affected by colchicine treatment (J). Background-subtracted fluorescent signals were normalized to the control medium at time 0. Scale bar 10 μm. |
|
|
Figure 5. Microtubule depolymerization inhibits netrin-1 induced phosphorylation of EF2K and EF2. Cultured stage 24/25 retinal explants were treated with the mTOR inhibitor rapamycin or a vehicle only control (A, B). Rapamycin induced a significant reduction in the level of phosphorylation of a downstream target of mTOR, eEF2 kinase (A-C). Quantitative immunofluorescence was also used to assess the levels of phosphorylation of both eEF2 kinase (D) and eEF2 (E) in response to netrin-1 stimulation. Netrin-1 induced a significant increase in the fluorescence intensity of both phospho-eEF2 kinase (D) and phospho-eEF2 (E) in growth cones treated with a DMSO vehicle control (ctrl). However, no significant changes in fluorescence intensity following netrin-1 stimulation were observed following inhibition of the microtubule cytoskeleton with colchicine (colc; (D, E)). The number of growth cones analyzed in each treatment group can be found in the corresponding bar of the respective graphs. ns = not significant. ***P < 0.0005 Mann-Whitney test. Scale bar 10 μm. |
|
|
Figure 6. Inhibition of dynamic microtubules prevents RNP granule movement into the growth cone periphery. Embryos were injected with fluorescently labeled UTP (Cy3-UTP) at the four to eight-cell stage to visualize ribonucleoprotein (RNP) granules. Cultured stage 24/25 retinal explants positive for Cy3-UTP-labeled RNP granules were selected for time-lapse imaging on an inverted spinning disk confocal system (60× water immersion objective, 5-s acquisition interval) and treated on-stage with cytoskeletal disrupting drugs. Prior to colchicine treatment, RNP granules were trafficked to the growth cone periphery (arrowheads, top row in (A)). However, colchicine treatment acutely blocked RNP granule movement into the peripheral domain (bottom row in (A), 8 out of 10 growth cones). In contrast, cytochalasin D treatment did not affect RNP granule trafficking to the periphery (arrowheads in bottom row of (B), 8 out of 11 growth cones). Representative frames per minute from before and 5 min after colchicine (panels in A) or cytochalasin D (panels in B) treatment are shown. Numbers in the lower left of each image represent time in minutes. |
References [+] :
Akiyama,
Phosphatidylinositol 3-kinase facilitates microtubule-dependent membrane transport for neuronal growth cone guidance.
2010, Pubmed
Akiyama, Phosphatidylinositol 3-kinase facilitates microtubule-dependent membrane transport for neuronal growth cone guidance. 2010, Pubmed
Autry, NMDA receptor blockade at rest triggers rapid behavioural antidepressant responses. 2011, Pubmed
Bartoli, Kinesin molecular motor Eg5 functions during polypeptide synthesis. 2011, Pubmed
Bassell, Association of poly(A) mRNA with microtubules in cultured neurons. 1994, Pubmed
Bentley, Disoriented pathfinding by pioneer neurone growth cones deprived of filopodia by cytochalasin treatment. , Pubmed
Bramham, Dendritic mRNA: transport, translation and function. 2007, Pubmed
Bridgman, The organization of myosin and actin in rapid frozen nerve growth cones. 1989, Pubmed
Brittis, Axonal protein synthesis provides a mechanism for localized regulation at an intermediate target. 2002, Pubmed
Browne, A novel mTOR-regulated phosphorylation site in elongation factor 2 kinase modulates the activity of the kinase and its binding to calmodulin. 2004, Pubmed
Brunet, The transcription factor Engrailed-2 guides retinal axons. 2005, Pubmed , Xenbase
Campbell, Chemotropic responses of retinal growth cones mediated by rapid local protein synthesis and degradation. 2001, Pubmed , Xenbase
Chan, AKT/PKB and other D3 phosphoinositide-regulated kinases: kinase activation by phosphoinositide-dependent phosphorylation. 1999, Pubmed
Chang, MIG-10/lamellipodin and AGE-1/PI3K promote axon guidance and outgrowth in response to slit and netrin. 2006, Pubmed
Chien, Navigational errors made by growth cones without filopodia in the embryonic Xenopus brain. 1993, Pubmed , Xenbase
Colak, Regulation of axon guidance by compartmentalized nonsense-mediated mRNA decay. 2013, Pubmed
Dieterich, Labeling, detection and identification of newly synthesized proteomes with bioorthogonal non-canonical amino-acid tagging. 2007, Pubmed
Dieterich, In situ visualization and dynamics of newly synthesized proteins in rat hippocampal neurons. 2010, Pubmed
Donnelly, Subcellular communication through RNA transport and localized protein synthesis. 2010, Pubmed
Dwivedy, Ena/VASP function in retinal axons is required for terminal arborization but not pathway navigation. 2007, Pubmed , Xenbase
Fulton, The spatial distribution of polyribosomes in 3T3 cells and the associated assembly of proteins into the skeletal framework. 1980, Pubmed
Gebauer, Molecular mechanisms of translational control. 2004, Pubmed
Gingras, Regulation of 4E-BP1 phosphorylation: a novel two-step mechanism. 1999, Pubmed
Gkogkas, Translational control and autism-like behaviors. 2013, Pubmed
Gross, Improper organization of the actin cytoskeleton affects protein synthesis at initiation. 2007, Pubmed
Guirland, Direct cAMP signaling through G-protein-coupled receptors mediates growth cone attraction induced by pituitary adenylate cyclase-activating polypeptide. 2003, Pubmed , Xenbase
Hamill, Polyribosome targeting to microtubules: enrichment of specific mRNAs in a reconstituted microtubule preparation from sea urchin embryos. 1994, Pubmed
Henle, Asymmetric PI(3,4,5)P3 and Akt signaling mediates chemotaxis of axonal growth cones. 2011, Pubmed , Xenbase
Hesketh, Evidence that insulin increases the proportion of polysomes that are bound to the cytoskeleton in 3T3 fibroblasts. 1988, Pubmed
Hesketh, Interaction between mRNA, ribosomes and the cytoskeleton. 1991, Pubmed
Hirokawa, mRNA transport in dendrites: RNA granules, motors, and tracks. 2006, Pubmed
Hovland, The compartmentalization of protein synthesis: importance of cytoskeleton and role in mRNA targeting. 1996, Pubmed
Jackson, The mechanism of eukaryotic translation initiation and principles of its regulation. 2010, Pubmed
Kiebler, Neuronal RNA granules: movers and makers. 2006, Pubmed
Kim, Emerging role for the cytoskeleton as an organizer and regulator of translation. 2010, Pubmed
Kwon, Integration of phosphoinositide- and calmodulin-mediated regulation of TRPC6. 2007, Pubmed
Laplante, mTOR signaling in growth control and disease. 2012, Pubmed
Lee, The F-actin-microtubule crosslinker Shot is a platform for Krasavietz-mediated translational regulation of midline axon repulsion. 2007, Pubmed
Lenk, A cytoskeletal structure with associated polyribosomes obtained from HeLa cells. 1977, Pubmed
Leung, Coupling of NF-protocadherin signaling to axon guidance by cue-induced translation. 2013, Pubmed , Xenbase
Leung, Asymmetrical beta-actin mRNA translation in growth cones mediates attractive turning to netrin-1. 2006, Pubmed , Xenbase
Manns, Differing semaphorin 3A concentrations trigger distinct signaling mechanisms in growth cone collapse. 2012, Pubmed
Marin, Glutamate-dependent phosphorylation of elongation factor-2 and inhibition of protein synthesis in neurons. 1997, Pubmed
Medioni, Imp promotes axonal remodeling by regulating profilin mRNA during brain development. 2014, Pubmed
Ming, Adaptation in the chemotactic guidance of nerve growth cones. 2002, Pubmed , Xenbase
Ming, Phospholipase C-gamma and phosphoinositide 3-kinase mediate cytoplasmic signaling in nerve growth cone guidance. 1999, Pubmed , Xenbase
Mitsui, Purification and characterization of calmodulin-dependent protein kinase III from rabbit reticulocytes and rat pancreas. 1993, Pubmed
Nairn, Identification of calmodulin-dependent protein kinase III and its major Mr 100,000 substrate in mammalian tissues. 1985, Pubmed
Nédelec, Concentration-dependent requirement for local protein synthesis in motor neuron subtype-specific response to axon guidance cues. 2012, Pubmed
Park, Elongation factor 2 and fragile X mental retardation protein control the dynamic translation of Arc/Arg3.1 essential for mGluR-LTD. 2008, Pubmed
Piper, Erratum to: Differential requirement of F-actin and microtubule cytoskeleton in cue-induced local protein synthesis in axonal growth cones. 2015, Pubmed
Piper, Endocytosis-dependent desensitization and protein synthesis-dependent resensitization in retinal growth cone adaptation. 2005, Pubmed , Xenbase
Piper, Signaling mechanisms underlying Slit2-induced collapse of Xenopus retinal growth cones. 2006, Pubmed , Xenbase
Pittman, Coordination of eukaryotic translation elongation factor 1A (eEF1A) function in actin organization and translation elongation by the guanine nucleotide exchange factor eEF1Balpha. 2009, Pubmed
Ramaekers, Polyribosomes associated with microfilaments in cultured lens cells. 1983, Pubmed
Richter, Regulation of cap-dependent translation by eIF4E inhibitory proteins. 2005, Pubmed
Ryazanov, Identification of a new class of protein kinases represented by eukaryotic elongation factor-2 kinase. 1997, Pubmed
Scheetz, NMDA receptor-mediated control of protein synthesis at developing synapses. 2000, Pubmed
Seibt, Protein synthesis during sleep consolidates cortical plasticity in vivo. 2012, Pubmed
Servant, Polarization of chemoattractant receptor signaling during neutrophil chemotaxis. 2000, Pubmed
Shestakova, Co-localization of components of the protein-synthesizing machinery with the cytoskeleton in G0-arrested cells. 1993, Pubmed
Sotelo-Silveira, Myelinated axons contain beta-actin mRNA and ZBP-1 in periaxoplasmic ribosomal plaques and depend on cyclic AMP and F-actin integrity for in vitro translation. 2008, Pubmed
Tcherkezian, Transmembrane receptor DCC associates with protein synthesis machinery and regulates translation. 2010, Pubmed
Thelen, Translation of the cell adhesion molecule ALCAM in axonal growth cones - regulation and functional importance. 2012, Pubmed
Van Horck, A cytoskeletal platform for local translation in axons. 2008, Pubmed
Várnai, Visualization of phosphoinositides that bind pleckstrin homology domains: calcium- and agonist-induced dynamic changes and relationship to myo-[3H]inositol-labeled phosphoinositide pools. 1998, Pubmed
Venticinque, Interactions between laminin receptor and the cytoskeleton during translation and cell motility. 2011, Pubmed
Vuppalanchi, Regulation of mRNA transport and translation in axons. 2009, Pubmed
Wang, Lipid products of PI(3)Ks maintain persistent cell polarity and directed motility in neutrophils. 2002, Pubmed
Wolosewick, Observation on the morphological heterogeneity of WI-38 cells. 1977, Pubmed
Wu, Local translation of RhoA regulates growth cone collapse. 2005, Pubmed
Xing, mRNA localization: an orchestration of assembly, traffic and synthesis. 2013, Pubmed
Yao, An essential role for beta-actin mRNA localization and translation in Ca2+-dependent growth cone guidance. 2006, Pubmed , Xenbase
Yoshimura, Myosin-Va facilitates the accumulation of mRNA/protein complex in dendritic spines. 2006, Pubmed
