|
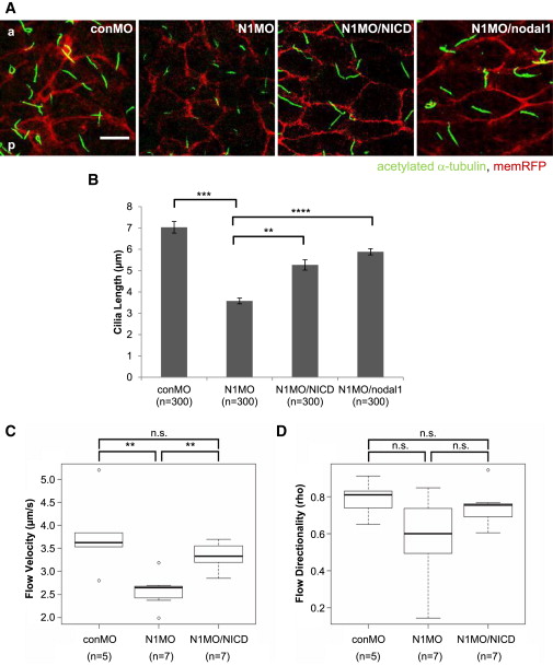
Figure 1. nodal1 Rescues Cilia Defects
Induced by Notch1 Knockdown
(A) Cilia length at the GRP. N1MO (50 ng), NICD
RNA (100 pg), nodal1 RNA (5 pg), and/or conMO
(50 ng) were injected into the dorsal marginal
zone of four-cell embryos, and embryos were
fixed at stage 17. Cilia were stained using an antiacetylated
a-tubulin antibody. Membrane RFP
(memRFP) RNA was co-injected as a lineage
tracer and to indicate the cell membrane. Scale
bar represents 15 mm. a, anterior; p, posterior.
(B) Average length of cilia from (A). Fifty cilia
from six GRPs were analyzed for each sample.
Two GRPs were randomly chosen from each of
three independent experiments.
(C and D) Leftward flow. GRPs were explanted
at stage 17, and flow was imaged subsequent to
the addition of fluorescent beads. Velocity (C) is
shown in mm/s, and directionality (D) is shown as
the dimensionless number rho. The maximum
value r = 1 indicates that all trajectories point in the
same direction, whereas a r value of 0 indicates
uniform distribution in all directions.
Statistical analyses were carried out in Excel using
SEM and Studentâs t test to calculate p values
(*p % 0.05, **p % 0.005, ***p % 0.0005, ****p %
0.00005; n.s., not significant).
|
|
Figure 2. TGF-b Signaling Is Activated in
GRP Cells to Control Cilia Length
(A) N1MO or Xnr1MO/DerMO blocks Smad2
phosphorylation at early neurula stages 13/14.
Cilia were stained by an anti-acetylated a-tubulin
antibody (green), and phosphorylated Smad2 was
detected by an anti-phospho-Smad2 antibody
(red). Examples of a short cilium and a P-Smad2
signal are indicated by a white arrowhead and
a red arrowhead, respectively. Membrane GFP
(memGFP) RNA was co-injected as a lineage
tracer and to indicate the cell membrane. The scale
bar represents 20 mm. a, anterior; p, posterior.
(B) Quantification of P-Smad2 in dorsal posterior
explants. Immunoblotting was performed with
protein extracts from dorsal posterior explants of
Notch1 morphants or nodal1/gdf3 double morphants.
(C) Shortened cilia and rescued cilia at the GRP.
DN-S2 RNA (4 ng) and/or S2 RNA (1 ng) were injected.
The scale bar represents 20 mm. a, anterior;
p, posterior.
(D) Average length of cilia from (C).
Statistical analyses were carried out in Excel using
SEM and Studentâs t test to calculate p values
(*p % 0.05, **p % 0.005, ***p % 0.0005, ****p %
0.00005; n.s., not significant).
|
|
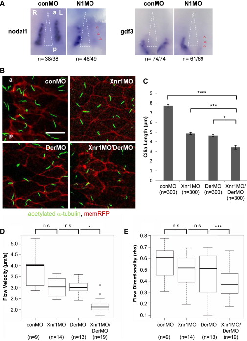
Figure 3. nodal1 and gdf3 Cooperate in the
Regulation of Cilia Length
(A) nodal1 and gdf3 expression in the area of
Notch1 morphant GRPs at stage 13/14 by wholemount
in situ hybridization. Red arrowheads indicate
reduction of nodal1 and gdf3 expression.
A white triangle indicates the central area of the
GRP. âânââ indicates number of analyzed embryos.
a, anterior; p, posterior; L, left; R, right.
(B) Shortened and rescued cilia at the GRP.
Xnr1MO (10 ng), DerMO (10 ng), and/or conMO
(20 ng) were injected. The scale bar represents
20 mm. a, anterior; p, posterior.
(C) Average length of cilia from (B).
(D and E) Leftward flow after single and double
knockdown of nodal1 and gdf3. Velocity (D) is
shown in mm/s, and directionality (E) is shown in
rho. Rhodamine-B dextran was used as a lineage
tracer.
Statistical analyses were carried out using Excel
using SEM and Studentâs t test to calculate
p values (*p % 0.05, **p % 0.005, ***p % 0.0005,
****p % 0.00005; n.s., not significant).
|
|
Figure 4. TGF-b Signaling Controls the Length of Motile Neural and Epidermal Cilia and Affects the Transition Zone in a Mcidas/Foxj1/RFX2-Independent Manner. (A) Shortened FL cilia in the neural tube. DN-S2 RNA (4 ng) was injected into the dorsal animal region of four-cell embryos, which were fixed at stage 26. Following staining, 100 mm transverse
sections of specimens were prepared. Red and white arrowheads indicate examples of non-motile monocilia and FL-cilia, respectively. White dots
indicate the lumen of the neural tube. The scale bar represents 10 mm. d, dorsal side, v, ventral side. (B) Shortened cilia on epidermal MCC. DN-S2 RNA (4 ng) with memRFP RNA or memGFP RNA was injected into the left side or the right side, respectively. Embryos were fixed at stage 26.
Images from the left (DN-S2) or right (con) lateral side were taken. Pictures in the lower row were magnified from the white square indicated in each
sample. The scale bar represents 10 mm. (C) g-tubulin, but not B9D1, was detected in DN-S2-injected MCC cilia. DN-S2 RNA (4 ng) with memGFP RNA or memGFP RNA alone was injected into the left or right side, respectively. Images from the left (DN-S2) or right (con) lateral side were taken. Scale bar represents 10 mm. (D) Mcidas, Foxj1, RFX2, and TTC25 expression in DN-S2-injected embryos at stage 17 by wholemount
in situ hybridization. Images from the left (con) or right (DN-S2) lateral side were taken. Red-gal signals indicate the DN-S2-injected side.
a, anterior; p, posterior; d, dorsal; v, ventral. âânââ indicates number of embryos. Statistical analyses were carried out using Excel using SEM and Studentâs t test to calculate p values (*p % 0.05, **p % 0.005, ***p % 0.0005, ****p % 0.00005; n.s., not significant).
|
|
Figure S1. Notch signaling regulates the fate of cilia at the border of the GRP, Related to Figure 1.
A. Expression of Notch pathway components Notch1, dll1 and jag1 at the GRP at stage 13/14, analyzed by WISH. B. Expression of TGF- pathway components nodal1, acvr1b and acvr2b at the GRP at stage 13/14, analyzed by WISH. Black arrowheads indicate normal expression of Notch1, dll1, jag1 and nodal1 expression. acvr1b and acvr2b expression were detected in the GRP. A white triangle indicates the central region of the GRP. C. The ratio of motile to immotile cilia increased at the border of Notch1-depleted GRPs. The left panel shows representative LRD-positive and LRD-negative cilia. Acetylated -tubulin or LRD is represented by green or red signal, respectively. The two panels in the middle, conMO injected and N1MO injected, show the distribution of cilia subtypes at the GRP. These panels represent data from 6 samples, overlaid in Photoshop. Green or white dots represent motile or immotile cilia, respectively. The right graph shows the quantification of immotile cilia in the lateral area and the central area of control or Notch1-depleted GRPs. Lateral or central regions were delineated using previously described methods (Boskovski et al., 2013). **** ≤ 0.00005, n.s.: not significant.
|
|
Figure S2. The canonical TGF- signaling pathway is activated in cells at the central area of the GRP, Related to Figure 2.
Phosphorylated Smad2 signals in the GRP during neurula stages. Phosphorylated Smad2 was detected by an anti-phospho-Smad2 antibody (red). An example of a P-Smad2 signal is indicated by a white arrowhead. White dots indicate the border of the GRP. The scale bar represents 20 m. a: anterior, p: posterior, L: left, R: right.
|
|
Figure S3. nodal1 expression in the left LPM was suppressed by injections of Xnr1MO or DerMO, Related to Figure 3.
nodal1 expression in the LPM of Xnr1MO or DerMO injected specimens was examined. WISH was performed on stage 23 embryos. “n” indicates number of embryos analyzed.
|
|
Figure S4. TGF-ï¢ signaling did not impact on the expression of major regulators of ciliogenesis at the GRP, Related to Figure 4.
Foxj1 (St. 11.5), RFX2 (St. 14/15) and TTC25 (St. 14/15) expression in nodal1/gdf3 double-depleted embryos, analyzed by WISH. The Foxj1-stained embryos are shown in vegetal view at stage 11.5, RFX2 as well as TTC25 staining are shown as dorsal explants of GRPs. Black or red arrowheads indicate normal expression of these genes and reduction of TTC25 expression, respectively. A white triangle indicates the central region of the GRP. a: anterior, p: posterior, L: left, R: right. ânâ indicates number of embryos analyzed.
|