XB-ART-50638
Mol Biol Cell
2015 Jul 01;2613:2439-55. doi: 10.1091/mbc.E14-11-1553.
Show Gene links
Show Anatomy links
MgcRacGAP restricts active RhoA at the cytokinetic furrow and both RhoA and Rac1 at cell-cell junctions in epithelial cells.
Breznau EB
,
Semack AC
,
Higashi T
,
Miller AL
.
???displayArticle.abstract???
Localized activation of Rho GTPases is essential for multiple cellular functions, including cytokinesis and formation and maintenance of cell-cell junctions. Although MgcRacGAP (Mgc) is required for spatially confined RhoA-GTP at the equatorial cortex of dividing cells, both the target specificity of Mgc's GAP activity and the involvement of phosphorylation of Mgc at Ser-386 are controversial. In addition, Mgc's function at cell-cell junctions remains unclear. Here, using gastrula-stage Xenopus laevis embryos as a model system, we examine Mgc's role in regulating localized RhoA-GTP and Rac1-GTP in the intact vertebrate epithelium. We show that Mgc's GAP activity spatially restricts accumulation of both RhoA-GTP and Rac1-GTP in epithelial cells--RhoA at the cleavage furrow and RhoA and Rac1 at cell-cell junctions. Phosphorylation at Ser-386 does not switch the specificity of Mgc's GAP activity and is not required for successful cytokinesis. Furthermore, Mgc regulates adherens junction but not tight junction structure, and the ability to regulate adherens junctions is dependent on GAP activity and signaling via the RhoA pathway. Together these results indicate that Mgc's GAP activity down-regulates the active populations of RhoA and Rac1 at localized regions of epithelial cells and is necessary for successful cytokinesis and cell-cell junction structure.
???displayArticle.pubmedLink??? 25947135
???displayArticle.pmcLink??? PMC4571299
???displayArticle.link??? Mol Biol Cell
???displayArticle.grants??? [+]
Species referenced: Xenopus laevis
Genes referenced: cdh1 ctnnb1 h2bc21 rac1 racgap1 rho rho.2 rhoa tjp1
???displayArticle.morpholinos??? racgap1 MO2
???attribute.lit??? ???displayArticles.show???
|
|
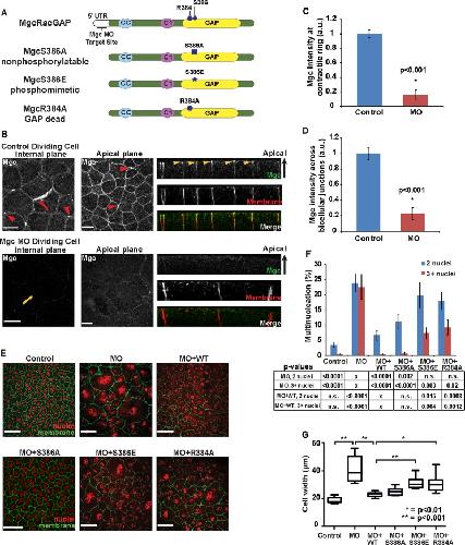
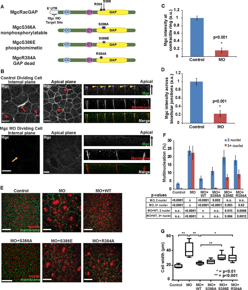
FIGURE 1:. MgcRacGAP localizes to cell–cell junctions, and Mgc MO, MO + MgcS386E, and MO + R384A exhibit cytokinesis defects. (A) Protein diagram of Mgc showing location of Arg-384 and Ser-386 within the GAP domain, as well as mutants used in this study. (B) Internal and apical plane en face views and side views of endogenous Mgc localization in fixed embryos injected with either mChe-membrane alone (top) or MO + mChe-membrane (bottom) and then stained with an anti-Mgc antibody. Red arrowheads indicate midbodies; red arrow indicates the contractile ring in control embryo; yellow arrow indicates attempted division site in MO embryo; yellow arrowheads indicate apical localization of endogenous Mgc at cell–cell junctions. Scale bars, 20 μm. (C) Normalized intensity of endogenous Mgc at the contractile ring in control or MO embryos during early ingression measured from embryos that were fixed and stained with an anti-Mgc antibody. Control (number of cells, embryos, and independent experiments, respectively [n] = 10, 7, 4), MO (n = 11, 7, 4). (D) Peak intensity determined from line scans measuring the normalized Mgc intensity across bicellular junctions. Control (n = 20, 5, 4), MO (n = 18, 6, 3). (E) Images of fixed embryos injected with MO or MO + MgcWT or GAP-domain mutants. mChe-membrane marker (pseudocolored green) was used as an injection marker, and embryos were stained with DAPI (pseudocolored red). Scale bars, 40 μm. (F) Quantification of the percentage of cells that display multinucleation. The p values from Student's t tests were calculated from comparisons of MO cells with two nuclei or with three or more nuclei pairwise to the respective nuclei group for each indicated construct. The same analysis was conducted for pairwise comparison of MO + WT with two nuclei or with three or more nuclei to each indicated construct. Control (n = 266, 9, 3), MO (n = 184, 9, 6), MO + WT (n = 275, 9, 6), MO + S386A (n = 247, 8, 5), MO + S386E (n = 275, 7, 5), and MO + R384A (n = 202, 5, 4). (G) Quantification of cell width graphed as a box-and-whiskers plot. Control (n = 333, 6, 3), MO (n = 120, 9, 3), MO + WT (n = 208, 8, 3), MO + S386A (n = 264, 9, 3), MO+S386E (n = 207, 7, 3), and MO+R384A (n = 219, 10, 3). All error bars shown represent SEM unless otherwise noted. |
|
|
FIGURE 2:. Mgc MO, MO + MgcS386E, and MO + MgcR384A exhibit cytokinesis failure and significant delays in cytokinesis completion in vivo. (A) Frames from time-lapse movies during cytokinesis. Embryos were coinjected with the indicated MO and rescue constructs along with mChe-UtrCH (F-actin probe) and mChe-H2B. Red arrowheads point to the contractile ring during early cytokinesis; red arrows indicate cleavage furrow regression; yellow arrowheads point to F-actin–rich junctional accumulations. (B) Quantification of the outcome of cytokinesis showing the percentage of cells that complete cytokinesis normally, fail cytokinesis with cleavage furrow regression, or fail cytokinesis with formation of multiple cleavage furrows. Control (number of cells, embryos, and independent experiments, respectively [n] = 26, 9, 4), MO (n = 29, 8, 4), MO + WT (n = 20, 7, 4), MO + S386A (n = 53, 13, 5), MO + S386E (n = 48, 12, 5), and MO + R384A (n = 19, 3, 3). (C) Quantification of cytokinesis duration. Error bars represent SEM. The p values were calculated from pairwise comparison to MO + MgcWT. Control (n = 20, 7, 5), MO (n = 17, 8, 7), MO + WT (n = 17, 11, 7), MO + S386A (n = 22, 12, 5), MO+S386E (n = 20, 9, 4), and MO + R384A (n = 20, 9, 4). (D) Frames from time-lapse movies of cells expressing mChe-UtrCH (F-actin probe) that do manage to complete cytokinesis successfully show that the MO, MO + MgcS386E, and MO + MgcR384A cells display significantly longer cytokinesis duration than control or MO + MgcWT. Scale bars, 20 μm. |
|
|
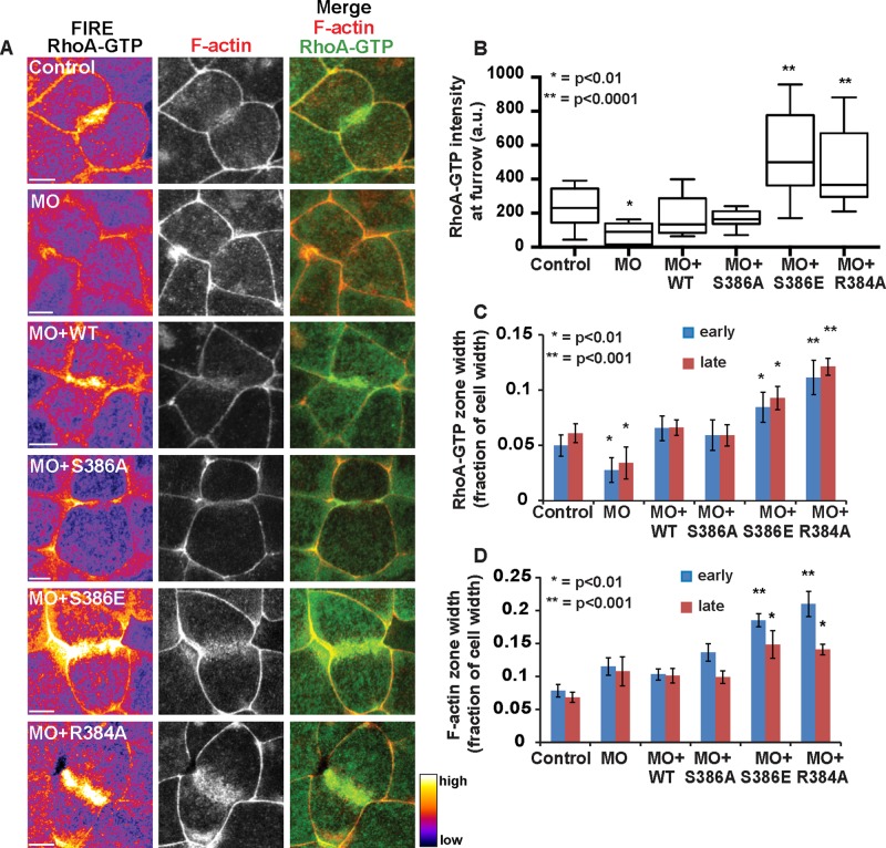
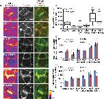
FIGURE 3:. MO + MgcS386E and MO + MgcR384A embryos exhibit increased accumulation of RhoA-GTP and F-actin at the contractile ring in epithelial cells. (A) Images of cells during early cytokinesis (∼25% ingression) from time-lapse movies, showing the RhoA-GTP zone (GFP-rGBD), with a FIRE look-up table applied to the RhoA-GTP channel, F-actin accumulation (mChe-UtrCH), and merge. Embryos were coinjected with indicated Mgc MO and rescue constructs. Scale bars, 20 μm. (B) Quantification of the normalized RhoA-GTP intensity at the cleavage furrow during early cytokinesis (∼25% ingression) graphed as a box-and-whiskers plot. Control (number of cells, embryos, and independent experiments, respectively [n] = 14, 3, 2), MO (n = 11, 6, 4), MO + WT (n = 13, 5, 3), MO + S386A (n = 10, 6, 3), MO + S386E (n = 17, 6, 2), and MO + R384A (n = 18, 5, 3). (C) Quantification of the width of the RhoA-GTP zone as a fraction of overall cell width in both early and late cytokinesis (∼25 and 75% ingression, respectively). Control (n = 7, 4, 3), MO (n = 8, 6, 3), MO + WT (n = 8, 6, 5), MO + S386A (n = 11, 8, 3), MO + S386E (n = 13, 7, 3), and MO + R384A (n = 12, 5, 2). (D) Quantification of the width of F-actin accumulation at the contractile ring as a fraction of overall cell width during both early and late cytokinesis (∼25 and 75% ingression, respectively). Control (n = 7, 4, 3), MO (n = 8, 6, 3), MO + WT (n = 8, 6, 5), MO + S386A (n = 11, 8, 3), MO + S386E (n = 13, 7, 3), and MO + R384A (n = 12, 5, 2). Error bars represent SEM unless otherwise noted. The p values were calculated from pairwise comparison to MO + MgcWT. |
|
|
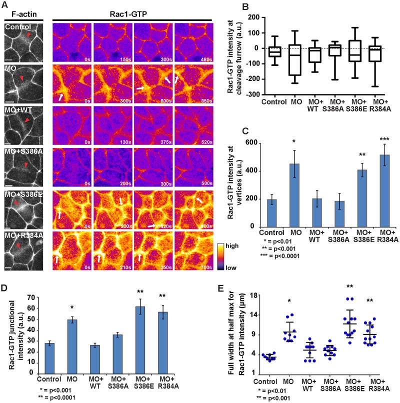
FIGURE 4:. Mgc MO, MO + MgcS386E, and MO + MgcR384A embryos exhibit increased accumulation of Rac1-GTP at cell junctions. (A) Frames from time-lapse movies showing F-actin (mChe-UtrCH) at time 0 s (presence of contractile ring indicates dividing cells) and Rac1-GTP in the same cells starting at time 0 s and following cytokinesis over time. Red arrowheads indicate the contractile ring, and white arrows point to regions of Rac1-GTP accumulation. Scale bars, 20 μm. (B) Quantification of the normalized Rac1-GTP intensity at the cleavage furrow during early cytokinesis (∼25% cleavage furrow ingression) graphed as a box-and-whiskers plot. A negative value indicates that the Rac1-GTP intensity outside of the cleavage furrow is higher than at the furrow. Control (number of cells, embryos, and independent experiments, respectively [n] =18, 4, 4), MO (n = 10, 4, 4), MO + WT (n = 12, 3, 3), MO + S386A (n = 11, 5, 2), MO + S386E (n = 14, 5, 4), and MO + R384A (n = 15, 5, 4). (C) Quantification of normalized Rac1-GTP intensity measured from an ROI positioned at cell vertices (tricellular junctions). Control (n = 12, 3, 3), MO (n = 10, 4, 4), MO + WT (n = 12, 4, 4), MO + S386A (n = 10, 4, 2), MO + S386E (n = 22, 5, 3), and MO + R384A (n = 16, 7, 4). (D) Quantification of the peak intensity of normalized Rac1-GTP line scans across bicellular junctions of dividing cells during early cleavage furrow ingression. Error bars represent SEM. Control (n = 9, 5, 5), MO (n = 10, 3, 3), MO + WT (n = 11, 6, 5), MO + S386A (n = 10, 4, 2), MO + S386E (n = 12, 5, 3), and MO + R384A (n = 12, 6, 4). (E) Full-width at half-maximum quantification of normalized Rac1-GTP intensity line scans to highlight the difference in breadth of the Rac1-GTP signal across bicellular junctions (see Materials and Methods). Error bars represent SEM unless otherwise noted. The p values were calculated from pairwise comparisons to MO + MgcWT. |
|
|
FIGURE 5:. Disrupting MgcRacGAP's GAP activity results in dynamic junctional accumulations of F-actin and RhoA-GTP. (A) Quantification of the average percentage of cells with F-actin junctional accumulations per minute. Error bars represent SEM. Control (number of cells, embryos, and independent experiments, respectively [n] =335, 10, 8), MO (n = 128, 10, 6), MO + WT (n = 202, 10, 8), and MO + R384A (n = 163, 10, 4). (B) Brightest point projection images were used to generate kymographs across a junction where an F-actin accumulation occurs in MO + R384A embryos. Kymographs of RhoA-GTP (green) and F-actin (red). The white rectangle indicates the region of the kymograph. Scale bar in en face view, 10 μm. (C) Quantification of the normalized F-actin junctional accumulation intensity over time (n = 8, 4, 4). (D) Quantification of the normalized RhoA-GTP junctional accumulation intensity over time for the same regions quantified in C. (E) Brightest point projection images were used to generate kymographs across a junction where an F-actin accumulation occurs in MO + R384A embryos. Kymographs of Rac1-GTP (green) and F-actin (red). The white rectangle indicates the region of the kymograph. Scale bar in en face view, 10 μm. (F) Quantification of the normalized F-actin junctional accumulation intensity over time (n = 8, 5, 3). (G) Quantification of the normalized Rac1-GTP junctional accumulation intensity over time for the same regions quantified in F. Notice that there is not an increase in local Rac1-GTP intensity at the site of F-actin junctional accumulations. |
|
|
FIGURE 6:. MgcRacGAP's GAP activity is required for proper AJ structure. (A, B) Fixed en face and side view images of embryos costained for endogenous Mgc and E-cadherin (A) or Mgc and ZO-1 (B). Side views highlight the overlapping localization (yellow) of Mgc with E-cadherin or Mgc with ZO-1. Scale bars, 20 μm. (C) Fixed en face and side view images of embryos injected with the indicated constructs (MO, MO + MgcWT, MO + R384A, or DN Rho + MO + R384A), as well as GFP-membrane as an injection marker. Embryos were fixed and costained for β-catenin and GFP. Yellow arrowheads indicate concentrated β-catenin localization. Scale bars, 20 μm. (D) Quantification of the normalized β-catenin intensity along the apical-to-basal axis of bicellular junctions. Error bars represent SEM. Control (number of cells, embryos, and independent experiments, respectively [n] = 20, 5, 3), MO (n = 10, 4, 3), MO + WT (n = 18, 4, 3), MO + R384A (n = 21, 5, 3), DN Rho + MO + R384A (n = 26, 8, 3), and DN Rho (n = 28, 10, 3). (E) Still images from live movies showing en face and side view images of mosaic embryos, where all cells in the field of view express E-cadherinâ3xmChe, and only the cells expressing GFP-membrane contain marker alone or with MO, MO + MgcWT, or MO + R384A. Red arrowheads indicate E-cadherin localization in control regions, and green arrowheads indicate E-cadherin localization in regions expressing the GFP-membrane injection marker and replacement construct as indicated. White lines represent separation between control region and perturbed region. Scale bars, 20 μm. (F) Quantification of the normalized E-cadherinâ3XmChe intensity along the apical-to-basal axis of bicellular junctions. Error bars represent SEM. Control (n = 21, 8, 2), MO (n = 25, 10, 3), MO + WT (n = 20, 6, 3), and MO + R384A (n = 27, 9, 3). Significance values were determined using a Student's t test comparing the peak intensity value of each indicated construct to the peak value of MO + WT. |
|
|
FIGURE 7:. MgcRacGAP is not required for proper TJ structure. (A) Fixed en face or side view images of mosaic embryos, where all cells in the field of view are stained for endogenous claudin (red), and the cells expressing GFP-membrane marker (green) contain marker alone (control) or marker + MO (MO). White lines represent separation between mosaic regions. Red arrowheads indicate claudin localization in control regions of the embryo, and green arrowheads indicate claudin localization in regions expressing the injection marker. Scale bars, 20 μm. (B) Quantification of normalized claudin intensity along the apical-to-basal axis of bicellular junctions. Error bars represent SEM. Control (number of cells, embryos, and independent experiments, respectively [n] =16, 5, 3), MO (n = 14, 5, 3). (C) Fixed en face or side view images of mosaic embryos, where all cells in the field of view are stained for endogenous ZO-1 (green), and the cells expressing mChe-membrane marker (red) contain marker alone (control) or marker + MO (MO). White lines represent separation between mosaic regions. Green arrowheads indicate ZO-1 localization in control regions of the embryo, and red arrowheads indicate ZO-1 localization in regions expressing the injection marker. Scale bars, 20 μm. (D) Quantification of normalized ZO-1 intensity along the apical-to-basal axis of bicellular junctions. Error bars represent SEM. Control (n = 15, 6, 3), MO (n = 13, 5, 3). |
|
|
FIGURE 8:. Model of how MgcRacGAP regulates active RhoA and Rac1 in dividing epithelial cells. Mgc's GAP activity is necessary to down-regulate the active population of RhoA at the division site and both RhoA and Rac1 at cell–cell junctions in epithelial cells, and failure to do so results in defects in cytokinesis and cell–cell junctions. Left, in dividing epithelial cells, Mgc is localized to the overlapping MTs of the spindle midzone, the equatorial cortex, and the apical surface of cell-cell junctions. Middle, in dividing control epithelial cells, active RhoA accumulates in a focused band at the cell equator, but in Mgc GAP-dead cells, equatorial RhoA activity is not focused. Both active RhoA and Rac1 accumulate at cell–cell junctions in control cells (indicated by stripes), but when Mgc's GAP activity is disrupted, Rac1-GTP is increased at bicellular and tricellular junctions, and RhoA-GTP coaccumulates with ectopic F-actin–rich junctional structures (indicated by stars). Right, Mgc's GAP activity is required for proper AJ structure. In Mgc GAP-dead cells, the intensity and apical polarity of AJs are disrupted. RhoA is known to regulate the apical actomyosin belt and AJ integrity. Expression of DN RhoA rescued the AJ defect in Mgc GAP-dead cells, suggesting that this defect was due to misregulated RhoA activity. In addition, RhoA and Rac1 can exhibit cross-talk to antagonize each other (indicated by double arrow). |
References [+] :
Bastos,
CYK4 inhibits Rac1-dependent PAK1 and ARHGEF7 effector pathways during cytokinesis.
2012, Pubmed
Bastos, CYK4 inhibits Rac1-dependent PAK1 and ARHGEF7 effector pathways during cytokinesis. 2012, Pubmed
Bement, Rho GTPase activity zones and transient contractile arrays. 2006, Pubmed
Bement, A microtubule-dependent zone of active RhoA during cleavage plane specification. 2005, Pubmed , Xenbase
Benink, Concentric zones of active RhoA and Cdc42 around single cell wounds. 2005, Pubmed , Xenbase
Boulter, Regulation of Rho GTPase crosstalk, degradation and activity by RhoGDI1. 2010, Pubmed
Braga, The small GTPases Rho and Rac are required for the establishment of cadherin-dependent cell-cell contacts. 1997, Pubmed
Braga, Regulation of cadherin function by Rho and Rac: modulation by junction maturation and cellular context. 1999, Pubmed
Brill, Phosphoinositide function in cytokinesis. 2011, Pubmed
Burkel, Versatile fluorescent probes for actin filaments based on the actin-binding domain of utrophin. 2007, Pubmed , Xenbase
Burridge, Crosstalk between Rac and Rho. 1999, Pubmed
Canagarajah, Structural mechanism for lipid activation of the Rac-specific GAP, beta2-chimaerin. 2004, Pubmed
Canman, Inhibition of Rac by the GAP activity of centralspindlin is essential for cytokinesis. 2008, Pubmed
Danilchik, Membrane dynamics of cleavage furrow closure in Xenopus laevis. 2008, Pubmed , Xenbase
Davies, Stuck in the middle: Rac, adhesion, and cytokinesis. 2012, Pubmed
D'Avino, Mutations in sticky lead to defective organization of the contractile ring during cytokinesis and are enhanced by Rho and suppressed by Rac. 2004, Pubmed
Fujiwara, Cytokinesis failure generating tetraploids promotes tumorigenesis in p53-null cells. 2005, Pubmed
Godinho, Oncogene-like induction of cellular invasion from centrosome amplification. 2014, Pubmed
Goldstein, Function and regulation of Tumbleweed (RacGAP50C) in neuroblast proliferation and neuronal morphogenesis. 2005, Pubmed
Green, Cytokinesis in animal cells. 2012, Pubmed
Guillemot, MgcRacGAP interacts with cingulin and paracingulin to regulate Rac1 activation and development of the tight junction barrier during epithelial junction assembly. 2014, Pubmed
Herszterg, Interplay between the dividing cell and its neighbors regulates adherens junction formation during cytokinesis in epithelial tissue. 2013, Pubmed
Hirose, MgcRacGAP is involved in cytokinesis through associating with mitotic spindle and midbody. 2001, Pubmed
Jantsch-Plunger, CYK-4: A Rho family gtpase activating protein (GAP) required for central spindle formation and cytokinesis. 2000, Pubmed
Jou, Structural and functional regulation of tight junctions by RhoA and Rac1 small GTPases. 1998, Pubmed
Lacroix, Cytokinesis, ploidy and aneuploidy. 2012, Pubmed
Lavelin, Characterization of a novel GTPase-activating protein associated with focal adhesions and the actin cytoskeleton. 2005, Pubmed
Le Page, A functional analysis of MELK in cell division reveals a transition in the mode of cytokinesis during Xenopus development. 2011, Pubmed , Xenbase
Lévay, p190RhoGAP has cellular RacGAP activity regulated by a polybasic region. 2013, Pubmed
Li, Regulation of rho GTPases by crosstalk and neuronal activity in vivo. 2002, Pubmed , Xenbase
Loria, The RhoGAP domain of CYK-4 has an essential role in RhoA activation. 2012, Pubmed
Machacek, Coordination of Rho GTPase activities during cell protrusion. 2009, Pubmed
Manukyan, A complex of p190RhoGAP-A and anillin modulates RhoA-GTP and the cytokinetic furrow in human cells. 2015, Pubmed
Matsuura, Crystal structure of GTPase-activating domain from human MgcRacGAP. 2013, Pubmed
Miller, Regulation of cytokinesis by Rho GTPase flux. 2009, Pubmed , Xenbase
Minoshima, Phosphorylation by aurora B converts MgcRacGAP to a RhoGAP during cytokinesis. 2003, Pubmed
Mishima, Central spindle assembly and cytokinesis require a kinesin-like protein/RhoGAP complex with microtubule bundling activity. 2002, Pubmed
Miura, ARAP1: a point of convergence for Arf and Rho signaling. 2002, Pubmed
Nishimura, Centralspindlin regulates ECT2 and RhoA accumulation at the equatorial cortex during cytokinesis. 2006, Pubmed , Xenbase
O'Connell, The small GTP-binding protein rho regulates cortical activities in cultured cells during division. 1999, Pubmed
Priya, E-cadherin supports steady-state Rho signaling at the epithelial zonula adherens. 2013, Pubmed
Ratheesh, Centralspindlin and α-catenin regulate Rho signalling at the epithelial zonula adherens. 2012, Pubmed
Reyes, Anillin regulates cell-cell junction integrity by organizing junctional accumulation of Rho-GTP and actomyosin. 2014, Pubmed , Xenbase
Rittinger, Structure at 1.65 A of RhoA and its GTPase-activating protein in complex with a transition-state analogue. 1997, Pubmed
Rittinger, Crystal structure of a small G protein in complex with the GTPase-activating protein rhoGAP. 1997, Pubmed
Shang, p200 RhoGAP promotes cell proliferation by mediating cross-talk between Ras and Rho signaling pathways. 2007, Pubmed
Somers, A RhoGEF and Rho family GTPase-activating protein complex links the contractile ring to cortical microtubules at the onset of cytokinesis. 2003, Pubmed
Su, Targeting of the RhoGEF Ect2 to the equatorial membrane controls cleavage furrow formation during cytokinesis. 2011, Pubmed
Su, p190RhoGAP is cell cycle regulated and affects cytokinesis. 2003, Pubmed
Terry, Rho signaling and tight junction functions. 2010, Pubmed
Tnimov, Quantitative analysis of prenylated RhoA interaction with its chaperone, RhoGDI. 2012, Pubmed
Touré, MgcRacGAP, a new human GTPase-activating protein for Rac and Cdc42 similar to Drosophila rotundRacGAP gene product, is expressed in male germ cells. 1998, Pubmed
von Dassow, Action at a distance during cytokinesis. 2009, Pubmed , Xenbase
Wolfe, Polo-like kinase 1 directs assembly of the HsCyk-4 RhoGAP/Ect2 RhoGEF complex to initiate cleavage furrow formation. 2009, Pubmed
Woolner, Imaging the cytoskeleton in live Xenopus laevis embryos. 2009, Pubmed , Xenbase
Yamada, Localized zones of Rho and Rac activities drive initiation and expansion of epithelial cell-cell adhesion. 2007, Pubmed
Yamada, Regulation of cytokinesis by mgcRacGAP in B lymphocytes is independent of GAP activity. 2006, Pubmed
Yoshizaki, Activity of Rho-family GTPases during cell division as visualized with FRET-based probes. 2003, Pubmed
Yoshizaki, Cell type-specific regulation of RhoA activity during cytokinesis. 2004, Pubmed
Yüce, An ECT2-centralspindlin complex regulates the localization and function of RhoA. 2005, Pubmed
Zanin, A conserved RhoGAP limits M phase contractility and coordinates with microtubule asters to confine RhoA during cytokinesis. 2013, Pubmed
