|
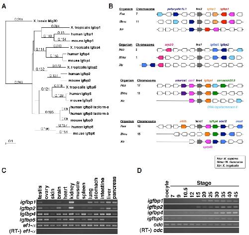
Fig. 1. Isolation of X. tropicalis igfbp genes and their expression patterns in embryonic and adult tissues. (A) Phylogenetic tree of Igfbp amino acid sequences. The phylogenetic tree was calculated by MacVector 11.1.0 software. X. laevis Mig30 (GenBank accession No. NP_001082206) (Hayata et al., 2002 and Kuerner et al., 2006) was used as an outgroup. Sequence sources (i.e., GenBank Accession Nos.) are as follows: X. tropicalis Igfbp1 (NP_001029118), Igfbp2 (NP_001093707), Igfbp4 (XP_002942630), Igfbp5 (NP_001016042); Mus musculus Igfbp1 (NP_032367), Igfbp2 (NP_032368), Igfbp3 (NP_032369), Igfbp4 (NP_034647), Igfbp5 (NP_034648), Igfbp6 (NP_032370); Homo sapiens Igfbp1 (NP_000587), Igfbp2 (NP_000588), Igfbp3 isoform-a (NP_001013416), Igfbp3 isoform-b (NP_000589), Igfbp4 (NP_001543), Igfbp5 (NP_000590), and Igfbp6 (NP_002169). (B) Synteny analysis of igfbp genes. Synteny of igfbp genes is conserved among human, mouse, and X. tropicalis. Tensin genes near igfbp loci are shown in grey, and orthologs are connected with a vertical line. Orthologs are shown in the same colors, and genes whose positions are not conserved among human, mouse, and X. tropicalis are shown in white. In X. tropicalis, igfbp3 and igfbp6 seem to be lost. (C) The expression of igfbp1, 2, 4, and 5 in adult tissues of X. tropicalis. (D) Temporal expression of igfbp1, 2, 4, and 5 during early development of X. tropicalis. Numbers indicate developmental stages.
|
|
Fig.2. In situ hybridization analysis of igfbp1 during X. tropicalis development. (A,Aâ) Stage 20, (A) Anterior view (Aâ) dorsal view. (B,Bâ) Transversal section of an embryo at stage 20. (Bâ) Magnified view of the boxed area in (B). Dorsal side is displayed towards the top. Igfbp1 is expressed in part of the archenteron roof near the dorsal midline. (C,Câ) Stage 25, (D,Dâ) stage 30, (E,Eâ) stage 35, (C,D,E) lateral view, (Câ,Dâ,Eâ) ventral view. (F,Fâ) Transversal section of an embryo at stage 35. Positions of sections are indicated by black lines, and letters mark corresponding panels. ar, archenteron roof; abi, anterior blood islands; li, liver; p, pronephric tubule. Arrowheads indicate scattered blood-like cells. Scale bars indicate 200 mm.
|
|
Fig. 3.In situ hybridization analysis of igfbp2 during X. tropicalis development. (A,Aâ) Stage 15 (B,Bâ) stage 20 (A,B) dorsal view (Aâ,Bâ) lateral view (C,Câ) Transversal section of an embryo at stage 20. (Câ) Magnified view of the boxed area in (C). (D) Stage 25 (E) stage 30 (F) stage 35 (G) transversal section of an embryo at stage 35. Positions of sections are indicated by black lines, and letters mark corresponding panels. nt, neural tube; nc, notochord; sm, somatic mesoderm; p, pronephric tubule; so, somite; fi, fin. Scale bars indicate 200 mm.
|
|
Fig. 4. In situ hybridization analysis of igfbp4 during X. tropicalis development. (A) Stage 9, (B) stage 10.5, (C, C’) stage 12, (C) lateral view, (C’) vegetal view, (D,D’,D’’) stage 15, (E,E’,E’’) stage 20, (D,E) anterior view, (D’,E’) dorsal view, (D’’,E’’) lateral view, (F) stage 25, (G) stage 30, (H) stage 35, (I,I’) transversal section of an embryo at stage 35. Positions of sections are indicated by black lines, and letters mark corresponding panels. p, pronephric tubule; ov, otic vesicle; rs, rostal lymph sacs. Scale bars indicate 200 mm.
|
|
Fig. 5. In situ hybridization analysis of igfbp5 during X. tropicalis development. (A) Stage 9, (B) stage 10.5, (A,B) lateral view, (C,Câ) stage 12, (C) lateral view, (Câ) vegetal view, (D,Dâ) stage 15, (E,Eâ) stage 20, (D,E) dorsal view, (Dâ,Eâ) lateral view, (F,Fâ) transversal section of an embryo at stage 20. (Fâ) Magnified view of the boxed area in (F). (G) Stage 25, (H) stage 30, (I) stage 35, (J,Jâ,Jââ) transversal section of an embryo at stage 35. Positions of sections are indicated by black lines, and letters mark corresponding panels. nc, notochord; ar, archenteron roof; sm, somatic mesoderm; ov, otic vesicle; so, somite; ba, branchial arch; fi, fin; cg, cranial ganglia; om, oral membrane; ov, otic vesicle; he, heart. Scale bars indicate 200 mm.
|
|
Fig. 6. Comparative expression patterns of igfbps in pronephros development. (A-B’) igfbp1 (C-D’) igfbp2 (E-F’) igfbp4 expressions at stage 35 (A’,B’,C’,D’,E’,F’) magnified view of the boxed area in (A,B,C,D,E,F), respectively. (B,B’,D,D’,F,F’) Transversal sections. Positions of sections are indicated by black lines, and letters mark corresponding panels. (G) Summary of igfbp expression in pronephros. This is a modified illustration. The original schematic diagram was described in Raciti et al., (2008). The thickness of lines represents the intensity of staining by whole-mount in situ hybridization. ns, nephrostome; PT, proximal tubule; IT, intermediate tubule; DT, distal tubule; CT, connecting tubule; ns, nephrostome. Scale bars indicate 200 mm.
|
|
igfbp1 (insulin-like growth factor binding protein 1) gene expression in Xenopus tropicalis embryo, assayed via in situ hybridization, NF stage 20, dorsal view, anterior up.
|
|
igfbp1 (insulin-like growth factor binding protein 1) gene expression in Xenopus tropicalis embryo, assayed via in situ hybridization, NF stage 25, lateral view, anterior left, dorsal up.
|
|
igfbp1 (insulin-like growth factor binding protein 1) gene expression in Xenopus tropicalis embryo, assayed via in situ hybridization, NF stage 30, lateral view, anterior left, dorsal up.
|
|
igfbp1 (insulin-like growth factor binding protein 1) gene expression in Xenopus tropicalis embryo, assayed via in situ hybridization, NF stage 35, lateral view, anterior left, dorsal up.
|
|
igfbp2 (insulin-like growth factor binding protein 2, 36kDa) gene expression in Xenopus tropicalis embryo, assayed via in situ hybridization, NF stage 20, lateral view, anterior left, dorsal up.
|
|
igfbp2 (insulin-like growth factor binding protein 2, 36kDa) gene expression in Xenopus tropicalis embryo, assayed via in situ hybridization, NF stage 20, dorsal view, anterior up.
|
|
igfbp2 (insulin-like growth factor binding protein 2, 36kDa) gene expression in Xenopus tropicalis embryo, assayed via in situ hybridization, NF stage 20, lateral view, anterior left, dorsal up.
|
|
igfbp4 (insulin-like growth factor binding protein 4) gene expression in Xenopus tropicalis embryo, assayed via in situ hybridization, NF stage 10.5, lateral view, animal up.
|
|
igfbp4 (insulin-like growth factor binding protein 4) gene expression in Xenopus tropicalis embryo, assayed via in situ hybridization, NF stage 15, anterior view, dorsal up.
|
|
igfbp4 (insulin-like growth factor binding protein 4) gene expression in Xenopus tropicalis embryo, assayed via in situ hybridization, NF stage 20, anterior view, dorsal up.
|
|
igfbp4 (insulin-like growth factor binding protein 4) gene expression in Xenopus tropicalis embryo, assayed via in situ hybridization, NF stage 30, lateral view, anterior left, dorsal up.
|
|
igfbp5 (insulin-like growth factor binding protein 5) gene expression in Xenopus tropicalis embryo, assayed via in situ hybridization, NF stage 9, lateral view, animal up.
|
|
igfbp5 (insulin-like growth factor binding protein 5) gene expression in Xenopus tropicalis embryo, assayed via in situ hybridization, NF stage 15, dorsal view, anterior up.
|
|
igfbp5 (insulin-like growth factor binding protein 5) gene expression in Xenopus tropicalis embryo, assayed via in situ hybridization, NF stage 20, dorsal view, anterior up
|
|
igfbp5 (insulin-like growth factor binding protein 5) gene expression in Xenopus tropicalis embryo, assayed via in situ hybridization, NF stage 30, lateral view, anterior left, dorsal up.
|
|
igfbp5 (insulin-like growth factor binding protein 5) gene expression in Xenopus tropicalis embryo, assayed via in situ hybridization, NF stage 35, lateral view, anterior left, dorsal up.
|