Click here to close
Hello! We notice that you are using Internet Explorer, which is not supported by Xenbase and may cause the site to display incorrectly.
We suggest using a current version of Chrome,
FireFox, or Safari.
???displayArticle.abstract???
Linker histone H1 is required for mitotic chromosome architecture in Xenopus laevis egg extracts and, unlike core histones, exhibits rapid turnover on chromatin. Mechanisms regulating the recruitment, deposition, and dynamics of linker histones in mitosis are largely unknown. We found that the cytoplasmic histone chaperone nucleosome assembly protein 1 (Nap1) associates with the embryonic isoform of linker histone H1 (H1M) in egg extracts. Immunodepletion of Nap1 decreased H1M binding to mitotic chromosomes by nearly 50%, reduced H1M dynamics as measured by fluorescence recovery after photobleaching and caused chromosome decondensation similar to the effects of H1M depletion. Defects in H1M dynamics and chromosome condensation were rescued by adding back wild-type Nap1 but not a mutant lacking sites subject to posttranslational modification by glutamylation. Nap1 glutamylation increased the deposition of H1M on sperm nuclei and chromatin-coated beads, indicating that charge-shifting posttranslational modification of Nap1 contributes to H1M dynamics that are essential for higher order chromosome architecture.
Figure 1. Nap1 binds linker histone H1M in Xenopus egg extracts and is required for normal chromosome condensation. (A) Coomassie-stained gel and Western blot of pull-down with recombinant Strep/His-tagged H1M protein (+) or Strep/His tag alone (â) from Xenopus egg extract. The two bands at 56 and 60 kD were recognized by a Nap1 antibody and identified by 1D liquid chromatographyâtandem mass spectrometry as Nap1L1A and Nap1L1B (NCBI reference sequences NP_001082010 and NP_001080547). (B) Western blot of mock-depleted extract (dMock), Nap1-depleted extract (dNap1), and Nap1-depleted extract supplemented with 1 µM recombinant Nap1 (dNap1+ Nap1). β-Tubulin is shown as a loading control. (C) Fluorescence micrographs of spindles and mitotic chromosomes in mock-depleted extract, Nap1-depleted extract, and Nap1-depleted extract supplemented with 1 µM recombinant Nap1. (D) Individual mitotic chromosome dimensions in mock-depleted (dMock), Nap1-depleted (dNap1), H1M-depleted (dH1M) and Nap1-depleted extracts supplemented with 1 µM recombinant Nap1. Photographs on the left show representative images. Images were thresholded, and mean fiber lengths and widths were plotted. n ⥠80 chromosomes from nine extracts in each condition; error bars are ± SEM, P < 0.001 from unpaired t test for length and breadth between dMock and dNap1, also between dNap1 and dNap1 + Nap1. SDs of chromosome lengths in each condition (µm): dMock = 7.37, dNap1 = 7.98, dNap1 + Nap1 = 6.52, and dH1 = 6.48. SDs of chromosome width in each condition (µm): dMock = 0.35, dNap1 = 0.31, dNap1 + Nap1 = 0.36, and dH1 = 0.23. The distribution of chromosome dimensions is also shown in histograms (Fig. S1, A and B). Bars, 10 µm.
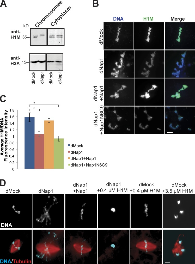
Figure 2. Nap1 is required for H1M-mediated chromosome condensation. (A) Representative Western blot of pelleted chromosomes (left) and cytoplasm (right) from mock- or Nap1-depleted egg extracts probed with antibodies to H1M and histone H2A. Levels of chromatin-bound H2A decreased by a mean of 0.8 ± 0.4% (mean ± SD) in Nap1-depleted extracts, whereas chromatin-bound H1M decreased by a mean of 48.6 ± 4.8%. Levels of H1M in Nap1-depleted cytoplasm decreased by 3.5 ± 1.2%, and levels of H2A decreased by 1.6 ± 0.2% on average. Quantification is shown in Fig. S1 C. (B) Immunofluorescence of mitotic chromosomes sedimented onto coverslips and stained for H1M. (C) Quantification of H1M/DNA fluorescence intensity on structures in B. Means ± SEM. Fluorescence intensity in each condition was background subtracted and normalized to H1-depleted extracts (see Materials and methods). n ⥠50 structures were evaluated per condition in three separate extracts. *, P < 0.001 from unpaired t test comparing mock-depleted and Nap1-depleted extracts as well as comparing mock-depleted and Nap1-depleted/supplemented with Nap1N6C9. (D) Representative fluorescence micrographs of spindle assembly reactions in mock- or Nap1-depleted extracts supplemented with different concentrations of recombinant H1M. In the dNap1 + H1 condition, >99% of Hoechst-stained structures were hypercompacted chromatin masses with little or no microtubule polymerization around them. Bars, 10 µm.
Figure 3. Glutamylation of Nap1 is required for mitotic chromosome condensation. (A) Schematic of the 393âamino acid Xenopus Nap1 protein, including three high-confidence glutamylation sites identified by 1D liquid chromatographyâtandem mass spectrometry, marked with asterisks. Sites identified were N-terminal glutamate residues 30 and 31 as well as C-terminal residue 357. Three Nap1 mutants were created to reduce glutamylation by mutating indicated glutamic acid residues in the disordered N and C termini to aspartic acids. Nap1N6 = six glutamic acid residues mutated in the N terminus only. Nap1C9 = nine residues mutated in the C terminus only. Nap1 N6C9 = six N-terminal and nine C-terminal residues mutated together. Mutated sites are indicated in green. (B) Western blot of recombinant wild-type or mutant Nap1 proteins isolated from egg extracts and probed with antibodies that recognize polyglutamylated tubulin (anti-Glu). Nap1N6C9 displayed markedly reduced glutamylation in egg extracts with a 85 ± 3.8% decrease in band intensity (mean percentage ± SD, P = 0.005 from unpaired t test), whereas Nap1N6 and Nap1C9 were decreased by 19 ± 4.4% and 32 ± 5.1%, respectively. Recombinant wild-type Nap1 was pulled down in buffer as a negative control. (C) The Nap1 N6C9 mutant fails to rescue chromosome defects in Nap1-depleted egg extracts. Bar, 10 µm. (D) Chromosome length and width measurements were collected as in Fig. 2 A and averaged for each condition. n ⥠60 chromosomes from five separate extracts. Error bars are ± SEM. P < 0.005 from unpaired t test comparing mock- and Nap1-depleted extracts as well as mock- and Nap1-depleted/supplemented with Nap1N6C9. SDs of chromosome lengths in each condition (µm): dMock = 6.0, dNap1 = 8.2, dNap1 + Nap1 = 6.9, and dNap1 + Nap1N6C9 = 6.9. SDs of chromosome width in each condition (µm): dMock = 0.34, dNap1 = 0.36, dNap1 + Nap1 = 0.34, and dNap1 + Nap1N6C9 = 0.38. The distribution of chromosome dimensions is also shown in histograms (Fig. S3, A and B).
Figure 4. Glutamylation of Nap1 is required for proper H1 dynamics. (A) FRAP curves of H1M-GFP on mitotic chromosomes in metaphase-arrested egg extracts depleted of Nap1 (dNap1) and supplemented with either wild-type or the nonglutamylated mutant (Nap1N6C9). Curves represent means of n ⥠10 chromosomes from three separate extracts. Half-lives for fluorescence recovery (t1/2 ± SD; s): dMock = 1.7 ± 0.68, dNap1 = 8.6 ± 0.51, dNap1+Nap1 = 1.7 ± 0.60, and dNap1±Nap1N6C9 = 9.5 ± 0.69. (B) FRAP curves of GFP-H1 on chromatin in metaphase- or interphase-arrested egg extracts depleted of Nap1 and supplemented with Nap1N6C9. Regardless of cell cycle state, Nap1-depleted extract supplemented with Nap1 N6C9 caused a similar significant reduction in H1M recovery time. Curves are means of n ⥠10 chromosomes from five separate extracts. Half-times for fluorescence recovery (t1/2 ± SD; s): dMock-Mitosis = 1.9 ± 0.57, Nap1N6C9-Mitosis = 9.7 ± 0.67, dMock-Interphase = 2.1 ± 0.59, and Nap1N6C9-Interphase = 8.9 ± 0.70. For both A and B, the photobleach is plotted at time = 0.5 s. All curves were normalized to a baseline fluorescence of 1 at time = 0 s and 0 at time = 0.5 s. Error bars show ±SEM.
Figure 5. Nap1 glutamylation promotes H1M deposition on sperm or on chromatin beads in extract and in buffer. (A) Representative Western blot of recombinant wild-type or mutant Nap1 proteins incubated with TTLL4 and probed with antibodies that recognize either Nap1 or glutamylated tubulin (anti-Glu). (B) Fluorescence micrographs of Xenopus sperm nuclei combined with 0.2 µM H1M-GFP alone or with equal concentrations of either Nap1 or Nap1N6C9, in the presence or absence of 1 µM TTLL4 enzyme. Bar, 10 µm. (C) Quantification of H1M/DNA fluorescence intensity on structures in B; means ± SD, n ⥠50 structures were evaluated per condition in three separate experiments. *, P < 0.001 in unpaired t test. (D) Western blot of isolated chromatin beads probed with antibodies against H1M. Left column shows chromatin beads assembled in H1M-depleted egg extracts showing that H1M is initially absent from the chromatin. H1M-depleted chromatin beads were then incubated in Nap1-depleted extracts supplemented with either recombinant Nap1 or the Nap1N6C9 mutant and 2 µM H1M-GFP. Greater amounts of both endogenous (E) and recombinant GFP-tagged H1M (R) were recruited to beads in the presence of wild-type Nap1 compared with the glutamylation site mutant. Histone H2A is shown as a loading control. (E) Western blot of isolated chromatin beads probed with antibodies against H1M in a similar experiment performed in buffer. H1M-depleted chromatin beads were incubated in Hepes buffer supplemented with either recombinant Nap1 or the Nap1N6C9 mutant and 2 µM H1M-GFP and the TTLL4 enzyme. A small amount of degraded H1M-GFP (D) is seen on the blot (arrow). Histone H2A is shown as a loading control. (F) Quantification of H1M-GFP band intensities in three experiments from three different extracts as in D; means ± SD. Band intensity for the (â)H1M condition was normalized to 0. *, P = 0.005 by unpaired t test comparing wild-type and mutant conditions. (G) Quantification of mean H1M-GFP band intensities in three experiments as in E; means ± SD. *, P = 0.002 by unpaired t test comparing wild-type and mutant conditions.
Ausió,
Histone variants--the structure behind the function.
2006, Pubmed
Ausió,
Histone variants--the structure behind the function.
2006,
Pubmed
Avvakumov,
Histone chaperones: modulators of chromatin marks.
2011,
Pubmed
Banaszynski,
Analysis of histones and chromatin in Xenopus laevis egg and oocyte extracts.
2010,
Pubmed
,
Xenbase
Campos,
The program for processing newly synthesized histones H3.1 and H4.
2010,
Pubmed
Chang,
Histones in transit: cytosolic histone complexes and diacetylation of H4 during nucleosome assembly in human cells.
1997,
Pubmed
Cociorva,
Validation of tandem mass spectrometry database search results using DTASelect.
2007,
Pubmed
De Koning,
Histone chaperones: an escort network regulating histone traffic.
2007,
Pubmed
Dworkin-Rastl,
The maternal histone H1 variant, H1M (B4 protein), is the predominant H1 histone in Xenopus pregastrula embryos.
1994,
Pubmed
,
Xenbase
Eddé,
Posttranslational glutamylation of alpha-tubulin.
1990,
Pubmed
Eitoku,
Histone chaperones: 30 years from isolation to elucidation of the mechanisms of nucleosome assembly and disassembly.
2008,
Pubmed
Elsässer,
Towards a mechanism for histone chaperones.
2013,
Pubmed
Fan,
H1 linker histones are essential for mouse development and affect nucleosome spacing in vivo.
2003,
Pubmed
Freedman,
Functional comparison of H1 histones in Xenopus reveals isoform-specific regulation by Cdk1 and RanGTP.
2010,
Pubmed
,
Xenbase
Freedman,
Xenopus egg extracts increase dynamics of histone H1 on sperm chromatin.
2010,
Pubmed
,
Xenbase
Hannak,
Investigating mitotic spindle assembly and function in vitro using Xenopus laevis egg extracts.
2006,
Pubmed
,
Xenbase
Happel,
Histone H1 and its isoforms: contribution to chromatin structure and function.
2009,
Pubmed
Harshman,
H1 histones: current perspectives and challenges.
2013,
Pubmed
Hondele,
The chaperone-histone partnership: for the greater good of histone traffic and chromatin plasticity.
2011,
Pubmed
Ishimi,
Purification and initial characterization of a protein which facilitates assembly of nucleosome-like structure from mammalian cells.
1984,
Pubmed
,
Xenbase
Ishimi,
Identification and molecular cloning of yeast homolog of nucleosome assembly protein I which facilitates nucleosome assembly in vitro.
1991,
Pubmed
,
Xenbase
Ito,
Drosophila NAP-1 is a core histone chaperone that functions in ATP-facilitated assembly of regularly spaced nucleosomal arrays.
1996,
Pubmed
Kato,
Role of Template Activating Factor-I as a chaperone in linker histone dynamics.
2011,
Pubmed
Kellogg,
Members of the NAP/SET family of proteins interact specifically with B-type cyclins.
1995,
Pubmed
,
Xenbase
Kepert,
NAP1 modulates binding of linker histone H1 to chromatin and induces an extended chromatin fiber conformation.
2005,
Pubmed
Korolev,
Physicochemical analysis of electrostatic foundation for DNA-protein interactions in chromatin transformations.
2007,
Pubmed
Lacroix,
Tubulin polyglutamylation stimulates spastin-mediated microtubule severing.
2010,
Pubmed
Lever,
Rapid exchange of histone H1.1 on chromatin in living human cells.
2000,
Pubmed
Loyola,
Histone chaperones, a supporting role in the limelight.
2004,
Pubmed
Machida,
Nap1 stimulates homologous recombination by RAD51 and RAD54 in higher-ordered chromatin containing histone H1.
2014,
Pubmed
Maresca,
Methods for studying spindle assembly and chromosome condensation in Xenopus egg extracts.
2006,
Pubmed
,
Xenbase
Maresca,
Histone H1 is essential for mitotic chromosome architecture and segregation in Xenopus laevis egg extracts.
2005,
Pubmed
,
Xenbase
McDonald,
MS1, MS2, and SQT-three unified, compact, and easily parsed file formats for the storage of shotgun proteomic spectra and identifications.
2004,
Pubmed
Misteli,
Dynamic binding of histone H1 to chromatin in living cells.
2000,
Pubmed
Park,
A quantitative analysis software tool for mass spectrometry-based proteomics.
2008,
Pubmed
Park,
The structure of nucleosome assembly protein 1.
2006,
Pubmed
Peng,
Evaluation of multidimensional chromatography coupled with tandem mass spectrometry (LC/LC-MS/MS) for large-scale protein analysis: the yeast proteome.
2003,
Pubmed
Regnard,
Polyglutamylation of nucleosome assembly proteins.
2000,
Pubmed
Saeki,
Linker histone variants control chromatin dynamics during early embryogenesis.
2005,
Pubmed
,
Xenbase
Shintomi,
Nucleosome assembly protein-1 is a linker histone chaperone in Xenopus eggs.
2005,
Pubmed
,
Xenbase
Spano,
Characterization of anti-beta-tubulin antibodies.
2010,
Pubmed
Tabb,
DTASelect and Contrast: tools for assembling and comparing protein identifications from shotgun proteomics.
2002,
Pubmed
Thoma,
Involvement of histone H1 in the organization of the nucleosome and of the salt-dependent superstructures of chromatin.
1979,
Pubmed
Thoma,
Influence of histone H1 on chromatin structure.
1977,
Pubmed
van Dijk,
A targeted multienzyme mechanism for selective microtubule polyglutamylation.
2007,
Pubmed
Wang,
The human histone chaperone sNASP interacts with linker and core histones through distinct mechanisms.
2012,
Pubmed
Wilhelm,
Reconstitution of chromatin: assembly of the nucleosome.
1978,
Pubmed
Zlatanova,
Nap1: taking a closer look at a juggler protein of extraordinary skills.
2007,
Pubmed
,
Xenbase