XB-ART-50467
EMBO Mol Med
2014 Jul 01;67:937-51. doi: 10.15252/emmm.201303783.
Show Gene links
Show Anatomy links
Gain-of-function mutation in TASK-4 channels and severe cardiac conduction disorder.
Friedrich C
,
Rinné S
,
Zumhagen S
,
Kiper AK
,
Silbernagel N
,
Netter MF
,
Stallmeyer B
,
Schulze-Bahr E
,
Decher N
.
???displayArticle.abstract???
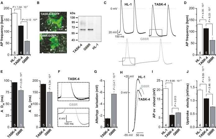
Analyzing a patient with progressive and severe cardiac conduction disorder combined with idiopathic ventricular fibrillation (IVF), we identified a splice site mutation in the sodium channel gene SCN5A. Due to the severe phenotype, we performed whole-exome sequencing (WES) and identified an additional mutation in the KCNK17 gene encoding the K2P potassium channel TASK-4. The heterozygous change (c.262G>A) resulted in the p.Gly88Arg mutation in the first extracellular pore loop. Mutant TASK-4 channels generated threefold increased currents, while surface expression was unchanged, indicating enhanced conductivity. When co-expressed with wild-type channels, the gain-of-function by G88R was conferred in a dominant-active manner. We demonstrate that KCNK17 is strongly expressed in human Purkinje cells and that overexpression of G88R leads to a hyperpolarization and strong slowing of the upstroke velocity of spontaneously beating HL-1 cells. Thus, we propose that a gain-of-function by TASK-4 in the conduction system might aggravate slowed conductivity by the loss of sodium channel function. Moreover, WES supports a second hit-hypothesis in severe arrhythmia cases and identified KCNK17 as a novel arrhythmia gene.
???displayArticle.pubmedLink??? 24972929
???displayArticle.pmcLink??? PMC4119356
???displayArticle.link??? EMBO Mol Med
Species referenced: Xenopus
Genes referenced: itln1 kcnk1 kcnk17 kcnk3 maf nav1 scn5a tff3.7
???attribute.lit??? ???displayArticles.show???
References [+] :
Abriel,
Cardiac channelopathies: genetic and molecular mechanisms.
2013, Pubmed
Abriel, Cardiac channelopathies: genetic and molecular mechanisms. 2013, Pubmed
Adzhubei, A method and server for predicting damaging missense mutations. 2010, Pubmed
Akai, A novel SCN5A mutation associated with idiopathic ventricular fibrillation without typical ECG findings of Brugada syndrome. 2000, Pubmed
Alders, Haplotype-sharing analysis implicates chromosome 7q36 harboring DPP6 in familial idiopathic ventricular fibrillation. 2009, Pubmed
Andres-Enguix, Functional analysis of missense variants in the TRESK (KCNK18) K channel. 2012, Pubmed
Backx, Background potassium current active during the plateau of the action potential in guinea pig ventricular myocytes. 1993, Pubmed
Bamshad, Exome sequencing as a tool for Mendelian disease gene discovery. 2011, Pubmed
Barel, Maternally inherited Birk Barel mental retardation dysmorphism syndrome caused by a mutation in the genomically imprinted potassium channel KCNK9. 2008, Pubmed , Xenbase
Benson, Congenital sick sinus syndrome caused by recessive mutations in the cardiac sodium channel gene (SCN5A). 2003, Pubmed
Bromberg, SNAP: predict effect of non-synonymous polymorphisms on function. 2007, Pubmed
Calabrese, Functional annotations improve the predictive score of human disease-related mutations in proteins. 2009, Pubmed
Choi, Predicting the functional effect of amino acid substitutions and indels. 2012, Pubmed
Claycomb, HL-1 cells: a cardiac muscle cell line that contracts and retains phenotypic characteristics of the adult cardiomyocyte. 1998, Pubmed
Crotti, Calmodulin mutations associated with recurrent cardiac arrest in infants. 2013, Pubmed
Crotti, Pleiotropic mutations in ion channels: what lies behind them? 2011, Pubmed
Crotti, KCNH2-K897T is a genetic modifier of latent congenital long-QT syndrome. 2005, Pubmed
Darbar, Cardiac sodium channel (SCN5A) variants associated with atrial fibrillation. 2008, Pubmed
Decher, Characterization of TASK-4, a novel member of the pH-sensitive, two-pore domain potassium channel family. 2001, Pubmed , Xenbase
Decher, Knock-out of the potassium channel TASK-1 leads to a prolonged QT interval and a disturbed QRS complex. 2011, Pubmed
Decher, Novel KChIP2 isoforms increase functional diversity of transient outward potassium currents. 2004, Pubmed , Xenbase
de Ligt, Diagnostic exome sequencing in persons with severe intellectual disability. 2012, Pubmed
Donner, Functional role of TASK-1 in the heart: studies in TASK-1-deficient mice show prolonged cardiac repolarization and reduced heart rate variability. 2011, Pubmed
Fatkin, Missense mutations in the rod domain of the lamin A/C gene as causes of dilated cardiomyopathy and conduction-system disease. 1999, Pubmed
Gilissen, Disease gene identification strategies for exome sequencing. 2012, Pubmed
Girard, Genomic and functional characteristics of novel human pancreatic 2P domain K(+) channels. 2001, Pubmed , Xenbase
Graham, Expression of a two-pore domain K+ channel (TASK-1) in developing avian and mouse ventricular conduction systems. 2006, Pubmed
Groenewegen, A cardiac sodium channel mutation cosegregates with a rare connexin40 genotype in familial atrial standstill. 2003, Pubmed , Xenbase
Haïssaguerre, Ventricular fibrillation with prominent early repolarization associated with a rare variant of KCNJ8/KATP channel. 2009, Pubmed
Hindorff, Potential etiologic and functional implications of genome-wide association loci for human diseases and traits. 2009, Pubmed
Kapplinger, An international compendium of mutations in the SCN5A-encoded cardiac sodium channel in patients referred for Brugada syndrome genetic testing. 2010, Pubmed
Klassen, Exome sequencing of ion channel genes reveals complex profiles confounding personal risk assessment in epilepsy. 2011, Pubmed
Klaver, Cardiac ion channel mutations in the sudden infant death syndrome. 2011, Pubmed
Kruse, Impaired endocytosis of the ion channel TRPM4 is associated with human progressive familial heart block type I. 2009, Pubmed
Kumar, Predicting the effects of coding non-synonymous variants on protein function using the SIFT algorithm. 2009, Pubmed
Lafrenière, A dominant-negative mutation in the TRESK potassium channel is linked to familial migraine with aura. 2010, Pubmed
Li, Automated inference of molecular mechanisms of disease from amino acid substitutions. 2009, Pubmed
Limberg, TASK-1 channels may modulate action potential duration of human atrial cardiomyocytes. 2011, Pubmed , Xenbase
Ma, A novel channelopathy in pulmonary arterial hypertension. 2013, Pubmed
McNair, SCN5A mutation associated with dilated cardiomyopathy, conduction disorder, and arrhythmia. 2004, Pubmed
Millat, Spectrum of pathogenic mutations and associated polymorphisms in a cohort of 44 unrelated patients with long QT syndrome. 2006, Pubmed
Ng, Genetic variation in an individual human exome. 2008, Pubmed
Poelzing, SCN5A polymorphism restores trafficking of a Brugada syndrome mutation on a separate gene. 2006, Pubmed
Probst, Haploinsufficiency in combination with aging causes SCN5A-linked hereditary Lenègre disease. 2003, Pubmed
Putzke, The acid-sensitive potassium channel TASK-1 in rat cardiac muscle. 2007, Pubmed , Xenbase
Schiekel, The inhibition of the potassium channel TASK-1 in rat cardiac muscle by endothelin-1 is mediated by phospholipase C. 2013, Pubmed
Schott, Cardiac conduction defects associate with mutations in SCN5A. 1999, Pubmed
Schulze-Bahr, Pacemaker channel dysfunction in a patient with sinus node disease. 2003, Pubmed
Stallmeyer, Mutational spectrum in the Ca(2+)--activated cation channel gene TRPM4 in patients with cardiac conductance disturbances. 2012, Pubmed
Valdivia, Loss-of-function mutation of the SCN3B-encoded sodium channel {beta}3 subunit associated with a case of idiopathic ventricular fibrillation. 2010, Pubmed
Watanabe, Sodium channel β1 subunit mutations associated with Brugada syndrome and cardiac conduction disease in humans. 2008, Pubmed
Xian Tao Li, The stretch-activated potassium channel TREK-1 in rat cardiac ventricular muscle. 2006, Pubmed
Xu, Exome sequencing supports a de novo mutational paradigm for schizophrenia. 2011, Pubmed
Xu, Four kinetically distinct depolarization-activated K+ currents in adult mouse ventricular myocytes. 1999, Pubmed
Yue, A novel cardiac potassium channel that is active and conductive at depolarized potentials. 1988, Pubmed
Zerangue, A new ER trafficking signal regulates the subunit stoichiometry of plasma membrane K(ATP) channels. 1999, Pubmed , Xenbase
