XB-ART-50421
Stem Cells
2015 Apr 01;334:1113-29. doi: 10.1002/stem.1923.
Show Gene links
Show Anatomy links
Direct nkx2-5 transcriptional repression of isl1 controls cardiomyocyte subtype identity.
Dorn T
,
Goedel A
,
Lam JT
,
Haas J
,
Tian Q
,
Herrmann F
,
Bundschu K
,
Dobreva G
,
Schiemann M
,
Dirschinger R
,
Guo Y
,
Kühl SJ
,
Sinnecker D
,
Lipp P
,
Laugwitz KL
,
Kühl M
,
Moretti A
.
???displayArticle.abstract???
During cardiogenesis, most myocytes arise from cardiac progenitors expressing the transcription factors Isl1 and Nkx2-5. Here, we show that a direct repression of Isl1 by Nkx2-5 is necessary for proper development of the ventricular myocardial lineage. Overexpression of Nkx2-5 in mouse embryonic stem cells (ESCs) delayed specification of cardiac progenitors and inhibited expression of Isl1 and its downstream targets in Isl1(+) precursors. Embryos deficient for Nkx2-5 in the Isl1(+) lineage failed to downregulate Isl1 protein in cardiomyocytes of the heart tube. We demonstrated that Nkx2-5 directly binds to an Isl1 enhancer and represses Isl1 transcriptional activity. Furthermore, we showed that overexpression of Isl1 does not prevent cardiac differentiation of ESCs and in Xenopus laevis embryos. Instead, it leads to enhanced specification of cardiac progenitors, earlier cardiac differentiation, and increased cardiomyocyte number. Functional and molecular characterization of Isl1-overexpressing cardiomyocytes revealed higher beating frequencies in both ESC-derived contracting areas and Xenopus Isl1-gain-of-function hearts, which associated with upregulation of nodal-specific genes and downregulation of transcripts of working myocardium. Immunocytochemistry of cardiomyocyte lineage-specific markers demonstrated a reduction of ventricular cells and an increase of cells expressing the pacemaker channel Hcn4. Finally, optical action potential imaging of single cardiomyocytes combined with pharmacological approaches proved that Isl1 overexpression in ESCs resulted in normally electrophysiologically functional cells, highly enriched in the nodal subtype at the expense of the ventricular lineage. Our findings provide an Isl1/Nkx2-5-mediated mechanism that coordinately regulates the specification of cardiac progenitors toward the different myocardial lineages and ensures proper acquisition of myocyte subtype identity.
???displayArticle.pubmedLink??? 25524439
???displayArticle.pmcLink??? PMC6750130
???displayArticle.link??? Stem Cells
Species referenced: Xenopus laevis
Genes referenced: hcn4 isl1 mef2d myh6 nkx2-5 nodal nodal1 prkg1 tbx20 tbx5 tnni3
???attribute.lit??? ???displayArticles.show???
|
|
Figure 1. Precocious overexpression of Nkx2â5 in mouse ESCs suppresses the cardiac program during early mesoderm development. (A): Generation of Nkx2â5OE ESCs by lentiviralâmediated Nkx2â5 overexpression in the Isl1ânlacZ knockâin ESC line. An empty IRESâeGFP vector was used to obtain the control GFP ESC line. (B): Western blot analysis of Nkx2â5 protein in undifferentiated parental Isl1ânlacZ knockâin, GFP, and Nkx2â5OE ESCs. βâActin is shown as a loading control. (C): LacZ reporter gene expression assessed by XâGal staining in EBs from GFP (top panels) and Nkx2â5OE (bottom panels) ESCs at days (d) 3, 4, and 5 of differentiation. Scale barsâ=â150 µm. (D): Quantification of βâgal+ cells arising during EB differentiation of GFP (black diamonds) and Nkx2â5OE (gray circles) ESCs at indicated time points. Mean valuesâ±âSEM from three experiments; *, pâ<â.05 and **, pâ<â.01 versus GFP. (E): Quantitative reverse transcription polymerase chain reaction analysis of cardiac progenitor genes in GFP (black bars) and Nkx2â5OE (gray bars) differentiating EBs at the indicated time points. Data are meanâ±âSEM from three independent experiments; *, pâ<â.05 and **, pâ<â.01 versus GFP at the same time point. Abbreviations: EB, embryoid body; ESC, embryonic stem cell; FRT, flippase recognition target; GFP, green fluorescent protein; IRES, internal ribosome entry site; PGK, phosphoglycerate kinase; PPT, polypurine tract. |
|
|
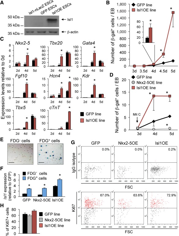
Figure 2. Constitutive Nkx2â5 and Isl1 overexpression have opposing effects on the specification of Isl1+ cardiac progenitors in mouse ESCs. (A): Western blot analysis of Isl1 protein in undifferentiated parental Isl1ânlacZ knockâin, GFP, and Isl1OE ESCs. βâActin is shown as a loading control. (B): Quantification of βâgal+ cells arising during EB differentiation of GFP (black diamonds) and Isl1OE (red squares) ESCs at indicated time points. For better visualization, the number of βâgal+ cells per EB is shown at d4 as inset (GFP, black bar; Isl1OE, red bar). Mean valuesâ±âSEM from three experiments; *, pâ<â.05 versus GFP. (C): Quantitative reverse transcription polymerase chain reaction analysis of cardiac progenitor genes in GFP (black bars) and Isl1OE (red bars) differentiating EBs at the indicated time points. Mean valuesâ±âSEM from three independent experiments; *, pâ<â.01 versus GFP at the same time point. (D): Quantification of βâgal+ cells arising during EB differentiation of GFP (black diamonds), Nkx2â5OE (gray circles), and Isl1OE (red squares) ESCs at indicated time points after mitomycin C (Mit C) treatment at day 3. Mean valuesâ±âSEM from three experiments; *pâ<â.05 versus GFP. (E): Representative bright field images of flow cytometryâsorted FDGâ (left) and FDG+ (right) cells after XâGal staining; scale barsâ=â150 µm. (F): Quantitative RTâPCR analysis of Isl1 transcript in FDGâ (black bars) and FDG+ (blue bars) cells after flow cytometry purification from GFP, Nkx2â5OE, and Isl1OE 4âdayâold EBs. Values are relative to GFP and presented as meanâ±âSEM from three independent experiments; *, pâ<â.01 versus FDGâ cells from the same ESC line. (G, H): Flow cytometry analysis for Ki67 (lower panels) and IgG control (upper panels) of FDG+ sorted cells from 5âdayâold GFP, Nkx2â5OE, and Isl1OE EBs (G). Quantification of Ki67+ cells in GFP (black bar), Nkx2â5OE (gray bar), and Isl1OE (red bar) EBs. Mean valuesâ±âSEM from three experiments (H). Abbreviations: EB, embryoid body; ESC, embryonic stem cell; FSC, forward side scatter; GFP, green fluorescent protein. |
|
|
Figure 3. Nkx2â5 negatively regulates cardiac progenitor specification by direct inhibition of Isl1 transcription. (A): Expression levels of Isl1 downstream target genes in FDG+ cells sorted from GFP (black bars), Nkx2â5OE (gray bars), and Isl1OE (red bars) 4âdayâold embryoid bodies (EBs). Values are relative to GFP and presented as meanâ±âSEM from three independent experiments; *, pâ<â.05 and **, pâ<â.01 versus GFP. (B): Genomic locus of Isl1 gene 10 kb upstream and 10 kb downstream of the coding sequence with predicted Nkx2â5 binding sites (5â²âTYAAGTGâ3â²). The 3.9âkb region at 4.3 kb upstream of the Isl1âATG contains three highly conserved Nkx2â5 binding sites, as shown in a crossâspecies sequence comparison. (C): Bar graph of luciferase activity. A minimalâpromoterâcontaining pgl4.24 vector is compared with the same vector containing the 3.9 kb DNA piece upstream of Isl1 highlighted in panel B. Experiments are performed in C3H 10T1/2 cells after cotransfection with an empty expression vector (basal) or with vectors encoding Nkx2â5 and GFP. Data are meansâ±âSEM; **, pâ<â.01; nâ=â8. (D): Electromobility shift assay using 27â29 bp labeled probes containing each Nkx2â5 binding site within the 3.9 kb region upstream of Isl1. A black arrow indicates the shifted band. Nuclear extract of HEK293T cells overexpressing Nkx2â5 is used to induce shifting. :10, nuclear extract diluted 1 to 10. Nonlabeled oligos and mutated nonlabeled oligos are used as competitors. Mutated, labeled oligos are used as negative control. Abbreviations: GFP, green fluorescent protein; RLU, relative light unit. |
|
|
Figure 4. Negative regulation of Isl1 by Nkx2â5 occurs during second heart field progenitor differentiation into cardiomyocytes in vivo. (A): Isl1âCre knockâin mice (Isl1Cre/+) were crossed with mice carrying floxed Nkx2â5 alleles (Nkx2â5fl/fl) to generate tissueâspecific deletion of Nkx2â5. (B): Wholeâmount in situ analysis for expression of Nkx2â5 mRNA (dark blue) in Isl1âCre;Nkx2â5 mutants (Isl1Cre/+;Nkx2â5fl/fl, right panels) and somiteâmatched littermate controls (Isl1+/+;Nkx2â5fl/fl, left panels) at ED9.5 (20â21 somite pairs). (C): Wholeâmount RNA in situ hybridization for Isl1 in ED9.0 embryos (16 somite pairs) from Isl1+/+;Nkx2â5fl/fl controls (left panels) and Isl1Cre/+;Nkx2â5fl/fl mutants (right panels). Arrows indicate persisting Isl1 expression in the forming ventricular and atrial regions of the mutant hearts. Images are representative of five embryos per genotype. (D): Representative images of transverse sections of control Isl1+/+;Nkx2â5fl/fl (left panels) and mutant Isl1Cre/+;Nkx2â5fl/fl (right panels) ED9.25 embryos (18â19 somite pairs) after immunofluorescence analysis of Isl1 (red) and cTnT (green) protein expression. Sections correspond to the position indicated by the lines drawn through the adjacent embryo view. Scale barsâ=â50 µm. Images are representative of three embryos per genotype. White bracket marks malformed RV/OFT in Nkx2â5 mutants. Abbreviations: A, atria; AVC, atrioventricular canal; LA, left atrium; LV, left ventricle; OFT, outflow tract; RV, right ventricle; SV, sinus venosus; V, ventricle. |
|
|
Figure 5. Constitutive overexpression of Isl1 does not prevent cardiac differentiation in mouse embryonic stem cells (ESCs) and in Xenopus laevis embryos. (A): Analysis of beating activity during EB differentiation of GFP (top) and Isl1OE (bottom) ESCs. Median values, first and third quartile as well as minimal and maximal values are given of five independent experiments; *, pâ<â.005 versus GFP ESC line. (B): Representative images of 14âdayâold EBs from GFP and Isl1OE ESCs after immunofluorescence staining for cTnT (red), indicating that Isl1 overexpression results in bigger myocyte clusters; scale barsâ=â100 µm. (C): Flow cytometryâbased quantification of cTnT+ cells at 14 days of EB differentiation of GFP and Isl1OE ESCs. Mean valuesâ±âSEM from eight independent experiments. (D): Immunofluorescence images of GFP and Isl1OE cardiomyocytes following staining with antibodies against Isl1 (red) and cTnT (green); nuclei (blue) are visualized by DAPI. Scale barsâ=â15 µm. (E): Beating frequency of contractile areas in GFP (black filled squares) and Isl1OE (black filled triangles) EBs at 14 days of differentiation. Mean valuesâ±âSEM, nâ=â170 for GFP and nâ=â150 for Isl1OE from six to seven independent experiments. (F): GFP expression after unilateral and bilateral coinjection of GFP and Isl1 mRNA into the cardiac region of Xenopus embryos. The cement gland is indicated by dashed white circles. (G, H): Wholeâmount RNA in situ analysis of Xenopus embryos for expression of the cardiac markers nkx2â5, tbx20, and mef2d (blue) after unilateral injection of GFP alone (upper images) or in conjunction with isl1 (lower images) in the forming hearts of stage 20 Xenopus embryos. The cement gland is indicated by dashed white circles (G). Percentage of embryos with normal expression of the tested marker genes on the injected side compared to the uninjected side is indicated in the bar graph; nâ=â53â85 for GFP (black bars) alone and nâ=â67â88 for isl1 (red bars) from three to four independent experiments (H). (I, J): Wholeâmount RNA in situ of Xenopus embryos analysis for expression of the cardiac markers tnni3, myh6, and tbx5 (blue) after unilateral injection of GFP alone (upper images) or in conjunction with isl1 (lower images) in the forming hearts of stage 28 Xenopus embryos. The cement gland is indicated by dashed white circles (I). Percentage of embryos with normal expression of the tested marker genes on the injected side compared to the uninjected side is indicated in the bar graph; nâ=â63â111 for GFP (black bars) alone and nâ=â61â78 for isl1 (red bars) from three to four independent experiments (J). (K): RTâPCR expression analysis of Isl1 downstream target genes after bilateral injection of GFP alone or in conjunction with isl1 on heart explants of stage 24 Xenopus embryos. Changes in gene expression were observed in at least three out of four independent experiments. (L): Beating frequency of Xenopus hearts after bilateral injection of GFP mRNA alone (black filled circles) and GFP/isl1 mRNAs (black filled squares) at stage 42. Mean valuesâ±âSEM, nâ=â60 for GFP alone and nâ=â80 for GFP/isl1 from three independent experiments. Abbreviations: EB, embryoid body; GFP, green fluorescent protein; mRNA, messenger RNA. |
|
|
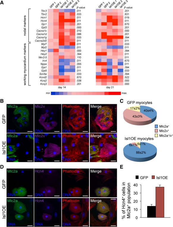
Figure 6. Overexpression of Isl1 promotes expression of nodal lineage markers and represses ventricular program of differentiating myocytes. (A): Expression level of genes specific for nodal and workingâmyocardium lineages was determined by qRTâPCR in GFP and Isl1OE cardiomyocytes at days 14 and 21 in independent EB differentiation experiments (as indicated by numbers). All values are normalized to Gapdh and are relative to the average expression value measured in GFP cells from differentiations 1 and 2 at day 14. p values were calculated using the MannâWhitney test. Minimum (min) and maximum (max) values were taken as a reference for heatmap representation. (B, C): Immunofluorescence analysis of Mlc2a (green), Mlc2v (magenta), and Fâactin (red, visualized with Phalloidin) in 1âmonthâold GFP and Isl1OE cardiomyocytes. Scale barsâ=â25 µm (B). Quantification of Mlc2a+, Mlc2v+ and Mlc2a/Mlc2vâdouble positive myocytes from GFP (top) and Isl1OE ESCs (bottom). Mean valuesâ±âSEM, nâ=â189 for GFP and nâ=â535 for Isl1OE from five to six independent experiments (C). (D, E): Immunofluorescence analysis of Mlc2a (green), Hcn4 (magenta), and Fâactin (red, visualized with Phalloidin) in 1âmonthâold GFP and Isl1OE cardiomyocytes. Scale barsâ=â25 µm (D). Quantification of Hcn4+ cells in the Mlc2a+ myocyte fraction from GPF and Isl1OE ESCs. Mean valuesâ±âSEM, nâ=â86 for GFP and nâ=â83 for Isl1OE from two to three independent experiments. Abbreviation: GFP, green fluorescent protein. |
|
|
Figure 7. Isl1 overexpression affects subtype diversification of electrophysiologically functional cardiomyocytes. (A): Representative action potential (AP) traces and corresponding APD90/APD50 ratios (R) of 1âmonthâold ventricularâ, atrialâ, nodalâlike, and intermediate cardiomyocytes from GFP and Isl1OE ESCs, as determined with optical imaging using di8âANEPPS. (B): Quantification of 1âmonthâold ventricularâ, atrialâ, nodalâlike, and intermediate cardiomyocytes from GFP and Isl1OE ESCs based on the unique AP traits and the pharmacological response to ivabradine. Mean valuesâ±âSEM, nâ=â122 for GFP and nâ=â65 for Isl1OE from three independent experiments. (C): Percentage of reduction of early and total DD slope as well as AP frequency in 1âmonthâold nodal cardiomyocytes from GFP (black bars) and Isl1OE (red bars) ESCs after 3 µM Iva application. (D): Working model for the regulation of cardiomyocyte subtype specification by Isl1/Nkx2â5âmediated mechanism. Abbreviations: DD, diastolic depolarization; GFP, green fluorescent protein; Iva, ivabradine. |
References [+] :
Bakker,
T-box transcription factor TBX3 reprogrammes mature cardiac myocytes into pacemaker-like cells.
2012, Pubmed
Bakker, T-box transcription factor TBX3 reprogrammes mature cardiac myocytes into pacemaker-like cells. 2012, Pubmed
Bao, Regulation of chamber-specific gene expression in the developing heart by Irx4. 1999, Pubmed
Baruscotti, The cardiac pacemaker current. 2010, Pubmed
Black, Transcriptional pathways in second heart field development. 2007, Pubmed
Bohn, Expression of T- and L-type calcium channel mRNA in murine sinoatrial node. 2000, Pubmed
Bondue, Defining the earliest step of cardiovascular progenitor specification during embryonic stem cell differentiation. 2011, Pubmed
Brade, The amphibian second heart field: Xenopus islet-1 is required for cardiovascular development. 2007, Pubmed , Xenbase
Brade, Embryonic heart progenitors and cardiogenesis. 2013, Pubmed
Bruneau, Chamber-specific cardiac expression of Tbx5 and heart defects in Holt-Oram syndrome. 1999, Pubmed
Bruneau, Cardiomyopathy in Irx4-deficient mice is preceded by abnormal ventricular gene expression. 2001, Pubmed
Bucchi, Current-dependent block of rabbit sino-atrial node I(f) channels by ivabradine. 2002, Pubmed
Bucchi, Properties of ivabradine-induced block of HCN1 and HCN4 pacemaker channels. 2006, Pubmed
Cai, Isl1 identifies a cardiac progenitor population that proliferates prior to differentiation and contributes a majority of cells to the heart. 2003, Pubmed
Cai, T-box genes coordinate regional rates of proliferation and regional specification during cardiogenesis. 2005, Pubmed
Cambier, Nkx2-5 regulates cardiac growth through modulation of Wnt signaling by R-spondin3. 2014, Pubmed
Caprioli, Nkx2-5 represses Gata1 gene expression and modulates the cellular fate of cardiac progenitors during embryogenesis. 2011, Pubmed
Choi, A common precursor for hematopoietic and endothelial cells. 1998, Pubmed
Christoffels, T-box transcription factor Tbx2 represses differentiation and formation of the cardiac chambers. 2004, Pubmed
Christoffels, Chamber formation and morphogenesis in the developing mammalian heart. 2000, Pubmed
David, Forward programming of pluripotent stem cells towards distinct cardiovascular cell types. 2009, Pubmed
de Pater, Distinct phases of cardiomyocyte differentiation regulate growth of the zebrafish heart. 2009, Pubmed
Gessert, Comparative gene expression analysis and fate mapping studies suggest an early segregation of cardiogenic lineages in Xenopus laevis. 2009, Pubmed , Xenbase
Gessert, Pescadillo is required for Xenopus laevis eye development and neural crest migration. 2007, Pubmed , Xenbase
Gittenberger-de Groot, Nkx2.5-negative myocardium of the posterior heart field and its correlation with podoplanin expression in cells from the developing cardiac pacemaking and conduction system. 2007, Pubmed
Habets, Cooperative action of Tbx2 and Nkx2.5 inhibits ANF expression in the atrioventricular canal: implications for cardiac chamber formation. 2002, Pubmed , Xenbase
Harrelson, Tbx2 is essential for patterning the atrioventricular canal and for morphogenesis of the outflow tract during heart development. 2004, Pubmed
Herrmann, Tbx5 overexpression favors a first heart field lineage in murine embryonic stem cells and in Xenopus laevis embryos. 2011, Pubmed , Xenbase
Hescheler, Embryonic stem cells: a model to study structural and functional properties in cardiomyogenesis. 1997, Pubmed
Hoffmann, Islet1 is a direct transcriptional target of the homeodomain transcription factor Shox2 and rescues the Shox2-mediated bradycardia. 2013, Pubmed
Hoogaars, The transcriptional repressor Tbx3 delineates the developing central conduction system of the heart. 2004, Pubmed
Hoogaars, Tbx3 controls the sinoatrial node gene program and imposes pacemaker function on the atria. 2007, Pubmed
Houweling, Expression and regulation of the atrial natriuretic factor encoding gene Nppa during development and disease. 2005, Pubmed
Jansen, Cardiac connexins and impulse propagation. 2010, Pubmed
Kang, Isl1 is a direct transcriptional target of Forkhead transcription factors in second-heart-field-derived mesoderm. 2009, Pubmed
Kappen, Identification of regulatory elements in the Isl1 gene locus. 2009, Pubmed
Kasahara, Cardiac and extracardiac expression of Csx/Nkx2.5 homeodomain protein. 1998, Pubmed
Kattman, Multipotent flk-1+ cardiovascular progenitor cells give rise to the cardiomyocyte, endothelial, and vascular smooth muscle lineages. 2006, Pubmed
Kelly, The arterial pole of the mouse heart forms from Fgf10-expressing cells in pharyngeal mesoderm. 2001, Pubmed
Khattar, Distinction between two populations of islet-1-positive cells in hearts of different murine strains. 2011, Pubmed
Kispert, Proteoglycans are required for maintenance of Wnt-11 expression in the ureter tips. 1996, Pubmed
Kleger, Modulation of calcium-activated potassium channels induces cardiogenesis of pluripotent stem cells and enrichment of pacemaker-like cells. 2010, Pubmed
Koibuchi, CHF1/Hey2 plays a pivotal role in left ventricular maturation through suppression of ectopic atrial gene expression. 2007, Pubmed
Kwon, A regulatory pathway involving Notch1/beta-catenin/Isl1 determines cardiac progenitor cell fate. 2009, Pubmed
Laugwitz, Islet1 cardiovascular progenitors: a single source for heart lineages? 2008, Pubmed
Laugwitz, Postnatal isl1+ cardioblasts enter fully differentiated cardiomyocyte lineages. 2005, Pubmed
Leyton-Mange, Rapid cellular phenotyping of human pluripotent stem cell-derived cardiomyocytes using a genetically encoded fluorescent voltage sensor. 2014, Pubmed
Liang, HCN4 dynamically marks the first heart field and conduction system precursors. 2013, Pubmed
Liao, Identification of downstream genetic pathways of Tbx1 in the second heart field. 2008, Pubmed
Liberatore, Ventricular expression of tbx5 inhibits normal heart chamber development. 2000, Pubmed , Xenbase
Lints, Nkx-2.5: a novel murine homeobox gene expressed in early heart progenitor cells and their myogenic descendants. 1993, Pubmed
Liu, POU homeodomain protein OCT1 modulates islet 1 expression during cardiac differentiation of P19CL6 cells. 2011, Pubmed
Lopez-Izquierdo, A near-infrared fluorescent voltage-sensitive dye allows for moderate-throughput electrophysiological analyses of human induced pluripotent stem cell-derived cardiomyocytes. 2014, Pubmed
Lyons, Myogenic and morphogenetic defects in the heart tubes of murine embryos lacking the homeo box gene Nkx2-5. 1995, Pubmed
Ma, Reassessment of Isl1 and Nkx2-5 cardiac fate maps using a Gata4-based reporter of Cre activity. 2008, Pubmed
Mann, The Drosophila homolog of vertebrate Islet1 is a key component in early cardiogenesis. 2009, Pubmed
Marionneau, Specific pattern of ionic channel gene expression associated with pacemaker activity in the mouse heart. 2005, Pubmed
Mommersteeg, Molecular pathway for the localized formation of the sinoatrial node. 2007, Pubmed
Mommersteeg, The sinus venosus progenitors separate and diversify from the first and second heart fields early in development. 2010, Pubmed
Moretti, Patient-specific induced pluripotent stem-cell models for long-QT syndrome. 2010, Pubmed
Moretti, Multipotent embryonic isl1+ progenitor cells lead to cardiac, smooth muscle, and endothelial cell diversification. 2006, Pubmed
Mori, Tbx5-dependent rheostatic control of cardiac gene expression and morphogenesis. 2006, Pubmed
Müller, A system for optical high resolution screening of electrical excitable cells. 2010, Pubmed
Ng, Differential gene expressions in atrial and ventricular myocytes: insights into the road of applying embryonic stem cell-derived cardiomyocytes for future therapies. 2010, Pubmed
O'Brien, Positional specification of ventricular myosin light chain 2 expression in the primitive murine heart tube. 1993, Pubmed
Pandur, Islet1-expressing cardiac progenitor cells: a comparison across species. 2013, Pubmed , Xenbase
Park, Required, tissue-specific roles for Fgf8 in outflow tract formation and remodeling. 2006, Pubmed
Pashmforoush, Nkx2-5 pathways and congenital heart disease; loss of ventricular myocyte lineage specification leads to progressive cardiomyopathy and complete heart block. 2004, Pubmed
Pfaff, Requirement for LIM homeobox gene Isl1 in motor neuron generation reveals a motor neuron-dependent step in interneuron differentiation. 1996, Pubmed
Prall, An Nkx2-5/Bmp2/Smad1 negative feedback loop controls heart progenitor specification and proliferation. 2007, Pubmed
Schram, Differential distribution of cardiac ion channel expression as a basis for regional specialization in electrical function. 2002, Pubmed
Semmler, Functional expression and regulation of hyperpolarization-activated cyclic nucleotide-gated channels (HCN) in mouse iPS cell-derived cardiomyocytes after UTF1 -neo selection. 2014, Pubmed
Shi, Distribution and prevalence of hyperpolarization-activated cation channel (HCN) mRNA expression in cardiac tissues. 1999, Pubmed
Shirasaki, Transcriptional codes and the control of neuronal identity. 2002, Pubmed
Simões, Fgf differentially controls cross-antagonism between cardiac and haemangioblast regulators. 2011, Pubmed
Später, A HCN4+ cardiomyogenic progenitor derived from the first heart field and human pluripotent stem cells. 2013, Pubmed
Stieber, The hyperpolarization-activated channel HCN4 is required for the generation of pacemaker action potentials in the embryonic heart. 2003, Pubmed
Suga, LIM family transcription factors regulate the subtype-specific morphogenesis of retinal horizontal cells at post-migratory stages. 2009, Pubmed
Sun, Islet 1 is expressed in distinct cardiovascular lineages, including pacemaker and coronary vascular cells. 2007, Pubmed
Tessadori, Identification and functional characterization of cardiac pacemaker cells in zebrafish. 2012, Pubmed
Thaler, LIM factor Lhx3 contributes to the specification of motor neuron and interneuron identity through cell-type-specific protein-protein interactions. 2002, Pubmed
Tian, Optical action potential screening on adult ventricular myocytes as an alternative QT-screen. 2011, Pubmed
Tsuchida, Topographic organization of embryonic motor neurons defined by expression of LIM homeobox genes. 1994, Pubmed
Vincent, How to make a heart: the origin and regulation of cardiac progenitor cells. 2010, Pubmed
Wang, Roles of I(f) and intracellular Ca2+ release in spontaneous activity of ventricular cardiomyocytes during murine embryonic development. 2013, Pubmed
Wang, Promoter-dependent EGFP expression during embryonic stem cell propagation and differentiation. 2008, Pubmed
Watanabe, Role of mesodermal FGF8 and FGF10 overlaps in the development of the arterial pole of the heart and pharyngeal arch arteries. 2010, Pubmed
Watanabe, Fibroblast growth factor 10 gene regulation in the second heart field by Tbx1, Nkx2-5, and Islet1 reveals a genetic switch for down-regulation in the myocardium. 2012, Pubmed
Wei, A global map of p53 transcription-factor binding sites in the human genome. 2006, Pubmed
Weinberger, Localization of Islet-1-positive cells in the healthy and infarcted adult murine heart. 2012, Pubmed
Wiese, Differentiation induction of mouse embryonic stem cells into sinus node-like cells by suramin. 2011, Pubmed
Witzel, The LIM protein Ajuba restricts the second heart field progenitor pool by regulating Isl1 activity. 2012, Pubmed
Wobus, Development of cardiomyocytes expressing cardiac-specific genes, action potentials, and ionic channels during embryonic stem cell-derived cardiogenesis. 1995, Pubmed
Wu, Developmental origin of a bipotential myocardial and smooth muscle cell precursor in the mammalian heart. 2006, Pubmed , Xenbase
Xin, Essential roles of the bHLH transcription factor Hrt2 in repression of atrial gene expression and maintenance of postnatal cardiac function. 2007, Pubmed
Yang, Isl1Cre reveals a common Bmp pathway in heart and limb development. 2006, Pubmed
Zhu, Neuregulin/ErbB signaling regulates cardiac subtype specification in differentiating human embryonic stem cells. 2010, Pubmed
