XB-ART-50200
Development
2015 Mar 15;1426:1146-58. doi: 10.1242/dev.113886.
Show Gene links
Show Anatomy links
The serpin PN1 is a feedback regulator of FGF signaling in germ layer and primary axis formation.
Acosta H
,
Iliev D
,
Grahn TH
,
Gouignard N
,
Maccarana M
,
Griesbach J
,
Herzmann S
,
Sagha M
,
Climent M
,
Pera EM
.
???displayArticle.abstract???
Germ layer formation and primary axis development rely on Fibroblast growth factors (FGFs). In Xenopus, the secreted serine protease HtrA1 induces mesoderm and posterior trunk/tail structures by facilitating the spread of FGF signals. Here, we show that the serpin Protease nexin-1 (PN1) is transcriptionally activated by FGF signals, suppresses mesoderm and promotes head development in mRNA-injected embryos. An antisense morpholino oligonucleotide against PN1 has the opposite effect and inhibits ectodermal fate. However, ectoderm and anterior head structures can be restored in PN1-depleted embryos when HtrA1 and FGF receptor activities are diminished, indicating that FGF signals negatively regulate their formation. We show that PN1 binds to and inhibits HtrA1, prevents degradation of the proteoglycan Syndecan 4 and restricts paracrine FGF/Erk signaling. Our data suggest that PN1 is a negative-feedback regulator of FGF signaling and has important roles in ectoderm and head development.
???displayArticle.pubmedLink??? 25758225
???displayArticle.link??? Development
Species referenced: Xenopus
Genes referenced: cdx4 dkk1 en2 fgf4 fgf8 foxg1 foxi1 gsc htra1 htt ism1 mapk1 nkx2-5 nodal3 nodal3.2 nppa otx2 pcdh8 pcdh8.2 prss1 psmd6 rax sdc4 serpine2 smad2 sox17a szl tbl1x tbx2 tbxt tubb2b ventx2.2 wnt3a
???displayArticle.morpholinos??? htra1 MO1 serpine2 MO1 serpine2 MO2 serpine2 MO3
???attribute.lit??? ???displayArticles.show???
|
|
Fig. 1. Isolation and expression of Xenopus PN1. (A) SDS-PAGE of supernatant from transfected and [35S]methionine/cysteine-labeled HEK293T cells. The 45â kDa band corresponds to secreted PN1.a protein. (B) RT-PCR of PN1.a, PN1.b and HtrA1 in Xenopus embryos. Histone H4 was used for normalization. (C-Kâ²) Whole-mount in situ hybridization of PN1.a, PN1.b and HtrA1 at stage 10 (C-E, hemisections), stage 13 (F-H, dorsal views; Fâ²-Hâ², hemisections) and stage 26 (I-K, lateral views; Iâ²-Kâ², transverse sections). Dashed lines indicate section planes. anp, anterior neural plate; ea, ear; ec, ectoderm; m, mesoderm; nc, neural crest; no, notochord; pm, posterior mesoderm; sc, spinal cord. (L-N) Lateral view of stage 10 embryos. A single injection of 9â pg Fgf4 mRNA stimulates (arrow) and 450â pg XFD mRNA downregulates PN1.a expression. nlacZ mRNA was co-injected as lineage tracer (red nuclei). The frequency of embryos with the indicated phenotypes was: L, 67/67; M, 57/63; N, 47/53. (O) RT-PCR of PN1.a and PN1.b in animal cap (AC) explants injected with 12â pg Fgf4 and 4.5â ng XFD mRNA (n=3 replicates). |
|
|
Fig. 2. PN1 promotes anterior development, suppresses mesoderm and reduces neuronal differentiation. (A) Uninjected tadpole embryo. (B) Injection of PN1 mRNA induces enlargement of head structures and coloboma (arrowhead in inset). (C) Co-injection of PN1 and HtrA1 mRNA restores normal development. (D-K) Whole-mount in situ hybridization of post-neurula embryos in anterior view. PN1 causes enlargement of the Foxg1, En2, Fgf8 and Nkx2-5 expression domains. Rax expression is not split into bilateral domains. (L-O) Xbra expression in early gastrulae, lateral view. A single marginal injection of PN1 strongly reduces Xbra expression (M). PN1 and HtrA1 partially revert this effect (N). PN1pm mRNA causes only mild or no reduction of Xbra expression (O). (P,Q) Ventral view of neurulae. PN1 expands anterior Sizzled expression. (R-X,BB) Dorsal view of neurula embryos. A single injection of PN1 causes reduction and posteriorward retraction of N-tubulin (arrowheads in S), reduction of Papc and expansion of Otx2 expression (brackets in W) on the targeted right side. PN1 and HtrA1 rescue these effects (T,BB). PN1pm does not affect these markers (U,X). (Y-AA) Injection of 15â ng HtrA1-MO, XFD mRNA or Dkk1 mRNA also causes anteriorization. (CC) Fgf4 mRNA rescues anteriorization by PN1. (DD) pCS2-Wnt3a (Wnt3a-DNA) reverts PN1-induced Otx2 expansion, but not Papc reduction. Total mRNA amounts were: PN1 constructs, 4â ng (1â ng in W,X,BB-DD, 16â ng in E,K,Q); HtrA1, 100â pg; XFD, 80â pg; Dkk1, 8â pg; Fgf4, 0.3â pg. Indicated phenotypes were shown by: B, 44/56; C, 30/30; E, 19/21; G, 16/16; I, 13/15; K, 14/17; M, 71/73; N, 18/32; O, 23/32; Q, 9/19; S, 41/42; T, 16/19; U, 42/42; W, 57/62; X, 31/39; Y, 20/24; Z, 27/31; AA, 59/60; BB, 19/23; CC, 19/24; DD, 15/16. |
|
|
Fig. 3. PN1 binds to HtrA1. (A) Overview of FLAG-tagged protein constructs of wild-type PN1, point mutant PN1pm and C-terminal deletion mutant PN1δC. Arrowhead indicates the signal peptide cleavage site and numbers indicate the amino acid position of the reactive center loop (RCL). Plus/minus signs indicate binding to HtrA1 protein. (B) HtrA1 co-immunoprecipitates with FLAG-PN1, and FLAG-PN1 in turn co-immunoprecipitates with HtrA1 in mRNA-injected embryos at stage 17. (C) Overexpressed HtrA1 immunoprecipitates FLAG-PN1pm less efficiently than FLAG-PN1 and fails to immunoprecipitate FLAG-PN1δC in embryos at stage 10.5. (D) Overview of wild-type and mutant HtrA1 protein constructs. Plus/minus signs indicate binding to PN1 protein. SP, signal peptide; IB, IGF-binding domain; K, kazal-type serine protease inhibitor domain; Trypsin, trypsin-like serine protease domain; PDZ, PSD95/DLG1/ZO1 domain. The region recognized by HtrA1 antibody is indicated. (E) All indicated HtrA1 constructs, except HtrA1δTry, immunoprecipitate FLAG-PN1 at similar levels in embryos at stage 11. (F) Model of PN1-HtrA1 interaction. The trypsin domain of HtrA1 binds to the RCL-containing C-terminus of PN1. (B,C,E) mRNA amounts were: HtrA1-derived, 100â pg; PN1-derived, 300â pg. |
|
|
Fig. 4. Redundant functions of PN1.a and PN1.b in head and primary axis development. (A) Three antisense morpholino oligonucleotides (MOs) target the translation initiation sites of the PN1.a and PN1.b homeologs. (B) Immunoblot analysis of Xenopus gastrula embryos. PN1.a-MO1+2 and PN1.b-MO, but not standard control MO (co-MO), inhibit translation of injected PN1.a-FLAG and PN1.b-FLAG mRNAs (each 800â pg), respectively. Protein synthesis from non-targeted FLAG-PN1 mRNA (800â pg) is not affected. WB, western blot. αTubulin provides a loading control. (C) PN1-MO blocks endogenous PN1 protein expression (arrowhead). The asterisk marks a non-specific band. Ponceau Red staining shows equal protein loading. (D) Co-MO-injected tadpole. (E-G) Microinjection of either PN1.a-MO1+2 or PN1.b-MO causes microcephaly. A combination of all three MOs (designated PN1-MO) results in severe reduction of head and shortening of tail structures. (H-Q) PN1-MO induces depletion of En2 and reduction of Foxg1, Rax and Nkx2-5 expression. Fgf8 and Ism expression is severely reduced at the midbrain-hindbrain boundary (arrowheads). (R,S) Reduction of anterior and expansion of posterior Sizzled expression in PN1-depleted embryo. Indicated phenotypes were shown by: D, 29/31; E, 125/161; F, 102/134; G, 34/38; H, 71/77; I, 26/28; J, 45/45; K, 60/67; L, 40/45; M, 61/66; N, 16/18; O, 25/29; P, 40/40; Q, 25/25; R, 53/54; S, 33/39. |
|
|
Fig. 5. PN1 functions in an HtrA1-, FGF- and Wnt-dependent manner. (A-Dâ²) Lateral view of early gastrula embryos. PN1-MO, HtrA1 mRNA and Fgf4 mRNA, but not co-MO, induce ectopic Xbra expression (A-D) and a reduction of Foxi1e expression (Aâ²-Dâ²) in the animal hemisphere. (E-Fâ²) In PN1 morphant embryos, 20â ng HtrA1-MO and XFD mRNA restore normal expression of Xbra and Foxi1e. (G-I) Random-MO, PN1-5mm-MO, and a combination of PN1-MO and non-targeted FLAG-PN1 mRNA do not affect Xbra expression. (J-T) Dorsal view of neurulae. A single injection of PN1-MO shifts the border between Otx2 and Papc (brackets in K) and expands Xcad3 expression (arrowheads in T) anteriorward. Co-MO and PN1-5mm-MO have no effect on Otx2 and Papc (J,R), and random-MO has no effect on Xcad3 expression (S). HtrA1 mRNA, Fgf4 mRNA and Wnt3a-DNA reduce Otx2, but only HtrA1 and Fgf4 expand Papc expression (L,M,P). Co-injections of 5â ng HtrA1-MO, XFD and Dkk1 mRNA revert the effect of PN1-MO and cause slight expansion of Otx2 and posteriorward retraction of Papc signals (N,O,Q). (U-BB) PN1-MO reduces head structures (arrowhead) and expands the proctodeum (bracket in V), whereas co-MO, random-MO and PN1-5mm-MO have no effect in tailbud embryos (U,AA,BB). 20â ng HtrA1-MO, XFD, Dkk1 and FLAG-PN1 rescue posteriorization in PN1 morphants (W-Z). Injected mRNA amounts per embryo were: HtrA1, 200â pg (50â pg in L); Fgf4, 2â pg (0.5â pg in M); XFD, 80â pg (20â pg in O); FLAG-PN1, 800â pg; Dkk1, 24â pg (8â pg in Q). Indicated phenotypes were shown by: A, 136/144; Aâ², 50/59; B, 154/186; Bâ², 50/69; C, 21/21; Câ², 47/57; D, 79/79; Dâ², 93/97; E, 66/90; Eâ², 52/56; F, 72/83; Fâ², 45/51; G, 24/30; H, 44/46; I, 14/24; J, 12/13; K, 14/14; L, 60/60; M, 45/49; N, 17/17; O, 9/9; P, 34/36; Q, 55/55; R, 31/32; S, 8/8; T, 28/30; U, 75/77; V, 97/95; W, 48/59; X, 23/24; Y, 67/65; Z, 22/23; AA, 7/10; BB, 10/15. |
|
|
Fig. 6. PN1 specifically blocks FGF/Erk signaling via inhibition of HtrA1. (A,B) Immunoblot analysis of Xenopus embryos. Injection of PN1 mRNA, co-MO or PN1-MO has no effect on phosphorylated Smad2 (pSmad2/pSmad2δexon2) at stage 9 nor on pSmad1/5/8 at stage 12. Xenopus Smad proteins run between 55 and 60â kDa (Faure et al., 2000). (C-F) Early gastrula embryos in lateral view after immunostaining for activated Erk (dpERK). A single marginal injection of PN1, but not PN1pm or PN1δC mRNA, inhibits endogenous Erk phosphorylation in the marginal zone. (G-J) A single animal injection of HtrA1 mRNA induces ectopic dpERK signals in the animal cap. PN1 blocks HtrA1-induced Erk activation. PN1pm has weak and PN1δC has no rescuing effect. (K-O) PN1-MO, but not co-MO, induces ectopic dpERK in the animal hemisphere. Co-injection of non-targeted FLAG-PN1 mRNA, 20â ng HtrA1-MO and XFD mRNA restores normal Erk activation in PN1 morphant embryos. (P-V) Dorsal view of late gastrula embryos. Injections of PN1 mRNA and pCS2-PN1 (PN1-DNA), but not pCS2-PN1pm (PN1pm-DNA), suppress dpERK signals in the posterior mesoderm (Q-S). PN1-MO induces anteriorward expansion of active Erk (U), which is reverted by co-injection of HtrA1-MO (V). (W) Deduced model of PN1 action. PN1 stimulates ectoderm and head development by inhibition of HtrA1 and FGF/Erk signaling. Injected mRNA amounts were: PN1-derived, 4â ng (800â pg in C-F,K-O; 300â pg in G-J); HtrA1, 100â pg; XFD, 80â pg. Indicated phenotypes were shown by: C, 23/25; D, 37/49; E, 17/22; F, 25/31; G, 86/93; H, 79/90; I, 40/45; J, 57/74; K, 92/96; L, 122/139; M, 25/35; N, 25/28; O, 17/19; P, 73/73; Q, 7/7; R, 23/33; S, 20/21; T, 43/46; U, 9/12; V, 39/47. |
|
|
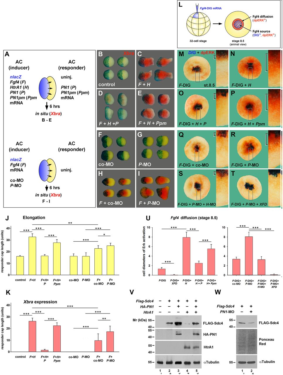
Fig. 7. PN1 regulates paracrine FGF signaling and the proteolytic cleavage of Xenopus Syndecan-4. (A) Experimental design of animal cap (AC) assay. (B) Control animal cap conjugates with nlacZ mRNA-injected inducer cap (blue) and uninjected responder cap remain round and do not express Xbra. (C-E) Injection of Fgf4 and HtrA1 mRNAs in the inducer cap triggers robust elongation and strong Xbra expression (red) in the responder cap, which is blocked by PN1 but not PN1pm mRNA in the conjugate. (F,G) co-MO and PN1-MO alone do not trigger elongation nor Xbra expression. (H) Fgf4 and co-MO in the inducer cap cause moderate elongation and low Xbra expression in the uninjected responder cap. (I) Fgf4 and PN1-MO induce strong elongation and high levels of Xbra expression far from the signaling source. (J,K) Quantification of the elongation and extent of Xbra expression in the responder caps of injected animal cap sandwiches. (L) Experimental design of the FGF4 diffusion assay. (M) Animal view of blastula embryo at stage 8.5 after double staining for Fgf4-DIG (blue) and dpERK (red). The inset to the right is a magnification of the framed area. Following injection of Fgf4-DIG mRNA into a single blastomere at the 32-cell stage, the FGF4 signal spreads and activates Erk over about one cell diameter (bracket) outside of the injected area. (N) HtrA1 further expands the FGF4 signal and activates Erk about eight cell diameters away from the source. (O,P) PN1, but not PN1pm, restricts the HtrA1-triggered spread of the FGF4/Erk signal. (Q,R) PN1-MO, but not co-MO, stimulates the spread of the FGF4 signal. (S,T) In PN1 morphant embryos, 20â ng HtrA1-MO and XFD mRNA limit the spread of the FGF4 signal and reduce Erk activation. (U) Quantification of FGF4 diffusion based on Erk activation in the animal hemisphere of injected blastula embryos. (V,W) Immunoblot of Xenopus embryos at stage 26 (V) and stage 14 (W). Note that HA-PN1 stabilizes FLAG-Sdc4 protein and protects it against HtrA1-mediated degradation. Downregulation of PN1 lowers FLAG-Sdc4 protein amounts. The doses of injected mRNAs were: Fgf4, 60â pg; FLAG-Sdc4, 220â pg; HtrA1, 320â pg (160â pg in N-P, 80â pg in V); nlacZ, 200â pg; PN1-derived, 1200â pg (300â pg in O,P); XFD, 80â pg; FGF4-DIG, 300â pg. Indicated phenotypes were shown by: B, 24/24; C, 25/25; D, 24/24; E, 24/24; F, 11/11; G, 12/12; H, 13/15; I, 9/10; M, 25/25; N, 14/14; O, 17/17; P, 11/11; Q, 22/22; R, 26/28; S, 17/18; T, 19/19. Data are expressed as mean±s.d. Statistical significance was determined using one-way ANOVA followed by unpaired Student's t-test. *P<0.05, **P<0.01, ***P<0.001. |
|
|
Fig. 8. Model for the spatial restriction of FGF signaling by PN1 in germ layer and primary axis development. (A,B) Feedback regulation of FGF/Erk signaling by the transcription factor Xbra and the secreted proteins HtrA1 and PN1 in early gastrula (lateral view, A) and early neurula (dorsal view, B) Xenopus embryo. Unbroken lines indicate biochemical interaction and dashed lines transcriptional regulation. Red bars represent inhibition of ectoderm and head development by mesodermal FGF signals. (C) Summary of the observations reported here and by Hou et al. (2007) of how the HtrA1 protease cleaves cell surface proteoglycans to mobilize FGF/proteoglycan messages that activate FGF receptors at a distance. As described by Kim et al. (2012), HtrA1 can also degrade non-bound FGF proteins. PN1, which binds to heparan sulfate (HS) (Li and Huntington, 2012), regulates paracrine FGF signaling by binding to and inhibiting HtrA1. |
|
|
Figure S1. PN1 protein sequences The alignment was performed using Clustal Omega multiple sequence alignment (EMBL-EBI) (Sievers et al., 2011). Identical amino acids are indicated with asterisks, similar residues with double points, and semi-conserved with single points. The RCL is indicated with a blue box and the SERPIN signature with a yellow box as determined by ScanProsite (http://prosite.expasy.org/scanprosite/) (Sigrist et al., 2010). The P1-P1’ reactive site scissile bond in the RCL is indicated with a downward arrow (McGrogan et al., 1988). (A) The signal peptide cleavage sites of Xenopus laevis PN1.a and PN1.b. were determined using SignalP 4.0 (Petersen et al., 2011) and are marked with an arrowhead. Boxes show the Heparin binding site (Stone et al., 1994) and the two N-Gly sites (predicted using the program NetNGlyc 1.0 Server (http://www.cbs.dtu.dk/services/NetNGlyc/). The numbers at the end of the sequences indicate the total length of the proteins. NCBI GenBank accession numbers are: PN1.a, DQ324047; PN1.b, BC077742. N-Gly, N-linked glycosylation; RCL, reactive center loop; SERPIN, serine protease inhibitor. (B) Conserved functional domains of vertebrate PN1 proteins. Positive and negative amino acids in the heparin binding side are indicated in green and red, respectively. Px indicates amino acid positions in the RCL. Dr, zebrafish; Gg, chicken, Hs, human; Mm, mouse; Xl, African claw frog; Xt, Western clawed frog. |
|
|
Figure S2. Gene expression and regulation of PN1.a and PN1.b (A-H) Lateral view of uninjected Xenopus embryos after whole-mount in situ hybridization for PN1.a (upper row) and PN1.b (lower row). (I-K) Hemi-sectioned gastrulae after a single injection of 9 pg Fgf4 mRNA (J) and 450 pg XFD mRNA (K). 100 pg nlacZ mRNA was co-injected as lineage tracer (red nuclei). ea, ear; nc, neural crest; no, notochord. |
|
|
Figure S3. Overexpression of PN1 and Dkk1 promote anterior development (A) Uninjected embryo at tailbud stage. (B-D) PN1.a, PN1.b, and Dkk1 mRNA induce enlarged head and shortened trunk/tail structures. (E,F) PN1.b and Dkk1 mRNA widen eye structures in tadpole embryos. Insets show magnification of eye. Note the expansion of the optic fissure (arrowhead) that is characteristic of coloboma. Embryos were animally injected at the 4-cell stage with mRNAs: PN1.a, 4 ng; PN1.b, 16 ng; Dkk1, 32 pg. Indicated phenotypes were observed in B, 40/54; C, 23/23; D, 34/34; E, 26/31; F, 46/53. |
|
|
Fig. S4. PN1 inhibits via its RCL HtrA1-induced posteriorization, mesoderm induction, and neuronal differentiation (A-E) HtrA1 mRNA induces lack of head structures (asterisks) and secondary tail formation (arrowhead) at stage 35. Co-injection of FLAG-PN1 mRNA restores normal head development and blocks ectopic tail outgrowth induced by HtrA1 mRNA. FLAG-PN1pm has weak and FLAG-PN1pm mRNA no rescuing effect. (F-O) HtrA1 induces ectopic Xbra expression in the animal hemisphere (arrowhead in M) and ectopic N-tubulin expression in the lateral epidermis (arrowhead in R). FLAG-PN1, but not FLAG-PN1pm or FLAG-PN1DC, restore normal gene expression in HtrA1-injected embryos. (P) Immunoblot analysis of embryos at stage 10.5 after co-injection of HtrA1 and FLAG-PN1, FLAG-PN1pm or FLAG-PN1DC mRNA. α-Tubulin serves as a loading control. Note that FLAG-PN1, FLAG-PN1pm and FLAG-PN1δC proteins were expressed at equivalent levels, and that co-injected HtrA1 mRNA produced comparable protein amounts in each sample. Xenopus embryos were injected into a single blastomere with 100 pg HtrA1- and 300 pg PN1- derived mRNAs. Indicated phenotypes were: B, 21/22; C, 20/26; D, 16/26; E, 28/35; G, 53/53; H, 31/43; I, 26/46; J, 53/53; L, 55/55; M, 42/44; N, 35/41; O, 39/39. |
|
|
Figure S5. Knockdown of PN1 delays gastrulation Embryos were animally injected with 60 ng MOs at the 4-cell stage. Embryos are shown in vegetal view, dorsal to the top, from the onset (left) to the end of gastrulation (right). Vertically aligned embryos are time-matched. (A-E) Control-MO-injected embryos undergo normal gastrulation, which results in full closure of the circular blastopore. (F-J) PN1-MO does not affect the onset of gastrulation at stage 10 (F), but causes a delay in blastopore closure at subsequent stages. Pictures are representative of a minimum of 20 analysed embryos. |
|
|
Figure S6. Downregulation of each PN1 homeolog mildly stimulates mesoderm formation and reduces anterior development Xenopus embryos were injected with a total of 60 ng MOs into the animal pole at the 4-cell stage. PN1.a-MO1+2 is an equal mixture of PN1.a-MO1 and PN1.a-MO2. (A-C) Lateral view of early gastrula embryos after whole-mount in situ hybridization. Embryos injected with PN1.a-MO1+2 (B) or PN1.b-MO (C) exhibit a slight expansion of the mesodermal marker Xbra towards the animal pole. (D-F) Anterior view of neurula embryos. Note the decreased expression domain of the anterior marker Otx2 in embryos depleted of PN1.a (E) or PN1.b proteins (F). (G-I) Anterior view of late neurulae. Embryos deficient for PN1.a (H) or PN1.b (I) show reduced expression of the telencephalic marker Foxg1 and the posterior midbrain marker En2. Indicated phenotypes were observed in B, 19/19; C, 14/17; E, 11/11; F, 11/12; H, 12/15; I, 13/16. |
|
|
Figure S7. PN1 promotes anterior development via inhibition of HtrA1-, FGF- and Wnt signals Embryos were animally injected with MOs at the 2-cell stage and mRNAs at the 4-cell stage. (A) Anterior view of early neurula embryos after whole-mount in situ hybridization with Otx2, demarcating the prospective cement gland, forebrain and midbrain. (B) PN1 mRNA (4 ng) causes expansion of Otx2 expression. (C,D) PN1-MO (60 ng) reduces the Otx2 marker, while an equivalent amount of control-MO has no effect. (E,F) HtrA1-MO (20 ng) or 80 pg δXFGFR-4a mRNA restore normal Otx2 expression in PN1 morphant embryos. Indicated phenotypes were observed in B, 12/13; C, 59/62; D, 63/73; E, 22/24; F, 23/29. |
|
|
Figure S8. Knockdown of PN1 promotes mesoderm and suppresses ectoderm formation in an HtrA1- and FGF-dependent manner Embryos were separately injected with MOs and mRNAs into the animal pole at the 4-cell stage. Hemisectioned early gastrula embryos are shown after whole-mount in situ hybridization for Xbra (A-F) and Foxi1e (Aâ-Fâ). (A-Bâ) PN1-MO, but not control-MO, induces ectopic Xbra and reduction of Foxi1e expression in deep cells of the animal hemisphere (brackets in insets depict animal cap). (C-Dâ) Injections of 200 pg HtrA1 and 2 pg Fgf4 mRNA induce ectopic Xbra at the expense of Foxi1e expression in the inner layer of the animal cap (insets). (E-Fâ) Injections of HtrA1-MO and 80 pg XFD mRNA restore normal expression of Xbra and Foxi1e in PN1-morphant embryos. Total injected MO amount was 60 ng (+20 ng HtrA1-MO). The frequency of the indicated phenotypes was A, 136/144; Aâ, 50/59; B, 148/177; Bâ, 50/69; C, 21/21; Câ, 47/57; D, 79/79; Dâ, 93/97; E, 66/90; Eâ, 52/56; F, 72/83; Fâ, 45/51. |
|
|
Figure S9. PN1-MO, HtrA1, and FGF4 do not induce ectopic Papc expression in the ectoderm of post-gastrula embryos. Embryos were animally injected into a single blastomere at the 4-cell stage with nlacZ mRNA as a lineage tracer (red nuclei) and processed for whole-mount in situ hybridization for Otx2 and Papc. (A-Aââ) Embryo injected with 15 ng control-MO. Strippled lines in dorsal view of neurula embryo indicate section planes. Note Papc expression in transversally sectioned trunk mesoderm (Aâ) and parasagitally sectioned tailbud mesoderm (Aââ). (B-Dââ) PN1-MO (15 ng), HtrA1 mRNA (50 pg), and Fgf4 mRNA (0.5 pg) shift the Otx2- Papc border anteriorwards (B-D), but fail to induce ectopic Papc expression in the overlying ectoderm on the injected right side (Bâ-Dââ). The frequency of the indicated phenotypes was A, 79/79; Aâ+Aââ, 4/4; B, 47/57; Bâ+Bââ, 13/13; C, 93/97; Câ+Cââ, 8/8; D, 12/13; Dâ+Dââ, 8/9. |
|
|
Figure S10. Overexpression or knockdown of PN1 does not affect expression of Gsc, Xnr3, Vent2, and Sox17a Whole-mount in situ hybridization of Xenopus embryos at early gastrula stage in vegetal (A,B,I,J) and lateral view (C-H, K-P). Embryos were injected into the margin (A-H) or animal pole (K-N) of a single blastomere at the 4-cell stage with nlacZ mRNA as lineage marker (red nuclei). Embryos in (I,J) were animally and in (O,P) marginally injected. Injected doses per embryo were: nlacZ mRNA (100 pg), PN1 mRNA (4 ng), MOs (15 ng in K-N; 60 ng in I,J,O,P). PN1-MO is an equal mixture of PN1.a-MO1, PN1.a-MO2, and PN1.b-MO. (A,B,I,J) Gsc expression in the dorsal mesoderm. (C,D,K,L) Xnr3 expression in the dorsal mesoderm. (E,F,M,N) Vent2 expression in the ventrolateral mesoderm and ventral ectoderm. (G,H,O,P) Sox17a expression in the endoderm. Indicated phenotypes were observed in A, 8/8; B, 15/15; C, 7/7; D, 8/8; E, 11/11; F, 14/19; G, 14/14; H, 25/25; I, 11/11; J, 15/15; K, 9/9; L, 10/10; M, 12/12; N, 18/18; O, 30/30; P, 26/26. |
