XB-ART-50160
J Cell Sci
2015 Apr 01;1287:1408-21. doi: 10.1242/jcs.164467.
Show Gene links
Show Anatomy links
Sulf1 has ligand-dependent effects on canonical and non-canonical Wnt signalling.
Fellgett SW
,
Maguire RJ
,
Pownall ME
.
???displayArticle.abstract???
Wnt signalling plays essential roles during embryonic development and is known to be mis-regulated in human disease. There are many molecular mechanisms that ensure tight regulation of Wnt activity. One such regulator is the heparan-sulfate-specific 6-O-endosulfatase Sulf1. Sulf1 acts extracellularly to modify the structure of heparan sulfate chains to affect the bio-availability of Wnt ligands. Sulf1 could, therefore, influence the formation of Wnt signalling complexes to modulate the activation of both canonical and non-canonical pathways. In this study, we use well-established assays in Xenopus to investigate the ability of Sulf1 to modify canonical and non-canonical Wnt signalling. In addition, we model the ability of Sulf1 to influence morphogen gradients using fluorescently tagged Wnt ligands in ectodermal explants. We show that Sulf1 overexpression has ligand-specific effects on Wnt signalling: it affects membrane accumulation and extracellular levels of tagged Wnt8a and Wnt11b ligands differently, and inhibits the activity of canonical Wnt8a but enhances the activity of non-canonical Wnt11b.
???displayArticle.pubmedLink??? 25681501
???displayArticle.pmcLink??? PMC4379729
???displayArticle.link??? J Cell Sci
???displayArticle.grants??? [+]
Species referenced: Xenopus laevis
Genes referenced: atf2 chrd dvl2 fzd8 mmut mt-tr myc nodal3 odc1 sulf1 trna wnt11 wnt11b wnt3a wnt8a
???displayArticle.antibodies??? HA Ab3 Myc Ab7
???attribute.lit??? ???displayArticles.show???
|
|
Fig. 1. Sulf1 inhibits the ability of Wnt8a to activate canonical Wnt signalling. (AâM) Xenopus laevis embryos were microinjected with mRNA encoding Wnt8a (5 pg) and/or Sulf1 (1 ng) into a single ventral blastomere at the four-cell stage. (AâF) Whole embryo phenotypes of (A) uninjected control embryo, and embryos injected with (B) Sulf1, (C) Wnt8a or (DâF) Sulf1 and Wnt8a. White arrowheads in C mark a fully duplicated axis; red arrowheads in F mark duplicated trunk and cement gland. (G) The data shown in AâF is quantified in G. **P,0.01 (Chi squared test). (HâM) In situ hybridisation shows the expression of chordin at NF stage 10.5. (H) Uninjected control embryos; (IâK) embryos injected with (I) Sulf1, (J) Wnt8a and (K) Sulf1 and Wnt8a. (L) Wnt8a induces an ectopic domain of chordin expression. (M) Sulf1 inhibits the ability of Wnt8a to induce ectopic chordin resulting in the formation of a partial secondary organiser domain. The red arrowheads in L and M mark the edges of the ectopic chordin domains. (N) The data shown in HâM is quantified in N, **P,0.01 (Chi squared test). (OâU) In situ hybridisation shows the expression of Xnr3 at NF stage 10. (O) Uninjected control embryos; (PâT) embryos injected with (P) Sulf1, (Q) Wnt8a and (R) Sulf1 and Wnt8a. Enlarged images of embryos shown in Q and R are shown in S and T. The data shown in OâT is quantified in (U). N, number of embryos. |
|
|
Fig. 2. Sulf1 inhibits the ability of Wnt8a to activate canonical Wnt signalling. (A) A graph showing the response of the Topflash reporter in whole embryos and (B) in animal caps injected with the mRNAs indicated. Results are mean6s.e.m. (C) An RNase protection analysis shows the expression of Chordin and Siamois in gastrula stage 10 embryos and in animal caps injected with mRNAs indicated. The expression of ODC serves as a loading control, and hybridisation to tRNA controls for specificity. (D) Western blotting for b-catenin shows protein levels in animal caps injected with the mRNAs indicated. Antibodies against MCM and GAPDH serve as loading controls. (E) Xenopus laevis embryos were microinjected with mRNA coding for b-catenin delta-N (labelled as bcatenin, 150 pg) or chordin (150 pg), alone or together with Sulf1 (1 ng) into a single ventral blastomere at the four-cell stage. The number of embryos with duplicated axes was counted at NF stage 20. (F) Immunoprecipitation of epitope-tagged proteins expressed in animal caps injected with the mRNAs indicated. The top panel shows protein immunoprecipitated with an antibody against HA (Wnt8a is tagged with HA) and immunoblotted with an antibodies against Myc (LRP6 is tagged with Myc). The bottom two panels are the protein lysates prior to immunoprecipitation. |
|
|
Fig. 3. Sulf1 does not inhibit the ability of Wnt3a to induce axis duplication. (AâF) Xenopus laevis embryos were microinjected with mRNA encoding Wnt3a (5 pg) and/or Sulf1 (1 ng) into a single ventral blastomere at the four-cell stage. In situ hybridisation for the gene chordin was performed at NF stage 10.5. (A) Uninjected control embryos; (BâD) embryos injected with (B) Sulf1, (C) Wnt3a or (D) Sulf1 and Wnt3a. The areas indicated in the white boxes in C and D are enlarged in E and F, respectively. (G) The data shown in AâF is quantified in G. NS, not significant (Chi squared test), N, number of embryos. (H) Immunoprecipitation (IP) of epitope-tagged proteins expressed in animal caps injected with the mRNAs indicated. The top panel shows protein immunoprecipitated with an antibody against HA (Wnt3a is tagged with HA) and immunoblotted with an antibodies against Myc (LRP6 is tagged with Myc). The bottom two panels are protein lysates prior to immunoprecipitation. |
|
|
Fig. 4. Sulf1 enhances the ability of Wnt11b to activate both canonical and non-canonical Wnt signalling. (AâF) Xenopus laevis embryos were microinjected with mRNA encoding Wnt11b (600 pg) and/or Sulf1 (1 ng) into a single ventral blastomere at the four-cell stage. In situ hybridisation for the gene chordin was performed at NF stage 10.5. (A) Uninjected control embryos; (BâD) embryos injected with (B) Sulf1, (C) Wnt3a or (D) Sulf1 and Wnt11b. The areas indicated in the white boxes in in C and D are enlarged in E and F, respectively. (G) The data in AâF is quantified in G. **P,0.01 (Chi squared test). (HâL) Embryos were microinjected bilaterally in the animal hemisphere with mRNA encoding Wnt11b (50 pg) and Sulf1 (500 pg). Embryos were cultured until NF stage 8, animal explants were taken and cultured until NF stage 10.5 in either the presence or absence of activin. (H,I) Control animal explants culture in either the absence (H) or presence (I) of activin. (JâL) Animal explants injected with (J) Wnt11b, (K) Sulf1 or (L) Wnt11b and Sulf1. (M) The classification system used to score animal cap explants shown in N. (N) The data shown in HâL is quantified in N. N, number of embryos. |
|
|
Fig. 5. Sulf1 enhances Wnt11b induced DvlâGFP translocation to the cell membrane. (AâP) Xenopus laevis embryos were microinjected bilaterally with mRNA encoding mRFP (500 pg) and DvlâGFP (500 pg) into the animal hemisphere at the two-cell stage. In addition embryos were injected with mRNA encoding Sulf1 (4 ng), LacZ (4 ng), Wnt11b (400 pg) or a mixture of the three. (AâD) Control animal explants overexpressing mRFP and DvlâGFP. Animal explants injected with (EâH) Sulf1, (IâL) Wnt11b and LacZ or (MâP) Sulf1 and Wnt11b. The white boxes in C, G, K and O mark the areas that are enlarged in D, H, L and P, respectively. mRFP is shown in magenta, DvlâGFP is shown in green. Scale bars: 20 mm. (Q) The data shown in AâP is quantified in Q. Quantification was done using a program written in MatLab, results are mean6s.e.m. **P,0.01; NS, not significant (MannâWhitney U test). N, number of embryos. (R) Immunoprecipitation (IP) of epitope-tagged proteins expressed in animal caps injected with the mRNAs indicated. The top panel shows protein immunoprecipitated with an antibody against HA (Wnt11b is tagged with HA) and immunoblotted with an antibodies against Myc (Ror2 is tagged with Myc). The bottom two panels are protein lysates prior to immunoprecipitation. |
|
|
Fig. 6. Sulf1 enhances the accumulation of Wnt11bâGFP on the cell membrane. (AâP) Xenopus laevis embryos were microinjected bilaterally with mRNA encoding mRFP (500 pg) into the animal hemisphere at the two-cell stage. In addition, embryos were injected with mRNA encoding LacZ (4 ng), Sulf1 (4 ng), Wnt8aâ GFP (500 pg), Wnt11bâGFP (1 ng) or a mixture of the four. (AâD) Control animal explants overexpressing LacZ and Wnt8aâ GFP. (EâH) Animal explants overexpressing Sulf1 and Wnt8aâGFP. (IâL) Control animal explants overexpressing LacZ and Wnt11bâGFP. (MâP) Animal explants overexpressing Sulf1 and Wnt11bâGFP. The white boxes in C, G, K and O mark the areas that are enlarged in D, H, L and P, respectively. mRFP is shown in magenta, Wnt8aâ or Wnt11bâGFP is shown in green. Scale bars: 20 mm. (Q,R) Graphs quantifying the relative levels of (Q) Wnt8aâGFP and (R) Wnt11bâGFP on the cell membrane. Data was quantified using a programme written in Matlab, results are mean6s.e.m. **P,0.01; NS, not significant (Mannâ Whitney U test). N, number of embryos. |
|
|
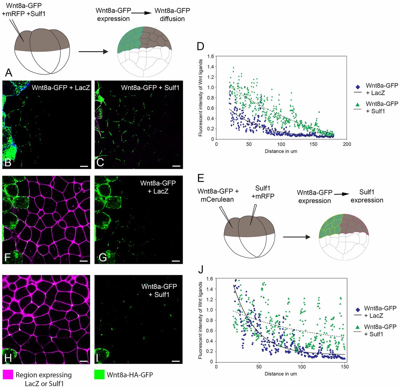
Fig. 7. Sulf1 enhances the secretion and range of diffusion of Wnt8aâGFP in animal explants. (A) Diagram depicting the assay used to measure Wnt8aâ GFP secretion and diffusion through a control background, see Materials and Methods for details. (B,C) mRNA encoding either (B) mCerulean (600 pg), LacZ (4 ng) and Wnt8aâGFP (2 ng) or (C) mRFP (600 pg), Sulf1 (4 ng) and Wnt8aâGFP (2 ng) was injected into the animal hemisphere of one blastomere at the four-cell stage. (D) The range of diffusion of Wnt8aâGFP through a control background was quantified using Fiji Image J. (E) Diagram depicting the assay used to measure Wnt8aâGFP diffusion through a background expressing Sulf1. (FâI) mRNA encoding mCerulean (600 pg) and Wnt8aâGFP (2 ng) was injected into the animal hemisphere of one blastomere at the four-cell stage. An adjacent blastomere was injected with mRNA encoding (F,G) mRFP (600 pg) and LacZ (4 ng) or (H,I) mRFP (600 pg) and Sulf1 (4 ng). (J) The range of Wnt8aâGFP through a background expressing either LacZ or Sulf1 was quantified using Fiji Image J. Scale bars: 20 mm. |
|
|
Fig. 8. Sulf1 enhances both the secretion and the amount of Wnt11bâGFP diffusing in animal explants. (A) Diagram depicting the assay used to measure Wnt11bâGFP secretion and diffusion through a control background. (B,C) mRNA encoding either (B) mCerulean (600 pg), LacZ (4 ng) and Wnt11b-GFP (2 ng) or (C) mRFP (600 pg), Sulf1 (4 ng) and Wnt11bâGFP (2 ng) was injected into the animal hemisphere of one blastomere at the four-cell stage. (D) The range of diffusion of Wnt11bâGFP through a control background was quantified using Fiji Image J. (E) Diagram depicting the assay used to measure Wnt11bâGFP diffusion through a background expressing Sulf1. (FâI) mRNA encoding mCerulean (600 pg) and Wnt11bâGFP (2 ng) was injected into the animal hemisphere of one blastomere at the four-cell stage. An adjacent blastomere was injected with mRNA encoding (F,G) mRFP (600 pg) and LacZ (4 ng) or (H,I) mRFP (600 pg) and Sulf1 (4 ng). (J) The range of Wnt11bâGFP through a background expressing either LacZ or Sulf1 was quantified using Fiji Image J. Scale bars: 20 mm. |
|
|
Figure 1 [A-F] Xenopus laevis embryos were microinjected with mRNA encoding Wnt3a (0.1pg) and Sulf1 (1ng) into a single ventral blastomere at the four cell stage. In situ hybridisation for the gene chordin was performed at NF stage 10.5. [A] Uninjected control embryos. [B-D] Embryos injected with [B] Sulf1, [C] Wnt3a or [D] Sulf1 and Wnt3a. The white boxes in [C] and [D] were used to create panels [E] and [F] respectively. [G] The data shown in [A-F] is quantified in [G], Chi squared test (NS=not significant), N=number of embryos. |
|
|
Figure 2 [A-L] Xenopus laevis embryos were microinjected bilaterally with mRNA encoding mRFP (500pg) and Dvl-GFP (500pg) into the animal hemisphere at the two cell stage. In addition embryos were injected with increasing amounts of Wnt11b mRNA. [A-D] Control animal explants over expressing mRFP and Dvl-GFP. Animal explants injected with [E-H] Wnt11b (400pg) or [I-L] Wnt11b (800pg) mRNA. The white boxes in [C], [G] and [K] mark the areas used to create panels [D], [H] and [L] respectively. [M] The data shown in [A-L] is quantified in [M]. Quantification was done using a program written in MatLab, Mann-Whitney U (**P<0.01), error bars represent s.e.m, N=number of embryos. mRFP (magenta), Dvl-GFP (green), scale bars represent 20um. [N] A diagram of the ATF2 reporter used for this assay is shown above a graph depicting the results obtained when 100pg of ATF reporter plasmid DNA and 1pg of Renilla was injected into the marginal zone of all four cells of four cell stage Xenopus laevis embryos. In addition embryos were injected with mRNA encoding Sulf1 (4ng) or Wnt11b (200pg) with a control mRNA or with Wnt11b (200pg) together with Sulf1. Embryos were lysed and analysed in a luminometer at stage 10 to assay luciferase activity. The graph illustrates the effects of Sulf1 and Wnt11b on the activation of the ATF reporter. |
|
|
Figure 3 Wnt8a-GFP and Wnt11b-GFP are biologically active. mRNA encoding Wnt8a (10pg) or Wnt8a-HA-GFP (10pg) was injected into one ventral blastomere of an embryo at the four cell stage. Embryos were cultured until NF stage 38 and then examined for phenotype. [A] Lateral view of an uninjected embryo. [B]. An example of an embryo injected with Wnt8a. [C]. An example of an embryo injected with Wnt8a-HA-GFP.[ D]. Graph depicting the quantification of the frequency of axis duplication in embryos over-expressing Wnt8a and Wnt8-HAGFP. Wnt8a-HA-GFP showed a similar level of activity to Wnt8a in axis duplication assays. mRNA encoding Wnt11-HA or Wnt11-HA-GFP was injected bilaterally into the animal hemisphere of embryos at the two cell stage. Embryos were cultured until NF stage 8 and then animal cap explants were explanted and cultured in either the presence or absence of activin until NF stage 19. [A-B] Uninjected animal caps cultured in either the absence [E] or presence [F] of activin. [G-I] Animal caps treated with activin and injected with increasing amounts of Wnt11b-HA. [H-L] Animal caps treated with activin and injected with increasing amounts of Wnt11b-HA-GFP. Over-expression of increasing amounts of Wnt11-HA or Wnt11-HA-GFP inhibited activin induced convergent extension of animal caps to a similar extent. |
|
|
Figure 4 Expression of Wnt8a-GFP and Wnt11b-GFP in Xenopus animal caps. Western blot analysis of Xenopus embryos injected with 400ng of mRNA coding for Wnt fusion proteins (Wnt8a-HA-GFP or Wnt11b-HA-GFP) together with 4ng of mRNA coding for Sulf1 or the control LacZ. Wnt proteins are detected at similar levels in the presence and absence of Sulf1. |
References [+] :
Ai,
QSulf1 remodels the 6-O sulfation states of cell surface heparan sulfate proteoglycans to promote Wnt signaling.
2003, Pubmed
Ai, QSulf1 remodels the 6-O sulfation states of cell surface heparan sulfate proteoglycans to promote Wnt signaling. 2003, Pubmed
Amaya, Expression of a dominant negative mutant of the FGF receptor disrupts mesoderm formation in Xenopus embryos. 1991, Pubmed , Xenbase
Asashima, Mesodermal induction in early amphibian embryos by activin A (erythroid differentiation factor). 1990, Pubmed , Xenbase
Baeg, Heparan sulfate proteoglycans are critical for the organization of the extracellular distribution of Wingless. 2001, Pubmed
Cadigan, Wnt signaling: complexity at the surface. 2006, Pubmed
Christian, Xwnt-8, a Xenopus Wnt-1/int-1-related gene responsive to mesoderm-inducing growth factors, may play a role in ventral mesodermal patterning during embryogenesis. 1991, Pubmed , Xenbase
Clevers, Wnt/beta-catenin signaling in development and disease. 2006, Pubmed
Cornell, Activin-mediated mesoderm induction requires FGF. 1994, Pubmed , Xenbase
Danesin, Ventral neural progenitors switch toward an oligodendroglial fate in response to increased Sonic hedgehog (Shh) activity: involvement of Sulfatase 1 in modulating Shh signaling in the ventral spinal cord. 2006, Pubmed
Dhoot, Regulation of Wnt signaling and embryo patterning by an extracellular sulfatase. 2001, Pubmed
Du, Identification of distinct classes and functional domains of Wnts through expression of wild-type and chimeric proteins in Xenopus embryos. 1995, Pubmed , Xenbase
Esko, Order out of chaos: assembly of ligand binding sites in heparan sulfate. 2002, Pubmed
Faas, Overlapping functions of Cdx1, Cdx2, and Cdx4 in the development of the amphibian Xenopus tropicalis. 2009, Pubmed , Xenbase
Fisher, Cloning and characterisation of Myf5 and MyoD orthologues in Xenopus tropicalis. 2003, Pubmed , Xenbase
Fredieu, Xwnt-8 and lithium can act upon either dorsal mesodermal or neurectodermal cells to cause a loss of forebrain in Xenopus embryos. 1997, Pubmed , Xenbase
Freeman, Extracellular regulation of developmental cell signaling by XtSulf1. 2008, Pubmed , Xenbase
Gilchrist, Defining a large set of full-length clones from a Xenopus tropicalis EST project. 2004, Pubmed , Xenbase
Häcker, Heparan sulphate proteoglycans: the sweet side of development. 2005, Pubmed
Harland, In situ hybridization: an improved whole-mount method for Xenopus embryos. 1991, Pubmed , Xenbase
Hartley, Transgenic Xenopus embryos reveal that anterior neural development requires continued suppression of BMP signaling after gastrulation. 2001, Pubmed , Xenbase
He, LDL receptor-related proteins 5 and 6 in Wnt/beta-catenin signaling: arrows point the way. 2004, Pubmed
Heisenberg, Silberblick/Wnt11 mediates convergent extension movements during zebrafish gastrulation. 2000, Pubmed
Hikasa, The Xenopus receptor tyrosine kinase Xror2 modulates morphogenetic movements of the axial mesoderm and neuroectoderm via Wnt signaling. 2002, Pubmed , Xenbase
Hitchins, Role of Sulf1A in Wnt1- and Wnt6-induced growth regulation and myoblast hyper-elongation. 2013, Pubmed
Isaacs, eFGF regulates Xbra expression during Xenopus gastrulation. 1994, Pubmed , Xenbase
Isaacs, Expression of a novel FGF in the Xenopus embryo. A new candidate inducing factor for mesoderm formation and anteroposterior specification. 1992, Pubmed , Xenbase
Khurana, Role of heparan sulfatases in ovarian and breast cancer. 2013, Pubmed
Kikuchi, Selective activation mechanisms of Wnt signaling pathways. 2009, Pubmed
Kleinschmit, Drosophila heparan sulfate 6-O endosulfatase regulates Wingless morphogen gradient formation. 2010, Pubmed
Knights, De-regulated FGF receptors as therapeutic targets in cancer. 2010, Pubmed
Ku, Xwnt-11: a maternally expressed Xenopus wnt gene. 1993, Pubmed , Xenbase
Lamanna, Sulf loss influences N-, 2-O-, and 6-O-sulfation of multiple heparan sulfate proteoglycans and modulates fibroblast growth factor signaling. 2008, Pubmed
Lemjabbar-Alaoui, Sulf-2, a heparan sulfate endosulfatase, promotes human lung carcinogenesis. 2010, Pubmed
Leyns, Frzb-1 is a secreted antagonist of Wnt signaling expressed in the Spemann organizer. 1997, Pubmed , Xenbase
Li, HSulf-1 inhibits cell proliferation and invasion in human gastric cancer. 2011, Pubmed
Lin, Dally cooperates with Drosophila Frizzled 2 to transduce Wingless signalling. 1999, Pubmed
Logan, The Wnt signaling pathway in development and disease. 2004, Pubmed
MacDonald, Hypomorphic expression of Dkk1 in the doubleridge mouse: dose dependence and compensatory interactions with Lrp6. 2004, Pubmed
MacMillan, Stage of breast cancer progression influences cellular response to activation of the WNT/planar cell polarity pathway. 2014, Pubmed
Mayor, The role of the non-canonical Wnt-planar cell polarity pathway in neural crest migration. 2014, Pubmed
McKendry, LEF-1/TCF proteins mediate wnt-inducible transcription from the Xenopus nodal-related 3 promoter. 1997, Pubmed , Xenbase
Meyers, Sulf1 modulates BMP signaling and is required for somite morphogenesis and development of the horizontal myoseptum. 2013, Pubmed
Mikels, Wnts as ligands: processing, secretion and reception. 2006, Pubmed
Miller, Establishment of the dorsal-ventral axis in Xenopus embryos coincides with the dorsal enrichment of dishevelled that is dependent on cortical rotation. 1999, Pubmed , Xenbase
Molenaar, XTcf-3 transcription factor mediates beta-catenin-induced axis formation in Xenopus embryos. 1996, Pubmed , Xenbase
Nawroth, Extracellular sulfatases, elements of the Wnt signaling pathway, positively regulate growth and tumorigenicity of human pancreatic cancer cells. 2007, Pubmed
Nishita, Cell/tissue-tropic functions of Wnt5a signaling in normal and cancer cells. 2010, Pubmed
Ohkawara, An ATF2-based luciferase reporter to monitor non-canonical Wnt signaling in Xenopus embryos. 2011, Pubmed , Xenbase
Piccolo, Cleavage of Chordin by Xolloid metalloprotease suggests a role for proteolytic processing in the regulation of Spemann organizer activity. 1997, Pubmed , Xenbase
Pinson, An LDL-receptor-related protein mediates Wnt signalling in mice. 2000, Pubmed
Pownall, eFGF, Xcad3 and Hox genes form a molecular pathway that establishes the anteroposterior axis in Xenopus. 1996, Pubmed , Xenbase
Ramsbottom, Sulf1 influences the Shh morphogen gradient during the dorsal ventral patterning of the neural tube in Xenopus tropicalis. 2014, Pubmed , Xenbase
Rosen, Sulf-2: an extracellular modulator of cell signaling and a cancer target candidate. 2010, Pubmed
Rothbächer, Dishevelled phosphorylation, subcellular localization and multimerization regulate its role in early embryogenesis. 2000, Pubmed , Xenbase
Schambony, Wnt-5A/Ror2 regulate expression of XPAPC through an alternative noncanonical signaling pathway. 2007, Pubmed , Xenbase
Shi, FGF3 in the floor plate directs notochord convergent extension in the Ciona tadpole. 2009, Pubmed
Smith, A mesoderm-inducing factor is produced by Xenopus cell line. 1987, Pubmed , Xenbase
Tada, Xwnt11 is a target of Xenopus Brachyury: regulation of gastrulation movements via Dishevelled, but not through the canonical Wnt pathway. 2000, Pubmed , Xenbase
Tamai, LDL-receptor-related proteins in Wnt signal transduction. 2000, Pubmed , Xenbase
Tang, Functional consequences of the subdomain organization of the sulfs. 2009, Pubmed
Tao, Maternal wnt11 activates the canonical wnt signaling pathway required for axis formation in Xenopus embryos. 2005, Pubmed , Xenbase
Touahri, Sulfatase 1 promotes the motor neuron-to-oligodendrocyte fate switch by activating Shh signaling in Olig2 progenitors of the embryonic ventral spinal cord. 2012, Pubmed
Tran, Heparan sulfate 6-O-endosulfatases (Sulfs) coordinate the Wnt signaling pathways to regulate myoblast fusion during skeletal muscle regeneration. 2012, Pubmed
Turnbull, Heparan sulfate: decoding a dynamic multifunctional cell regulator. 2001, Pubmed
Vivès, Post-Synthetic Regulation of HS Structure: The Yin and Yang of the Sulfs in Cancer. 2014, Pubmed
Wallingford, Convergent extension: the molecular control of polarized cell movement during embryonic development. 2002, Pubmed , Xenbase
Wallingford, Xenopus Dishevelled signaling regulates both neural and mesodermal convergent extension: parallel forces elongating the body axis. 2001, Pubmed , Xenbase
Wallingford, Dishevelled controls cell polarity during Xenopus gastrulation. 2000, Pubmed , Xenbase
Wang, QSulf1, a heparan sulfate 6-O-endosulfatase, inhibits fibroblast growth factor signaling in mesoderm induction and angiogenesis. 2004, Pubmed , Xenbase
Wang, Frzb, a secreted protein expressed in the Spemann organizer, binds and inhibits Wnt-8. 1997, Pubmed , Xenbase
Wehrli, arrow encodes an LDL-receptor-related protein essential for Wingless signalling. 2000, Pubmed
Wojcinski, DSulfatase-1 fine-tunes Hedgehog patterning activity through a novel regulatory feedback loop. 2011, Pubmed
Wolda, Overlapping expression of Xwnt-3A and Xwnt-1 in neural tissue of Xenopus laevis embryos. 1993, Pubmed , Xenbase
Yamamoto, Wnt3a and Dkk1 regulate distinct internalization pathways of LRP6 to tune the activation of beta-catenin signaling. 2008, Pubmed , Xenbase
Yamamoto, Cthrc1 selectively activates the planar cell polarity pathway of Wnt signaling by stabilizing the Wnt-receptor complex. 2008, Pubmed
Yamanaka, Wnt11 stimulation induces polarized accumulation of Dishevelled at apical adherens junctions through Frizzled7. 2007, Pubmed , Xenbase
Yang-Snyder, A frizzled homolog functions in a vertebrate Wnt signaling pathway. 1996, Pubmed , Xenbase
Yost, The axis-inducing activity, stability, and subcellular distribution of beta-catenin is regulated in Xenopus embryos by glycogen synthase kinase 3. 1996, Pubmed , Xenbase
You, Sulfated is a negative feedback regulator of wingless in Drosophila. 2011, Pubmed
