XB-ART-50002
Curr Biol
2015 Jan 05;251:45-52. doi: 10.1016/j.cub.2014.10.051.
Show Gene links
Show Anatomy links
Nuclear size scaling during Xenopus early development contributes to midblastula transition timing.
Jevtić P
,
Levy DL
.
???displayArticle.abstract???
Early Xenopus laevis embryogenesis is a robust system for investigating mechanisms of developmental timing. After a series of rapid cell divisions with concomitant reductions in cell size, the first major developmental transition is the midblastula transition (MBT), when zygotic transcription begins and cell cycles elongate. Whereas the maintenance of a constant nuclear-to-cytoplasmic (N/C) volume ratio is a conserved cellular property, it has long been recognized that the N/C volume ratio changes dramatically during early Xenopus development. We investigated how changes in nuclear size and the N/C volume ratio during early development contribute to the regulation of MBT timing. Whereas previous studies suggested a role for the N/C volume ratio in MBT timing, none directly tested the effects of altering nuclear size. In this study, we first quantify blastomere and nuclear sizes in X. laevis embryos, demonstrating that the N/C volume ratio increases prior to the MBT. We then manipulate nuclear volume in embryos by microinjecting different nuclear scaling factors, including import proteins, lamins, and reticulons. Using this approach, we show that increasing the N/C volume ratio in pre-MBT embryos leads to premature activation of zygotic gene transcription and early onset of longer cell cycles. Conversely, decreasing the N/C volume ratio delays zygotic transcription and leads to additional rapid cell divisions. Whereas the DNA-to-cytoplasmic ratio has been implicated in MBT timing, our data show that nuclear size also contributes to the regulation of MBT timing, demonstrating the functional significance of nuclear size during development.
???displayArticle.pubmedLink??? 25484296
???displayArticle.pmcLink??? PMC4286459
???displayArticle.link??? Curr Biol
???displayArticle.grants??? [+]
Species referenced: Xenopus laevis
Genes referenced: bix1 brap gs17 kpna2 lmnb3 nodal3 odc1 rtn4
???displayArticle.antibodies??? Nuclear Pore Complex Ab1
???attribute.lit??? ???displayArticles.show???
|
|
Figure 1. Nuclear and Cell Volumes Scale Smaller during Xenopus Early Development, with the N/C Volume Ratio Increasing prior to the MBT(A) X. laevis embryos that were unarrested (i.e., not treated with cycloheximide) were cultured from stage 2 in calcium/magnesium-free medium within intact vitelline membranes. At desired stages, dissociated blastomeres were immediately fixed and subjected to whole-mount fluorescence immunocytochemistry staining with mAb414, an antibody against the nuclear pore complex (NPC). Nuclei within intact, roughly spherical blastomeres were visualized by confocal microscopy. Cross-sectional area was quantified for both cells and nuclei ( Figures S1A and S1B). The right side of the panel shows representative 3D reconstructions from cell and nuclear confocal sections. Image acquisition and quantification are detailed in Supplemental Experimental Procedures. Direct volume measurements agreed within 9% and 3% of volumes extrapolated from cross-sectional areas for stage 6 and stage 8 (MBT, cleavage 12), respectively, validating our approach of estimating volumes from cross-sectional area measurements. All scale bars represent 50 μm.(B) Nuclear and cell volumes were extrapolated from cross-sectional area measurements (Figures S1A and S1B). Cytoplasmic volume was determined by subtracting nuclear volume from cell volume. Average values are plotted, and error bars represent SD. The scale bar represents 500 μm.(C) Average nuclear-to-cytoplasmic (N/C) volume ratios are plotted as a function of time postfertilization, and error bars are SE.See also Figure S1. |
|
|
Figure 2. Manipulating Nuclear Size and the N/C Volume Ratio in X. laevis Embryos(A) One-cell embryos were microinjected with the most effective amounts of indicated mRNAs: GFP, 100 pg; Imp.α + GFP-LB3, 1,000 pg; GFP-Rtn4b high concentration, 500 pg; GFP-Rtn4a, 350 pg; and GFP-Rtn4b low concentration, 150 pg. Nuclei were isolated from stage 8 embryos and visualized by immunofluorescence using mAb414. Nuclear cross-sectional area was quantified for at least 500 nuclei from â¼100 embryos for each condition. One representative experiment of three is shown; error bars represent SD; âââp < 0.001.(B) Embryos were injected as described in (A). Nuclei were visualized in isolated stage 6 (3.5 hpf) blastomeres by whole-mount immunocytochemistry as described in Figure 1A. Nuclear cross-sectional area was quantified for at least 50 nuclei for each condition. One representative experiment of two is shown; error bars represent SD; âââp < 0.001.(C) Embryos were injected as described in (A). Nuclei were visualized in isolated blastomeres at the indicated stages by whole-mount immunocytochemistry, and N/C volume ratios were quantified as in Figure 1. N/C volume ratios for individual blastomeres are plotted. N/C ratios shown in blue represent control blastomeres and were calculated from the data shown in Figures S1A and S1B. For stages 7â12, N/C ratios greater than 4.2% were excluded for clarity, and all of those data are plotted in Figure S1H. N/C ratios shown in red represent blastomeres with increased nuclear size (i.e., injected with importin α + GFP-LB3 or GFP-Rtn4b high concentration). N/C ratios shown in green represent blastomeres with decreased nuclear size (i.e., injected with GFP-Rtn4a or GFP-Rtn4b low concentration). Stage 5 blastomeres with increased nuclear size: n = 28; stage 6 blastomeres with increased nuclear size: n = 38; stage 6.5 blastomeres with increased nuclear size: n = 23; stage 7 blastomeres with increased nuclear size: n = 55; stage 8 blastomeres with decreased nuclear size: n = 83. Short, thick horizontal lines indicate mean values for each stage. The box labeled âputative N/C volume ratio window within which MBT initiatesâ denotes the overlap between wild-type stage 8 blastomeres with the smallest N/C volume ratios and stage 5â6.5 blastomeres with increased nuclear size.See also Figure S2. |
|
|
Figure 3. Altering the N/C Volume Ratio Changes the Timing of the Onset of Zygotic Transcription(A) The experimental scheme is depicted in which one blastomere of a two-cell embryo is coinjected with rhodamine-labeled dextran and mRNA to alter nuclear size in half of the embryo.(BâE) Embryos at the indicated stages and microinjected with the indicated mRNAs were subjected to in situ hybridization to detect the GS17 transcript. The top panels are bright-field images of embryos stained for GS17 (purple). The bottom panels are the corresponding rhodamine fluorescence images indicating cells in the embryo that received the indicated mRNA. Representative embryos are shown.(F) The top graph shows the percentage of stage 5â7 embryos in which the injected half showed GS17 staining whereas the uninjected half did not (dark purple bars). GFP: n = 57; GFP-Rtn4a: n = 42; Imp.α + GFP-LB3: n = 119; GFP-LB3: n = 124; GFP-Rtn4b high conc.: n = 139. The bottom graph shows the percentage of post-MBT (7.5 hpf) embryos in which the injected half showed weak GS17 staining relative to the uninjected half (light purple bar). GFP: n = 38; GFP-Rtn4a: n = 70.(G and H) One-cell embryos were microinjected with the indicated mRNAs to increase (G) or decrease (H) nuclear size and allowed to develop to stage 6.5 (G) or post-MBT 7.5 hpf (H). Total RNA was isolated from 12 embryos for each condition and converted to cDNA. Expression levels of three zygotic genes (xnr5-13, xnr3, and bix1.1) were determined by qPCR, normalized to ODC. Gene-expression levels are plotted in arbitrary units (AU) relative to GFP mRNA-injected control embryos. The means from two independent experiments are shown; error bars represent SD; âââp < 0.001; ââp < 0.01; âp < 0.05.See also Figure S3. |
|
|
Figure 4. Altering the N/C Volume Ratio Changes the Timing of Cellular Hallmarks of the MBT(A) One-cell embryos were microinjected with the indicated mRNAs. Bright-field time-lapse imaging was performed on the animal pole at 5 min intervals. Cell-cycle lengths were measured for at least four cells per embryo starting at the ninth cell division for six embryos per condition. Red squares, blue diamonds, and green triangles represent average cycle lengths for embryos with increased, control, and decreased nuclear size, respectively. Data from two independent experiments are shown; error bars represent SD.(B) One-cell embryos were microinjected with the indicated mRNAs. Stage four embryos were cultured in calcium/magnesium-free medium within intact vitelline membranes. The 7.5 hpf embryos were fixed, cells from individual embryos were dissociated in 2.5 ml of fixative, and the number of cells in 25 μl aliquots were counted and corrected for the total volume. For each condition, cells from ten embryos were counted. Means from two independent experiments are shown; error bars represent SE; âââp < 0.001; ââp < 0.01; âp < 0.05.(C) One-cell embryos were microinjected with the indicated mRNAs and allowed to develop to 7.5 hpf. Genomic DNA was extracted from ten embryos for each condition, and 0.4 embryo equivalents of genomic DNA were run on a 1.2% agarose gel stained with ethidium bromide. DNA amounts were quantified using imageJ and normalized to the GFP control. Means from three independent experiments are shown; error bars represent SD; one representative gel is shown.(D) One blastomere of a two-cell embryo was coinjected with rhodamine-labeled dextran and the indicated mRNAs to alter nuclear size. Bright-field time-lapse imaging was performed on the vegetal pole of gastrulating embryos at 5 min intervals. Blastopore circumference was measured for 12 embryos per condition. Means from three independent experiments are shown; error bars represent SE; âââp < 0.001; âp < 0.05.See also Figure S4 and Movies S1 and S2. |
|
|
Figure S1, Related to Figures 1 and 2. Nuclear size and cell size scale during Xenopus early development and titration of nuclear scaling factors alters nuclear size (A) Raw data used to generate the plots in Figure 1 are shown, specifically nuclear versus cell cross-sectional areas for stage 3 to early stage 8 (cleavage 10). The data were fit to a power trend line and the R2 value is shown for all data points. Embryos from three different batches of eggs were used, and for each stage, at least 10 embryos were used. Numbers of blastomeres analyzed were: Stage 3, n=4; Stage 4, n=6; Stage 5, n=28; Stage 6, n=29; Stage 6.5, n=48; Stage 7, n=86; early stage 8, n=83. (B) Raw data used to generate the plots in Figure 1 are shown, specifically nuclear versus cell cross-sectional areas for stage 8 (cleavage 12) to stage 12. The data were fit to a power trend line and the R2 value is shown for all data points. Embryos from three different batches of eggs were used, and for each stage, at least 10 embryos were used. Numbers of blastomeres analyzed were: Stage 8, n=112; Stage 9, n=139; Stage 10.5, n=123; Stage 12, n=138. (C-G) One-cell embryos were microinjected with the indicated amounts of mRNAs. Nuclei were isolated from stage 8 embryos and visualized by immunofluorescence using mAb414. Nuclear cross-sectional area was quantified for at least 500 nuclei from ~100 embryos for each condition. Highlighted in bold are the amounts of injected mRNA that maximally increased or decreased nuclear size and that were used in Figures 2-4 and S2-4. Data from one representative experiment of three are shown. Error bars represent SD, *** P<0.001; * P<0.05. (H) Nuclei were visualized in isolated blastomeres at the indicated stages by wholemount immunocytochemistry and N/C volume ratios were quantified as in Figure 1. N/C volume ratios for individual blastomeres are plotted. N/C ratios shown in blue represent control blastomeres and were calculated from the data shown in Figure S1A-B. N/C ratios shown in red represent blastomeres with increased nuclear size (i.e. injected with importin α + GFP-LB3 or GFP-Rtn4b high concentration). N/C ratios shown in green represent blastomeres with decreased nuclear size (i.e. injected with GFP-Rtn4a or GFP-Rtn4b low concentration). Stage 7 blastomeres with increased nuclear size, n=55; stage 8 blastomeres with decreased nuclear size, n=83. Short thick horizontal lines indicate mean values for each stage. |
|
|
Figure S2, Related to Figure 2. High expression levels of GFP-Rtn4b cause Rtn4 aggregation Ectopic expression of GFP-Rtn4a and GFP-Rtn4b at lower concentrations decreased nuclear size as expected [S1] (Figure 2A-B, S1F-G). High expression levels of GFPRtn4b led to the formation of reticulon aggregates that we hypothesize have a dominant negative effect on ER structure resulting in a concomitant increase in nuclear size (Figure 2A-B, S1G). Studies with mammalian, yeast, and Arabidopsis reticulons support the idea that overexpressed reticulons aggregate and disrupt normal ER structure [S2- S4]. (A,B) One-cell embryos were microinjected with the low concentration of GFP-Rtn4b mRNA and allowed to develop to stage 9. (A) Nuclei were stained with Hoechst and the animal pole in an intact embryo was visualized by confocal microscopy. No Rtn4b bright foci are apparent. Scale bar, 20 μm. (B) Embryos were transferred to calcium/magnesium-free medium. Isolated blastomeres were fixed, stained with Hoechst, and visualized by confocal microscopy. No Rtn4b bright foci are apparent. Scale bar, 20 μm. (C-E) One-cell embryos were microinjected with the high concentration of GFP-Rtn4b mRNA and allowed to develop to stage 9. (C) Nuclei were stained with Hoechst and the animal pole in an intact embryo was visualized by confocal microscopy. Bright Rtn4b foci are visible. Scale bar, 20 μm. (D) Embryos were transferred to calcium/magnesium-free medium. Isolated blastomeres were fixed, stained with Hoechst, and visualized by confocal microscopy. Bright Rtn4b foci are visible. Scale bar, 20 μm. (E) Embryo extract was prepared as described previously [S5]. Extract was incubated for 45min at 21°C, and ER networks were visualized with CM-DiI membrane dye. The images show colocalization of GFP-Rtn4b with the tubular ER network as well as aggregates of GFP-Rtn4b not associated with membrane. Scale bar, 20 μm. |
|
|
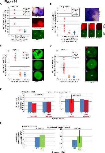
Figure S3, Related to Figure 3. Premature GS17 zygotic gene expression strongly correlates with increased N/C volume ratios, and altering the N/C volume ratio does not change maternal transcript expression levels determined by qPCR (A,B) One blastomere of a two-cell embryo was co-injected with rhodamine-labeled dextran and mRNA to increase nuclear size (either Imp.α + GFP-LB3 or GFP-Rtn4b high concentration) in half of the embryo. Embryos were allowed to develop to stage 6.5 (A) or early stage 8 (B) and stained for GS17 by whole mount in situ hybridization (see Figure 3A-D). Nuclei were visualized with Sytox Green, and cell and nuclear crosssectional areas were measured. N/C volume ratios were extrapolated from these measurements for cells that received the mRNA and stained for GS17 (rhodamine+ GS17+), cells that received the mRNA and showed weak or absent GS17 staining (rhodamine+ GS17-), and cells that did not receive the mRNA and did not stain for GS17 (rhodamine- GS17-). Numbers of stage 6.5 blastomeres analyzed were: rhodamine+ GS17+, n=6; rhodamine+ GS17-, n=5; rhodamine- GS17-, n=12. Numbers of early stage 8 blastomeres analyzed were: rhodamine+ GS17+, n=28; rhodamine+ GS17-, n=13; rhodamine- GS17-, n=20. Mean values are indicated by thick horizontal lines. Scale bars, 50 μm. (C,D) One-cell embryos were microinjected with mRNA (GFP-Rtn4b high concentration) to increase nuclear size. Blastomeres were isolated from injected and un-injected embryos at stages 6.5 and 7 and stained for GS17 by whole mount in situ hybridization. Nuclei were visualized with Sytox Green, and cell and nuclear cross-sectional areas were measured. From these data, N/C volume ratios were calculated for blastomeres from injected embryos that stained for GS17 (injected, GS17+), blastomeres from injected embryos that did not stain for GS17 (injected, GS17-), and blastomeres from un-injected embryos that did not stain for GS17 (un-injected, GS17-). Numbers of stage 6.5 isolated blastomeres analyzed were: injected, GS17+, n=7; injected, GS17-, n=13; un-injected, GS17-, n=15. Numbers of stage 7 isolated blastomeres analyzed were: injected, GS17+, n=25; injected, GS17-, n=36; un-injected, GS17-, n=16. Mean values are indicated by thick horizontal lines. Scale bars, 50 μm. (E,F) One-cell embryos were microinjected with the indicated mRNAs to increase (E) or decrease (F) nuclear size and allowed to develop to stage 6.5 (E) or late stage 8 (F). Total RNA was isolated from 12 embryos for each condition and converted to cDNA. Expression levels of two maternal genes (psmg3 and arl6ip1) were determined by qPCR, normalized to ODC. Gene expression levels are plotted in arbitrary units (AU) relative to GFP mRNA injected control embryos. The means from two independent experiments are shown, error bars represent SD, and all differences are not statistically significant compared to the GFP controls (P>0.05). |
|
|
Figure S4, Related to Figure 4. Altering the N/C volume ratio changes the timing for the onset of longer cell cycles (A) One blastomere of a two-cell embryo was co-injected with rhodamine-labeled dextran and the indicated mRNAs to alter nuclear size in half of the embryo. At 7.5 hpf, bright field and rhodamine fluorescence imaging were performed on the animal pole. Compared to uninjected embryo halves, cells with increased nuclear size are larger due to premature slowing of cell cycle lengths, while cells with decreased nuclear size are smaller due to additional rapid cell divisions. The scale bar is 100 μm. (B) One-cell embryos were microinjected with the indicated mRNAs. Bright field images were acquired on the animal pole surface of late stage 8 (7.5 hpf) embryos. Cell sizes were estimated by quantifying the area of surface-exposed cells. Cells from at least four embryos were quantified for each condition. Total number of cells quantified: GFP, n=57; GFP-Rtn4b high conc., n=50; Imp.α + GFP-LB3, n=54; GFP-Rtn4a, n=66. Error bars represent SD, *** P<0.001. (C) Raw data used to generate Figure 4A are shown. One-cell embryos were microinjected with the indicated mRNAs. Bright field time-lapse imaging was performed on the animal pole at 5 min intervals. Cell cycle lengths were measured for at least four cells per embryo starting at the ninth cell division, for six embryos per condition. Each bar represents an individual cell. Data from two independent experiments are shown. |
References [+] :
Almouzni,
Constraints on transcriptional activator function contribute to transcriptional quiescence during early Xenopus embryogenesis.
1995, Pubmed,
Xenbase
Almouzni, Constraints on transcriptional activator function contribute to transcriptional quiescence during early Xenopus embryogenesis. 1995, Pubmed , Xenbase
Altmann, Microarray-based analysis of early development in Xenopus laevis. 2001, Pubmed , Xenbase
Anderson, Reshaping of the endoplasmic reticulum limits the rate for nuclear envelope formation. 2008, Pubmed
Anderson, Nuclear envelope formation by chromatin-mediated reorganization of the endoplasmic reticulum. 2007, Pubmed , Xenbase
Clute, Regulation of the appearance of division asynchrony and microtubule-dependent chromosome cycles in Xenopus laevis embryos. 1995, Pubmed , Xenbase
Clute, Microtubule dependence of chromosome cycles in Xenopus laevis blastomeres under the influence of a DNA synthesis inhibitor, aphidicolin. 1997, Pubmed , Xenbase
Collart, High-resolution analysis of gene activity during the Xenopus mid-blastula transition. 2014, Pubmed , Xenbase
Collart, Titration of four replication factors is essential for the Xenopus laevis midblastula transition. 2013, Pubmed , Xenbase
Dreyer, Differential accumulation of oocyte nuclear proteins by embryonic nuclei of Xenopus. 1987, Pubmed , Xenbase
Edens, Nuclear size regulation: from single cells to development and disease. 2013, Pubmed , Xenbase
Edgar, Parameters controlling transcriptional activation during early Drosophila development. 1986, Pubmed
Edgar, Cell cycle control by the nucleo-cytoplasmic ratio in early Drosophila development. 1986, Pubmed
Forbes, Spontaneous formation of nucleus-like structures around bacteriophage DNA microinjected into Xenopus eggs. 1983, Pubmed , Xenbase
Friedman, The ER in 3D: a multifunctional dynamic membrane network. 2011, Pubmed
Harvey, Embryonic expression and nuclear localization of Xenopus homeobox (Xhox) gene products. 1986, Pubmed , Xenbase
Jenkins, Nuclei that lack a lamina accumulate karyophilic proteins and assemble a nuclear matrix. 1993, Pubmed , Xenbase
Jevtić, Mechanisms of nuclear size regulation in model systems and cancer. 2014, Pubmed , Xenbase
Jevtić, Sizing and shaping the nucleus: mechanisms and significance. 2014, Pubmed , Xenbase
Jorgensen, The size of the nucleus increases as yeast cells grow. 2007, Pubmed
Kane, The zebrafish midblastula transition. 1993, Pubmed
Kerns, Geminin is required for zygotic gene expression at the Xenopus mid-blastula transition. 2012, Pubmed , Xenbase
Kimelman, The events of the midblastula transition in Xenopus are regulated by changes in the cell cycle. 1987, Pubmed , Xenbase
Kobayakawa, Temporal pattern of cleavage and the onset of gastrulation in amphibian embryos developed from eggs with the reduced cytoplasm. 1981, Pubmed
Krieg, Developmental regulation of a gastrula-specific gene injected into fertilized Xenopus eggs. 1985, Pubmed , Xenbase
Levy, Nuclear size is regulated by importin α and Ntf2 in Xenopus. 2010, Pubmed , Xenbase
Lu, Coupling of zygotic transcription to mitotic control at the Drosophila mid-blastula transition. 2009, Pubmed
Lund, Control of 4-8S RNA transcription at the midblastula transition in Xenopus laevis embryos. 1992, Pubmed , Xenbase
Murphy, Control of DNA replication by the nucleus/cytoplasm ratio in Xenopus. 2013, Pubmed , Xenbase
Neumann, Nuclear size control in fission yeast. 2007, Pubmed
Newport, A lamin-independent pathway for nuclear envelope assembly. 1990, Pubmed , Xenbase
Newport, Regulation of the cell cycle during early Xenopus development. 1984, Pubmed , Xenbase
Newport, A major developmental transition in early Xenopus embryos: II. Control of the onset of transcription. 1982, Pubmed , Xenbase
Newport, A major developmental transition in early Xenopus embryos: I. characterization and timing of cellular changes at the midblastula stage. 1982, Pubmed , Xenbase
Vastag, Remodeling of the metabolome during early frog development. 2011, Pubmed , Xenbase
Voeltz, A class of membrane proteins shaping the tubular endoplasmic reticulum. 2006, Pubmed
Wang, Transition of the blastomere cell cycle from cell size-independent to size-dependent control at the midblastula stage in Xenopus laevis. 2000, Pubmed , Xenbase
Yanai, Mapping gene expression in two Xenopus species: evolutionary constraints and developmental flexibility. 2011, Pubmed , Xenbase
Yasuda, Temporal regulation in the early embryo: is MBT too good to be true? 1992, Pubmed , Xenbase
