Click here to close
Hello! We notice that you are using Internet Explorer, which is not supported by Xenbase and may cause the site to display incorrectly.
We suggest using a current version of Chrome,
FireFox, or Safari.
???displayArticle.abstract??? CDC6 is essential for S-phase to initiate DNA replication. It also regulates M-phase exit by inhibiting the activity of the major M-phase protein kinase CDK1. Here we show that addition of recombinant CDC6 to Xenopus embryo cycling extract delays the M-phase entry and inhibits CDK1 during the whole M-phase. Down regulation of endogenous CDC6 accelerates the M-phase entry, abolishes the initial slow and progressive phase of histone H1 kinase activation and increases the level of CDK1 activity during the M-phase. All these effects are fully rescued by the addition of recombinant CDC6 to the extracts. Diminution of CDC6 level in mouse zygotes by two different methods results in accelerated entry into the first cell division showing physiological relevance of CDC6 in intact cells. Thus, CDC6 behaves as CDK1 inhibitor regulating not only the M-phase exit, but also the M-phase entry and progression via limiting the level of CDK1 activity. We propose a novel mechanism of M-phase entry controlled by CDC6 and counterbalancing cyclin B-mediated CDK1 activation. Thus, CDK1 activation proceeds with concomitant inhibition by CDC6, which tunes the timing of the M-phase entry during the embryonic cell cycle.
Fig. 3. CDC6 cooperates with cyclin B2 accumulation in determination of the timing of M-phase entry. (A) The extract was incubated in the presence of 10 nM GST (control), 5 nM Δ90 cyclin B, 10 nM GST-CDC6 and both Δ90 cyclin B and GST-CDC6 (5 and 10 nM, respectively). Levels of endogenous cyclin B2 were quantified by Western blot (grey histograms) and of histone H1 kinase (black curves). The values of the peak of cyclin B2 quantity and of the peak of histone H1 kinase activity were taken as 100%. (B) The comparison of real values of the peaks of cyclin B2. (C) The comparison of real values of the peaks of histone H1 kinase. Vertical double arrows on the left side of each group of histograms show differences between the peaks of cyclin B2 (B) and histone H1 kinase activity (C) in the control (GST) and GST-CDC6-containg samples.
Fig. 4. Diminution of CDC6 in the presence 100 µM NCTD accelerates mitotic M-phase and removes initial slow step of CDK1 activation. (A) The cytoplasmic extract was incubated in the presence or absence (control) of 100 µM NCTD. Samples at 0, 20 and 40 min. were analyzed by 8% SDS-PAGE followed by XCDC6 Western blotting and the signals were quantified (n=5). (B) CDC27 Western blot of a representative experiment showing that NCTD accelerates CDC27 phosphorylation (asterisks at 12 and 24 min. in the presence of NCTD and DMSO (control), respectively. ((C), (D)) The signals of the up-shifted band of CDC27 (C) and of histone H1 kinase (D) obtained in 7 independent experiments were quantified (n=7). The time points of peaks of phosphorylation of CDC27 and of histone H1 kinase activity in control experiments were taken as time 0. Arrows in (D) show the initial slow increase of histone H1 kinase activity in the control, which is clearly shortened and accelerated in the presence of NCTD. The relative timing at the bottom: the first line corresponds to the timing of the control extracts, the second one to NCTD-treated extracts.
Fig. 5. Dose-dependent effects of NCTD on the M-phase entry and progression. (A) Three concentrations of NCTD (50, 100 and 150 µM) were added to the cell-free extract and dynamics of CDC27 phosphorylation were quantified and compared to control (DMSO). (B) The histone H1 kinase assays of the extract containing DMSO (control) and growing concentrations of NCTD (50, 100 and 150 µM). Autoradiography and their quantifications are shown for each experimental variant. Vertical arrows show the shortening of the initial phase of H1 kinase increase in relation to increased concentrations of NCTD. Horizontal arrows show gradual acceleration of the peak of histone H1 kinase activity correlated with the increase in NCTD concentration. (C) Schematic representation of real histone H1 kinase activity in the control (V1) and in the presence of 150 µM NCTD (V2). The increase of peaks of histone H1 kinase correlated with concentration of NCTD is also visible by comparison of autoradiographs in B. (D) Quantification of CDC6 Western blot at the time of respective peaks in histone H1 kinase activity. (E) Quantification of the peaks of histone H1 kinase activity. Note the inverse correlation between the quantity of CDC6 and the activity of histone H1 kinase.
Fig. 6. GST-CDC6 rescues the timing of M-phase entry and the slow step of histone H1 kinase activation in presence of NCTD. (A) The extract was incubated in the presence of 100 µM NCTD or in the presence of both 100 µM NCTD and 5 nM GST-CDC6 and bands of phosphorylated CDC27 were quantified. GST-CDC6 addition to NCTD-containing extract delays CDC27 phosphorylation. (B) Quantification of cyclin B2 and histone H1 kinase activity. Vertical arrows point to the initial phase of H1 kinase activation, and horizontal arrows mark changes in the timing of peaks of H1 kinase. Horizontal arrows show modifications in timing of peaks of histone H1 kinase activity. (C) Quantification of peaks of endogenous cyclin B2. (D) Quantification of peaks of histone H1 kinase activity.
Fig. 7. Dose-dependent effect of GST-CDC6 on NCTD-induced modifications of the M-phase. (A) Two concentration of GST-CDC6, 10 nM and 20 nM, were used in the presence of 100 µM NCTD in cell-free extract. CDC27 was blotted and the phosphorylated form was quantified. 10 nM GST-CDC6 delays CDC27 phosphorylation in comparison to the control and 20 nM GST-CDC6 rescues the timing of CDC27 pgosphorylation. Note that the levels of CDC27 phosphorylation are always higher than in the control when NCTD is present. (B) Quantifications of histone H1 kinase activity. Arrows show the acceleration of the peaks of H1 kinase by NCTD and the shortening of this acceleration by GST-CDC6 addition to the extract. (C) Real values of histone H1 kinase activity obtained in control and 20 nM GST-CDC6-supplemented extract. Note that the activity is much higher in the presence of NCDT and GST-CDC6 despite the rescue of the timing. (D) Quantification of peaks of endogenous cyclin B2. (E) Quantification of CDC6 during the peaks of histone H1 kinase activity. (F) Quantification of the peaks of histone H1 kinase activity. Note the inverse correlation between the amount of CDC6 and the H1 kinase activity. ((G), (H)) Western blots of CDC6 and their quantifications showing that the GST-CDC6 is also degraded in the extract upon NCTD presence. They show also the quantitative relationship betwen GST-CDC6 and endogenous CDC6 in extracts. Because the two blots were revealed separately the quantities of 10 nM and 20 nM GST-CDC6 are not proportional and not comparable between the two blots.
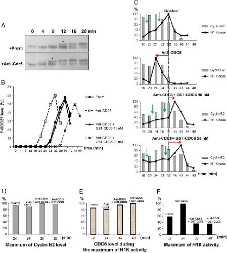
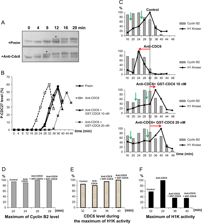
Fig. 8. Anti-CDC6 accelerates M-phase entry and removes slow initial step of histone H1 kinase activation, while GST-CDC6 rescues this phenotype. (A) The anti-CDC6 (1% of the total extract volume) was added to the extract in parallel with the preimmune serum (control). The extract was blotted for CDC27. Asterixs mark the time of entry into the M-phase as estimated by the up-shift of CDC27. (B) In another experiment GST-CDC6 in two concentrations of 10 and 20 nM was added to the extract with anti-CDC6. Note that 10 nM GST-CDC6 rescues the timing of CDC27 phosphorylation and 20 nM GST-CDC6 delays it in comparison to the control with the preimmune serum. (C) Quantification of cyclin B2 amounts and histone H1 kinase activity. Arrows, show the changes in timing of the initial step of histone H1 kinase activation and the modifications of the timing of peaks of this activity. (D) Quantification of peaks of endogenous cyclin B2. (E) Quantification of CDC6 during the peaks of histone H1 kinase activity. (F) Quantification of peaks of histone H1 kinase activity. Note that despite the high level of endogenous cyclin B2 and delayed M-phase entry the peaks of histone H1 kinase are much lower in the presence of GST-CDC6 than in the presence of anti-CDC6 alone indicating the inhibitory effect of this protein on the kinase also when it attains its maximum.
Fig. 9. Depletion of CDC6 modifies the timing and dynamics of M-phase similarly to NCTD and anti-CDC6, but GST-CDC6 fully rescues these changes. (A) CDC6 depletion was checked by blotting CDC6 Western blot. β-tubulin Western blot was used as a loading control. (B) CDC27 was blotted in control, non-depleted extract, CDC6-depleted extract (ΔCDC6), CDC6-depleted extract supplemented with GST (ΔCDC6+GST), CDC6-depleted extract supplemented with GST-CDC6 in two concentrations of 10 and 20 nM (ΔCDC6+GST-CDC6). Asterisks show the time points of equal CDC27 up-shift in all experimental variants. Note that two bottom Western blots are shown as compilation of two separated membranes as samples of 32 min time points were run and bloted separately of 0–28 min samples because of no space in a single electrophoresis gel for this experiment. (C) Quantification of cyclin B2 amounts and histone H1 kinase activity. Arrows, show the changes in timing of the initial step of histone H1 kinase activation and the modifications of the timing of peaks of this activity. (D) Quantification of peaks of endogenous cyclin B2. (E) Quantification of peaks of histone H1 kinase activity. Note that the peaks in GST-CDC6 rescued experimental variants have very similar values to the activity in the control extract.
Fig. 12. Model showing the role of CDC6 during mitotic entry and progression.
Suppl. Materials Fig 1. GST-CDC6 inhibits histone H1 kinase activity in CSF extract. 10 nM GST-CDC6 or an equivalent volume of Tris buffer were added to CSF extract and histone H1 kinase assay was performed as described in Material and Methods section. Note that the activity is lower only in the presence of recombinant GST-CDC6.