|
Figure 1. Gene expression profiles of common carp thrombocytes and other leukocytes are shown. Expression of molecules on total PBLs, MACS-purified HB8 mAb+ thrombocytes, and HB8 mAb- cells. N.T.C., no template control; β-actin, internal control; IgM, immunoglobulin M; TCRα, T-cell receptor α chain; mpx, myeloperoxidase; IL-1β, interleukin-1β; iNOS, inducible nitric oxide synthase; MHC class II, major histocompatibility complex class II. Data are representative of five independent experiments.
|
|
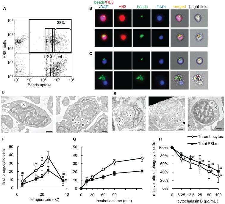
Figure 2. Phagocytosis by common carp thrombocytes and other leukocytes is shown. (A) Flow cytometry of common carp PBLs incubated with fluorescent beads measuring 1 μm in diameter for 3 h at 25°C. The percentage indicates the rate of phagocytic cells in HB8+ thrombocytes. The numbers (1, 2, 3, and >4) indicate the number of ingested beads within each gated cell analyzed by fluorescence intensity on flow cytometry. (B,C) Fluorescent microscopy of phagocytic common carp thrombocytes with one [(B), upper] and several [(B), lower] latex beads measuring 1 μm in diameter and HB8 mAb- phagocytes with two [(C), upper] and several [(C), lower] beads. Red, HB8 mAb specific for common carp thrombocytes; green, FITC-beads; blue, nuclei stained with DAPI. Original magnification, ×400. Data are representative of eight independent experiments. (D,E) Representative transmission electron micrographs of phagocytic thrombocytes (D) and other phagocytes (E) incubated with beads measuring 1 μm in diameter. Ingested beads are indicated as X. [(E), left] Granulocyte-like cell, [(E), center] monocyte-like cell, [(E), right] lymphocyte-like cell. Data are representative of three independent experiments. Original magnification, ×10,000. (F–H) Parameters influencing the phagocytosis of common carp thrombocytes and other leukocytes. The relationship of the phagocytic ability of common carp thrombocytes and total PBLs with temperature (4, 15, 20, 25, and 37°C) (F), incubation time (G), and concentration of cytochalasin B (H). Data are expressed as the average of at least three independent experiments shown as mean ± SD. The asterisks (*) indicate significant differences from the mean of the same population at 25°C (F) or that with no cytochalasin B (H), as analyzed by Student’s t-test (P < 0.05).
|
|
Figure 3. Comparison of the phagocytic activities of each cell subpopulation is shown. (A) Flow cytometry of mAb-stained crucian carp PBLs incubated with fluorescent latex beads measuring 1 μm in diameter for 3 h at 25°C. The percentage indicates the rate of phagocytic cells in each mAb+ cell population. The numbers (1, 2, 3, and >4) indicate the number of ingested beads within each gated cell analyzed by fluorescence intensity on flow cytometry. Data are representative of three independent experiments. Throm., GB10 mAb+ cells; CD4+ cells, 6D1 mAb+ cells; CD8+ cells, 2C3 mAb+ cells; IgM+ cells, B12 mAb+ cells. (B) Percentage of phagocytic cells in each cell population of common carp PBLs incubated with each size of beads for 3 h at 25°C analyzed by flow cytometry. Data are expressed as the average of four independent experiments, shown as mean ± SD. The asterisks (*) denote significant differences from the mean of thrombocytes incubated with the same beads, as analyzed by Student’s t-test (*P < 0.05, **P < 0.01). (C) Number of ingested beads measuring 1 μm in diameter in the phagocytic cells of each cell population as analyzed by fluorescence intensity on flow cytometry. Throm., HB8 mAb+ thrombocytes; Granu., granulocytes. Data are expressed as the average of four independent experiments.
|
|
Figure 4. Bacterial phagocytosis by thrombocytes and other leukocytes is shown. (A) Flow cytometry of common carp PBLs incubated with FITC-conjugated E. coli for 3 h at 25°C. The number indicates the percentage of phagocytic cells in HB8+ thrombocytes. (B) Quantification of the effects of oposonization by incubation with heat-inactivated normal carp serum (HNCS), heat-inactivated anti-E. coli carp serum (HACS), and normal carp serum (NCS). Data are expressed as the average of five independent experiments, shown as mean ± SD. The asterisks (*) indicate significant differences from the control, as analyzed by Student’s t-test (P < 0.05). (C) Phagocytic common carp thrombocytes (upper) and mAb- phagocyte (lower)-ingested bacteria; red, HB8 mAb; green, bacteria; blue, nuclei stained with DAPI. Original magnification, ×400. (D) Representative transmission electron micrographs of phagocytic thrombocytes in the process of ingesting bacteria (X) via the extension of pseudopods (arrowhead; left) and with ingested bacteria (right). Small vesicles surrounding the internalized bacteria are indicated by asterisks (*). Bar, 1 μm. Original magnification, ×10,000.
|
|
Figure 5. In vivo study of common carp phagocytic thrombocytes and other leukocytes 3 h after intravenous injection. (A) Percentage of phagocytic cells in HB8 mAb+ thrombocytes and total leukocytes in each tissue. (B) Percentage of thrombocytes and other HB8 mAb- leukocytes in phagocytic populations in each tissue. Data are expressed as the average of three independent experiments, shown as mean ± SD.
|
|
Figure 6. Phagolysosome fusion and intracellular killing by thrombocytes and other leukocytes are shown. (A) Goldfish phagocytic thrombocytes stained with fluorescent dextran and incubated with non-fluorescent latex beads measuring 3 μm in diameter for 3 h at 25°C. Thrombocyte alone (upper), with bound (middle), or ingested (lower) beads. (B) GB10 mAb- goldfish phagocytes with bound beads (upper) and ingested beads (lower) and a phagolysosome ring (arrow). A phagolysosome ring is observed around the ingested particle (arrow). Dextran, FITC–dextran; GB10, mAb for goldfish thrombocytes; DRAQ5, nuclei. (C,D) Common carp phagocytic thrombocytes stained with LysoTracker Red to visualize acidic organelles. (C) Thrombocytes with bound (upper) or ingested (lower) non-fluorescent latex beads measuring 3 μm in diameter. (D) Phagocytic mAb- leukocyte with an ingested bead (arrow). The phagolysosome ring as detected by acidic probe staining. LT (red), acidic organelles visualized by LysoTracker Red; HB8 (green), HB8 mAb specific for common carp thrombocytes; DAPI (blue), nuclei stained with DAPI. Original magnification, ×400. Data are representative of three independent experiments. (E,F) Intracellular bactericidal activity of thrombocytes. (E) Flow cytometry of phagocytic common carp thrombocytes incubated with GFP-expressing live E. coli for 3 h at 25°C. The number indicates the percentage of phagocytic cells in HB8+ thrombocytes. Data are representative of three independent experiments. (F) Survival rate of internalized bacteria counted on Luria–Bertani agar plates. Data are expressed as the average of three independent experiments, shown as mean ± SD. The asterisks (*) indicate significant differences from the mean of 0 h, as analyzed by Student’s t-test (P < 0.05). (G) MACS-purified common carp thrombocytes with surface-bound (upper) or ingested (lower) GFP-expressing E. coli. Colocalization of lysosomal organelles is observed around ingested bacteria (arrowhead). LT, acidic organelles visualized by LysoTracker® Red; E. coli, bacteria; DAPI, nuclei stained with DAPI. Original magnification, ×400. Data are representative of three independent experiments.
|
|
Figure 7. Phagocytic thrombocytes in other vertebrates are shown. (A,B) Phagocytosis by flounder thrombocytes and B cells. (A) Flow cytometry of flounder thrombocytes incubated with fluorescent latex beads measuring 1 μm in diameter and FITC-conjugated E. coli for 3 h at 20°C. The number indicates the percentage of phagocytic cells in JFW10+ thrombocytes. Data are representative of four independent experiments. (B) Percentage of phagocytic cells in each cell population of flounder. Data are expressed as the average of four independent experiments, shown as mean + SD. (C,D) Phagocytosis by X. laevis thrombocytes. (C) Flow cytometry of X. laevis thrombocytes incubated with fluorescent latex beads measuring 1 μm in diameter and FITC-conjugated E. coli. The number indicates the percentage of phagocytic cells in T12+ thrombocytes. (D) Phagocytic X. laevis thrombocytes with (upper) latex beads measuring 1 μm in diameter or (lower) FITC-conjugated E. coli for 3 h at 20°C. Red, T12 mAb specific for X. laevis thrombocytes; green, FITC-beads or E. coli; blue, nuclei stained with DAPI. Original magnification, ×400. Data are representative of three independent experiments. (E) Effect of the concentration of cytochalasin B to the phagocytosis by X. laevis thrombocytes and other leukocytes. Data are expressed as the average of three independent experiments, shown as mean ± SD. The asterisks (*) indicate significant differences from the control (no cytochalasin B), as analyzed by Student’s t-test (*P < 0.05, **P < 0.01).
|