XB-ART-49616
J Neurosci
2014 Nov 05;3445:14854-63. doi: 10.1523/JNEUROSCI.1943-14.2014.
Show Gene links
Show Anatomy links
Nucleotide bound to rab11a controls localization in rod cells but not interaction with rhodopsin.
Reish NJ
,
Boitet ER
,
Bales KL
,
Gross AK
.
???displayArticle.abstract???
Precise vectorial transport of rhodopsin is essential for rod photoreceptor health and function. Mutations that truncate or extend the C terminus of rhodopsin disrupt this transport, and lead to retinal degeneration and blindness in human patients and in mouse models. Here we show that such mutations disrupt the binding of rhodopsin to the small GTPase rab11a. The rhodopsin-rab11a interaction is a direct binding interaction that does not depend on the nucleotide binding state of rab11a. Expression of EGFP-rab11a fusion proteins in Xenopus laevis photoreceptors revealed that the nucleotide binding status of rab11a affects its subcellular localization, with GTP-locked mutants concentrated in the inner segment and GDP-locked mutants concentrated in the outer segment. shRNA-mediated knockdown of rab11a in rods led to shortened outer segments and retinal degeneration. Together, our results show the critical importance of direct rhodopsin-rab11a interactions for the formation and maintenance of vertebrate photoreceptors.
???displayArticle.pubmedLink??? 25378153
???displayArticle.pmcLink??? PMC4220021
???displayArticle.link??? J Neurosci
???displayArticle.grants??? [+]
EY019311 NEI NIH HHS , T32GM008361 NIGMS NIH HHS , R01 EY019311 NEI NIH HHS , T32 GM008361 NIGMS NIH HHS
Species referenced: Xenopus laevis
Genes referenced: rab11a rho slc25a5
???attribute.lit??? ???displayArticles.show???
|
|
Figure 1. Rab11a binds to the C terminus of rhodopsin. A, Affinity chromatography followed by SDS-PAGE identified four small proteins binding to the C terminus of rhodopsin. Three of the four proteins eluted by the C-terminal peptide were identified by mass spectroscopy: ant2, rab11a, and PDE6δ. B, Western blot confirms that rab11a is pulled down by the C terminus of rhodopsin. C, Immunohistochemistry of rab11a in mouse retina shows a punctate distribution in the inner segment with some faint punctate staining in the outer segment. Green, Acetylated α-tubulin; red, rab11a; IB, immunoblot. Scale bar, 10 μm. |
|
|
Figure 2. Rab11a binding is dependent on the integrity of the C terminus of rhodopsin. Pull-down experiments using a rab11a antibody show that wild-type rhodopsin can be pulled down by rab11a from retinal extracts but not Q344X or rhodopsin-EGFP. I, Input; C, control IgG antibody wash; Ab, rab11 polyclonal antibody eluate; IP, immunoprecipitation; IB, immunoblot. |
|
|
Figure 3. Proximity ligation assay reveals rhodopsin: rab11a interactions in the inner and outer segments of mouse rods. PLA was performed using rhodopsin (B630N) and rab11a (71-5300, Life Technologies) antibodies. The fluorescent signal was quantified as a percentage of the total area of the inner and outer segments. There was a significant difference between wild-type rhodopsin and rhodopsinQ344X, as determined by Student's unpaired t test (p = 0.025). *p < 0.05. Red, rhodopsin: rab11a PLA; blue, wheat germ agglutinin (WGA). Scale bar, 10 μm. |
|
|
Figure 4. Rab11a binds rhodopsin directly and independently of nucleotide binding status. GST fusions of rab11a and mutants were assayed for their ability to pull down purified native rhodopsin. All rab11a mutants tested were bound to purified rhodopsin. Across repeated experiments, no rab11a mutant had an increased or decreased affinity for rhodopsin relative to wild-type rab11a. A, Western blot of purified rhodopsin pull-down experiments. B, Coomassie gel of purified GST–rab11a fusions. IB, immunoblot. |
|
|
Figure 5. Subcellular localization of EGFP-rab11a and mutants in transgenic X. laevis frog photoreceptors. A, Representative images of EGFP-tagged rab11a variants in X. laevis photoreceptors. EGFP-rab11a is present diffusely in the outer segment, as is the S25N mutant. The Q70L and N124I variants primarily localize in the inner segment. #, Putative recycling endosome localization; *, Golgi cells. Scale bar, 10 μm. B, Outer segment distributions of the rab11a constructs and soluble EGFP. Images were taken with higher-intensity settings to highlight the axoneme. EGFP, rab11aQ70L, and rab11aN124I are all present in an axonemal distribution. C, Rhodopsin staining among tadpoles expressing EGFP or EGFP-tagged rab11a constructs. Arrowheads indicate staining in the inner segment. D, The relative fluorescence of each mutant for the OS, IS, nucleus, and synapse was compared with that of EGFP-rab11a (n = 5â9 per mutant). The OS fluorescent signal was significantly increased for the S25N mutant and significantly decreased for the Q70L and N124I mutants (one-way ANOVA: F(3,22) = 18.34, p < 0.001; Tukey's HSD test: for S25N, p = 0.023; for Q70L, p = 0.018; for N124I, p = 0.026). The IS fluorescent signal was significantly increased for the Q70L mutant relative to rab11a (one-way ANOVA F(3,22) = 12.59, p < 0.001; Tukey's HSD test, p < 0.001). The nuclear fluorescent signal was significantly increased for the Q70L and N124I mutants relative to rab11a (F(3,22) = 21.40, p < 0.001; Tukey's HSD test: for Q70L, p = 0.04; for N124I, p < 0.001). No significant differences in synapse fluorescent signal were observed (F(3,22) = 3.20, p = 0.043; but for all Tukey's HSD test comparisons, p > 0.05). *p < 0.05, **p < 0.01, ***p < 0.001. Error bars represent the SEM. E, Dot blots showing the relative content of rab11a in mouse ROS preparation versus total retinal extract (RE). Green, EGFP; red, rhodopsin; blue, DRAQ5. |
|
|
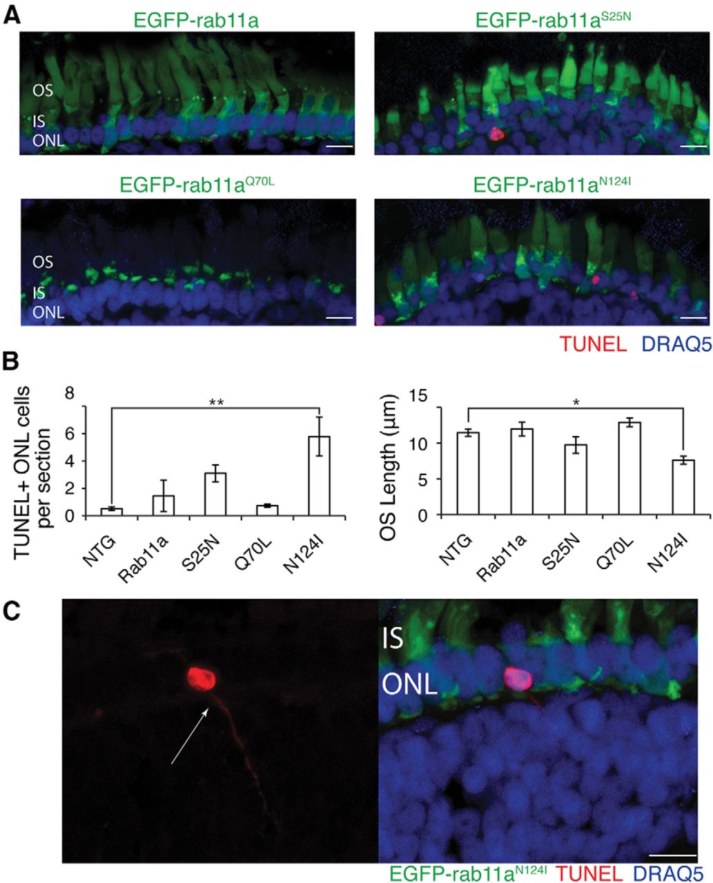
Figure 6. Quantification of TUNEL staining and OS length among the rab11a constructs. EGFP-rab11a-expressing tadpoles and nontrangenic controls (data not shown) were stained for TUNEL, to detect dying cells, and with WGA (data not shown), to measure outer segment length. A, Representative images of EGFP-rab11a tadpole sections stained for TUNEL. B, EGFP-rab11aN124I-expressing tadpoles had a significant increase in TUNEL-positive cells per section (n = 5 per group; one-way ANOVA: F(4,20) = 6.383, p = 0.002; Tukey's HSD test: for N124I compared with nontransgenic animals, p = 0.003; for all other comparisons to nontransgenic animals, p > 0.05). These animals also had significantly decreased OS length relative to nontransgenic controls (n = 6â8 per group; one-way ANOVA: F(4,29) = 6.01, p = 0.001; Tukey's HSD test: for N124I, p = 0.035; for all other comparisons to nontransgenic animals, p > 0.05). *p < 0.05, **p < 0.01. C, TUNEL-positive processes (arrow) projecting from the ONL into the inner retina were observed in EGFP-rab11aN124I-expressing tadpoles. Although TUNEL-positive processes from inner retinal cells could be observed in all transgenic animals and nontransgenic controls, the only TUNEL-positive processes extending from nuclei in the ONL were found in those animals expressing EGFP-rab11aN124I. Green, EGFP; red, TUNEL; blue, DRAQ5. Error bars represent the SEM. Arrows depict regions in the inner segment putatively containing Golgi apparatus. Scale bar, 10 μm. |
|
|
Figure 7. Expression of hairpin against rab11a leads to ectopic process formation, reduction in outer segment length, and increased photoreceptor death. A, Representative images of tadpoles expressing various constructs. Yellow, mVenus; green, EGFP-rab11a; red, TUNEL; blue, DRAQ5. B, Representative dot blots from whole tadpole eye showing rab11a expression changes with hairpin expression. Expression was normalized to tubulin (data not shown). Hairpin-expressing tadpoles had a significant 35.5% reduction in total eye rab11a (n = 5â8 per group; one-way ANOVA, F(3,22) = 4.038, p = 0.02; Tukey' HSD test for nontransgenic versus hairpin, p = 0.038. C, Quantification of TUNEL-positive cells and OS length. Rods expressing a hairpin against firefly luciferase had normal morphology. Rods expressing a hairpin against rab11a had shorter outer segments and significantly increased numbers of TUNEL-positive cells per section. Coexpression of EGFP-rab11a resistant to the hairpin rescued the effects. TUNEL-positive cells (n = 8â14 per group; one-way ANOVA, F(3,39) = 6.031, p = 0.002; Tukey's HSD test: for rab11a hairpin versus nontransgenic animals, p = 0.001; for rab11a hairpin versus luciferase hairpin, p = 0.009; for rab11a hairpin versus rescue, p = 0.048; all other comparisons, p > 0.05). OS length (n = 6â14 per group): one-way ANOVA: F(3,34) = 6.858, p = 0.001; Tukey's HSD test: for rab11a hairpin versus nontransgenic animals, p = 0.006; for rab11a hairpin versus luciferase hairpin, p = 0.017; for rab11a hairpin versus rescue, p = 0.002; all other comparisons, p > 0.05. D, TUNEL-positive processes (arrow) projecting from the ONL into the inner retina were observed in rab11a hairpin-expressing tadpoles. Yellow, mVenus. E, Rhodopsin staining of tadpoles expressing hairpin constructs. Arrowheads indicate inner segment or nuclear layer staining of rhodopsin. Yellow, mVenus; red, rhodopsin; blue, DRAQ5. Scale bars, 10 μm. *p < 0.05, **p < 0.01, ***p < 0.001. |
|
|
Figure 8. Schematic representation of the rab11a recycling endosome in rod photoreceptors. Rab11a in the GDP-bound form associates with rhodopsin in the IS near the Golgi and also in the outer segment disks. Rab11a in the GTP-bound form is associated with rhodopsin around the centrosome and extending up the axoneme. The rab11a that remains associated with disks is in the GDP-bound form. |
References [+] :
Babbey,
Rab10 associates with primary cilia and the exocyst complex in renal epithelial cells.
2010, Pubmed
Babbey, Rab10 associates with primary cilia and the exocyst complex in renal epithelial cells. 2010, Pubmed
Baker, The outer segment serves as a default destination for the trafficking of membrane proteins in photoreceptors. 2008, Pubmed , Xenbase
Bayburt, Monomeric rhodopsin is sufficient for normal rhodopsin kinase (GRK1) phosphorylation and arrestin-1 binding. 2011, Pubmed
Bhowmick, Photoreceptor IFT complexes containing chaperones, guanylyl cyclase 1 and rhodopsin. 2009, Pubmed
Chaitin, Actin filament polarity at the site of rod outer segment disk morphogenesis. 1989, Pubmed
Chang, Creating an miR30-based shRNA vector. 2013, Pubmed
Chuang, SARA-regulated vesicular targeting underlies formation of the light-sensing organelle in mammalian rods. 2007, Pubmed
Concepcion, Q344ter mutation causes mislocalization of rhodopsin molecules that are catalytically active: a mouse model of Q344ter-induced retinal degeneration. 2010, Pubmed
Concepcion, The carboxyl-terminal domain is essential for rhodopsin transport in rod photoreceptors. 2002, Pubmed
Deretic, Polarized sorting of rhodopsin on post-Golgi membranes in frog retinal photoreceptor cells. 1991, Pubmed
Deretic, Rab6 is associated with a compartment that transports rhodopsin from the trans-Golgi to the site of rod outer segment disk formation in frog retinal photoreceptors. 1993, Pubmed
Deretic, rab8 in retinal photoreceptors may participate in rhodopsin transport and in rod outer segment disk morphogenesis. 1995, Pubmed
De Rienzo, Efficient shRNA-mediated inhibition of gene expression in zebrafish. 2012, Pubmed
Duman, Expression of rab11a N124I in gastric parietal cells inhibits stimulatory recruitment of the H+-K+-ATPase. 1999, Pubmed
Fariss, Abnormalities in rod photoreceptors, amacrine cells, and horizontal cells in human retinas with retinitis pigmentosa. 2000, Pubmed
Fotiadis, The G protein-coupled receptor rhodopsin in the native membrane. 2004, Pubmed
Gidon, A Rab11A/myosin Vb/Rab11-FIP2 complex frames two late recycling steps of langerin from the ERC to the plasma membrane. 2012, Pubmed
Gilliam, Three-dimensional architecture of the rod sensory cilium and its disruption in retinal neurodegeneration. 2012, Pubmed
Green, Characterization of rhodopsin mis-sorting and constitutive activation in a transgenic rat model of retinitis pigmentosa. 2000, Pubmed
Gross, Defective development of photoreceptor membranes in a mouse model of recessive retinal degeneration. 2006, Pubmed
Grossman, Immunocytochemical evidence of Tulp1-dependent outer segment protein transport pathways in photoreceptor cells. 2011, Pubmed
Hehnly, The centrosome regulates the Rab11- dependent recycling endosome pathway at appendages of the mother centriole. 2012, Pubmed
Hollingsworth, Defective trafficking of rhodopsin and its role in retinal degenerations. 2012, Pubmed
Keady, IFT20 is required for opsin trafficking and photoreceptor outer segment development. 2011, Pubmed
Knepp, Rhodopsin forms a dimer with cytoplasmic helix 8 contacts in native membranes. 2012, Pubmed
Knödler, Coordination of Rab8 and Rab11 in primary ciliogenesis. 2010, Pubmed
Lem, Morphological, physiological, and biochemical changes in rhodopsin knockout mice. 1999, Pubmed
Li, Myosin V, Rab11, and dRip11 direct apical secretion and cellular morphogenesis in developing Drosophila photoreceptors. 2007, Pubmed
Li, Transgenic mice carrying the dominant rhodopsin mutation P347S: evidence for defective vectorial transport of rhodopsin to the outer segments. 1996, Pubmed
Litman, Purification of rhodopsin by concanavalin A affinity chromatography. 1982, Pubmed
Liu, The proteome of the mouse photoreceptor sensory cilium complex. 2007, Pubmed
Lodowski, Signals governing the trafficking and mistrafficking of a ciliary GPCR, rhodopsin. 2013, Pubmed , Xenbase
Mazelova, Ciliary targeting motif VxPx directs assembly of a trafficking module through Arf4. 2009, Pubmed , Xenbase
Moritz, Mutant rab8 Impairs docking and fusion of rhodopsin-bearing post-Golgi membranes and causes cell death of transgenic Xenopus rods. 2001, Pubmed , Xenbase
Muresan, Gamma-tubulin in differentiated cell types: localization in the vicinity of basal bodies in retinal photoreceptors and ciliated epithelia. 1993, Pubmed
Panfoli, Proteomic analysis of the retinal rod outer segment disks. 2008, Pubmed
Papermaster, Rhodopsin content in the outer segment membranes of bovine and frog retinal rods. 1974, Pubmed
Pasqualato, The structural GDP/GTP cycle of Rab11 reveals a novel interface involved in the dynamics of recycling endosomes. 2004, Pubmed
Peet, Quantification of the cytoplasmic spaces of living cells with EGFP reveals arrestin-EGFP to be in disequilibrium in dark adapted rod photoreceptors. 2004, Pubmed , Xenbase
Price, Rhodopsin gene expression determines rod outer segment size and rod cell resistance to a dominant-negative neurodegeneration mutant. 2012, Pubmed
Ren, Hydrolysis of GTP on rab11 is required for the direct delivery of transferrin from the pericentriolar recycling compartment to the cell surface but not from sorting endosomes. 1998, Pubmed
Sandoval, Abrupt onset of mutations in a developmentally regulated gene during terminal differentiation of post-mitotic photoreceptor neurons in mice. 2014, Pubmed
Satoh, Rab11 mediates post-Golgi trafficking of rhodopsin to the photosensitive apical membrane of Drosophila photoreceptors. 2005, Pubmed
Schlüter, Trafficking of Crumbs3 during cytokinesis is crucial for lumen formation. 2009, Pubmed
Shetty, Rab6 regulation of rhodopsin transport in Drosophila. 1998, Pubmed
Silva, Second-generation shRNA libraries covering the mouse and human genomes. 2005, Pubmed
Sparrow, A simplified method of generating transgenic Xenopus. 2000, Pubmed , Xenbase
Standfuss, Crystal structure of a thermally stable rhodopsin mutant. 2007, Pubmed
Sung, A rhodopsin gene mutation responsible for autosomal dominant retinitis pigmentosa results in a protein that is defective in localization to the photoreceptor outer segment. 1994, Pubmed
Sung, The cell biology of vision. 2010, Pubmed
Tam, Mislocalized rhodopsin does not require activation to cause retinal degeneration and neurite outgrowth in Xenopus laevis. 2006, Pubmed , Xenbase
Tam, Identification of an outer segment targeting signal in the COOH terminus of rhodopsin using transgenic Xenopus laevis. 2000, Pubmed , Xenbase
Ullrich, Rab11 regulates recycling through the pericentriolar recycling endosome. 1996, Pubmed
Wang, The Arf GAP ASAP1 provides a platform to regulate Arf4- and Rab11-Rab8-mediated ciliary receptor targeting. 2012, Pubmed
Wensel, Rhodopsin-EGFP knock-ins for imaging quantal gene alterations. 2005, Pubmed
Wikström, Recycling of the human prostacyclin receptor is regulated through a direct interaction with Rab11a GTPase. 2008, Pubmed
Xiong, Crag is a GEF for Rab11 required for rhodopsin trafficking and maintenance of adult photoreceptor cells. 2012, Pubmed
Yeh, Regulatory dissociation of Tctex-1 light chain from dynein complex is essential for the apical delivery of rhodopsin. 2006, Pubmed
Young, The renewal of photoreceptor cell outer segments. 1967, Pubmed
