|
Fig. 1. Lipid Rafts in the Pronephric Kidney. (A,B) Whole mount immunostaining of Xenopus pronephroi using the B-subunit of Cholera Toxin (CT-B) or an antibody against Caveolin-1 at stage 42. Proximal tubules were counterstained using the 3G8 antibody (A) or ECL (B). pt, proximal tubules; dt, distal tubules. (CâH׳) Cryostat sections of stage 35, 39 and 42 Xenopus embryos stained with CT-B and either 3G8 (CâF׳) or 4A6 (GâH׳). (IâN׳) Paraplast sections of stage 35, 39 and 42 Xenopus embryos stained with Caveolin-1 and 3G8 (IâL׳) or 4A6 antibodies (MâN׳). The gray-scale panels show CTâB and Caveolin-1 staining only, while the color panels show the merged images. (OâS׳) Paraplast sections of stage 40 Xenopus embryos stained with anti-Caveolin-1 in combination with ECL (OâP׳), Clathrin (Q,Q׳), Rab5 (R,R׳) and Rab7 (S,S׳). In panel P and P׳ co-localization of Caveolin-1 and ECL staining in the apical domain was analyzed using the co-localization module of the LAS AF software and is indicated by white pixels. The panels F,F׳,H,H׳,L,L׳,N,N׳,O׳,P׳,Q׳,R׳ and S׳ are close-ups of the areas indicated by the white boxes.
|
|
|
|
Fig. 3. Phenotype of Xenopus Embryos Lacking Scp2. (A) Sequence alignment of the two scp2 pseudo-alleles in the regions targeted by either scp2-MO1 or scp2-MO2. The position of the MOs and the start codons (P1 and P2) are indicated. Non-conserved nucleotides are highlighted in red. (BâF) Xenopus embryos were injected animally with the scp2-MO1 and scp2-MO2 at the 2-4 cell stage followed by two diametral injections of synthetic mRNA encoding either scp2(P1)âGFP or scp2(P2)âGFP at the 8-cell stage, while control embryos were only injected with the scp2(P1)âGFP or scp2(P2)âGFP mRNA. Embryos were analyzed at stage 10.5 by florescence microscopy. Representative images are shown and the percentage of GFP-positive embryos is indicated in the upper right corner of each panel. (G-R) 3G8 or 4A6 immunostaining at stage 40 (GâN) or β1-Na/K-ATPase whole mount in situ hybridization at stage 39 (O-R) of Xenopus embryos injected with scp2-MO1, scp2-MO2 or a combination of both MOs (scp2-MO1+2). (S) Quantification of the 3G8 whole mount immunostaining. The embryos were categorized in three groups representing increasing severity of the phenotype. The amount of MOs injected and the number of embryos analyzed is indicated. (TâV) 3G8 immunostaining of stage 40 controls or embryos injected with scp2-MO1+2 in the presence or absence of GFP-scp2δL DNA. Panels show representative images of four independent experiments. (W) Bar diagram of the number of proximal tubular cells in embryos injected on one side with scp2-MO1+2 and comparing the injected and uninjected side at stages 40 and 42. The number of embryos analyzed is indicated in the individual bars. Data were analyzed by paired Studentâ²s t-Test; the three asterisks indicate a significance of p<0.001. (X) Bar diagram of the measured intensity of the vitellogenin immunostainings (see panel Z, Z׳). Data were analyzed by Student׳s t-Test and asterisk represent a significance of p<0.05. (YâZ׳) Uninjected and scp2-MO1+2-injected embryos at stage 40 were analyzed by transmission electron microscopy (Y,Y׳) or immunofluorescence staining of proximal tubules using 3G8 (red) and anti-vitellogenin antibodies (green) (Z,Z׳). Nuclei were counterstained with DAPI. Red arrowheads in (Y,Y׳) indicate individual electron-dense yolk platelets.
|
|
Fig. 4. Scp2 and Lipid Rafts. (AâD׳) Immunofluorescence analysis of uninjected controls and scp2-MO1+2-injected embryos at stage 40 using Caveolin-1 (AâB׳) or Rab5 (CâD׳) antibodies with the gray-scale image showing Caveolin-1 or Rab5 staining alone and the color panels showing merged images. ECL was used to identify proximal tubules (green), DAPI (blue) to visualize nuclei. (E) Quantification of the number of Caveolin-1-positive foci identified in (A,B). The number of embryos analyzed is indicated in the individual bars. Data were analyzed by Student׳s t-Test and the three asterisks indicate a significance of p<0.001. (F) Metabolomics analysis of uninjected and scp2-MO1+2-injected embryos at stage 38 showing Box-and-Whisker Plots for cholesterol, 7-dehydrocholesterol and palmitoyl sphingomyelin.
|
|
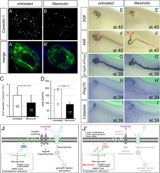
Fig. 5. Proximal Tubule Phenotype upon Inhibition of Cholesterol Synthesis. (AâB׳) Immunofluorescence analysis of untreated controls and embryos treated with 125 μM Mevinolin at stage 40 using anti-Caveolin-1 (red) antibody and ECL (green) with the gray-scale image showing Caveolin-1 staining alone and the color panels showing merged images. DAPI (blue) was used to visualize nuclei. (C) Quantification of the number of Caveolin-1-positive foci identified in (A,B). The number of embryos analyzed is indicated in the individual bars. Data were analyzed by Student׳s t-Test and asterisk represent a significance of p<0.05. (D) Bar diagram of the number of proximal tubular cells in untreated controls and Mevinolin-treated embryos at stages 40. The number of embryos analyzed is indicated in the individual bars. Data were analyzed by Student׳s t-Test and the three asterisks indicate a significance of p<0.001. (EâI׳) Untreated controls and Mevinolin-treated embryos were processed for 3G8 and 4A6 immunohistochemistry at stage 40 (EâF׳) or whole mount in situ hybridization with β1-Na/K ATPase (G,G׳), Pmp70 (H,H׳) and Catalase (I,I׳) at stage 39. (J,J׳) Model for the role of lipid rafts in proximal tubule elongation in the wild-type situation (J) or in the absence of scp2 or upon treatment with Mevinolin (J׳). See discussion for details.
|
|
Supplementary Fig. S1. Scp2 and Lipid Rafts. (AâD׳) Immunofluorescence analysis of uninjected controls and scp2-MO1+2-injected embryos at stage 40 using a second anti-Caveolin-1 antibody (AâB׳, #3267, Cell Signaling) or anti-Clathrin (CâD׳). Gray-scale image show Caveolin-1 or Clathrin staining alone and the color panels depict the merged images. ECL was used to identify proximal tubules (green).
|
|
Supplementary Fig. S2. Caveolin-1 Localization in Mouse Kidneys. Immunofluorescence analysis of mouse metanephric kidneys at three different stages (E16.5, P5 and adult) using anti-Caveolin-1. Proximal tubules (A–H) were identified by LTA staining, collecting ducts (I-P) were marked by either DBA (I-L) or Carbonic Anhydrase 2 (CA2) staining (M–P). DAPI (blue) was used to visualize nuclei.
|
|
Supplementary Fig. S3. Caveolin and the Endocytic Compartments in Mouse. Paraplast sections of E16.5 mouse kidneys were stained with anti-Caveolin-1 (red) in combination with Clathrin (A,A׳), Rab5 (B,B׳) and Rab7 (C,C׳) in green.
|
|
Supplementary Fig. S4. Genomic Organization and Evolutionary Conservation of Scp2. (A) Diagram depicting the genomic organization of Xenopus laevis scp2 indicating the two promoters, their respective mRNAs and the posttranslational processing resulting in the formation of mature scp2. (B) Protein sequence of Xenopus scp2. The underlying intron-exon borders are shown by triangles; the pro-domain is shaded in gray and the mature scp2 is outlined in black; the peroxisomal targeting signal (AKL) is indicated. (C,D) Dendogram and identity plot of scp2 illustrating its evolutionary conservation throughout the animal kingdom. The following protein sequences (GenBank Accession Numbers) were used: Aedes aegypti: XP_001662808.1, Drosophila: NP_524715.2, Human: NP_002970.2, Mouse: NP_035457.1, Pufferfish: XP_003975814.1, Rat: NP_612517.2, Xenopus laevis: NP_001088024.1, Xenopus tropicalis: NP_001015795.1, Zebrafish: NP_957159.1.
|
|
Supplementary Fig. S5.Xenopus Scp2 is a Peroxisomal and Cytoplasmic Protein. (A) Schematic of N-terminal GFP fusion proteins with different scp2 variants. (B) Constructs shown in (A) were transfected into HEK-293T cells and processed for Western Blot using an anti-GFP and anti α-actin antibody as loading control. Asterisk indicates the cleavage product of GFP-pro-scp2 that lacks scp2 itself. (C-E”) Immunofluorescence analysis of the cells transfected with the three scp2 variants and co-stained with an anti-PMP70-antibody (red) to visualize the peroxisomes. Nuclei were counterstained using DAPI (blue).
|
|
Supplementary Fig. S6. EST Profile of Xenopus laevis scp2. Snapshot of a BLAST-N search with scp2 using all available Xenopus laevis ESTs. Circled areas indicate reads that correspond to transcripts from promoter 1 and promoter 2, respectively.
|
|
Supplementary Fig. S7.Scp2 Morphant Phenotype. (A) Quantification of the whole mount immunostainings with 4A6 shown in Fig. 3K N. The embryos were categorized in three groups representing increasing severity of the phenotype. The amount of MOs injected and the number of embryos analyzed is indicated. (B-E׳) Whole mount in situ hybridization of uninjected and scp2-MO1+2-injected embryos for Nphs1 (B,B׳), Sglt1k (C,C׳), Nkcc2 (D,D׳) and Ncc (E,E׳) at stage 39. (FâH׳) Uninjected controls and scp2-MO1+2-injected embryos were stained with DAB to visualize endogenous peroxidase activity at stage 40 (F,F׳) and by whole mount in situ hybridization using the peroxisomal marker genes, Catalase (G,G׳) and Pmp70 (H,H׳) at stage 39. (I,I׳) Basigin whole mount in situ hybridization of uninjected controls and scp2 morphants at stage 39.
|
|
Supplementary Fig. S8. Scp2 Knockdown Effects on Lipid Rafts. (AâD׳) Caveolin-1 immunofluorescence analysis of uninjected controls and scp2-MO1+2-injected embryos at stage 40; neural tube (nt) and notochord (no) (AâB׳) as well as the kidney (CâD׳) were analyzed. Gray-scale image show Caveolin-1 staining alone and the color panels depict the merged images. 3G8 antibody staining (green) was used to identify proximal tubules in (CâD׳), DAPI (blue) to visualize nuclei. Note that scp2 morphants show reduced Caveolin-1 staining not only in the proximal tubules, but also in the notochord, the neural tube and the distal tubules (dt). All the structures are indicated by yellow outlines.
|
|
Supplementary Fig. S9. Expression of Basigin during Xenopus Development. Whole mount in situ hybridization of Xenopus embryos at 4-cell stage and stages 17, 28 and 39 using a Basigin antisense RNA probe. Red arrowheads in (C) indicate earliest expression of Basigin in the pronephric kidney.
|
|
Supplementary Fig. S10. Pronephric Patterning in Xenopus Embryos Treated with Mevinolin. Whole mount in situ hybridization of untreated controls and embryos treated with 125 ïM Mevinolin for Nphs1 (A,A׳), Sglt1k (B,B׳), Nkcc2 (C,C׳) and Ncc (D,D׳) at stage 39.
|
|
scp2 (sterol carrier protein 2) gene expression in Xenopus laevis embryo, assayed via in situ hybridization, NF 3, animal view.
|
|
scp2 (sterol carrier protein 2) gene expression in Xenopus laevis embryo, assayed via in situ hybridization, NF stage 28, lateral view, anterior left, dorsal up.
|
|
scp2 (sterol carrier protein 2) gene expression in Xenopus laevis embryo, assayed via in situ hybridization, NF stage 35, lateral view, anterior left, dorsal up.
|
|
abcd3 (ATP binding cassette subfamily D member 3 ) gene expression in Xenopus laevis embryo, assayed via in situ hybridization, NF stage 39, lateral view, anterior left, dorsal up.
|
|
cat.2 (catalase, gene 2) gene expression in Xenopus laevis embryo, assayed via in situ hybridization, NF stage 39, lateral view, anterior left, dorsal up.
|
|
bsg (basigin (Ok blood group) gene expression in Xenopus laevis embryo, assayed via in situ hybridization, NF stage 39, lateral view, anterior left, dorsal up.
|