XB-ART-49117
Elife
2014 Jun 17;3. doi: 10.7554/eLife.02792.
Show Gene links
Show Anatomy links
Evolution of histone 2A for chromatin compaction in eukaryotes.
Macadangdang BR
,
Oberai A
,
Spektor T
,
Campos OA
,
Sheng F
,
Carey MF
,
Vogelauer M
,
Kurdistani SK
.
???displayArticle.abstract???
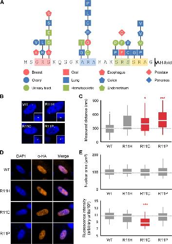
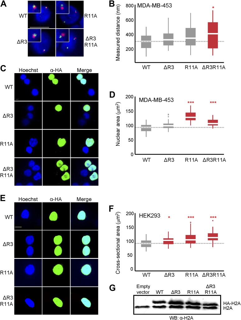
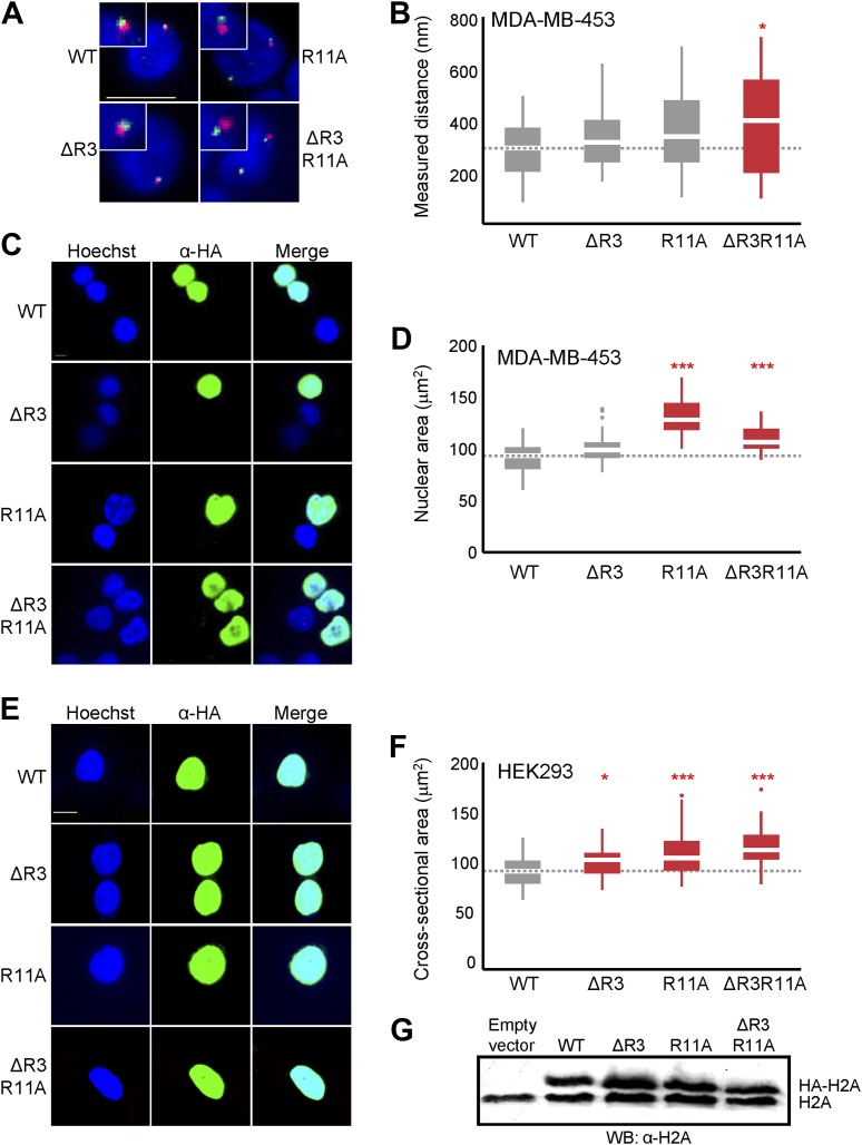
During eukaryotic evolution, genome size has increased disproportionately to nuclear volume, necessitating greater degrees of chromatin compaction in higher eukaryotes, which have evolved several mechanisms for genome compaction. However, it is unknown whether histones themselves have evolved to regulate chromatin compaction. Analysis of histone sequences from 160 eukaryotes revealed that the H2A N-terminus has systematically acquired arginines as genomes expanded. Insertion of arginines into their evolutionarily conserved position in H2A of a small-genome organism increased linear compaction by as much as 40%, while their absence markedly diminished compaction in cells with large genomes. This effect was recapitulated in vitro with nucleosomal arrays using unmodified histones, indicating that the H2A N-terminus directly modulates the chromatin fiber likely through intra- and inter-nucleosomal arginine-DNA contacts to enable tighter nucleosomal packing. Our findings reveal a novel evolutionary mechanism for regulation of chromatin compaction and may explain the frequent mutations of the H2A N-terminus in cancer.
???displayArticle.pubmedLink??? 24939988
???displayArticle.pmcLink??? PMC4098067
???displayArticle.link??? Elife
???displayArticle.grants??? [+]
1 DP2 OD006515 NIH HHS , Howard Hughes Medical Institute , P30 AI028697 NIAID NIH HHS , P30 CA016042 NCI NIH HHS , DP2 OD006515 NIH HHS
Species referenced: Xenopus laevis
Genes referenced: h2ac21 h2bc21 nr2e1 pgk1 scai tbx2
???attribute.lit??? ???displayArticles.show???
References [+] :
Bao,
Nucleosomes containing the histone variant H2A.Bbd organize only 118 base pairs of DNA.
2004, Pubmed
Bao, Nucleosomes containing the histone variant H2A.Bbd organize only 118 base pairs of DNA. 2004, Pubmed
Bednar, Nucleosomes, linker DNA, and linker histone form a unique structural motif that directs the higher-order folding and compaction of chromatin. 1998, Pubmed
Bohn, Diffusion-driven looping provides a consistent framework for chromatin organization. 2010, Pubmed
Bystricky, Long-range compaction and flexibility of interphase chromatin in budding yeast analyzed by high-resolution imaging techniques. 2004, Pubmed
Camacho, BLAST+: architecture and applications. 2009, Pubmed
Carruthers, Linker histones stabilize the intrinsic salt-dependent folding of nucleosomal arrays: mechanistic ramifications for higher-order chromatin folding. 1998, Pubmed
Caterino, Structure of the H1 C-terminal domain and function in chromatin condensation. 2011, Pubmed
Cavalier-Smith, Economy, speed and size matter: evolutionary forces driving nuclear genome miniaturization and expansion. 2005, Pubmed
Celeste, Genomic instability in mice lacking histone H2AX. 2002, Pubmed
Chandrasekharan, Ubiquitination of histone H2B regulates chromatin dynamics by enhancing nucleosome stability. 2009, Pubmed
Crooks, WebLogo: a sequence logo generator. 2004, Pubmed
Davey, Solvent mediated interactions in the structure of the nucleosome core particle at 1.9 a resolution. 2002, Pubmed , Xenbase
de Hoon, Open source clustering software. 2004, Pubmed
Di Lorenzo, Histone arginine methylation. 2011, Pubmed
Dorigo, Chromatin fiber folding: requirement for the histone H4 N-terminal tail. 2003, Pubmed , Xenbase
Dorigo, Nucleosome arrays reveal the two-start organization of the chromatin fiber. 2004, Pubmed , Xenbase
Duan, A three-dimensional model of the yeast genome. 2010, Pubmed
Edens, Nuclear size regulation: from single cells to development and disease. 2013, Pubmed , Xenbase
Edgar, MUSCLE: a multiple sequence alignment method with reduced time and space complexity. 2004, Pubmed
Edgar, MUSCLE: multiple sequence alignment with high accuracy and high throughput. 2004, Pubmed
Eskeland, Ring1B compacts chromatin structure and represses gene expression independent of histone ubiquitination. 2010, Pubmed
Fan, Histone H1 depletion in mammals alters global chromatin structure but causes specific changes in gene regulation. 2005, Pubmed
Fierz, Histone H2B ubiquitylation disrupts local and higher-order chromatin compaction. 2011, Pubmed
Fischle, Regulation of HP1-chromatin binding by histone H3 methylation and phosphorylation. 2005, Pubmed , Xenbase
Forbes, COSMIC: mining complete cancer genomes in the Catalogue of Somatic Mutations in Cancer. 2011, Pubmed
Fussner, Living without 30nm chromatin fibers. 2011, Pubmed
Gordon, The core histone N-terminal tail domains function independently and additively during salt-dependent oligomerization of nucleosomal arrays. 2005, Pubmed , Xenbase
Grigoryev, Nucleosome spacing and chromatin higher-order folding. 2012, Pubmed
Guacci, Chromosome condensation and sister chromatid pairing in budding yeast. 1994, Pubmed
Guacci, A direct link between sister chromatid cohesion and chromosome condensation revealed through the analysis of MCD1 in S. cerevisiae. 1997, Pubmed
Hagiwara, Deimination of histone H2A and H4 at arginine 3 in HL-60 granulocytes. 2005, Pubmed
Hansen, Analytical ultracentrifugation of chromatin. 1999, Pubmed
Hirschhorn, A new class of histone H2A mutations in Saccharomyces cerevisiae causes specific transcriptional defects in vivo. 1995, Pubmed
Kim, RAD6-Mediated transcription-coupled H2B ubiquitylation directly stimulates H3K4 methylation in human cells. 2009, Pubmed
Kouzarides, Chromatin modifications and their function. 2007, Pubmed
Levy, Nuclear size is regulated by importin α and Ntf2 in Xenopus. 2010, Pubmed , Xenbase
Li, Dynamic distribution of linker histone H1.5 in cellular differentiation. 2012, Pubmed
Lieberman-Aiden, Comprehensive mapping of long-range interactions reveals folding principles of the human genome. 2009, Pubmed
Longtine, Additional modules for versatile and economical PCR-based gene deletion and modification in Saccharomyces cerevisiae. 1998, Pubmed
Lowary, New DNA sequence rules for high affinity binding to histone octamer and sequence-directed nucleosome positioning. 1998, Pubmed
Luger, Preparation of nucleosome core particle from recombinant histones. 1999, Pubmed , Xenbase
Luger, Crystal structure of the nucleosome core particle at 2.8 A resolution. 1997, Pubmed
Luger, New insights into nucleosome and chromatin structure: an ordered state or a disordered affair? 2012, Pubmed
Maresca, Histone H1 is essential for mitotic chromosome architecture and segregation in Xenopus laevis egg extracts. 2005, Pubmed , Xenbase
Maul, Quantitative determination of nuclear pore complexes in cycling cells with differing DNA content. 1977, Pubmed
Miloshev, Low levels of exogenous histone H1 in yeast cause cell death. 1994, Pubmed
Moosmann, Histone variant innovation in a rapidly evolving chordate lineage. 2011, Pubmed
Neumann, Nuclear size control in fission yeast. 2007, Pubmed
Olmo, Nucleotype and cell size in vertebrates: a review. 1983, Pubmed
Palenik, The tiny eukaryote Ostreococcus provides genomic insights into the paradox of plankton speciation. 2007, Pubmed
Parra, Regulation of gene transcription by the histone H2A N-terminal domain. 2007, Pubmed
Rando, Genome-wide mapping of nucleosomes in yeast. 2010, Pubmed
Robinson, 30 nm chromatin fibre decompaction requires both H4-K16 acetylation and linker histone eviction. 2008, Pubmed , Xenbase
Rohs, The role of DNA shape in protein-DNA recognition. 2009, Pubmed
Saldanha, Java Treeview--extensible visualization of microarray data. 2004, Pubmed
Schalch, X-ray structure of a tetranucleosome and its implications for the chromatin fibre. 2005, Pubmed , Xenbase
Schmitt, A rapid and simple method for preparation of RNA from Saccharomyces cerevisiae. 1990, Pubmed
Schneider, Sequence logos: a new way to display consensus sequences. 1990, Pubmed
Schuster, Yeast histone H2A and H2B amino termini have interchangeable functions. 1986, Pubmed
Schwarz, Formation and stability of higher order chromatin structures. Contributions of the histone octamer. 1994, Pubmed
Shogren-Knaak, Histone H4-K16 acetylation controls chromatin structure and protein interactions. 2006, Pubmed
Sopko, Mapping pathways and phenotypes by systematic gene overexpression. 2006, Pubmed
Suto, Crystal structure of a nucleosome core particle containing the variant histone H2A.Z. 2000, Pubmed , Xenbase
Szerlong, Nucleosome distribution and linker DNA: connecting nuclear function to dynamic chromatin structure. 2011, Pubmed
Tada, Condensin association with histone H2A shapes mitotic chromosomes. 2011, Pubmed
Vinogradov, Genome size and chromatin condensation in vertebrates. 2005, Pubmed
Vogelauer, Histone acetylation regulates the time of replication origin firing. 2002, Pubmed
Waldmann, Methylation of H2AR29 is a novel repressive PRMT6 target. 2011, Pubmed
Wang, Methylation of histone H4 at arginine 3 facilitating transcriptional activation by nuclear hormone receptor. 2001, Pubmed , Xenbase
Weischet, Thermal denaturation of nucleosomal core particles. 1978, Pubmed
West, Electrostatic interactions between arginines and the minor groove in the nucleosome. 2010, Pubmed , Xenbase
Zheng, Novel trans-tail regulation of H2B ubiquitylation and H3K4 methylation by the N terminus of histone H2A. 2010, Pubmed
Zhou, The nucleosome surface regulates chromatin compaction and couples it with transcriptional repression. 2007, Pubmed
Zink, Nuclear structure in cancer cells. 2004, Pubmed
Zou, CDC45, a novel yeast gene that functions with the origin recognition complex and Mcm proteins in initiation of DNA replication. 1997, Pubmed
