XB-ART-49113
Nature
2014 Jun 05;5107503:115-20. doi: 10.1038/nature13413.
Show Gene links
Show Anatomy links
miR-34/449 miRNAs are required for motile ciliogenesis by repressing cp110.
Song R
,
Walentek P
,
Sponer N
,
Klimke A
,
Lee JS
,
Dixon G
,
Harland R
,
Wan Y
,
Lishko P
,
Lize M
,
Kessel M
,
He L
.
???displayArticle.abstract???
The mir-34/449 family consists of six homologous miRNAs at three genomic loci. Redundancy of miR-34/449 miRNAs and their dominant expression in multiciliated epithelia suggest a functional significance in ciliogenesis. Here we report that mice deficient for all miR-34/449 miRNAs exhibited postnatal mortality, infertility and strong respiratory dysfunction caused by defective mucociliary clearance. In both mouse and Xenopus, miR-34/449-deficient multiciliated cells (MCCs) exhibited a significant decrease in cilia length and number, due to defective basal body maturation and apical docking. The effect of miR-34/449 on ciliogenesis was mediated, at least in part, by post-transcriptional repression of Cp110, a centriolar protein suppressing cilia assembly. Consistent with this, cp110 knockdown in miR-34/449-deficient MCCs restored ciliogenesis by rescuing basal body maturation and docking. Altogether, our findings elucidate conserved cellular and molecular mechanisms through which miR-34/449 regulate motile ciliogenesis.
???displayArticle.pubmedLink??? 24899310
???displayArticle.pmcLink??? PMC4119886
???displayArticle.link??? Nature
???displayArticle.grants??? [+]
1R21CA175560-01 NCI NIH HHS , GM42341 NIGMS NIH HHS , R01 CA139067 NCI NIH HHS , R01 GM042341 NIGMS NIH HHS , R21 CA175560 NCI NIH HHS
Species referenced: Xenopus laevis
Genes referenced: actl6a ccp110 ctrl foxj1 foxj1.2 gnl3 mcc tub tuba4a
GO keywords: regulation of cilium assembly
???displayArticle.disOnts??? lung disease
???attribute.lit??? ???displayArticles.show???
|
|
foxj1(forkhead box J1) gene expression in Xenopus tropicalis embryo, assayed via in situ hybridization, NF stage 32, lateral view, anterior left, dorsal up. |
|
|
foxj1(forkhead box J1) gene expression in Xenopus tropicalis embryo, assayed via in situ hybridization, NF stage 21, lateral view, anterior left, dorsal up. |
|
|
|
|
|
Extended Data Figure 3. miR-34/449 miRNAs are enriched in airway MCCs a. Most miR-34/449 miRNAs are enriched in tissues with motile cilia. Using real time PCR, the expression of miR-34a, miR-34c, and miR-449c were measured in multiple tissues from newborn, P10, P20, and adult wild-type mice. Both miR-34c and miR-449c are exclusively expressed in tissues with motile cilia, while miR-34a exhibits a broader expression pattern. n=3. b. The real time PCR assay for each miR-34/449 miRNA specifically detects the corresponding miRNA. The specificity of each miRNA real time PCR assay was validated using testis RNA from wild-type (WT), mir-34a-/-, mir-34b/34c-/-, mir-449-/-, and TKO mice at postnatal day 35. The miR-449a assay shows a slight cross reaction with homologous miRNAs. n=3. c. In situ hybridization of each miR-34/449 miRNA exhibits specific detection. No measurable miR-34/449 in situ signal is detected in TKO lung sections at postnatal day 25. n=2. d. miR-34/449 miRNAs are enriched in tracheal MCCs. In situ hybridization analyses demonstrate that miR-34c and miR-449c are specifically expressed in the tracheal MCCs, while miR-34a is expressed in both tracheal MCCs and the surrounding cell types. n=2. e. miR-34/449 TKO mice do not exhibit significant alterations in Foxj1 expression. Quantification of Foxj1 positive cells (left, n=3) and foxj1 mRNA (right, n=4) was performed for well controlled wild-type, DKO and TKO tracheas, using immunofluorescence and real time PCR, respectively. Paired t-test, ns: P > 0.05. f. mir-34a-/-; mir-449-/- DKO tracheal epithelia are morphologically indistinguishable from wild-type controls in scanning electron microscopy (SEM) analyses. n=3. All error bars represent s.e.m. |
|
|
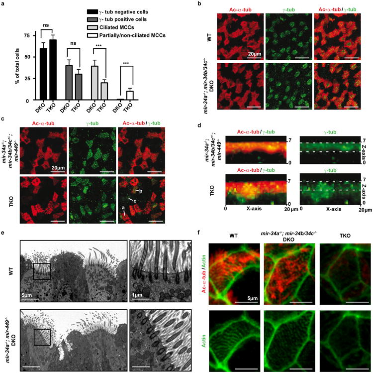
Extended Data Figure 4. miR-34/449 deficiency causes defective ciliation and basal body docking in mouse airway MCCsa. miR-34/449 TKO trachea exhibit reduced MCC ciliation. Quantification of fully ciliated MCCs (γ-tub and Ac-α-tub double-positive) and partially/non-ciliated MCCs, Ac-α-tub weak/negative) was performed in littermate controlled DKO and TKO mouse tracheas, using data from all three experiments in Figure 3a. The number of cells with MCC identity (γ-tub positive) is unaffected in TKO tracheas, yet one third of the TKO MCCs display aberrant Ac-α-tub staining, indicating ciliation defects. Paired t-test, ns: P > 0.05, *** P < 0.001. b. The mir-34a-/-; mir-34b/34c-/- DKO mice exhibit normal ciliogenesis in tracheal MCCs. Whole tracheas from age matched adult wild-type and mir-34a-/-; mir-34b/34câ/â- DKO mice were analyzed by immunofluorescence staining for Ac-α-tub (cilia) and γ-tubulin (basal bodies). n=3 c. miR-34/449 TKO primary tracheal epithelial cells exhibit ciliation defects in air liquid interface (ALI) culture. ALI culture of MCCs were derived from tracheas of littermate-controlled mir-34a-/-; mir-34b/34c+/-; mir-449-/- and TKO mice, and subjected to immunofluorescence staining for Ac-α-tub (cilia) and γ-tub (basal bodies). In TKO and control ALI culture, comparable levels of γ-tub positive cells are observed, yet a large portion of TKO γ-tub positive cells displayed a partial or complete loss of Ac-α-tub staining. a: fully, b: partially, c: non ciliated MCCs; n=2. d. Basal bodies fail to dock to the apical membrane of miR-34/449 TKO MCCs in ALI culture. Lateral projections of confocal micrographs described in (c) show impaired apical localization of γ-tub staining in TKO MCCs from ALI cultures, suggesting a defective basal body docking to the apical membrane. e. mir-34a-/-; mir-449-/- DKO trachea exhibit no defects in basal body docking using transmission electron microscopy (TEM) analyses. n=3. f. TKO tracheal MCCs exhibit a defective subapical Actin network. Whole tracheas from adult wild-type, mir-34a-/-; mir-34b/34c-/- DKO and TKO mice were analyzed by immunofluorescence staining for Ac-α-tub (cilia) and phalloidin-488 (Actin). n=2. All error bars represent s.e.m. |
|
|
Extended Data Figure 5. Major basal body structural components are intact in miR-34/449 TKO MCCs revealed by transmission electron microscopyApically docked (a) and undocked (b) basal bodies in miR-34/449 TKO MCCs have intact structural components. Basal body transition fibers (top), basal feet (middle) and striated rootlets (bottom) have comparable morphology among WT, DKO and TKO MCCs. Top panel: arrow, a representative transverse view of transition fibers. Middle panel: arrow, a representative transverse view of nine microtubule triplets with basal feet; arrowhead, a representative transverse view collected from a different height of a basal body, containing nine microtubule triplets without basal feet. Bottom panel: arrow, the longitudinal view of basal feet; arrowhead, the striated rootlet structure. c. Directionality of basal bodies (top) and axonemes (middle) is moderately affected in miR-34/449 TKO MCCs. Top panel: arrows point to the directions indicated by basal foot. Middle panel: red lines connecting the central pair of axonemes indicate the rotational polarity of each ciliary axoneme. Bottom panel: the angles of the axoneme directionality were statistically analyzed as bidirectional circular data. The average angel was set from 0° to 180° axis. miR-34/449 TKO ciliary axonemes have moderately un-coordinated directionality compared to WT and DKO controls. d. miR-34/449 TKO axonemes exhibit intact structures, including nine outer microtubule doublets, two central microtubule singlets, and dynein arms. n=3. |
|
|
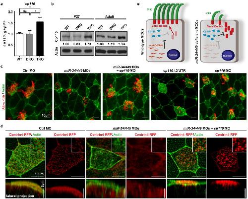
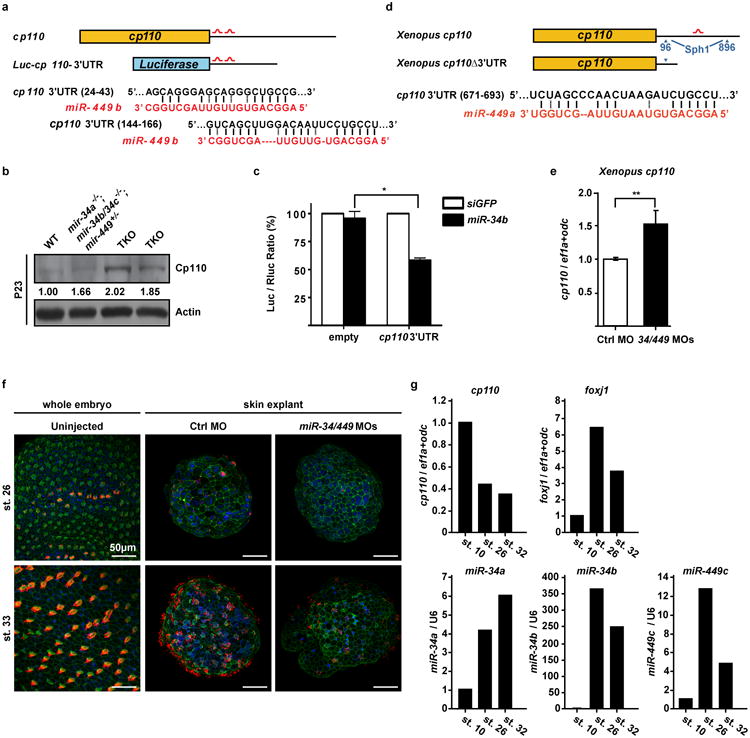
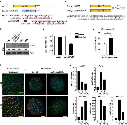
Extended Data Figure 7. cp110 is a direct target of miR-34/449 miRNAsa. A schematic representation of two predicted miR-34/449 binding sites in the mouse cp110 3â²UTR and in the luciferase reporter construct that contains cp110 3â²UTR. b. Cp110 protein levels at postnatal day 23 are elevated in miR-34/449 TKO tracheal epithelia. c. The expression of Luc-cp110-3â²UTR exhibits miR-34b-dependent repression in NIH/3T3 cells. Error bars represent s.e.m., n=3. Paired t-test, * P < 0.05. d. A schematic representation of one predicted miR-34/449 binding site in the frog cp110 3â²UTR. A truncated cp110 construct, cp110δ3â²UTR, was made to generate a cp110 cDNA without the miR-34/449 target site. e. Real time PCR monitoring cp110 reveals elevated mRNA expression levels of cp110 in miR-34/440 morphant frog skin explants as compared to Ctrl MO injected specimens. f. Timeline of MCC ciliation and recapitulation of ciliation defects in skin explants (animal caps). Representative confocal images from staged whole embryos and skin explants injected with either Ctrl MO or miR-34/449 MOs show the onset of ciliation at stage 26 and fully ciliated skin ectoderm at stage 32 in whole embryos and Ctrl MO injected skin explants. miR-34/449 MOs injected skin explants develop MCC ciliogenesis defects comparable to whole embryo treatment. Cilia: Ac-α-Tub (red), Actin: Phalloidin-488 (green) and nuclei: DAPI (blue). g. Expression of cp110, foxj1 and miR-34/449 RNAs during time course of ciliation in skin explants. Explants at stage 10 represent unciliated MCC precursors, explants at stage 26 represent MCCs at the onset of ciliation, and stage 32 explants represent fully ciliated ectodermal epithelium. cp110 mRNA levels decrease over the time course of ciliation, with the strongest decrease between stage 10 and 26, while foxj1 mRNA levels rapidly increase during this time. miR-34a, -34b and -449c levels strongly increase between stage 10 and stage 26; and only a moderate increase or even decrease can be observed between stage 26 and 32, similar to foxj1 expression levels. Error bars represent s.e.m. n=2, technical replicates on pools of 30 skin explants for each time point. |
|
|
Figure 1. miR-34/449 TKO mice exhibit defective mucociliary airway clearance and infertilitya. Gene structure (top) and sequence alignment (bottom) of mouse miR-34/449 miRNAs. Red box: seed sequences. b. TKO mice exhibit frequent postnatal mortality. Log-rank test. c. Surviving TKO mice display postnatal growth retardation. d. Excessive mucus accumulation and infection in paranasal sinuses of dying TKO at P7 (top) and surviving adult TKO mice (bottom). Arrow: infection; arrowhead: mucus accumulation; n=15. e. Adult TKO males and females are infertile. Although early spermatids (Sd) are developed, few intact spermatozoa (Sz) are generated (top, n=3). A significant MCC reduction is observed in TKO fallopian tubes (bottom, n=3). |
|
|
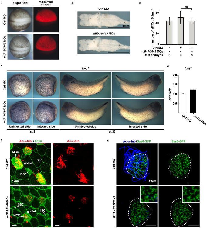
Figure 2. miR-34/449 deficiency causes ciliogenesis defects in respiratory MCCsa. miR-34/449 are strongly enriched in MCCs of respiratory epithelia (arrowheads), shown by in situ hybridization. n=2. b. TKO tracheal epithelia exhibit defective mucociliary clearance demonstrated by live imaging of fluorescent bead transport. Red: visibly ciliated MCCs; n=4. c. Cell-fate specification of MCCs is unaffected in TKO tracheas. Immunofluorescence staining for Foxj1 (a MCC marker) is unaltered in TKO tracheas, yet a large number of Foxj1-positive MCCs (arrowhead) have decreased staining for Ac-α-tub (a cilia marker). n=3. d. TKO tracheal MCCs have a significant reduction in cilia number and length, revealed by scanning electron microscopy. n=3. |
|
|
Figure 3. miR-34/449 deficiency causes defective basal body docking in mouse airway MCCsa. TKO tracheas exhibit ciliation defects, shown by immunofluorescence staining for Ac-α-tub (cilia) and γ-tubulin (basal bodies). a: fully, b: partially, c: non ciliated MCC; n=3. b, c, d. Basal bodies fail to dock to the apical membrane of TKO MCCs. b. Lateral projections of confocal micrographs shown in (a) c. Transmission electron microscopy (TEM) confirms basal body docking defects in TKO MCCs. n=3. d. Quantification of basal body docking based on TEM studies in (c). Docked and undocked basal bodies exhibit a distance ⤠0.3 μm and > 0.3 μm to the apical membrane, respectively. Error bar, s.e.m. |
|
|
Figure 4. miR-34/449 deficiency causes defective ciliogenesis in the Xenopus embryonic epidermis. MCCs in miR-34/449 morphants show reduced cilia length and number, demonstrated by immunofluorescence for Ac-α-tub (cilia) and phalloidin-488 (Actin). b. Quantification of MCC ciliation in (a). Ï2-test. c. Co-staining of Ac-α-tub (cilia) and γ-tub (basal bodies) in miR-34/449 morphants reveals uneven/aggregated distribution of basal bodies, which frequently fail to form cilia. Embryos/cells analyzed: Uninjected (4/14), miR-34/449 MOs (5/30). Embryos were derived from at least two females and independent fertilizations per experiment. Error bar, s.e.m. |
|
|
Extended Data Figure 6. miR-34/449 deficiency in frog MCCs causes defective ciliogenesis without affecting cell fate specificationa. Injection of Ctrl or miR-34/449 MOs does not affect general embryonic development or neural tube closure. Xenopus laevis embryos were injected unilaterally with MOs at the 2-4 cell stage and analyzed at neurula stages (18-20). Targeting of the skin ectoderm was confirmed by coinjection of fluorescent rhodamine dextran. b. Frog miR-34/449 morphants do not exhibit hydrocephalus. Embryos were injected animally with control or miR-34/449 MOs into both dorsal blastomeres at the 4 cell stage to target the neural tube and brain regions. Subsequently, the whole brains were dissected and analyzed at stage 45/46. The lack of hydrocephalus in miR-34/449 morphants argues against a role of miR-34/449 in ependymal ciliation. c. Quantification of fully ciliated, partially ciliated or non-ciliated MCCs reveals no significant change in total number of MCC-fated cells in miR-34/449 morphants. Error bars represent s.d. Wilcoxon Two Sample test, n.s., P > 0.05. d, e. foxj1 expression and specification of MCC fate is unaltered in miR-34/449 deficient embryos. d. Embryos were unilaterally injected with Ctrl or miR-34/449 MOs to the right side at 2-4 cell stage, cultured until stage 21 or 32 and processed for in situ hybridization to monitor foxj1 expression in the mucociliary epithelium of the skin. No change in foxj1 expression can be detected. e. Real time PCR analysis in Ctrl or miR34/449 MOs injected skin explants at stage 26 (onset of ciliation) does not indicate reduced expression levels of foxj1. f. miR-34/449 deficient frog embryos exhibit normal development of the mucociliary ectodermal epithelium. Detailed analysis of the embryonic skin at stage 30-32 reveals the presence (specification and intercalation) of all cell types in miR-34/449 morphants, including large goblet cells, small secretory cells (SSC), Ac-α-tub positive ciliated cells (MCC) and non-tubulin enriched ion secreting cells (ISC). g. miR-34/449 morphant MCCs exhibit an uneven distribution of basal bodies. Sas6-gfp mRNA was injected at the 2-4 cell stage to visualize basal bodies at stage 30-32. In control embryos Sas6-GFP foci are evenly distributed in fully ciliated MCCs, while miR-34/449 morphant MCCs are characterized by an uneven distribution and aggregation of basal bodies, which frequently fail to grow cilia (Ac-α-tub staining). Such phenotype is characteristic for basal body docking defects. Embryos/cells analyzed: Ctrl MO (4/7), miR-34/440MOs (6/10). |
|
|
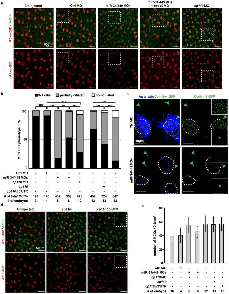
Figure 5. miR-34/449 miRNAs are required for ciliogenesis by repressing cp110a. cp110 mRNA is derepressed in TKO tracheal epithelia (n=4). Paired t-test, ns P>0.05, * P<0.05; error bars, s.e.m. b. Cp110 protein is elevated in TKO tracheal epithelia. n=3.c, d. miR-34/449 represses cp110 to regulate MCC ciliation and basal body maturation and docking. c. Co-injection of miR-34/449 and cp110 MOs rescues MCC ciliation, whereas cp110δ3â²UTR overexpression phenocopies miR-34/449 morphants. cp110 MO alone also induced ciliation defects. Ac-α-tub: cilia, phalloidin-488: Actin. (Quantification: Extended Data Figure 8b.) d. Basal body maturation/docking is reestablished in miR-34/449 morphants upon cp110 knockdown. Basal bodies: Centrin4-RFP, Actin: phalloidin-488; Insets: subapical Actin meshwork. Embryos/cells analyzed: Ctrl MO (2/3), miR-34/440MOs (5/10), miR-34/449 MOs + cp110 MO (4/7). Embryos were derived from at least two females and independent fertilizations per Xenopus experiment. e. Proposed Model of regulatory role of miR34/449 during MCC ciliogenesis through direct repression of cp110. |
|
|
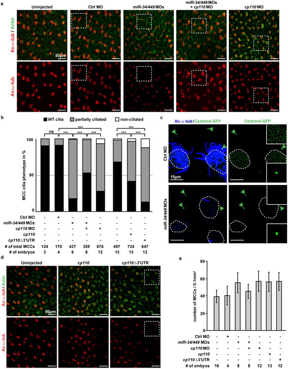
Extended Data Figure 8 : miR-34/449 miRNAs promote ciliogenesis by repressing cp110. a, Representative examples of confocal images used for quantification of MCC ciliation in (b). Embryos were stained for Ac-α-tub (cilia) and phalloidin-488 (actin). White boxes indicate areas depicted in Fig. 5c. b, Quantification of MCC ciliation in a, d and Fig. 5c. Ï2-test, ns Pâ>â0.05, ***Pâ<â0.001. c, Centrin4âGFP incorporation into basal bodies is affected in miR-34/449 deficient embryos. The centrin4-gfp mRNA was injected at the 2â4-cell stage to visualize basal bodies in MCCs at stage 32, and centrosomes in neighbouring epithelial cells. In Ctrl morphant embryos, Centrin4âGFP staining in basal bodies (smaller foci in ciliated cells) and centrosomes (bigger foci in non-ciliated cells, green arrowheads) are equally strong. In contrast, Centrin4âGFP staining in basal bodies is greatly reduced in miR-34/449 morphants, without alteration of fluorescent intensity in centrosomes of neighbouring cells. Total numbers of embryos/cells analysed were Ctrl MO (6/17), miR-34/449 MOs (7/23). d, Representative examples of confocal images from cp110 overexpression experiments used for quantification of MCC ciliation in b. White boxes indicate areas depicted in Fig. 5c. e, The number of MCC-fated cells in miR-34/449 or cp110 morphants, and embryos injected with cp110 DNA constructs is not reduced. Quantification of total MCC numbers (fully ciliated, partially ciliated or non-ciliated MCCs) is shown for frog embryos injected with various MOs/DNAs (corresponding to a, b, d and Fig. 5c). Error bars represent s.d. |
|
|
Extended Data Figure 8. miR-34/449 miRNAs promote ciliogenesis by repressing cp110a. Representative examples of confocal images used for quantification of MCC ciliation in (b). Embryos were stained for Ac-α-tub (cilia) and phalloidin-488 (Actin). White boxes indicate areas depicted in Figure 5c. b. Quantification of MCC ciliation in (a), (d) and Figure 5c. Ï2-test, ns P > 0.05, *** P < 0.001. c. Centrin4-GFP incorporation into basal bodies is affected in miR-34/449 deficient embryos. centrin4-gfp mRNA was injected at 2-4 cell stage to visualize basal bodies in MCCs at stage 32, and centrosomes in neighboring epithelial cells. In Ctrl morphant embryos, Centrin4-GFP staining in basal bodies (smaller foci in ciliated cells) and centrosomes (bigger foci in non-ciliated cells, green arrowheads) are equally strong. In contrast, Centrin4-GFP staining in basal bodies is greatly reduced in miR-34/449 morphants, without alteration of fluorescent intensity in centrosomes of neighboring cells. Embryos/cells analyzed: Ctrl MO (6/17), miR-34/449 MOs (7/23). d. Representative examples of confocal images from cp110 overexpression experiments used for quantification of MCC ciliation in (b). White boxes indicate areas depicted in Figure 5c. e. The number of MCC-fated cells in miR-34/449 or cp110 morphants, and embryos injected with cp110 DNA constructs is not reduced. Quantification of total MCC numbers (fully ciliated, partially ciliated or non-ciliated MCCs) is shown for frog embryos injected with various MOs/DNAs (corresponding to (a), (b), (d) and Figure 5c). Error bars represent s.d. |
|
|
Extended Data Figure 9. Gain and loss of cp110 affects MCC basal bodies, but not the subapical Actin meshworka. cp110 overexpression phenocopies miR-34/449 knockdown. Centrin4-RFP enrichment is strongly reduced in cp110Î3â²UTR overexpressing MCCs. It is noteworthy, that while ciliation and incorporation of Centrin4 are strongly affected in cp110Î3â²UTR injected embryos, formation of the subapical Actin meshwork appears largely unaffected. Together with the lack of cp110 knockdown to rescue the subapical Actin meshwork in miR-34/449 morphants, these data indicate an additional effect of miR-34/449 miRNAs on Actin formation/organization, which is cp110 independent. Cilia: Ac-α-tub, basal bodies: Centrin4-RFP, Actin: phalloidin-488. Embryos/cells analyzed: Uninjected (4/7), cp110Î3â²URT (6/10). b. The cellular basis for ciliation defects in cp110 morphants is likely due to the atypical failure of basal bodies to separate from each other, thus they appear to be aggreageted in clusters of cp110-deficient MCCs. Nevertheless, Centrin4 incorporation or apical localization of basal bodies is not affected in cp110 morphants. Basal bodies: Centrin4-RFP, Actin: phalloidin-488. Embryos/cells analyzed: Uninjected (2/3), cp110 MO (5/8). Embryos were derived from at least two females and independent fertilizations per Xenopus experiment. |
References [+] :
Ambros,
The functions of animal microRNAs.
2004, Pubmed
Ambros, The functions of animal microRNAs. 2004, Pubmed
Avasthi, Stages of ciliogenesis and regulation of ciliary length. 2012, Pubmed
Cao, miR-129-3p controls cilia assembly by regulating CP110 and actin dynamics. 2012, Pubmed
Castleman, Mutations in radial spoke head protein genes RSPH9 and RSPH4A cause primary ciliary dyskinesia with central-microtubular-pair abnormalities. 2009, Pubmed
Chang, Transactivation of miR-34a by p53 broadly influences gene expression and promotes apoptosis. 2007, Pubmed
Choi, miR-34 miRNAs provide a barrier for somatic cell reprogramming. 2011, Pubmed
D'Angiolella, SCF(Cyclin F) controls centrosome homeostasis and mitotic fidelity through CP110 degradation. 2010, Pubmed
Deblandre, A two-step mechanism generates the spacing pattern of the ciliated cells in the skin of Xenopus embryos. 1999, Pubmed , Xenbase
Delaval, Centrin depletion causes cyst formation and other ciliopathy-related phenotypes in zebrafish. 2011, Pubmed
Du, microPrimer: the biogenesis and function of microRNA. 2005, Pubmed
Fliegauf, When cilia go bad: cilia defects and ciliopathies. 2007, Pubmed
Gomperts, Foxj1 regulates basal body anchoring to the cytoskeleton of ciliated pulmonary epithelial cells. 2004, Pubmed
Hagenlocher, Ciliogenesis and cerebrospinal fluid flow in the developing Xenopus brain are regulated by foxj1. 2013, Pubmed , Xenbase
He, microRNAs join the p53 network--another piece in the tumour-suppression puzzle. 2007, Pubmed
He, A microRNA component of the p53 tumour suppressor network. 2007, Pubmed
He, MicroRNAs: small RNAs with a big role in gene regulation. 2004, Pubmed
Hermeking, p53 enters the microRNA world. 2007, Pubmed
Hoh, Transcriptional program of ciliated epithelial cells reveals new cilium and centrosome components and links to human disease. 2012, Pubmed
Kim, Small RNAs: classification, biogenesis, and function. 2005, Pubmed
Klos Dehring, Deuterosome-mediated centriole biogenesis. 2013, Pubmed , Xenbase
Kott, Loss-of-function mutations in RSPH1 cause primary ciliary dyskinesia with central-complex and radial-spoke defects. 2013, Pubmed
Kunimoto, Coordinated ciliary beating requires Odf2-mediated polarization of basal bodies via basal feet. 2012, Pubmed
Lai, Inflammation-mediated upregulation of centrosomal protein 110, a negative modulator of ciliogenesis, in patients with chronic rhinosinusitis. 2011, Pubmed
Lee, The C. elegans heterochronic gene lin-4 encodes small RNAs with antisense complementarity to lin-14. 1993, Pubmed
Lewis, Conserved seed pairing, often flanked by adenosines, indicates that thousands of human genes are microRNA targets. 2005, Pubmed
Li, USP33 regulates centrosome biogenesis via deubiquitination of the centriolar protein CP110. 2013, Pubmed
Lizé, MicroRNA-449 in cell fate determination. 2011, Pubmed , Xenbase
Loges, DNAI2 mutations cause primary ciliary dyskinesia with defects in the outer dynein arm. 2008, Pubmed
Marcet, Control of vertebrate multiciliogenesis by miR-449 through direct repression of the Delta/Notch pathway. 2011, Pubmed , Xenbase
Marshall, Basal bodies platforms for building cilia. 2008, Pubmed
Marson, Connecting microRNA genes to the core transcriptional regulatory circuitry of embryonic stem cells. 2008, Pubmed
Martinez-Anton, Changes in microRNA and mRNA expression with differentiation of human bronchial epithelial cells. 2013, Pubmed
Miranda, A pattern-based method for the identification of MicroRNA binding sites and their corresponding heteroduplexes. 2006, Pubmed
Miska, Most Caenorhabditis elegans microRNAs are individually not essential for development or viability. 2007, Pubmed
Okada, A positive feedback between p53 and miR-34 miRNAs mediates tumor suppression. 2014, Pubmed
Park, Dishevelled controls apical docking and planar polarization of basal bodies in ciliated epithelial cells. 2008, Pubmed , Xenbase
Park, A resource for the conditional ablation of microRNAs in the mouse. 2012, Pubmed
Raver-Shapira, Transcriptional activation of miR-34a contributes to p53-mediated apoptosis. 2007, Pubmed
Sánchez, Cell biology: Short RNAs and shortness of breath. 2014, Pubmed
Satir, Overview of structure and function of mammalian cilia. 2007, Pubmed
Spektor, Cep97 and CP110 suppress a cilia assembly program. 2007, Pubmed
Stubbs, The forkhead protein Foxj1 specifies node-like cilia in Xenopus and zebrafish embryos. 2008, Pubmed , Xenbase
Tanos, Centriole distal appendages promote membrane docking, leading to cilia initiation. 2013, Pubmed
Tsang, CP110 and its network of partners coordinately regulate cilia assembly. 2013, Pubmed
Tsao, Notch signaling controls the balance of ciliated and secretory cell fates in developing airways. 2009, Pubmed
Vladar, Analysis of ciliogenesis in primary culture mouse tracheal epithelial cells. 2013, Pubmed
Walentek, A novel serotonin-secreting cell type regulates ciliary motility in the mucociliary epidermis of Xenopus tadpoles. 2014, Pubmed , Xenbase
Walentek, ATP4a is required for Wnt-dependent Foxj1 expression and leftward flow in Xenopus left-right development. 2012, Pubmed , Xenbase
Werner, Understanding ciliated epithelia: the power of Xenopus. 2012, Pubmed , Xenbase
Wightman, Posttranscriptional regulation of the heterochronic gene lin-14 by lin-4 mediates temporal pattern formation in C. elegans. 1993, Pubmed
