Click here to close
Hello! We notice that you are using Internet Explorer, which is not supported by Xenbase and may cause the site to display incorrectly.
We suggest using a current version of Chrome,
FireFox, or Safari.
???displayArticle.abstract???
Proper development of nephrons is essential for kidney function. β-Catenin-independent Wnt signaling through Fzd8, Inversin, Daam1, RhoA and Myosin is required for nephric tubule morphogenesis. Here, we provide a novel mechanism through which non-canonical Wnt signaling contributes to tubular development. Using Xenopus laevis as a model system, we found that the cell-adhesion molecule Alcam is required for proper nephrogenesis and functions downstream of Fzd3 during embryonic kidney development. We found alcam expression to be independent of Fzd8 or Inversin, but to be transcriptionally regulated by the β-Catenin-independent Wnt/JNK pathway involving ATF2 and Pax2 in a direct manner. These novel findings indicate that several branches of Wnt signaling are independently required for proximal tubule development. Moreover, our data indicate that regulation of morphogenesis by non-canonical Wnt ligands also involves direct transcriptional responses in addition to the effects on a post-translational level.
Fig. 1. Alcam is essential for embryonic kidney development in Xenopus. (A) Alcam is expressed during Xenopus laevis pronephros development in particular in the anteriorproximal part (arrows). Lateral views with anterior towards the right are shown. Dotted lines indicate the level of the transverse sections. (B) In situ hybridization at stage 36 indicates that Alcam is required for normal expression of fxyd2 in the proximal tubule (arrow). Loss of fxyd2 upon Alcam depletion is rescued by alcam RNA co-injection. (C) Quantification of the tubule convolute area demonstrates a significant reduction in size upon loss of Alcam function compared with Control MO-injected embryos. This phenotype is significantly restored by alcam co-injection. Measurements of individual embryos are indicated. Median values are also shown. Embryos were analyzed from three independent experiments. (D) At stage 36, injection of Alcam MO leads to a fusion of the three nephrostomes (arrow), which is rescued by alcam RNA co-injection. (E) Embryos injected with Alcam MO show a severe reduction in foxc1 expression (arrow), which is rescued by co-injection of alcam RNA. Quantitative representations are shown. Lateral views with anterior towards the left (injected side) or towards the right (uninjected side) are shown. ap, anterior-posterior; dv, dorsal-ventral; n, number of independent batches of embryos; N, number of analyzed embryos in total. *Pâ¤0.05, **Pâ¤0.01, ***Pâ¤0.001 and ****Pâ¤0.0001.
Fig. 2. Alcam depletion has no effect on pronephric segmentation. (A) A Xenopus pronephros (based on Raciti et al., 2008). nt, nephrostome; PT, proximal tubule; IT, intermediate tubule; DT, distal tubule; CT, connecting tubule. (B-F) At stage 36, the embryos injected with Alcam MO reveal a reduction in the expression domain of: (B) the amino acid transporter slc7a8 (a marker for PT1 of the proximal tubule); (C) the anion exchanger slc26a11 (a marker for PT2 of the proximal tubule); (D) the sodium/glucose co-transporter slc5a1 (a marker for PT2 and PT3 of the proximal tubule); (E) the sodium/potassium/chloride co-transporter slc12a1 (a marker for IT1 and IT2 of the intermediate and DT1 of the distal tubule); (F) the voltage sensitive chloride channel clcnk (a marker for IT1 and IT2 of the intermediate, DT1 and DT2 of the distal, and the connecting tubule) on the injected side. Whereas Alcam depletion results in reduced expression domains of the marker genes in PT1-3, IT1-2 and DT1 (arrows), the uninjected or control MO-injected side of the embryos display no pronephric phenotype. Quantitative representations are shown. Lateral views with anterior towards the left (injected side) or towards the right (uninjected side) are shown. n, number of independent batches of embryos; N, number of analyzed embryos in total. **Pâ¤0.01.
Fig. 3. Fzd3 depletion phenocopies the loss of Alcam phenotype. (A) Loss of Wnt4 function results in a severe reduction of alcam expression in the entire pronephros (arrow). Fzd3 depletion leads to alcam downregulation only in the proximal part of the pronephros (arrowhead). (B) Animal cap assays show that the expression of alcam and foxc1 are impaired upon loss of Wnt4 or Fzd3. The effect of Wnt4 MO injection is stronger compared with Fzd3 MO injection. (C) Whole-mount in situ hybridization at stage 36 indicates that Fzd3 is required for the normal fxyd2 expression in the proximal tubule (arrow). Loss of fxyd2 upon Fzd3 depletion is rescued by alcam RNA co-injection. (D) Quantification of the tubule convolute area demonstrates a significant reduction in size upon loss of Fzd3 function compared with Control MO-injected embryos. This phenotype is significantly restored by alcam co-injection. Measurements of individual embryos are indicated. Median values are also shown. Embryos were analyzed from three independent experiments. Data for Control MO are the same as in Fig. 1C, as these experiments were carried out in parallel. (E) At stage 36, injection of Fzd3 MO leads to a fusion of the three nephrostomes (arrow), which is rescued by alcam RNA co-injection. (F) Embryos injected with Fzd3 MO show a severe reduction in foxc1 expression (arrow), which is rescued by co-injection of alcam RNA. Quantitative representations are shown. Lateral views with anterior towards the left (injected side) or towards the right (uninjected side) are shown. ap, anterior-posterior; dv, dorsal-ventral; n, number of independent batches of embryos; N, number of analyzed embryos in total. *Pâ¤0.05, **Pâ¤0.001, ****Pâ¤0.0001.
Fig. 4. Fzd3 regulates alcam expression through JNK1. (A) Fzd3 depletion leads to a downregulation of alcam expression (arrow), which was rescued by dshδDIX but not by dshδDEP (arrow). (B) Depletion of Fzd3 results in a reduction of alcam (arrow). This phenotype is significantly rescued by co-injection of a constitutively active form of the Wnt signaling mediator JNK (caJNK1). Lateral views with anterior towards the left (injected side) or towards the right (uninjected side) are shown. Quantitative representations are shown. n, number of independent experiments; N, number of analyzed embryos in total; n.s., not significant. *Pâ¤0.05, **Pâ¤0.01.
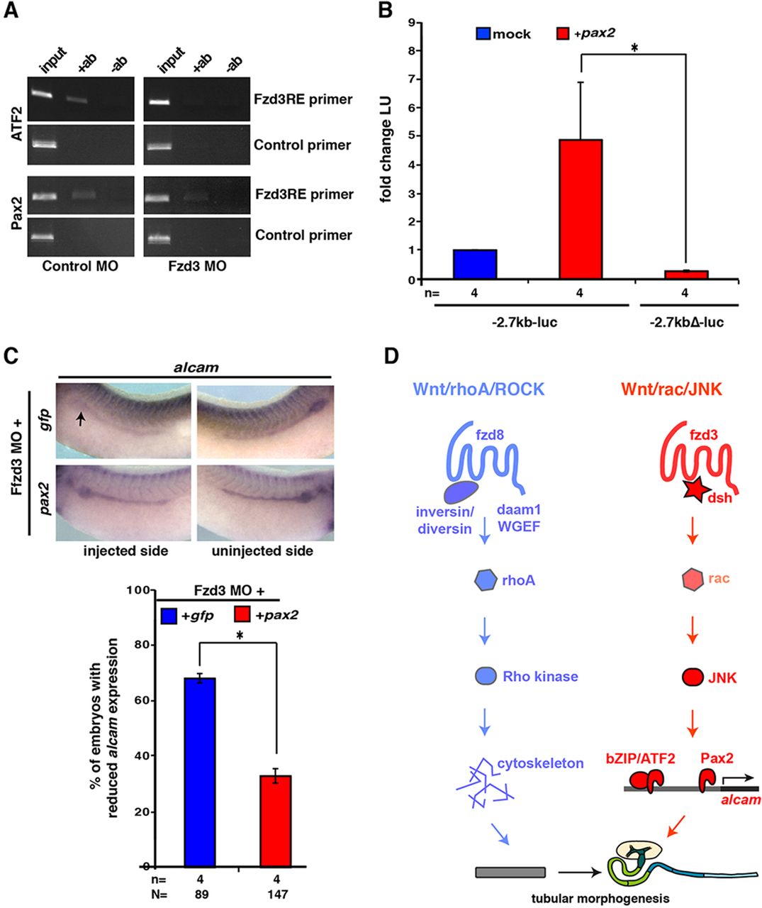
Fig. 7. The Fzd3-responsive element (Fzd3RE) is regulated through Pax2 and ATF2. (A) ATF2 and Pax2 bind to the â1752 to â2013 region, as shown by chromatin immunoprecipitation using a primer pair specific for the Fzd3RE (Fzd3RE primer). A primer pair matching part of the coding region of alcam serves as negative control (control primer). +ab, immunoprecipitation using either ATF2 or Pax2 antibody, as indicated; âab, control reaction in the absence of antibody. Binding of ATF2 or Pax2 to the Fzd3RE is dependent on Fzd3 signaling, as shown by considerably weaker signals in the Fzd3 MO reactions. (B) The â2.7â kb-luc reporter responds to co-transfection of pax2. This regulation depends on the â1752 to â2013 region. (C) Downregulation of alcam expression upon loss of Fzd3 (arrow) is rescued by co-injecting pax2 RNA. Lateral views with anterior towards the left (injected side) or towards the right (uninjected side) are shown. A quantitative representation of the experiment is shown. n, number of independent experiments; N, number of analyzed embryos in total; luc, luciferase reporter gene; RLU, relative light units. *Pâ¤0.05. (D) Different β-Catenin-independent Wnt signaling branches are required for tubular morphogenesis. Left (blue): the Wnt/ROCK signaling pathway results in cytoskeletal rearrangement. Right (red): Wnt/JNK signaling directly activates alcam gene transcription involving ATF2 [as a heterodimer with other yet unknown bZIP (basic zipper) transcription factors] and Pax2.