Click here to close
Hello! We notice that you are using Internet Explorer, which is not supported by Xenbase and may cause the site to display incorrectly.
We suggest using a current version of Chrome,
FireFox, or Safari.
Liu Y
,
Kaneda R
,
Leja TW
,
Subkhankulova T
,
Tolmachov O
,
Minchiotti G
,
Schwartz RJ
,
Barahona M
,
Schneider MD
.
???displayArticle.abstract??? Cardiac muscle differentiation in vivo is guided by sequential growth factor signals, including endoderm-derived diffusible factors, impinging on cardiogenic genes in the developing mesoderm. Previously, by RNA interference in AB2.2 mouse embryonic stem cells (mESCs), we identified the endodermal transcription factor Sox17 as essential for Mesp1 induction in primitive mesoderm and subsequent cardiac muscle differentiation. However, downstream effectors of Sox17 remained to be proven functionally. In this study, we used genome-wide profiling of Sox17-dependent genes in AB2.2 cells, RNA interference, chromatin immunoprecipitation, and luciferase reporter genes to dissect this pathway. Sox17 was required not only for Hhex (a second endodermal transcription factor) but also for Cer1, a growth factor inhibitor from endoderm that, like Hhex, controls mesoderm patterning in Xenopus toward a cardiac fate. Suppressing Hhex or Cer1 blocked cardiac myogenesis, although at a later stage than induction of Mesp1/2. Hhex was required but not sufficient for Cer1 expression. Over-expression of Sox17 induced endogenous Cer1 and sequence-specific transcription of a Cer1 reporter gene. Forced expression of Cer1 was sufficient to rescue cardiac differentiation in Hhex-deficient cells. Thus, Hhex and Cer1 are indispensable components of the Sox17 pathway for cardiopoiesis in mESCs, acting at a stage downstream from Mesp1/2.
Figure 1. Sox17-dependent genes in differentiating ESCs.(A): The top 20 GO biological process terms that were dysregulated in Sox17-deficient mouse ESCs. Those specific for cardiovascular development and function are highlighted (black), and a p-value of 1E-5 is noted for reference (Supporting Information Figs. S1, S2). (B): Heat map of gene expression levels for 126 Sox17-regulated genes from a curated gene set related to cardiac myogenesis (Supporting Information Table S2). Genes that fulfill the filtering criteria in Supporting Information Figure S1A are presented, grouped according to the temporal clusters obtained from the whole-transcriptome analysis (Supporting Information Fig. S1D). Functional annotations are shown at the right for transcription factors, extracellular/membrane proteins, and muscle-specific genes for cardiac contractility. For the complete set of affected genes refer Supporting Information Figure S3. Sox17, Hhex, and Cer1 are highlighted. Abbreviation: GO, gene ontology.
Figure 2. Sox17 regulates secreted signals for cardiac differentiation. (A): (Left) Schematic cartoon of the experimental design. For details of the Sox17 gain-of-function mutation refer Figure 4D and Supporting Information Figure S5B–S5D. (Right) QRT-PCR results for Nkx2–5 and Myh6. (B): Corroboration by QRT-PCR of Cer1 induction as contingent on Sox17. *, p < .05 versus control cells; n ≥ 3. Abbreviation: QRT-PCR, quantitative real-time RT-PCR.
Figure 3. The Sox17-dependent genes Hhex and Cer1 are important for cardiac myogenesis in differentiating ESCs. (A–C): Hhex and (D) Cer1 shRNA suppressed the respective cognate genes in differentiating ESCs and inhibited the induction of cardiac transcription factors and structural genes, acting at a stage subsequent to induction of Mesp1/2. *, p < .05 versus control cells; n ≥ 3. (A, D): Results are shown for the most potent of the shRNAs tested, measured by effectiveness against the endogenous transcripts. For each gene, qualitatively similar results were obtained using at least two independent shRNAs. (B): Partial comparison of the microarray findings with Hhex and Sox17 shRNAs, illustrating the shared impairment of Cer1, cardiac transcription factors, and cardiac structural genes. In addition, a potential positive feedback loop between Hhex and Sox17 is noted. n = 2 for Hhex shRNA; n = 1 for the Luc shRNA controls. (C): Ectopic Cer1 expression rescues cardiac differentiation in Hhex-knock down ESCs. Cer1 was encoded by a tetO-regulated lentiviral vector, and was induced on day 3 by doxycycline. Gene expression was assayed by QRT-PCR. *, p < .05 versus control cells; n ≥ 3.
Figure 4. Sox17 mediates the Activin/Nodal pathway for cardiac myogenesis. (A): Induction of Sox17, Hhex, Cer1, and cardiac genes in Activin-treated embryonic stem cells (ESCs). (B): The Nodal receptor Cripto is essential for induction of the endoderm-associated Sox17-Hhex-Cer1 pathway. (C): Sox17 shRNA recapitulates the Cripto-deficient phenotype in Activin-treated ESCs. Cells were grown in monolayer culture for panels (A) and (C), and as embryoid bodies for panel (B). *, p < .05 versus control cells; n ≥ 3.
Figure 5. Sox17 binds to evolutionarily conserved Sox sites in the Cer1 upstream region. (A): Predicted Sox17 binding sites in the Cer1, Foxa1, and Foxa2 loci. Primers corresponding to predicted binding sites versus irrelevant control regions are indicated in black and white, respectively. Conservation profiles are shown for the human and rhesus orthologs (range, 50%–100%). Pink bars above the profiles denote regions of conservation with the mouse genome; blue, coding exons; yellow, untranslated regions; salmon, introns; red, intergenic regions; green, transposons and simple repeats. (B): Chromatin immunoprecipitation, assayed by quantitative PCR, shown as the fold enrichment for the indicated regions (V5 antibody, normalized for nonspecific precipitation by nonimmune IgG). Black, predicted Sox binding sites; white, irrelevant regions. For Foxa1 and Foxa2 refer Figure 6A.
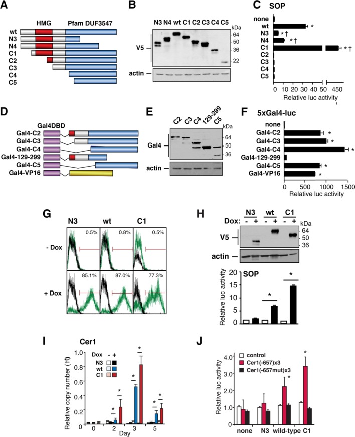
Figure 6. Sox17 activates Cer1. (A–F): Mapping the Sox17 transactivation domain. (A) Schematic representation of the Sox17 deletion mutants. Domain of unknown function 3547 (Pfam 24.0) designates the conserved C-terminal region of F group Sox proteins. (B): Western blot analysis of the constructs in 293T cells. (C): Sox-dependent reporter gene activity (SOP-FLASH) in 293T cells, in the presence of cotransfected Sox17 expression vectors. Deletion of the N terminus (C1) increases the transcriptional activity. Deletions of the conserved C-terminal domain (N3, N4) attenuate transactivation. (D): Schematic representation of the GAL4DBD-Sox17 fusion proteins. (E): Western blot analysis of the constructs in 293T cells, using antibody to Gal4. (F): Reporter gene activity (5xGal4-luc) in 293T cells, induced by GAL4-Sox17 vectors. Deletion of the Sox17 C-terminal domain (GAL4 129–299) cripples transactivation. Other constructs showed activity equal to or greater than that of GAL4-VP16. (G, H): Doxycycline-dependence of the Sox17 vectors, measured in AB2.2 cells by flow cytometry (G), Western blotting (H, above), and transactivation of SOP (H, below). (I): Wild-type Sox17 and the C1 truncation both induce endogenous Cer1. n ≥ 3; *, p < .05 versus control embryonic stem cells. (J): The multimerized Sox17 site at −657 of the Cer1 locus mediates Dox-dependent, sequence-specific trans-activation. n = 6; *, p < .01 versus the absence of Dox.
Figure 7. The Sox17-Hhex-Cer1 pathway for heart induction in differentiating mouse embryonic stem cells (ESCs). Sox17 expression is contingent on input from β-catenin-dependent Wnts, BMPs, and Nodal. Its induction in the endoderm is mandatory for a cell nonautonomous signal (X) that activates Mesp1 and Mesp2, the essential first step directing the primitive mesoderm toward cardiac muscle specification (stages noted below the mesoderm compartment). Two Sox17-dependent endodermal genes, Hhex and Cer1, act in series downstream from Mesp1/2 to trigger the induction of cardiogenic transcription factors, such as Nkx2â5 and Tbx5, which denote and execute the cardiac muscle lineage decision. Sox17 activates Cer1 both directly, via sequence-specific binding and trans-activation, and indirectly, via Hhex. Forced expression of Cer1 can reduce the lack of cardiac muscle differentiation in Hhex-deficient ESCs.
Alexander,
casanova plays an early and essential role in endoderm formation in zebrafish.
1999, Pubmed,
Xenbase
Alexander,
casanova plays an early and essential role in endoderm formation in zebrafish.
1999,
Pubmed
,
Xenbase
Belo,
Cerberus-like is a secreted BMP and nodal antagonist not essential for mouse development.
2000,
Pubmed
,
Xenbase
Bondue,
Mesp1 acts as a master regulator of multipotent cardiovascular progenitor specification.
2008,
Pubmed
Bonyadi,
Mapping of a major genetic modifier of embryonic lethality in TGF beta 1 knockout mice.
1997,
Pubmed
Brown,
eXtraembryonic ENdoderm (XEN) stem cells produce factors that activate heart formation.
2010,
Pubmed
Cai,
Coordinate Nodal and BMP inhibition directs Baf60c-dependent cardiomyocyte commitment.
2013,
Pubmed
Chan,
Mesp1 patterns mesoderm into cardiac, hematopoietic, or skeletal myogenic progenitors in a context-dependent manner.
2013,
Pubmed
Chng,
ELABELA: a hormone essential for heart development signals via the apelin receptor.
2013,
Pubmed
Chung,
Characterization of Sry-related HMG box group F genes in zebrafish hematopoiesis.
2011,
Pubmed
Costello,
The T-box transcription factor Eomesodermin acts upstream of Mesp1 to specify cardiac mesoderm during mouse gastrulation.
2011,
Pubmed
Farina,
Temporal proteomic profiling of embryonic stem cell secretome during cardiac and neural differentiation.
2011,
Pubmed
Foley,
Multiple functions of Cerberus cooperate to induce heart downstream of Nodal.
2007,
Pubmed
,
Xenbase
Foley,
Heart induction by Wnt antagonists depends on the homeodomain transcription factor Hex.
2005,
Pubmed
,
Xenbase
Hallaq,
A null mutation of Hhex results in abnormal cardiac development, defective vasculogenesis and elevated Vegfa levels.
2004,
Pubmed
He,
Sox17 expression confers self-renewal potential and fetal stem cell characteristics upon adult hematopoietic progenitors.
2011,
Pubmed
Hosking,
Sox7 and Sox17 are strain-specific modifiers of the lymphangiogenic defects caused by Sox18 dysfunction in mice.
2009,
Pubmed
Kanai-Azuma,
Depletion of definitive gut endoderm in Sox17-null mutant mice.
2002,
Pubmed
Kattman,
Stage-specific optimization of activin/nodal and BMP signaling promotes cardiac differentiation of mouse and human pluripotent stem cell lines.
2011,
Pubmed
Kattman,
Multipotent flk-1+ cardiovascular progenitor cells give rise to the cardiomyocyte, endothelial, and vascular smooth muscle lineages.
2006,
Pubmed
Kim,
Sox17 dependence distinguishes the transcriptional regulation of fetal from adult hematopoietic stem cells.
2007,
Pubmed
Letterio,
Maternal rescue of transforming growth factor-beta 1 null mice.
1994,
Pubmed
Lindsley,
Mesp1 coordinately regulates cardiovascular fate restriction and epithelial-mesenchymal transition in differentiating ESCs.
2008,
Pubmed
Liu,
Sox17 is essential for the specification of cardiac mesoderm in embryonic stem cells.
2007,
Pubmed
Loots,
rVista for comparative sequence-based discovery of functional transcription factor binding sites.
2002,
Pubmed
Martin,
Persistent expression of the ATP-binding cassette transporter, Abcg2, identifies cardiac SP cells in the developing and adult heart.
2004,
Pubmed
Matzuk,
Alpha-inhibin is a tumour-suppressor gene with gonadal specificity in mice.
1992,
Pubmed
Medina,
The SRY-HMG box gene, SOX4, is a target of gene amplification at chromosome 6p in lung cancer.
2009,
Pubmed
Mercola,
Cardiac muscle regeneration: lessons from development.
2011,
Pubmed
Mertin,
The DNA-binding specificity of SOX9 and other SOX proteins.
1999,
Pubmed
Murry,
Differentiation of embryonic stem cells to clinically relevant populations: lessons from embryonic development.
2008,
Pubmed
Niakan,
Sox17 promotes differentiation in mouse embryonic stem cells by directly regulating extraembryonic gene expression and indirectly antagonizing self-renewal.
2010,
Pubmed
Noseda,
Cardiopoietic factors: extracellular signals for cardiac lineage commitment.
2011,
Pubmed
Parisi,
Nodal-dependent Cripto signaling promotes cardiomyogenesis and redirects the neural fate of embryonic stem cells.
2003,
Pubmed
,
Xenbase
Pfister,
Sox17-dependent gene expression and early heart and gut development in Sox17-deficient mouse embryos.
2011,
Pubmed
Pluta,
Tight control of transgene expression by lentivirus vectors containing second-generation tetracycline-responsive promoters.
2005,
Pubmed
Powers,
Tgif1 and Tgif2 regulate Nodal signaling and are required for gastrulation.
2010,
Pubmed
Prall,
An Nkx2-5/Bmp2/Smad1 negative feedback loop controls heart progenitor specification and proliferation.
2007,
Pubmed
Sakamoto,
Redundant roles of Sox17 and Sox18 in early cardiovascular development of mouse embryos.
2007,
Pubmed
Serrano,
Contrasting effects of Sox17- and Sox18-sustained expression at the onset of blood specification.
2010,
Pubmed
Sinner,
Sox17 and beta-catenin cooperate to regulate the transcription of endodermal genes.
2004,
Pubmed
,
Xenbase
Spence,
Sox17 regulates organ lineage segregation of ventral foregut progenitor cells.
2009,
Pubmed
Stefanovic,
Interplay of Oct4 with Sox2 and Sox17: a molecular switch from stem cell pluripotency to specifying a cardiac fate.
2009,
Pubmed
Takeuchi,
Tbx20 dose-dependently regulates transcription factor networks required for mouse heart and motoneuron development.
2005,
Pubmed
van den Ameele,
Eomesodermin induces Mesp1 expression and cardiac differentiation from embryonic stem cells in the absence of Activin.
2012,
Pubmed
Wang,
Targeting SOX17 in human embryonic stem cells creates unique strategies for isolating and analyzing developing endoderm.
2011,
Pubmed
Xu,
Specific arrest of cardiogenesis in cultured embryonic stem cells lacking Cripto-1.
1998,
Pubmed
Yasunaga,
Induction and monitoring of definitive and visceral endoderm differentiation of mouse ES cells.
2005,
Pubmed
Zamparini,
Hex acts with beta-catenin to regulate anteroposterior patterning via a Groucho-related co-repressor and Nodal.
2006,
Pubmed
,
Xenbase
Zhang,
Foxp1 coordinates cardiomyocyte proliferation through both cell-autonomous and nonautonomous mechanisms.
2010,
Pubmed
Zorn,
Regulation of Wnt signaling by Sox proteins: XSox17 alpha/beta and XSox3 physically interact with beta-catenin.
1999,
Pubmed
,
Xenbase