|
Figure 1. Phylogeny of mucociliary epithelia. The scheme includes all taxa, which contain at least one species that has been reported to have a mucociliary epithelium formed by MC, MS and MR cell populations, or by intermediate cell types, independently of the organ or tissue context.
|
|
Figure 2. Cellular arrangement within the mucociliary epithelium (MCE) of Xenopus embryonic epidermis and ectodermal explants. A,B) Typical MCE arrangement (skin st 30) with a layer of MS cells and interspersed MC and MR cells. Cell populations are marked by fluorescent ISH and/or IHC as follows MC cells (tuba1a-b, ac-Tuba), MR cells (atp6v1a), and MS cells (itln1, Itln1), and imaged by confocal microscopy. C) SEM micrograph of skin st 40 showing the MCE cellular arrangement with MC, MR (rMR and vMR) and a predominant amount of MS cells. D) Abundance of MC, MR and MS cell populations as identified by biomolecular markers in skin at st 30. E) Abundance of MC, rMR, vMR and MS cell populations as identified by SEM in skin at st 40. F-H) Specified (st 15, F) and differentiated (st 30, G,H) MCE in ectodermal explants showing a similar MC, MR and MS cellular arrangement to the MCE in the skin of whole-embryos; p63 (IHC) is a marker of inner-layer basal cells in the skin. A,B, H) 2 μm deep stack; F,G) single optical sections through the explants. H) surface view of the explant. MC, multiciliated; rMR or vMR, ridged or vesicle mitochondrion-rich; MS, mucus-secreting.
|
|
Figure 3. Enrichment of marker RNAs related to sex steroid signalling and mucociliary epithelium differentiation in Xenopus embryonic epidermis. Comparative analysis of undifferentiated (U, st 11) and differentiated (D, st 25–30) MCE from ectoderm explants. RT-qPCR data from pools of 20 explants each. Levels of expression are expressed relative to odc1, except miR-449a-5p that is relative to RNU2. Mean ± SD (boxes) and 95% CI (whiskers), outliers are represented as dots. ND = non-detected, letter “b” denotes data significantly different from (U). Two-way ANOVA, Bonferroni comparison test, p < 0.05, d.f. = 3.
|
|
Figure 4. Effects of sex steroids on the gross anatomical phenotype of Xenopus embryos. A) Increase of pigmentation in the skin caused by E2, T and EE2 at indicated concentrations. Pictures of living anesthetized embryos at st 45; the percentages shown in the bottom left corner represent occurrence rates. Data are representative of 48 embryos/condition. B) Melanophore numbers and skin pigmented area associated to E2, T and EE2, compared to controls. Mean ± SD, “a” = control group; statistical significance is represented in a letter code: a indicates no difference with control, all other letters indicate significant difference with the control, shared letters indicate no significant differences between the corresponding data sets. One-way ANOVA, Tukey comparison test, p < 0.05, d.f. = 21. C) E2, T and EE2 induced overgrowth of gill branches (g, dashed lines); E2 and EE2 induced hypertrophy of blood vessels (arrowheads) in gill branches and cardiac anlage. B). Data are representative of 24 embryos/condition.
|
|
Figure 5. Effect of sex steroids on the abundance of MC cells in Xenopus mucociliary epithelium. A) Increase of MC and total cells by E2, T and EE2 in the skin outer layer of whole embryos st 40, SEM analysis, d.f. = 14. B) E2, T and EE2 increased the apparent density of MC progenitors prior to MCE differentiation (st 15), as revealed by tuba1a-b(+) chromogenic ISH. Images are representative of 24 embryos/condition. C-D) Increase of MC cells by E2, T and EE2 in whole embryos skin and ectodermal explants (caps), as measured by tuba1a-b (+) ISH staining of MC cells prior (st 15) and after (st 30) MCE differentiation, d.f. = 21. A,C,D) Mean ± SD, “a” = control group; statistical significance is represented in a letter code: a indicates no difference with control, all other letters indicate significant difference with the control, shared letters indicate no significant differences between the corresponding data sets. One-way ANOVA, Tukey comparison test, p < 0.05.
|
|
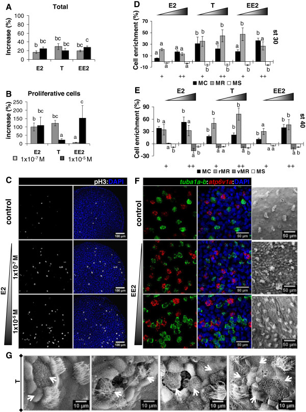
Figure 6. Effects of sex steroids on the MCE cellular ecosystem. A,B) Effects of estradiol (E2), testosterone (T) and ethynyl-E2 (EE2) on the total cell abundance in MCE, based on DAPI nuclei staining (A), and on the total amount of proliferative cells (pH3 positive/field) (B). Analyses by confocal microscopy in embryos at st 30, d.f. = 21. C) Proliferative cells in E2 treated MCE from ectoderm explants. IHC for pH3 and DAPI. Confocal microscopy, 2 μm stack. Data representative of 18 samples/condition. D,E) Changes in cell population enrichment mediated by sex steroids in Xenopus epidermal MCE. Data based on the ratio of cell counting of each population over the total number of cells at st 30 (DAPI) (D) or st 40 (SEM micrographs) (E). Data are representative of 48 (st 30, Confocal imaging of molecular makers) or 24 (st 40) embryos by sex steroid treatment. +/++ concentrations = 1x10-7 M / 1x10-5 M. MC = multiciliated, vMR or rMR = vesicle or ridged mitochondrion-rich, MS = mucus-secreting cells. A,B,D,E) Baseline established for control group = 0. Mean ± SD, “a” = control group; Letter code: a indicates no difference with control, all other letters indicate significant difference with the control, shared letters indicate no significant differences between the corresponding conditions. One-way ANOVA, Tukey comparison test, p < 0.05. F) Disruption of cell population arrangement caused by EE2 in embryos at st 30. We observed an increase of MC (tuba1a-b, green) and MR (atp6v1a, red) cells, and the presence of adjacent MC cells. Double FISH and DAPI. Confocal microscopy, 2 μm stack, 24 embryos/condition. Right panels: Increase of the number of MC cells and disrupted epithelial architecture caused by EE2 SEM, st 40, 16 embryos/condition. G) Perturbed epidermal MCE arrangement and morphology provoked by T. SEM, st 40, 16 embryos/condition.
|
|
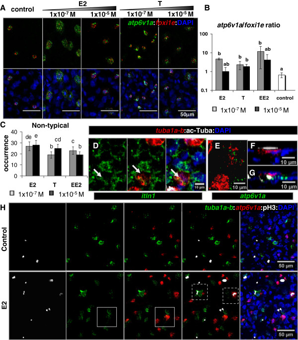
Figure 7. Sex steroids induced “non-typical” phenotypes in epidermal MCE of Xenopus embryos. A) Enhanced atp6v1a signal in MR cells treated with E2 or T. Staining: Double FISH for atp6v1a (green) and foxi1e (red), and DAPI, 2 μm stack. B) Quantification of atp6v1a enrichment based on the ratio of atp6v1a to foxi1e signal areas in single cells, d.f. = 69. C) Accumulative occurrence of “non-typical” phenotypes by condition. “Non-typical” phenotypes were not detected in controls. D) “non-typical” double itln1: tuba1a-b cell without cilia (arrow) in an EE2-treated embryo. Staining: Double FISH for itln1 (green) and tuba1a-b (red), IHC for ac-Tuba, and DAPI, 2 μm stack. E) “non-typical” double atp6v1a: tuba1a-b cell in a T-treated embryo, 2 μm stack. F,G) Orthogonal view of a normal MC cell (B) and “non-typical” double atp6v1a: tuba1a-b cell with internalized cilia in a T-treated embryo. B-D) Staining: Double FISH for atp6v1a (green) and tuba1a-b (red), IHC for cilia marker acetylated-tuba (ac-Tuba), and DAPI. H) Induction of proliferative MR and MC (dashed-line squares), and double atp6v1a: tuba1a-b cells (square). Staining: Double FISH for tuba1a-b (green) and atp6v1a (red), IHC for proliferation marker phospo-histone3 (pH3), and DAPI, 2 μm stack. A,D-H) Data from confocal microscopy imaging analysis. C-H) “non-typical” data corresponds to a screening of 64 embryos by condition. B,C) Mean ± SD, “a” = control group; statistical significance is represented in a letter code: a indicates no difference with control, all other letters indicate significant difference with the control, shared letters indicate no significant differences between the corresponding data sets. One-way ANOVA, Tukey comparison test, p < 0.05. MC = multiciliated, vMR or rMR = vesicle or ridged mitochondrion-rich, MS = mucus-secreting cells.
|
|
Figure 8. Overview of sex steroids impact on the mucociliary epithelium of
Xenopus
embryos.
|