XB-ART-48485
Proc Natl Acad Sci U S A
2014 Jan 28;1114:1415-20. doi: 10.1073/pnas.1312993111.
Show Gene links
Show Anatomy links
Cyclin D2 is a GATA4 cofactor in cardiogenesis.
Yamak A
,
Latinkic BV
,
Dali R
,
Temsah R
,
Nemer M
.
???displayArticle.abstract???
The G1 cyclins play a pivotal role in regulation of cell differentiation and proliferation. The mechanisms underlying their cell-specific roles are incompletely understood. Here, we show that a G1 cyclin, cyclin D2 (CycD2), enhances the activity of transcription factor GATA4, a key regulator of cardiomyocyte growth and differentiation. GATA4 recruits CycD2 to its target promoters, and their interaction results in synergistic activation of GATA-dependent transcription. This effect is specific to CycD2 because CycD1 is unable to potentiate activity of GATA4 and is CDK-independent. GATA4 physically interacts with CycD2 through a discreet N-terminal activation domain that is essential for the cardiogenic activity of GATA4. Human mutations in this domain that are linked to congenital heart disease interfere with CycD2-GATA4 synergy. Cardiogenesis assays in Xenopus embryos indicate that CycD2 enhances the cardiogenic function of GATA4. Together, our data uncover a role for CycD2 as a cardiogenic coactivator of GATA4 and suggest a paradigm for cell-specific effects of cyclin Ds.
???displayArticle.pubmedLink??? 24474767
???displayArticle.pmcLink??? PMC3910654
???displayArticle.link??? Proc Natl Acad Sci U S A
???displayArticle.grants??? [+]
Canadian Institutes of Health Research , PG/11/73/29095 British Heart Foundation , BHF_PG/11/73/29095 British Heart Foundation , CIHR
Species referenced: Xenopus
Genes referenced: a2m acta2 actl6a c8h6orf47 ccnd1 ccnd2 cdk4 cdk6 gata1 gata4 gata5 hba1 mapk1 myh6 myl6 myl7 nppa odc1 tbx5
???attribute.lit??? ???displayArticles.show???
|
|
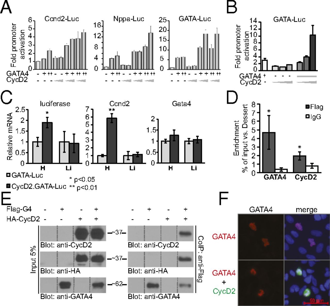
Fig. 1. GATA4 and Cyclin D interaction. (A and B) Transient transactivation of CycD2 (ccnd2), Nppa, and the minimal GATA promoter by GATA4 and CycD2 in NIH 3T3 cells (A) and in HL-1 atrial cardiomyocytes (B); 250 and 500 ng of GATA4 expression vector and 3 and 4 μg of CycD2 expression vector were used in the case of NIH cells and 25 ng of GATA4 and 0.5, 1, and 3 μg of CycD2 expression vectors were used in the case of HL-1 cells. (C) Transcript levels of luciferase, ccnd2, and Gata4 in the heart and liver of GATA-Luc transgenic mice crossed with HA-ccnd2 mice. Note the increase of luciferase mRNA levels of CycD2.GATA-Luc mice relative to those of GATA-Luc mice specifically in the heart (Left). (Center) Control to show the overexpression of CycD2 in the hearts of CycD2.GATA-Luc mice but not in the liver. (Right) No effect of CycD2 overexpression on Gata4 mRNA levels. The results are shown as means ± SEM (n = 3). *P < 0.05; **P < 0.01. (D) Enrichment of CycD2 and GATA4 on CycD2 promoter, as revealed by ChIP. Dessert is used as a negative gene. IgG is a negative control. Flag-GATA4 and Flag-CycD2 C2C12 stable cell lines were used. The results are means ± SEM (n = 3). *P < 0.05 vs. IgG. (E) CycD2 coimmunoprecipitates with GATA4 in vivo. Nuclear extracts from 293T cells transfected with Flag-GATA4 and/or HA-CycD2 expression vectors were immunoprecipitated using an anti-Flag antibody, separated on 8% (vol/vol) SDS/PAGE, transferred to poly(vinylidene difluoride) (PVDF) membranes, and subjected to immunoblotting using anti-HA, anti-CycD2, or anti-GATA4 antibodies. The results here are from one representative experiment of three. For consistency, the relevant lanes were spliced from the same blot image and assembled in the order shown. (F) Immunocytochemical analysis of 293T cells transiently transfected with 100 ng of Flag-GATA4 with or without 1 μg of HA-CycD2. Red is GATA4 staining; green is CycD2; blue marks nuclei (Hoechst). Note cotransfection of GATA4 with CycD2 does not affect GATA4 nuclear levels. |
|
|
Fig. 2. Specificity of GATA4-CycD2 interaction. (A, Left) Transient transactivation of GATA-dependent promoter by GATA4 and CycD1 or CycD2 in NIH 3T3 cells; 500 ng of GATA4 and 4 μg of CycD1 or CycD2 expression vectors were used. Note that CycD1 does not synergize but rather inhibits GATA4 activity. #P < 0.005 vs. GATA4. (Right) Transient transactivation of GATA-dependent promoter by GATA4 and CycD1 in NIH 3T3 cells; 10 ng of GATA4 and 100, 200, 500, and 3,000 ng of CycD1 were used. Note that CycD1 inhibits GATA4 activity in a dose-dependent manner. (B) Transient transactivation of GATA-dependent promoter by GATA1, -2, -3, -4, -5, or -6 and CycD2 in NIH 3T3 cells; 250 and 500 ng of GATA and 4 μg of CycD2 expression vectors were used in the cases of GATA1, -2, -3, -4, and -6; 15 and 25 ng of GATA and 1 μg of CycD2 expression vectors were used in the case of GATA5. Note a statistically significant synergy of CycD2 with GATA4. Modest but reproducible synergy was seen in case of GATA5 and 6. No synergy was seen with the hematopoietic GATA members even at different doses. **P < 0.01; #P < 0.005 vs. GATA4. (C) Structureâfunction analysis of GATA4/CycD2 activation of the GATA-dependent promoter. Transient transfections were carried out in NIH 3T3 cells using the indicated GATA4 and/or CycD2 expression vectors and the GATA-Luc reporter; 250 and 500 ng of GATA4 and 4 μg of CycD2 were used. The results shown are those of one representative experiment of three carried out in duplicates with the SD of the mean. *P < 0.05; **P < 0.01; #P < 0.005; ##P < 0.0001 vs. GATA4. |
|
|
Fig. 3. CycD2 physically interacts with N-terminal GATA4 in vitro. (A) In vitro-translated radiolabeled CycD2 protein (or luciferase protein as a negative control) was incubated with glutathione Sepharose beads containing GSTâN-terminal GATA4 or GSTâC-terminal GATA4 fusion proteins. The bound proteins were then resolved by SDS/PAGE and revealed by autoradiography. Note that CycD2 binds to N-terminal GATA4 (second lane). The experiment is one representative of two. (B) Amino acids 130â170 are sufficient to interact with CycD2, and S160 is required for this interaction. In vitro-translated radiolabeled CycD2 protein were incubated with glutathione Sepharose beads containing GST alone, GSTâN-terminal region 2â207 of GATA4, the same GSTâN-terminal part of GATA4 harboring the S160G mutation or GSTâ130â170 GATA4 fusion proteins. The bound proteins were then resolved by SDS/PAGE and revealed by autoradiography. In vitro-translated luciferase protein was used as a negative control. Note that CycD2 binds to amino acids 2â207 of GATA4 and 130â170 but not S160G mutant. The experiment is one representative of two. (C) Schematic representation of GATA4 protein. Note that the 145- to 174-aa region, and particularly amino acid S160, is highly conserved among the mouse, rat, human, and Xenopus. (D) Alignment of the CycD2-interacting domain (145â174) of human GATA4 with the other GATA members as indicated. Note that this region is highly divergent among the different GATA members. (E) Fold synergy of CycD2 with WT (Wt) GATA4 or the indicated S160 GATA4 mutants on Nppa promoter (Left) or GATA-dependent promoter (Right). Note the reduced fold of synergy with both S160G and S160A. *P < 0.05 vs. Wt. (F) Transient transactivation of Nppa promoter by WT or S160A GATA4 with or without either CycD2 or TBX5; 250 ng of GATA4 was used with 4 μg of CycD2; 5 ng of GATA4 was used with 50 ng of TBX5. Note the S160 mutation attenuates synergy with CycD2 but not TBX5. *P < 0.05 vs. GATA4. |
|
|
Fig. 4. Phosphorylation of GATA4 at S160 is required for its transcriptional activity. (A) In vitro CDK4 or MAPK phosphorylation of GST-GATA4 fusion proteins. Active CDK4 kinase was able to phosphorylate N-terminal GST-GATA4 (2â207) fusion protein (black arrow) but not GST alone, nor C-terminal GST-GATA4 (329â440) nor N-terminal GATA4 harboring the S160G mutation. MAPK phosphorylation of N-terminal GATA4 was not affected by S160 mutation. The experiment is one representative of three. (B) Inhibition of CDK4 reduces GATA4 activity. (Left) NIH 3T3 cells were transiently transfected with the GATA-dependent promoter and increasing doses of GATA4 expression vector (5, 10, 50, 100, and 500 ng) with or without treatment with CDK4 inhibitor; 2 μM the indicated CDK4 inhibitor was used. The cells were treated the following day after transfection and kept for 18 h. (Right) Effect of the CDK4 inhibitor RO506220 on S160G GATA4 mutant. NIH 3T3 cells were transiently transfected with Nppa-Luc and increasing doses of the indicated GATA4 expression vector (10, 50, 100, and 250 ng) with or without treatment with CDK4 inhibitor as above. Note S160G activity is affected less prominently by CDK4 inhibitor RO506220 than its WT. *P < 0.05 vs. Wt. (C) Inhibition of CDK4 does not affect GATA4/Cyclin D twofold synergy. NIH 3T3 cells were transiently transfected with GATA-Luc, 50 or 100 ng of GATA4, and/or 1 μg of CycD2 expression vectors with or without treatment with CDK4 inhibitors as above. (D) CycD2/GATA4 synergy does not require CDK-binding site. NIH 3T3 cells were transiently transfected with GATA-Luc, GATA4, and/or CycD2 expression vectors. K112A CycD2 mutant was prepared by PCR-mediated mutagenesis; 50, 250, and 500 ng of GATA4 expression vector and 1 and 4 μg of CycD2 and K112A expression vectors were used. (E) Lack of triple synergy between CycD2, CDK4, and GATA4. NIH 3T3 cells with transiently transfected with GATA-Luc, CDK4 (50 ng), and/or GATA4 (25 ng) and/or CycD2 (50 ng) expression vectors. Note that fold synergy of GATA4/CycD2 does not increase with addition of CDK4. |
|
|
Fig. 5. CycD2 potentiates cardiogenic activity of GATA4. (A) CycD2 stimulates cardiogenic activity of the rat GATA4. Animal cap explants injected with 100 pg of CycD2 mRNA, 300 pg of Gata4 mRNA (G4), or the two combined were analyzed for expression of indicated markers at stage 34. Myl7 and myh6 are exclusively expressed in cardiac myocytes, endodermin (a2m) is an endodermal marker, smooth muscle actin (acta2) marks smooth muscle, and globin (hba1) is a marker of blood. Note that stimulation of GATA4 activity by CycD2 is restricted to induction of cardiac but not other cell fates. (B) S160 is important for cardiogenic activity of GATA4; 400 pg of indicated GATA4 constructs were injected. Animal explants were cultured as above, and expression of indicated markers were determined by RT-PCR. (C) S160 is required for stimulation of GATA4 activity by CycD2; 100 pg of CycD2 mRNA and 300 pg of the indicated GATA4 constructs were injected per embryo. Expression of myl7, myh6, and odc1 were determined by RT-PCR. The dotted lines between lanes in A and C indicate that the image shown was assembled either from two gels run in parallel or derives from the same gel after splicing out unnecessary lanes. (D) Immunofluorescence assay to determine the nuclear localization of the indicated GATA4 constructs in stage 6â7 embryos. Anti-GATA4 antibody was used. (Scale bar: 0.1 mm.) |
References [+] :
Angelis,
A cyclin D2-Rb pathway regulates cardiac myocyte size and RNA polymerase III after biomechanical stress in adult myocardium.
2008, Pubmed
Angelis, A cyclin D2-Rb pathway regulates cardiac myocyte size and RNA polymerase III after biomechanical stress in adult myocardium. 2008, Pubmed
Aries, Essential role of GATA-4 in cell survival and drug-induced cardiotoxicity. 2004, Pubmed
Augello, Convergence of oncogenic and hormone receptor pathways promotes metastatic phenotypes. 2013, Pubmed
Bienvenu, Transcriptional role of cyclin D1 in development revealed by a genetic-proteomic screen. 2010, Pubmed
Burgess, Inhibition of S/G2 phase CDK4 reduces mitotic fidelity. 2006, Pubmed
Butler, GATA4 mutations in 357 unrelated patients with congenital heart malformation. 2010, Pubmed
Charron, Tissue-specific GATA factors are transcriptional effectors of the small GTPase RhoA. 2001, Pubmed
Chen, Transient overexpression of cyclin D2/CDK4/GLP1 genes induces proliferation and differentiation of adult pancreatic progenitors and mediates islet regeneration. 2012, Pubmed
Comstock, Cyclin D1 is a selective modifier of androgen-dependent signaling and androgen receptor function. 2011, Pubmed
Coqueret, Linking cyclins to transcriptional control. 2002, Pubmed
Debrus, The zinc finger-only protein Zfp260 is a novel cardiac regulator and a nuclear effector of alpha1-adrenergic signaling. 2005, Pubmed
Durocher, The cardiac transcription factors Nkx2-5 and GATA-4 are mutual cofactors. 1997, Pubmed , Xenbase
Fu, Cyclin D1 represses p300 transactivation through a cyclin-dependent kinase-independent mechanism. 2005, Pubmed
Fu, Cyclin D1 inhibits peroxisome proliferator-activated receptor gamma-mediated adipogenesis through histone deacetylase recruitment. 2005, Pubmed
Gallagher, Dissociation of cardiogenic and postnatal myocardial activities of GATA4. 2012, Pubmed , Xenbase
Georges, Distinct expression and function of alternatively spliced Tbx5 isoforms in cell growth and differentiation. 2008, Pubmed
Grépin, Enhanced cardiogenesis in embryonic stem cells overexpressing the GATA-4 transcription factor. 1997, Pubmed
Hirai, Interaction of D-type cyclins with a novel myb-like transcription factor, DMP1. 1996, Pubmed
Kato, Direct binding of cyclin D to the retinoblastoma gene product (pRb) and pRb phosphorylation by the cyclin D-dependent kinase CDK4. 1993, Pubmed
Kehn, Functional consequences of cyclin D1/BRCA1 interaction in breast cancer cells. 2007, Pubmed
Komati, ZFP260 is an inducer of cardiac hypertrophy and a nuclear mediator of endothelin-1 signaling. 2011, Pubmed
Koshiba-Takeuchi, Reptilian heart development and the molecular basis of cardiac chamber evolution. 2009, Pubmed
Kowalczyk, The critical role of cyclin D2 in adult neurogenesis. 2004, Pubmed
Kozar, Mouse development and cell proliferation in the absence of D-cyclins. 2004, Pubmed
Lange, Cdk4/cyclinD1 overexpression in neural stem cells shortens G1, delays neurogenesis, and promotes the generation and expansion of basal progenitors. 2009, Pubmed
Latinkić, Induction of cardiomyocytes by GATA4 in Xenopus ectodermal explants. 2003, Pubmed , Xenbase
Liu, Cyclin D3 interacts with human activating transcription factor 5 and potentiates its transcription activity. 2004, Pubmed
Lukaszewicz, Cyclin D1 promotes neurogenesis in the developing spinal cord in a cell cycle-independent manner. 2011, Pubmed
Lyons, Myogenic and morphogenetic defects in the heart tubes of murine embryos lacking the homeo box gene Nkx2-5. 1995, Pubmed
Matsuura, Cyclin-dependent kinases regulate the antiproliferative function of Smads. 2004, Pubmed
McMahon, P/CAF associates with cyclin D1 and potentiates its activation of the estrogen receptor. 1999, Pubmed
Mullany, Distinct proliferative and transcriptional effects of the D-type cyclins in vivo. 2008, Pubmed
Nakajima, Coordinated regulation of differentiation and proliferation of embryonic cardiomyocytes by a jumonji (Jarid2)-cyclin D1 pathway. 2011, Pubmed
Neuman, Cyclin D1 stimulation of estrogen receptor transcriptional activity independent of cdk4. 1997, Pubmed
Paradis, Overexpression of angiotensin II type I receptor in cardiomyocytes induces cardiac hypertrophy and remodeling. 2000, Pubmed
Pasumarthi, Targeted expression of cyclin D2 results in cardiomyocyte DNA synthesis and infarct regression in transgenic mice. 2005, Pubmed
Peng, Mutations of the GATA4 and NKX2.5 genes in Chinese pediatric patients with non-familial congenital heart disease. 2010, Pubmed
Pestell, New roles of cyclin D1. 2013, Pubmed
Ratineau, Cyclin D1 represses the basic helix-loop-helix transcription factor, BETA2/NeuroD. 2002, Pubmed
Rojas, GATA4 is a direct transcriptional activator of cyclin D2 and Cdk4 and is required for cardiomyocyte proliferation in anterior heart field-derived myocardium. 2008, Pubmed
Sarruf, Cyclin D3 promotes adipogenesis through activation of peroxisome proliferator-activated receptor gamma. 2005, Pubmed
Sawai, Therapeutic targeting of the cyclin D3:CDK4/6 complex in T cell leukemia. 2012, Pubmed
Schiewer, Cyclin D1 repressor domain mediates proliferation and survival in prostate cancer. 2009, Pubmed
Sherr, Living with or without cyclins and cyclin-dependent kinases. 2004, Pubmed
Tamamori-Adachi, Differential regulation of cyclin D1 and D2 in protecting against cardiomyocyte proliferation. 2008, Pubmed
Vernon, The developmental expression of cell cycle regulators in Xenopus laevis. 2003, Pubmed , Xenbase
Wang, Cyclin D1 repression of peroxisome proliferator-activated receptor gamma expression and transactivation. 2003, Pubmed
Wang, Convergence of protein kinase C and JAK-STAT signaling on transcription factor GATA-4. 2005, Pubmed
Wianny, G1-phase regulators, cyclin D1, cyclin D2, and cyclin D3: up-regulation at gastrulation and dynamic expression during neurulation. 1998, Pubmed
Yamak, Cyclin D2 rescues size and function of GATA4 haplo-insufficient hearts. 2012, Pubmed
Yang, GATA4 loss-of-function mutations in familial atrial fibrillation. 2011, Pubmed
Zhang, GATA4 mutations in 486 Chinese patients with congenital heart disease. 2008, Pubmed
Zhang, Zinc finger transcription factor INSM1 interrupts cyclin D1 and CDK4 binding and induces cell cycle arrest. 2009, Pubmed
Zhong, Hypertrophic growth in cardiac myocytes is mediated by Myc through a Cyclin D2-dependent pathway. 2006, Pubmed
