|
Fig. 1. Nutrient deprivation causes a decrease in CMZ proliferation. (A) The nutrient deprivation (ND) procedure. The yolk-rich gut (yellow area), which feeds the embryo, was removed by dissection (red dashed line), leaving the animal in a nutrient- deprived state. Xenopus ND embryos appeared developmentally and morphologically normal 2 days after yolk dissection when compared with control animals (B), but were smaller (C) with smaller eyes (D; control on left, ND embryo on right). (E,F) The cross-sectional area of the whole retina was reduced after ND. ND also reduced the size of the ciliary marginal zone (CMZ) (H) and decreased CMZ proliferation as measured by EdU incorporation after a 2-hour pulse (G,H). In G, embryos were nutrient-deprived during the stages shown. n=10-20 retinas per condition. (I) ND decreases both the domain and intensity of cyclin D1. (J) ND significantly decreased EdU incorporation in progenitor (Hes1 negative) cells but did not affect proliferation in the Hes1-positive stem cell population. n=3, 12 embryos/condition. (G,J) Error bars show 95% confidence intervals; ***Pâ¤0.001 (unpaired t-test); ns, not significant. Scale bars: 100 μm (E,F); 50 μm (H,I).
|
|
Fig. 2. Nutrients are necessary for acquisition of the committed neural progenitor fate but not for the maintenance of the most immature
stem/progenitor cells. (A) Proneural gene expression levels decreased following ND, as did levels of the progenitor markers sox2 and n-Myc (B). Dashed line in B indicates the central domain of the CMZ. n=8, 32 embryos/condition. (C) Expression of the eye field transcription factor gene rx1 remained unchanged. n=4, 16 embryos/condition. (C) c-Myc gene expression levels remained unchanged; however, the domain of c-Myc gene expression was reduced in the central CMZ of ND embryos. n=8, 32 embryos/condition. (D) Expression levels of the stem cell marker genes hes1 and hes2 remained unchanged in ND conditions. n=4, 16 embryos/condition. Scale bars: 50 μm (A,B,D); 50 μm (C; rx1) 25 μm (C; c-Myc).
|
|
Fig. 3. Committed progenitor cells continue to differentiate normally following ND. (A) Many cells labelled with EdU 20 minutes prior to ND were found in the differentiated central retina after a 3-day chase period. n=3, 12 embryos/condition. (B) These cells increased in number in the ND condition compared with control retinas. n=3, 12 embryos/condition. Error bars show 95% confidence intervals; *Pâ¤0.05 (unpaired t-test). (C,D) High magnification of the central retina, which contains differentiated cells. Some EdU-labelled cells were also positive for the neuronal marker Islet1, which marks specific subsets of amacrine and bipolar cells in the inner nuclear layer of the differentiated retina. n=3, 12 embryos/condition. Scale bars: 40 μm (C); 10 μm (D).
|
|
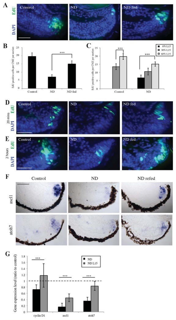
Fig. 4. Re-feeding promotes reconstitution of the CMZ. (A,B) Explanted retinas from ND embryos grown in L15 medium containing sugars and amino acids for 24 hours showed an increase in CMZ proliferation after a 2-hour pulse with EdU. n=3, 18 retinas/condition.
(C) This increase in proliferation varied with nutrient levels, suggesting that nutrients can regulate proliferation within a dynamic range. n=3, 18 retinas/condition. (D,E) Proliferation was initiated in the CMZ as early as 20 minutes after re-feeding (D), with robust proliferation being observed 2 hours after the addition of nutrients (E). (F,G) After culture for 24 hours in L15, a strong upregulation of Cyclin D1 and the proneural genes ascl1 and atoh7 was observed in re-fed retinas. n=3, 18 retinas/condition. (B,C,G) Error bars show 95% confidence intervals; ***Pâ¤0.001 (unpaired t-test). Scale bars: 50 μm (A,D,E,F).
|
|
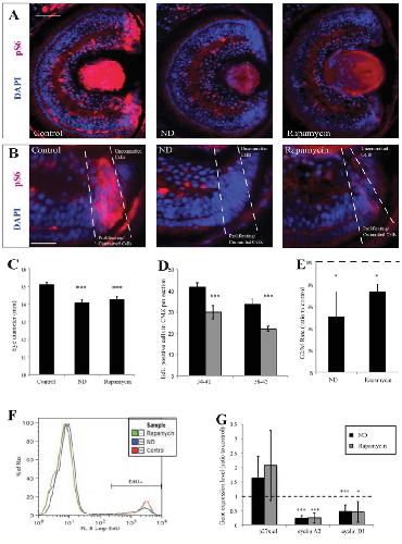
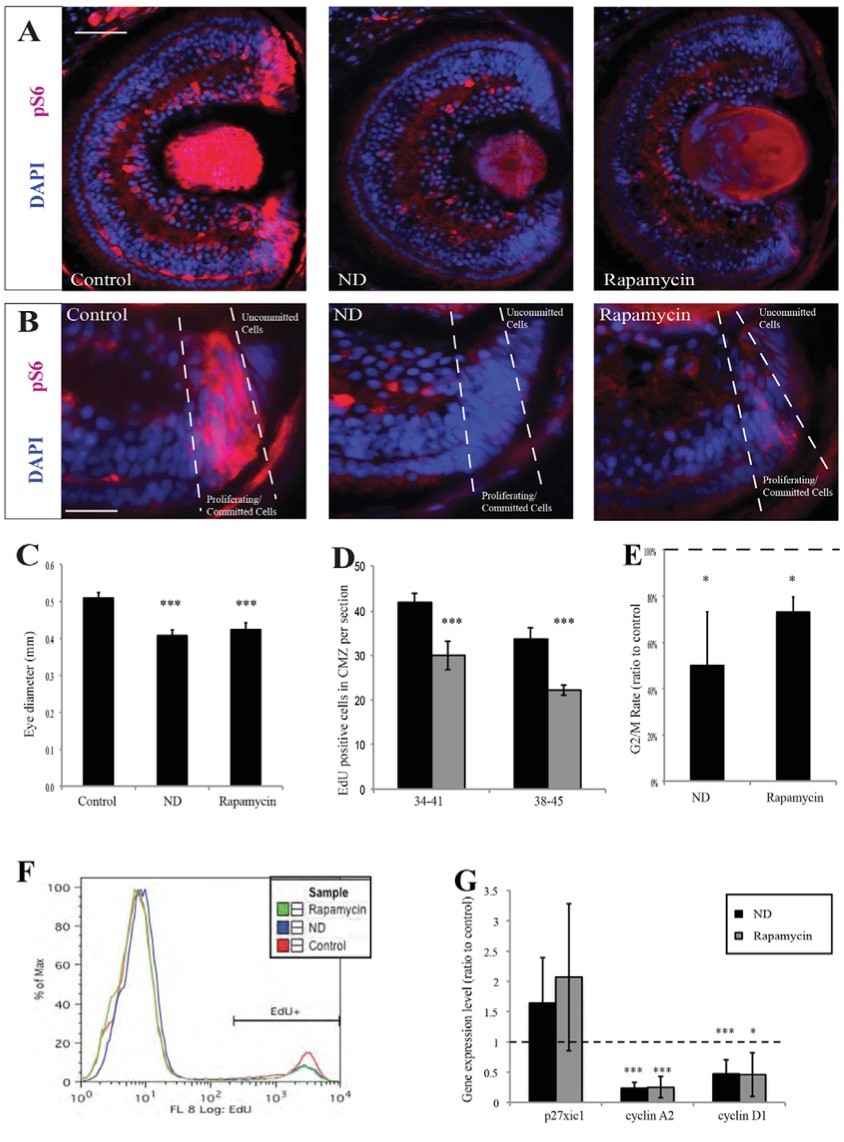
Fig. 5. The mTOR pathway is involved in the nutrient-sensitive restriction point. (A) The CMZ stained strongly for the mTOR target pS6 (red) in control embryos, whereas pS6 staining was lost in the CMZ of ND embryos or in embryos treated with the mTOR inhibitor rapamycin (n=40/40 embryos). (B) Within the CMZ, pS6 was present in committed progenitors but not in undifferentiated stem/progenitor cells (n=40/40 embryos). (C) Rapamycin or ND resulted in a significantly reduced eye size in stage 41 embryos. n=3, 12 embryos/condition.
(D) Rapamycin treatment during stages 38-45 significantly reduced the number of proliferative cells in the CMZ. n=5-12 retinas. (E,F) ND or rapamycin reduced the fraction of G2/M cells that were EdU positive after a short EdU pulse (E), suggesting G2/M slowdown, and reduced the overall percentage of EdU- positive cells in the retina (F) from 13% in controls to 9% in rapamycin-treated and 7% in ND embryos. n=3 experiments. (G) Expression levels for the cell cycle genes cyclin D1, cyclin A2 and p27Xic1. ND and rapamycin expression levels are shown as ratio to control. n=6, 24 embryos/condition. (C-E,G) Error bars show 95% confidence intervals; ***Pâ¤0.001, *Pâ¤0.05 (unpaired t-test). Scale bars: 100 μm (A); 50 μm (B).
|
|
Fig. 6. Activation of mTOR by nutrients is necessary for neural commitment and differentiation but not for the maintenance of the most immature stem/progenitor cells. (A,B) Proneural gene expression levels were decreased in ND and rapamycin-treated embryos (A), as were levels of
the progenitor markers sox2 and n-Myc (B). n=8, 32 embryos/condition. (C) Expression of the eye field transcription factor gene rx-1 remained unchanged by ND. n=4, 16 embryos/condition. (D) c-Myc expression levels remained unchanged; however, the domain of c-Myc expression was reduced in the central CMZ of ND and rapamycin-treated embryos. n=8, 32 embryos/condition).
(E) Expression levels of the stem cell marker genes hes1 and hes4 remained unchanged (n=4, 16 embryos/condition. In all cases, error bars show 95% confidence intervals; ***P≤0.001, **P≤0.01, *P≤0.05 (unpaired t-test).
|
|
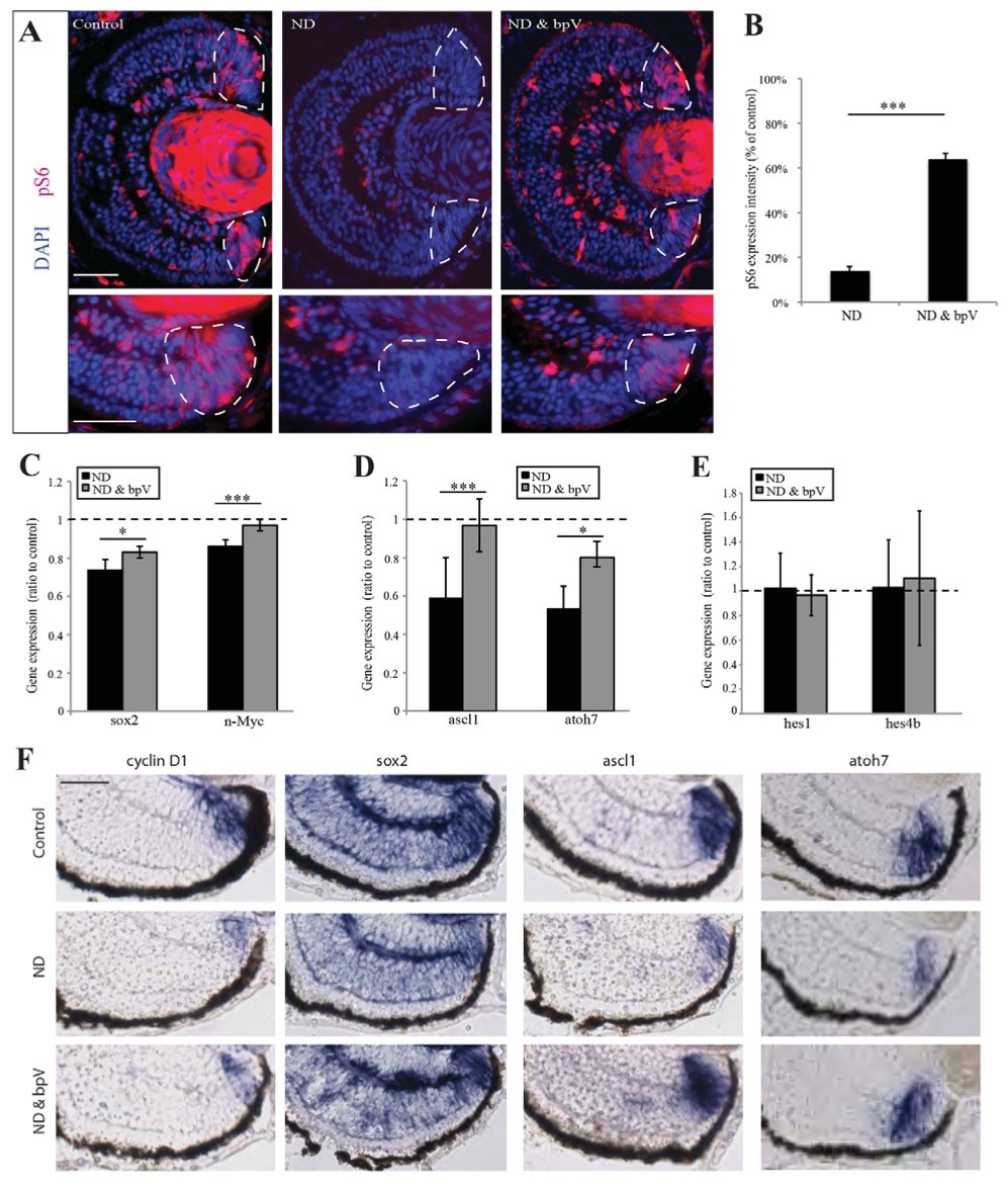
Fig. 7. Activation of mTOR signalling is sufficient to maintain the progenitor pool. (A,B) Activation of mTOR with bpV rescues pS6 to a level 70% of that of controls in ND retinas (top row), specifically in CMZ progenitor cells (bottom row). Dashed lines encircle the CMZ. n=4, 16 embryos/condition.
(C-F) bpV treatment rescued the downregulation of genes observed following ND, without affecting the expression of stem cell markers. n=4, 16 embryos/ condition. (B-E) Error bars show 95% confidence intervals; ***Pâ¤0.001, *Pâ¤0.05 (unpaired t-test). Scale bars: 100 μm (A, top panel); 50 μm (A, bottom panel); 50 μm (F).
|
|
Fig. 8. Activation of mTOR signalling is sufficient to initiate, but not maintain, progenitor proliferation. (A-C) Eye size at stage 41 was not rescued by bpV (A), nor was proliferation (B), despite expression of Cyclin D1 being significantly higher than in ND embryos (C). n=4, 16 embryos/condition. Error bars show 95% confidence intervals; *P≤0.05 (unpaired t-test).
(D,E) In explanted cultures a short-term incubation (2 hours) with bpV was sufficient to initiate proliferation in ND retinas; however, bpV treatment was not sufficient to maintain proliferation for longer periods. n=4, 20 retinas/condition. Scale bars: 50 μm (E,F).
|
|
Sup.Fig.1 The CMZ as a model to study nutrient deprivation
(A) DAPI labelled sagittal section through a stage 41 retina, showing the location of the Ciliary Marginal Zone (CMZ). (B) DAPI stained transverse section of the CMZ showing the spatial recapitulation of the temporal progression of neurogenesis. (C) Schematic representation of gene expression patterning in the CMZ of the stage 41 embryo. Scale bars: A = 100μm, B= 25μm
|
|
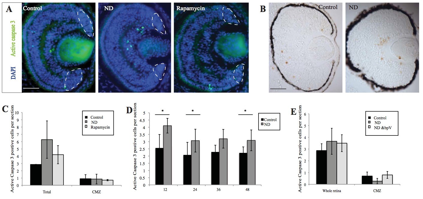
Sup.Fig.2 Decreased proliferation is not the result of increased cell death
ND and Rapamycin treatment for two days does not result in increased CMZ cell death indicated by active caspase 3 staining (A) or TUNEL (B), however the number of apoptotic cells was increased in the differentiated retina (C). (D) Apoptosis was initially slightly higher in the retina at 12, 24 and 48 hours after ND when compared to controls. (E) bpV treatment did not affect the number of active caspase 3 positive cells. All error bars show 95% C.I. *p=<0.05. (n=3, 12 retinas/condition). Scale bars = 100μm
|
|
Sup.Fig.3 Decreased proliferation after ND is not due to injury: Minimal dissection with less than 25% of the yolk removed does not impair proliferation, n= 8-13 embryos, 2 hour EdU pulse, dissection from St. 35 to St. 42., ***p< 0.001.
|
|
Sup.Fig.4 ND also results in decreased proliferation in the Zebrafish retinal CMZ
CMZ proliferation was significantly decreased in 84hpf and 112hpf nutrient deprived zebrafish at 56hpf. Nutrient deprived fish had fewer CMZ cells (A) and decreased EdU incorporation (B-C). (D) The proportion of CMZ cells that were EdU positive in S phase decreased suggesting cell cycle slowdown. Error bars show 95% C.I. Unpaired t test, n=9-29 retinas ***p=<0.001, **p=<0.01, *p=<0.05
|
|
Sup.Fig.5 Nutrients are needed for neural commitment and differentiation
(A) Expression of cyclin A2, and of the proneural genes (B) neurogenin 2, ath3 and neuroD was decreased in the CMZ (n=8, 32 embryos/condition). Scale bars =50μm
|
|
Sup.Fig.6 Re-feeding rescues pS6 expression
(A) After culture for 24 hours in 60% L15 a statistically significant upregulation of Cyclin D1 was observed in refed retinas. (B) Re-feeding with 60% L15 results in the reactivation of mTOR signalling in the CMZ as indicated by increased pS6 expression specifically in the proliferating progenitor cells. Scale bars = 50μm
|
|
Sup.Fig.7 bpV has no significant effects on control retinas
(A) Treatment with bpV did not significantly change pS6 levels in control retinas (n=4, 12 embryos/condition). Error bars show 95% C.I. Unpaired t test -***p=<0.001, **p=<0.01, *p=<0.05. (B) Levels of EdU incorporation were not significantly different to controls (n=4, 12 embryos/condition). Error bars show 95% C.I. Unpaired t test. (C) Expression of cell cycle regulators, proneural genes (D) and progenitor/ stem cell markers (E) was not affected by bpV treatment in control retinas.
|