|
Figure 2. PPARβ promotes differentiation but represses dorsal mesoderm and endoderm specification.(A)â(C) Embryos were injected with PPARβ MO or Co, allowed to develop until stage 18 (A) or stage 11.5 (B) and (D), and collected for extraction of total RNA. qRT-PCR runs for a selection of neural (blue), mesodermal (red), or endodermal (yellow) markers of differentiation (A) and (B) or of germ layer specification (C) were conducted. RNA levels were normalized to EEF1a and RPL8 and are presented as fold variation between MO and Co samples. Error bars represent the S.E.M. of 3 to 5 independent experiments. (D) Embryos were injected with PPARβ MO or Co, fixed at stg. 11.5, hemi-sectioned along the dorsoâventral axis, and processed for RNA in situ hybridization. While Mo injection did not affect the sox17α expression domain, it resulted in the expansion of brachyury expression dorsally (see the scale) but not ventrally. Arrows indicate the dorsal lip. (E) Quantification of the surface covered by the dorsal and ventral expression domains of brachyury in MO compared to Co hemi-sections. Error bar is the S.E.M. of 10 measurements. *: two-tailed Studentâs t-test vs control, P<0.05.
|
|
Figure 3. Rate of transcript level variation is maximal at gastrula stage.(A) Data from [23] were used to quantify transcription variations during normal development. The number of genes showing an RNA level increase or decrease by 2×, 4×, or 8× between two consecutive stages was plotted. Data were normalized by the duration, in hours, of each developmental period analysed. (B) The group of genes with RNA levels that increased 4× or more between stage 11 and stage 13 was considered, and the RNA levels of these genes were plotted at different developmental stages. The rectangles delineate the 25th and 75th percentiles, the horizontal bar is the median, and the whiskers indicate the 10th and 90th percentiles.
|
|
Figure 4. PPARβ promotes the initiation of differentiation at gastrulation.(A) Rationale of the transcriptomic analysis of PPARβ loss-of-function. (B) The gene set consisting of predicted direct PPAR target genes in humans [33] was analysed by GSEA. (C) The Gene Ontology terms or the gene sets that were significantly (FDR<0.2) affected by PPARβ loss-of-function are presented. The gene sets corresponding to germ layer specification are also presented. (D) The gene sets consisting of the 100 most-induced genes and of the 100 most-decreased genes at gastrula (see also Fig. S5) were analysed by GSEA. FDR, false discovery rate; GSEA, Gene Set Enrichment Analysis; NES, Normalized enrichment score.
|
|
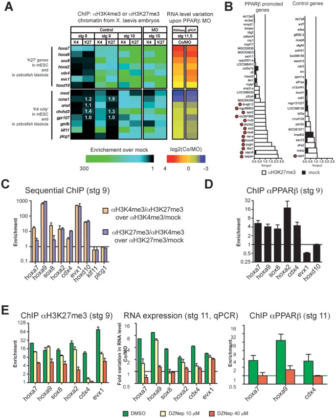
Figure 5. PPARβ interprets a chromatin signature that is deposited at the end of the pluripotent stage.(A) Seven âK27â genes and eight âK4 onlyâ genes were analysed by ChIP as indicated. Results are presented in a heat map (see also Supplementary Fig. 7). Variation in RNA expression upon PPARβ MO injection was obtained from the RNA-seq data or from qPCR validations. (B) ChIP with H3K27me3 antibody was conducted at stage 9 on 37 âPPARβ promoted genesâ and on 27 Control genes. PPARβ promoted genes were chosen among the top 200 most downregulated genes at stage 11, upon MO injection in the list presented in Table S1, while Control genes did not show a change of expression upon MO injection. Results are presented as percentage of input. The threshold of 1% is indicated. Genes scored as positive for H3K27me3 are indicated by a red dot (see methods for further details on the definition of gene sets and on the criteria of scoring). (C) Sequential ChIPs were conducted. Note that no enrichment was observed for klf11 and for plcg1, which represent negative controls (see panel b). Error is the S.E.M of 2 independent experiments. (D) ChIP using PPARβ antibody was conducted at stage 11.5. Error is the S.E.M of 3 to 4 independent experiments. (E) ChIP with H3K27me3 antibody or PPARβ antibody and qRT-PCR were conducted on embryos treated with DZNep or DMSO and injected with PPARβ MO or Co. Error is the S.E.M of technical replicates of a single experiment that we have replicated with similar results.
|
|
Figure 1. PPARb is essential for X. laevis development. (A) Design of the morpholino (PPARb MO) to target PPARb translation and of the control morpholino (Co). Capital letters designate nucleotides that can hybridize with the PPARb MO. (B) Immunoblot showing endogenous PPARb levels in non-injected embryos (Ni) and embryos injected with PPARb MO or Co. b-actin served as a loading control. (C) Scoring of AâP axis defects. Different doses of PPARb MO, Co, or a combination of PPARb MO and PPARb_rescue mRNA were injected. Embryos with a length about a third of that of non- injected sibling embryos were scored as âvery-short axisâ, and those with a length of about two thirds of normal were scored as âshort axisâ. (D) Representative not-injected (Ni), Co-injected (Co), MO-injected (MO), and MO combined with rescue injected (PPARb MO + PPARb_rescue) embryos. doi:10.1371/journal.pone.0083300.g001
|
|
sox17a (SRY (sex determining region Y)-box 17 alpha ) gene expression in bisected Xenopus laevis/ tropicalis embryo, mid-sagittal section, assayed via in situ hybridization, NF stage 11.5, dorsal right, anterior up.
|
|
Figure S1 A dedicated peptide-derived antibody detects endogenous PPARb protein throughout Xenopus laevis early development. (A) Multiple alignments of the protein sequences of xPPARb, xPPARa, and hPPARb/d. The region in blue, which corresponds to the peptide used to generate the xPPARb antibody, is not conserved. (B) DNA affinity purification of gastrula extracts using a 36 peroxisome proliferator-activated receptor response element biotinylated probe in the presence of increasing concentrations of the PPARb agonist GW501516. The lane labelled ââembryo extractââ corresponds to the input. (C) Immunoblot showing endogenous levels of PPARb protein in total embryo extracts. b-actin is shown as a loading control. Numbers refer to developmental stages. The arrows mark the beginning of the indicated phases. (D)â(L) Immunolocalization of endogenous PPARb protein. Sections of gastrula (stg. 11; DâI) and early tailbud (stg. 31; JâL) processed to immunolocalize endogenous PPARb and observed by fluorescence microscopy are presented. (D) PPARb signal. (F) DAPI signal obtained from the same section. (H) Overlay of the PPARb and DAPI signals. (E), (G), (I), Close- ups of (D) f, and h, respectively, showing nuclear localization. Similarly, (J), (K), and (L) were obtained from the same section and represent the PPARb signal, the DAPI signal, and the overlay of both signals, respectively. Scale bar is 500 mm in (H) and (L) and 100 mm in (I).
|
|
Figure S2 PPARb promotes gastrulation movements. (A) Rationale of the experiment. Eight-cellâstage embryos were injected in one dorsal animal blastomere with a solution of fluorescent Texas RedH dextran mixed with Co or PPARb MO. Embryos were allowed to develop until the neurula stage, when they were observed using a microscope set to detect Texas RedH fluorescence (B) and (E). Embryos where then sectioned either along a sagittal plane (C) and (F) or a transverse plane (D) and (G). (B) and (E) represent the overlay of the bright-field and Texas RedH channels. (C) (D) (F), and (G) images are composed with the overlay of the DAPI (light blue), Texas RedH (red), and bright-field (grey) channels. Scale bar is 500 mm. DMZ: dorsal marginal zone. When gastrulation movements are well advanced, the Co- containing cells were distributed in a narrow strip all along the midline, as expected (B)â(D). On the contrary, PPARb MO- containing cells were packed together with no apparent migration phenotype (E)â(G). We conclude that PPARb promotes gastrula- tion movements.
|
|
Figure S3 Histological analyses of PPARb loss-of-function embryos. (A) and (B) are sagittal sections of specimens presented in Fig. 1d, stained with haematoxylinâeosin. (C) and (D) PPARb MO alone (C) or combined with PPARb_rescue mRNA (D) was injected into one blastomere of the two-cellâstage embryo (unilateral injection). Note that the embryos unilaterally injected with PPARb MO were curved because of an asymmetric elongation of the AâP axis. Longitudinal sections were stained with haematoxylinâeosin.
|
|
Figure S7 Individual data from ChIP experiments presented in Figure 5B. ChIP data obtained with the H3K4me3 antibody are presented in red and those obtained with the H3K27me3 antibody are in green. Each point represents an independent experiment.
|