XB-ART-47909
Mol Biol Cell
2013 Nov 01;2422:3522-33. doi: 10.1091/mbc.E13-05-0283.
Show Gene links
Show Anatomy links
Nudel/NudE and Lis1 promote dynein and dynactin interaction in the context of spindle morphogenesis.
Wang S
,
Ketcham SA
,
Schön A
,
Goodman B
,
Wang Y
,
Yates J
,
Freire E
,
Schroer TA
,
Zheng Y
.
???displayArticle.abstract???
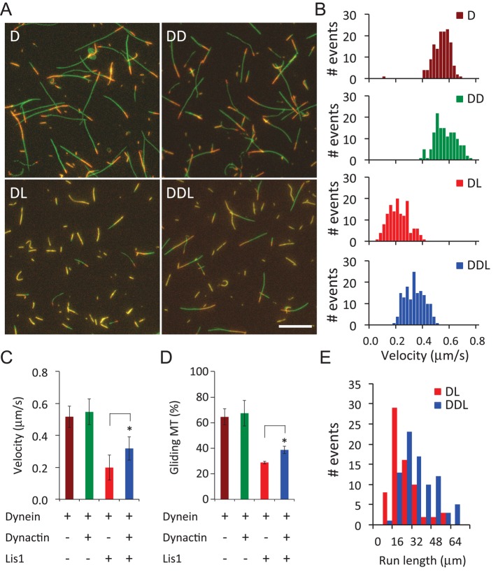
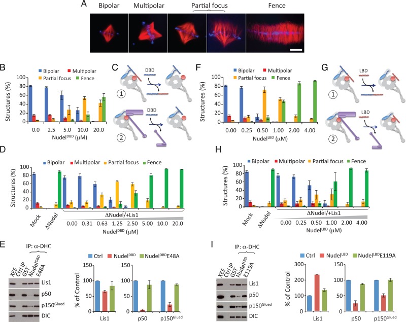
Lis1, Nudel/NudE, and dynactin are regulators of cytoplasmic dynein, a minus end-directed, microtubule (MT)-based motor required for proper spindle assembly and orientation. In vitro studies have shown that dynactin promotes processive movement of dynein on MTs, whereas Lis1 causes dynein to enter a persistent force-generating state (referred to here as dynein stall). Yet how the activities of Lis1, Nudel/NudE, and dynactin are coordinated to regulate dynein remains poorly understood in vivo. Working in Xenopus egg extracts, we show that Nudel/NudE facilitates the binding of Lis1 to dynein, which enhances the recruitment of dynactin to dynein. We further report a novel Lis1-dependent dynein-dynactin interaction that is essential for the organization of mitotic spindle poles. Finally, using assays for MT gliding and spindle assembly, we demonstrate an antagonistic relationship between Lis1 and dynactin that allows dynactin to relieve Lis1-induced dynein stall on MTs. Our findings suggest the interesting possibility that Lis1 and dynactin could alternately engage with dynein to allow the motor to promote spindle assembly.
???displayArticle.pubmedLink??? 24025714
???displayArticle.pmcLink??? PMC3826990
???displayArticle.link??? Mol Biol Cell
???displayArticle.grants??? [+]
P41 GM103533 NIGMS NIH HHS , P41 RR011823 NCRR NIH HHS , R01 GM056312 NIGMS NIH HHS , R01GM44589 NIGMS NIH HHS , R01GM56312 NIGMS NIH HHS , R01HL079442-08 NHLBI NIH HHS , T32 GM007231 NIGMS NIH HHS , R01 GM044589 NIGMS NIH HHS , R01 HL079442 NHLBI NIH HHS
Species referenced: Xenopus laevis
Genes referenced: actr1a arhgef7 dctn2 dnai1 ndel1 pafah1b1
???attribute.lit??? ???displayArticles.show???
References [+] :
Allan,
Cytoplasmic dynein.
2011, Pubmed
Allan, Cytoplasmic dynein. 2011, Pubmed
Bi, Increased LIS1 expression affects human and mouse brain development. 2009, Pubmed
Bingham, Purification of dynactin and dynein from brain tissue. 1998, Pubmed
Burgess, Dynein structure and power stroke. 2003, Pubmed
Carter, Crystal structure of the dynein motor domain. 2011, Pubmed
Derewenda, The structure of the coiled-coil domain of Ndel1 and the basis of its interaction with Lis1, the causal protein of Miller-Dieker lissencephaly. 2007, Pubmed
Efimov, The LIS1-related NUDF protein of Aspergillus nidulans interacts with the coiled-coil domain of the NUDE/RO11 protein. 2000, Pubmed , Xenbase
Efimov, Roles of NUDE and NUDF proteins of Aspergillus nidulans: insights from intracellular localization and overexpression effects. 2003, Pubmed
Egan, Lis1 is an initiation factor for dynein-driven organelle transport. 2012, Pubmed
Feng, LIS1 regulates CNS lamination by interacting with mNudE, a central component of the centrosome. 2000, Pubmed , Xenbase
Gaetz, Dynein/dynactin regulate metaphase spindle length by targeting depolymerizing activities to spindle poles. 2004, Pubmed , Xenbase
Gaglio, Opposing motor activities are required for the organization of the mammalian mitotic spindle pole. 1996, Pubmed , Xenbase
Gaglio, Mitotic spindle poles are organized by structural and motor proteins in addition to centrosomes. 1997, Pubmed , Xenbase
Gibbons, The affinity of the dynein microtubule-binding domain is modulated by the conformation of its coiled-coil stalk. 2005, Pubmed
Goodman, Lamin B counteracts the kinesin Eg5 to restrain spindle pole separation during spindle assembly. 2010, Pubmed , Xenbase
Heald, Spindle assembly in Xenopus egg extracts: respective roles of centrosomes and microtubule self-organization. 1997, Pubmed , Xenbase
Heald, Self-organization of microtubules into bipolar spindles around artificial chromosomes in Xenopus egg extracts. 1996, Pubmed , Xenbase
Huang, Lis1 acts as a "clutch" between the ATPase and microtubule-binding domains of the dynein motor. 2012, Pubmed
Kardon, Regulation of the processivity and intracellular localization of Saccharomyces cerevisiae dynein by dynactin. 2009, Pubmed
Kardon, Regulators of the cytoplasmic dynein motor. 2009, Pubmed
Karki, Affinity chromatography demonstrates a direct binding between cytoplasmic dynein and the dynactin complex. 1995, Pubmed
King, Dynactin increases the processivity of the cytoplasmic dynein motor. 2000, Pubmed
King, Analysis of the dynein-dynactin interaction in vitro and in vivo. 2003, Pubmed
Kon, The 2.8 Å crystal structure of the dynein motor domain. 2012, Pubmed
Kon, Helix sliding in the stalk coiled coil of dynein couples ATPase and microtubule binding. 2009, Pubmed
Lam, Functional interplay between LIS1, NDE1 and NDEL1 in dynein-dependent organelle positioning. 2010, Pubmed
Lee, The role of the lissencephaly protein Pac1 during nuclear migration in budding yeast. 2003, Pubmed
Liang, Nudel functions in membrane traffic mainly through association with Lis1 and cytoplasmic dynein. 2004, Pubmed
Liu, A model for random sampling and estimation of relative protein abundance in shotgun proteomics. 2004, Pubmed
Ma, Requirement for Nudel and dynein for assembly of the lamin B spindle matrix. 2009, Pubmed , Xenbase
McDonald, MS1, MS2, and SQT-three unified, compact, and easily parsed file formats for the storage of shotgun proteomic spectra and identifications. 2004, Pubmed
McKenney, LIS1 and NudE induce a persistent dynein force-producing state. 2010, Pubmed
McKenney, Mutually exclusive cytoplasmic dynein regulation by NudE-Lis1 and dynactin. 2011, Pubmed
Mesngon, Regulation of cytoplasmic dynein ATPase by Lis1. 2006, Pubmed
Morgan, Structural dynamics and multiregion interactions in dynein-dynactin recognition. 2011, Pubmed
Niethammer, NUDEL is a novel Cdk5 substrate that associates with LIS1 and cytoplasmic dynein. 2000, Pubmed
Nyarko, Intrinsic disorder in dynein intermediate chain modulates its interactions with NudE and dynactin. 2012, Pubmed
Pandey, A Cdk5-dependent switch regulates Lis1/Ndel1/dynein-driven organelle transport in adult axons. 2011, Pubmed
Raaijmakers, Systematic dissection of dynein regulators in mitosis. 2013, Pubmed
Reiner, Isolation of a Miller-Dieker lissencephaly gene containing G protein beta-subunit-like repeats. 1993, Pubmed
Roberts, ATP-driven remodeling of the linker domain in the dynein motor. 2012, Pubmed
Ross, Processive bidirectional motion of dynein-dynactin complexes in vitro. 2006, Pubmed
Sasaki, A LIS1/NUDEL/cytoplasmic dynein heavy chain complex in the developing and adult nervous system. 2000, Pubmed
Schroer, Dynactin. 2004, Pubmed
Schroer, Two activators of microtubule-based vesicle transport. 1991, Pubmed
Sheeman, Determinants of S. cerevisiae dynein localization and activation: implications for the mechanism of spindle positioning. 2003, Pubmed
Smith, Regulation of cytoplasmic dynein behaviour and microtubule organization by mammalian Lis1. 2000, Pubmed
Stehman, NudE and NudEL are required for mitotic progression and are involved in dynein recruitment to kinetochores. 2007, Pubmed
Tai, Role of dynein, dynactin, and CLIP-170 interactions in LIS1 kinetochore function. 2002, Pubmed
Tarricone, Coupling PAF signaling to dynein regulation: structure of LIS1 in complex with PAF-acetylhydrolase. 2004, Pubmed
Torisawa, Functional dissection of LIS1 and NDEL1 towards understanding the molecular mechanisms of cytoplasmic dynein regulation. 2011, Pubmed
Vallee, Multiple modes of cytoplasmic dynein regulation. 2012, Pubmed
Vaughan, Cytoplasmic dynein binds dynactin through a direct interaction between the intermediate chains and p150Glued. 1995, Pubmed
Wang, Identification of a novel dynein binding domain in nudel essential for spindle pole organization in Xenopus egg extract. 2011, Pubmed , Xenbase
Wynshaw-Boris, Lissencephaly and LIS1: insights into the molecular mechanisms of neuronal migration and development. 2007, Pubmed
Xiang, NudF, a nuclear migration gene in Aspergillus nidulans, is similar to the human LIS-1 gene required for neuronal migration. 1995, Pubmed
Yamada, LIS1 and NDEL1 coordinate the plus-end-directed transport of cytoplasmic dynein. 2008, Pubmed
Yeh, Dynactin's pointed-end complex is a cargo-targeting module. 2012, Pubmed
Yi, High-resolution imaging reveals indirect coordination of opposite motors and a role for LIS1 in high-load axonal transport. 2011, Pubmed
Zhang, The p25 subunit of the dynactin complex is required for dynein-early endosome interaction. 2011, Pubmed
Zhang, The microtubule plus-end localization of Aspergillus dynein is important for dynein-early-endosome interaction but not for dynein ATPase activation. 2010, Pubmed
Zyłkiewicz, The N-terminal coiled-coil of Ndel1 is a regulated scaffold that recruits LIS1 to dynein. 2011, Pubmed , Xenbase
