|
Figure 1. Analysis of the Nedd4-binding protein 3 domain structure and characterization of an affinity-purified polyclonal Nedd4-binding protein 3 antibody. (A) Schematic overview of the Nedd4-binding protein 3 (N4BP3) domain structure in Rattus norvegicus. The Nedd4 PY-binding domain (aa 239 to 242, PPPY
[22]), coiled-coil (CC; aa 295 to 483) and Fez1 (aa 359 to 520) domains are highlighted. Sequence information of the CC and Fez1 domains derives from the Pfam 26.0 database (
http://pfam.sanger.ac.uk/). (B) Homology analysis of N4BP3 primary structure (amino acids, full-length protein (overall), PY (PPPY), CC and Fez1 domains). Note the 100% homology within the Nedd4-interacting PY domain between species. (C) To characterize the affinity-purified polyclonal N4BP3 antibody, green fluorescent protein (GFP)-N4BP3 and Myc-N4BP3 were expressed in HEK-293T cells. Both fusion proteins were biochemically detected at their predicted molecular weights (70 vs. 100 kDa) in Western blot analysis by either the N4BP3 antibody or GFP and Myc antibodies, respectively. Furthermore, the affinity-purified antibody detects both in vitro translated Myc-N4BP3 (transcription/translation (TNT) assay) and endogenous N4BP3 in lysate from DIV7 primary hippocampal cultures at approximately 70 kDa. (D) GFP-N4BP3 (Alexa Fluor 488 dye (Molecular Probes/Invitrogen, Eugene, OR, USA), green) is expressed in dotlike structures localized all throughout the cytosol, excluding the nucleus. The same subcellular structures are immunodetected by the N4BP3 antibody (Alexa Fluor 568 dye (Molecular Probes/Invitrogen), red). See insets for clear overlay of green and red channels.
|
|
Figure 2. Spatial localization of Nedd4-binding protein 3 in primary hippocampal neurons. Immunostaining of Nedd4-binding protein 3 (N4BP3) (Alexa Fluor 488 dye, green) in developing rat primary hippocampal neurons. (A) Colocalization of N4BP3 and the axonal growth cone (GC) marker protein 2G13P (Alexa Fluor 568 dye, red) in a stage 2 neuron. Note localization of N4BP3 at the GC base (framed arrowhead). (B) In stage 3 neurons at DIV3, N4BP3 is clearly localized within the axon, at axonal branching points and in axonal GCs. (C) N4BP3 (Alexa Fluor 488 dye, green; upper row) shows the same spatial distribution as interaction partner Nedd4 (Alexa Fluor 488 dye, green; lower row) within axonal GCs of stage 3 hippocampal neurons at DIV3. (D) and (E) N4BP3 labeling of both axonal branching points (D; framed arrowheads) and dendritic branching points (E; framed arrowheads) at DIV5 and DIV10, respectively. (F) Pie charts illustrating the percentage of branching points with (gray color) or without (white color) N4BP3 labeling in axons at DIV5 (left) and dendrites at DIV10 (right). (A) through (D) The actin cytoskeleton is visualized by phalloidin (Alexa Fluor 647 dye, magenta). (B), (D) and (E) Coimmunostaining with the dendritic marker protein microtubule-associated protein 2 (MAP2; Alexa Fluor 568 dye, red).
|
|
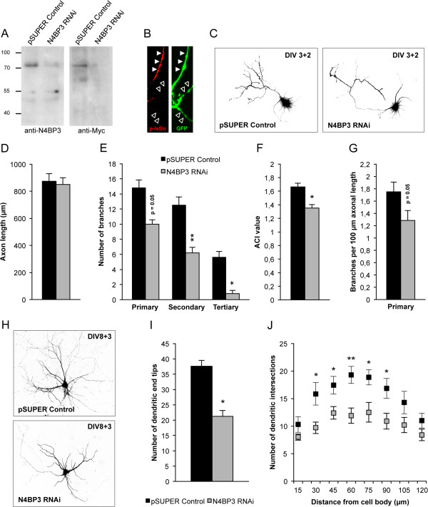
Figure 3. Transient Nedd4-binding protein 3 knockdown results in impaired neurite branching. (A) Characterization of the Nedd4-binding protein 3 (N4BP3) interfering RNA (RNAi) construct. HEK-293T cells were cotransfected with Myc-N4BP3 and either the empty pSUPER control vector (Oligoengine, Seattle, WA, USA) or the N4BP3 RNAi construct. Western blot of the corresponding cell lysates shows reduction of Myc-N4BP3 in the presence of N4BP3 RNAi with either N4BP3 or Myc antibodies as indicated. (B) All culture wells used for transient transfection experiments were immunostained with a phosphorylated inhibitor of κB, subunit α (p-IκBα) antibody (Alexa Fluor 568, red; left panel) to delineate the axon initial segment (AIS; filled arrowheads) to distinguish between axon (filled arrowheads) and dendrites (framed arrowheads). GFP, green fluorescent protein. (C) Representative images of primary rat hippocampal neurons transiently transfected (DIV3 + 2) with either the empty pSUPER control vector or the N4BP3 RNAi construct as indicated. Statistical evaluation of axon length (D); the number of primary, secondary and tertiary branches (E); the axon complexity index (ACI) (F); and the (primary) branches per 100-μm axonal length (G) of pSUPER control vector (black bars) vs. N4BP3 RNAi (gray bars) transfected neurons. (H) Representative images of rat hippocampal neurons transiently transfected (DIV8 + 3) with either the empty pSUPER control vector or the N4BP3 RNAi construct as indicated. Statistical evaluation of the total number of dendritic end tips (I) and Sholl analysis (J) of pSUPER control vector (black bar in (I), squares in (J)) vs. N4BP3 RNAi (gray bar in (I), gray squares in (J)) transfected neurons. n = 10 cells from three independent experiments in (D), (E), (F), (G), (I) and (J) (Studentâs t-test; *P < 0.05, **P < 0.01, ***P < 0.001).
|
|
Figure 4. In vivo knockdown of n4bp3 in Xenopus laevis results in abnormal cranial nerve development. (A) Spatiotemporal expression profile of n4bp3 during early X. laevis embryogenesis. At stages 28, 32 and 34, n4bp3 transcripts are detected in different cranial ganglia as indicated. (B) Coinjection of n4bp3 morpholino oligonucleotide green fluorescent protein (n4bp3 MO-GFP) RNA together with a control MO results in GFP expression, whereas coinjection with n4bp3 MO results in a block of GFP translation. (C) Western blot shows that n4bp3 protein level is strongly decreased upon n4bp3 MO injection compared to n4bp3 protein level in wild-type (WT) embryos. β-tubulin served as a loading control. (D) Unilateral injection of 20 to 25 ng of n4bp3 MO results in disturbed cranial nerve formation (yellow arrows), whereas control embryos (WT or control MO-injected) show normal cranial nerve development. (E) Quantitative presentation of the results shown in (D). Statistical evaluation of all visible points of arborization of all cranial nerves (F) or the trigeminal nerve (G). (E) through (G) Black bars, WT; dark gray bars, control MO; light gray bars, n4bp3 MO. For statistical evaluation in (F) and (G), WT was compared with n4bp3 MO using Studentâs t-test. **P < 0.01. egVII, facial epibranchial ganglion; egIX, glossopharyngeal epibranchial ganglion; egXI, first vagal epibranchial ganglion; gVPL, cells contributing to the vagal and posterior lateral line ganglion; n, independent experiments; N, number of investigated embryos; Nf, facial nerve; Nh, hypoglossal nerve; Nm, mandibular nerve; No, optical nerve; Noc, oculomotor nerve; st, stage.
|
|
Additional file 3: Figure S3:
Controlling morpholino injections in Xenopus laevis embryos. For all morpholino oligonucleotide injection experiments, GFP RNA was coinjected to collect for correctly injected embryos. Green fluorescent protein (GFP) was checked under the fluorescence microscope between stages 20 and 26. Only embryos that showed strong unilateral glowing in the head region were used for further experiments.
|
|
Additional file 2: Figure S2:
Expression pattern of n4bp3 in Xenopus laevis. (A) During gastrulation, n4bp3 is expressed in the mesoderm surrounding the blastoporus (vegetal view). (B) and (C) Anterior views (dorsal to the top). (D) and (I) Ventral views anterior to the right (D) or anterior to the top (I). (E) through (H) Lateral views with anterior to the right. Dashed lines show levels of sections as indicated. Dashed circles indicate the cement gland. (J) through (N), (P), (R) and (S) Transverse sections. (O) and (Q) Horizontal sections. n4bp3 is expressed in the otic vesicles (black arrowheads), the neural tube (red arrows), the pronephros (black arrows), the liver (white arrows), the heart (white arrowheads), the foregut endoderm (green arrow) and the developing eye (green arrowheads). egVII, facial epibranchial ganglion; egIX, glossopharyngeal epibranchial ganglion; egXI, first vagal epibranchial ganglion; gVPL, cells contributing to the vagal and posterior lateral line ganglion.
|
|
n4bp3 (NEDD4 binding protein 3) gene expression in Xenopus laevis embryo, assayed via in situ hybridization, NF stage 11, vegetal view, dorsal up.
|
|
n4bp3 (NEDD4 binding protein 3) gene expression in Xenopus laevis embryo, assayed via in situ hybridization, NF stage 17, anterior view,dorsal up.
|
|
n4bp3 (NEDD4 binding protein 3) gene expression in Xenopus laevis embryo, assayed via in situ hybridization, NF stage 28, lateral view, anterior left, dorsal up.
|
|
n4bp3 (NEDD4 binding protein 3) gene expression in Xenopus laevis embryo, assayed via in situ hybridization, NF stage 34, lateral view, anterior left, dorsal up.
|