|
Figure 1.
CHD4 Is a RanGTP-Dependent MAP that Dissociates from Mitotic Chromatin and Partially Localizes to the Spindle
(A) Regulation of CHD4 binding to microtubules (MTs) by RanGTP and importin α/β. Recombinant CHD4 (0.20 μM) was incubated with Taxol-stabilized MTs (20 μM) in the presence or absence of 1 μM importin α, 1 μM importin β, and 5 μM RanQ69L. After centrifugation, supernatant (s) and pellet (p) fractions were analyzed by Coomassie staining (top) and immunoblot (bottom). BSA was used as a carrier protein.
(B) Immunoblot of CSF extract with affinity-purified CHD4 antibody.
(C) Localization of CHD4 in Xenopus egg extracts. Interphase nuclei and mitotic spindles were assembled and stained with CHD4 antibody and Alexa 488-labeled anti-rabbit IgG (green). Cy3-labeled tubulin is shown in red; DNA stained with Hoechst is blue.
(D) Localization of CHD4 in Xenopus XL177 cells. Cells were stained with CHD4 antibody followed by Alexa 488-labeled anti-rabbit IgG (green). Tubulin was stained with anti-tubulin and Alexa 568-labeled anti-mouse IgG (red).
Scale bar represents 20 μm. See also Figure S1.
|
|
Figure 2.
CHD4 Depletion Leads to Severe Spindle Assembly Defects in Xenopus Egg Extracts
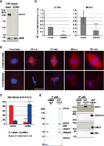
(A) CSF extract was immunodepleted using rabbit IgG (mock) or anti-CHD4 antibody. Each extract (1 μl) was immunoblotted by the CHD4 antibody and ISWI antibody as a control.
(B) CHD4-depleted extracts neither assemble spindles nor align chromosomes. Mock or CHD4-depleted CSF extracts were supplemented with sperm and Cy3-tubulin (red), driven to interphase, and cycled into mitosis for 80 min. At each time point, aliquots were fixed. DNA was stained with Hoechst (blue). This experiment was reproduced five times. Scale bar represents 20 μm.
(C) CHD4-depleted extracts do not efficiently produce MTs around chromosomes. The MT intensity around sperm assayed in (B) was quantified 10 and 80 min after inducing mitosis. We defined the MT intensity in control extracts after 80 min as 1. n > 30 structures. Error bars represent SD. ∗∗∗∗p < 0.0001 (Student’s t test, two-tailed).
(D) Quantitation of bipolar spindles assayed in (B). After 80 min, the percentage of bipolar spindles and abnormal MT structures was quantified over the total number of sperm counted. n > 50 sperm heads. Error bars represent SD from four independent experiments. ∗∗∗∗p < 0.0001.
(E) The CHD4 antibody specifically immunoprecipitates NuRD complex proteins. CSF extract was incubated with protein A beads covalently coupled to rabbit IgG or the CHD4 antibody. The beads were washed and resuspended in SDS-PAGE sample buffer. Left: the bound proteins were analyzed by Coomassie staining. Proteins in the indicated bands were identified by mass spectrometry. ∗Hsc70 identified both in control and CHD4 immunoprecipitates. Right: immunoblot against the indicated proteins.
See also Figure S2.
|
|
Figure 3.
CHD4 Is Required for RanGTP-Dependent MT Stabilization, and NuRD Complex Is Required for Bipolar Spindle Formation
(A) CHD4 depletion does not affect RanGTP-dependent MT nucleation but prevents bipolar spindle formation. Mock and CHD4-depleted CSF extracts were incubated with RanQ69L and Cy3-tubulin at 20°C for 80 min. Numbers of MT structures and spindle-like structures were counted in 100 randomly selected fields with a 63× objective. Error bars represent SD from three independent experiments. ∗∗∗∗p < 0.0001 (Student’s t test, two-tailed).
(B) MT intensity of Ran-induced asters, but not of spindle-like structures, was quantified. n > 20 asters. Error bars represent SD. ∗∗∗∗p < 0.0001.
(C) NuRD complex rescues bipolar spindle formation. The assay shown in (A) was performed in the presence of endogenous CHD4 concentration (0.3 μM) of recombinant CHD4 or purified NuRD complex (Figure S3). Number of spindle-like structures was counted in 100 random fields. Error bars represent SD from three independent experiments. ∗∗∗p < 0.001.
(D) CHD4 depletion prevents RanGTP-dependent MT stabilization. Extracts were incubated with centrosomes, Cy3-tubulin, and anti-TPX2 antibody in the presence or absence of RanQ69L at 20°C for 30 min. The assay was performed in the presence of the TPX2 antibody that inhibits RanGTP-dependent MT nucleation and allows MT nucleation exclusively from centrosomes [13]. MT intensity in centrosomal asters was quantified. n > 20 asters. Error bars represent SD. ∗∗∗∗p < 0.0001.
(E) Recombinant CHD4 rescues RanGTP-dependent MT stabilization. The assay shown in (D) was performed in the presence of recombinant CHD4 or the NuRD complex. n > 20 asters. Error bars represent SD. ∗∗∗∗p < 0.0001.
Scale bars represent 20 μm. See also Figure S3.
|
|
Figure 4.
CHD4 Directly Stabilizes MTs in a RanGTP-Dependent Manner
(A) CHD4 bundles MTs in vitro. Recombinant full-length CHD4, aa 1–692, or aa 693–1893 (1 μM) was incubated with 0.3 μM Taxol-stabilized MTs labeled with Cy3 at room temperature (RT) for 10 min. When indicated, 2 μM importin α, 2 μM importin β, or 5 μM RanQ69L was included. Scale bar represents 20 μm.
(B) EM analysis of MT bundles induced by CHD4 in (A) and stained with uranyl acetate. The arrow represents a large protein density. Scale bar represents 0.2 μm.
(C) CHD4 directly stabilizes MTs in vitro. Cy3-labeled GMPCPP MTs were incubated with BSA or his-CHD4 at RT for 10 min. Samples were subsequently incubated on ice for 3 min. Scale bar represents 20 μm.
(D) GFP-CHD4 binds along the MTs in vitro. GFP, GFP-CHD4, or histidine-tagged XMAP215 (1 μM) were incubated with or without Cy3-labeled Taxol-stabilized MTs (0.3 μM) at RT for 10 min. Note that his-XMAP215 is a negative control that bundles MTs but does not show green signals. Scale bar represents 20 μm.
See also Figure S4.
|
|
Figure 5.
CHD4 Is Required for Chromosome Alignment in Human Cells
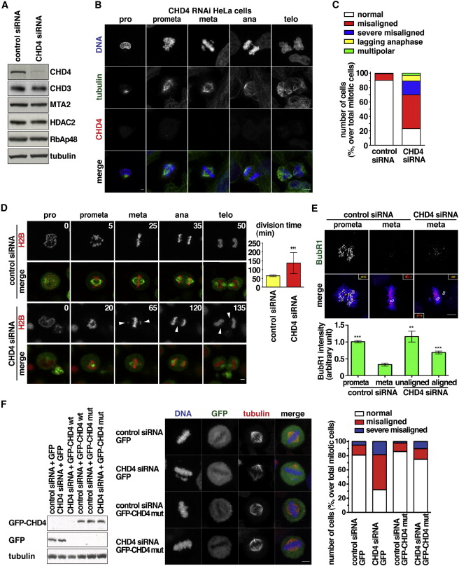
(A) Human CHD4 is downregulated by siRNA. HeLa cells were treated with siRNA1 for 48 hr. Whole extracts (10 μg) were immunoblotted.
(B) Mitotic defects associated with CHD4 reduction. 48 hr after siRNA1 treatment, cells were fixed and stained for tubulin (green), CHD4 (red), and DNA (blue). The defects were classified as misaligned, with one to two chromosomes not aligned at the metaphase plate; severe misaligned, with more than two chromosomes not aligned; lagging anaphase, with missegregated chromosomes; and multipolar, with more than two poles.
(C) Quantitation of mitotic defects in cells treated with control siRNA or CHD4 siRNA1 (n = 300 cells from three independent experiments).
(D) Live-cell imaging reveals mitotic delay upon CHD4 reduction. Left: HeLa cells expressing GFP-α-tubulin/H2B-mCherry were imaged after siRNA transfection. Time is presented in minutes. Note that after CHD4 RNAi, we observed unaligned chromosomes at 65 min, lagging chromosomes at 120 min, and micronuclei at 135 min. Control cell, see Movie S1; CHD4-depleted cell, see Movie S2. Right: mitotic division time from prophase to telophase. n ≥ 150 cells from three experiments. ∗∗∗p < 0.001 (Mann-Whitney test, two-tailed). Error bars represent SD.
(E) CHD4 depletion activates the spindle assembly checkpoint. Top: maximum projections of control or CHD4-depleted HeLa cells stained for BubR1 (green), anti-centromere antibody (ACA, red), and DNA (blue). Insets show a single z slice of boxed regions. Bottom: BubR1 signals were quantified and normalized against ACA signals in control prometaphase or metaphase cells (n = 60 kinetochores) or CHD4-depleted metaphase cells (n = 60 kinetochores of aligned, n = 14 kinetochores of unaligned chromosomes). ∗∗p < 0.01, ∗∗∗p < 0.001. Error bars represent SEM.
(F) Rescue of the CHD4 siRNA-induced phenotype. HeLa cells were sequentially transfected with control siRNA or CHD4 siRNA1 and a plasmid encoding GFP, GFP-CHD4 wild-type (wt), or GFP-CHD4 siRNA1-resistant mutant (mut). Cells were arrested in metaphase by MG132. Left: western blot of cell extracts with GFP and α-tubulin antibodies. Middle: maximum projections of cells stained for tubulin (red) and DNA (blue). GFP or GFP-CHD4 mut is green. Right: the percentage of normal, misaligned, and severe misaligned phenotypes in cells transfected as indicated. n = 200 cells from two independent experiments.
Scale bars represent 5 μm. See also Figure S5.
|
|
Figure 6.
CHD4 Regulates MT Dynamics in HeLa cells
(A) Spindle length is reduced upon CHD4 silencing. Left: maximum projections of control and CHD4 siRNA-treated cells stained for α-tubulin (red), pericentrin (green), and DNA (blue). Yellow lines indicate interpolar distance. Right: interpolar distances measured on single-plane confocal images. n ≥ 60 cells from three independent experiments. ∗∗∗p < 0.001 (Mann-Whitney test, two-tailed). Error bars represent SD.
(B) CHD4 is required for kinetochore MT stabilization. Left: representative images of cells treated with control or CHD4 siRNA, incubated 10 min on ice, fixed, and stained for α-tubulin (green), ACA (red), and DNA (blue). Right: intensity of kinetochore MTs (n = 60 cells from three experiments). ∗∗∗p < 0.001. Error bars represent SEM.
(C) CHD4 is required for MT growth from centrosomes. Top: control and CHD4-depleted cells were incubated 1 hr on ice and then rewarmed at 37°C. At the indicated time points, cells were fixed and stained for α-tubulin (green), ACA (red), and DNA (blue). Bottom: MT intensity was quantified (n ≥ 60 cells for each time point, from three independent experiments). ns: p > 0.05, ∗p < 0.05, ∗∗p < 0.01. Error bars represent SEM. Scale bars represent 5 μm.
|
|
Figure S1, related to Figure 1
(A) CHD4 binds to MTs with moderate affinity. Recombinant CHD4 (0.30 μM, corresponding to the endogenous concentration in egg extracts) was incubated with increasing concentrations of taxol-stabilized MTs as indicated. After centrifugation, the supernatant (s) and pellet (p) were analyzed by Coomassie staining. Bound CHD4 was plotted versus the MT concentration, from two independent experiments. Because small amounts of MTs were depolymerized and recovered in the supernatant, we calculated actual MT concentrations from the tubulin in the pellet. The fitting curve was obtained using the Prism program (GraphPad Software), and the dissociation constant (Kd) was calculated as the concentration of MTs required to sediment half of the CHD4.
(B) CHD4 staining on chromatin is specific. Spindles assembled in mock or CHD4- depleted extracts were stained with the CHD4 antibody as in Figure 1C. Note that in CHD4-depleted extracts, MT assembly around chromatin is inhibited (See Figure 2). The antibody stained chromatin in control but not in CHD4-depleted extract, showing antibody specificity.
(C) CHD4 staining on spindles is specific. The CHD4 antibody (1 μg/ml) in a blocking buffer containing 20 mg/ml BSA was supplemented with recombinant CHD4 (5 μg/ml) and incubated at RT for 10 min. The solution was used for staining of spindles assembled in control extracts. Note that the antibody did not stain spindles when blocked by recombinant CHD4, showing its specificity.
(D) The quantity of CHD4 does not change during the cell cycle. CSF extract was cycled into interphase for 90 min and then mitosis for 90min. Each extract (1 μl) was immunoblotted. E) CHD4 dissociates from chromatin in mitosis. CSF extract was supplemented with sperm and cycled to interphase and then mitosis. At indicated time points, chromatin was isolated and immunoblotted for CHD4, ISWI, and RCC1. Coomassie staining shows histones as an indicator of chromatin recovery. As a negative control, extract was incubated without sperm. Quantitation of chromatin-bound CHD4 in interphase and mitosis at 90 min showed that 87 ± 10% of CHD4 dissociates from mitotic chromatin (error, SD from three experiments).
(F) In the absence of chromatin, CHD4 binds to MTs in interphase as similar as in mitosis. Interphase or CSF extracts were incubated in the presence or absence of taxol-stabilized MTs at 20oC for 15 min, and sedimented. Pellets were washed, and MAPs are eluted with high salt. After centrifugation, eluate and pellet fractions were immunoblotted.
Scale bars, 20 μm.
|
|
Figure S2. Quantitation of chromosome alignment defects in sperm spindle assembly, shown in Figure 2B After 80 min, the percentage of structures that show misaligned chromosomes was quantified over the total number of chromatin structures counted (n > 50 structures per experiment). Error bars, SD from three independent experiments. ****: P < 0.0001.
|
|
Figure S3. Add back of the NuRD complex to egg extracts and CHD4 localization in centrosomal asters, related to Figure 3 (A) The CHD4 immunoprecipitates (Figure 2E) were eluted from the beads with acid, a high concentration of MgCl2, or alkali. The eulates were dialyzed to a physiological
buffer, and centrifuged to recover supernatants. Equal volume of the eluates and supernatants was separated on a gel and stained by Coomassie. The six NuRD components are indicated.
(B) The alkali-eluted proteins were concentrated and separated on a gel. Proteins in the whole lane were identified by mass spectrometry (Table S2), confirming the enrichment of NuRD components. The purified NuRD complex was added back to CHD4-depleted extract and the concentrations of CHD4, MTA2, and RbAp48 were analyzed by immunoblot.
(C) CHD4 localizes to MTs in a RanGTP-dependent manner. Centrosomal asters were assembled as in Figure 3D and 3E and subsequently stained with the CHD4 antibody (green). Tubulin (red).
(D) Centrosomal asters were stained with rabbit IgG (green) as a negative control. Scale bars, 20 μm.
|
|
Figure S4. CHD4 binds MTs via the N-terminal region that contains NLS and chromatin-binding domains, related to Figure 4
(A) Domain organization of CHD4. The N-terminal CHD4 fragment (aa 1-692) contains an NLS, paired PHD domains (plant homeodomain), and tandem chromodomains. The C-terminal fragment (aa 693-1893) contains a SWI/SNF-type ATPase domain.
(B) Recombinant CHD4 fragments. Coomassie stained gel.
(C) The N-terminal fragment satisfies the character of MAPs. The aa 1-692 or aa 693- 1893 (0.3 μM) were incubated with taxol-stabilized MTs (2 μM) in the presence or absence of 0.5 M NaCl. After centrifugation, the supernatant (s) and pellet (p) were analyzed by Coomassie staining. Note that the N-terminal fragment bound to MTs at physiological salt concentration but not in high salt. The C-terminal fragment bound weakly independent of salt concentration.
|
|
Figure S5. CHD4 is essential for spindle assembly and chromosome segregation in HeLa and Drosophila S2 cells, related to Figure 5
(A) Human CHD4 localizes on spindles during mitosis. HeLa cells were pre-extracted with Triton X-100, fixed and stained for α-tubulin (green), CHD4 (red) and DNA (blue). Note that CHD4 re-localizes to chromosomes at telophase. Maximum intensity projections of z-stack images are presented.
(B) Fluorescence intensity of CHD4 was quantified in metaphase HeLa cells treated with control siRNA or CHD4 siRNA1, fixed without pre-extraction, and stained. n≥60 cells from three independent experiments. ***: P<0.001 (Mann-Whitney test, two-tailed). Error bars, SEM.
(C) Control RNAi HeLa cells. 48h after treatment with control siRNA, cells were fixed without pre-extraction and stained for tubulin (green), CHD4 (red) and DNA (blue). Maximum intensity projections of z-stack images are presented.
(D) Expression of GFP-CHD4 siRNA resistant mutant (mut) in HeLa cells. Whole extracts were prepared from control siRNA-treated cells transfected with GFP or GFP-CHD4 mut. They were immunoblotted against CHD4 and α-tubulin.
(E) dMi-2 (Drosophila CHD4) is down-regulated by dsRNAs. S2 cells were treated with the indicated dsRNAs for 4 days and nuclear extracts were prepared. Each extract (5 μg) was immunoblotted using a dMi-2 antibody. Long exposure of the blot showed a nonspecific band as a loading control.
(F) Control mitotic cells, and abnormal mitotic cells specifically found in dMi-2 depletion. 4 days after dsRNA treatment for GFP or dMi-2 (63697), S2 cells were
fixed and stained for tubulin (red), DNA (blue), and phospho-histone H3 (green). The H3 signals helped to find severely defective mitotic cells. Maximum projections of z- stack images are presented.
(G) Quantitation of mitotic phenotypes in control or dMi-2 RNAi S2 cells. The defects were classified to prophase/prometaphase/metaphase-like (pro-meta) or anaphase/telephase-like (ana-telo). The percentage of each mitotic stage or classified defect is presented over the total number of mitotic cells counted (more than 100 mitotic cells per experiment). Error bars, SD from three experiments. Note that the sum of the defects in dMi-2 RNAi cells was 40.3 ± 8.9%, and prometaphase-like defects were 19.7 ± 1.5% included in pro-meta.
(H) Live imaging of S2 cells shows the two classified defects are linked. 4 days after dsRNA treatment, S2 cells stably expressing GFP–α-tubulin (green) and centromere identifier-mCherry (red) were filmed from prophase for 1 hour. Stills of maximum projected images are presented. Control cell treated identically but without dsRNA. See Movie S3. dMi-2 RNAi (HFA11222) cells. (i) Cell that neither assembled spindle nor aligned chromosomes. See Movie S4. (ii) Cell with similar defects to i, but nevertheless entering anaphase and showing MT and chromosome segregation defects. See Movie S5. Note that it is normal for S2 cells to have more than two MT organizing centers at prophase.
Scale bars, 5 μm.
|