XB-ART-47612
Development
2013 Dec 01;14023:4763-75. doi: 10.1242/dev.098509.
Show Gene links
Show Anatomy links
Par3 controls neural crest migration by promoting microtubule catastrophe during contact inhibition of locomotion.
Moore R
,
Theveneau E
,
Pozzi S
,
Alexandre P
,
Richardson J
,
Merks A
,
Parsons M
,
Kashef J
,
Linker C
,
Mayor R
.
???displayArticle.abstract???
There is growing evidence that contact inhibition of locomotion (CIL) is essential for morphogenesis and its failure is thought to be responsible for cancer invasion; however, the molecular bases of this phenomenon are poorly understood. Here we investigate the role of the polarity protein Par3 in CIL during migration of the neural crest, a highly migratory mesenchymal cell type. In epithelial cells, Par3 is localised to the cell-cell adhesion complex and is important in the definition of apicobasal polarity, but the localisation and function of Par3 in mesenchymal cells are not well characterised. We show in Xenopus and zebrafish that Par3 is localised to the cell-cell contact in neural crest cells and is essential for CIL. We demonstrate that the dynamics of microtubules are different in different parts of the cell, with an increase in microtubule catastrophe at the collision site during CIL. Par3 loss-of-function affects neural crest migration by reducing microtubule catastrophe at the site of cell-cell contact and abrogating CIL. Furthermore, Par3 promotes microtubule catastrophe by inhibiting the Rac-GEF Trio, as double inhibition of Par3 and Trio restores microtubule catastrophe at the cell contact and rescues CIL and neural crest migration. Our results demonstrate a novel role of Par3 during neural crest migration, which is likely to be conserved in other processes that involve CIL such as cancer invasion or cell dispersion.
???displayArticle.pubmedLink??? 24173803
???displayArticle.pmcLink??? PMC3833433
???displayArticle.link??? Development
???displayArticle.grants??? [+]
MR/J000655/1 Medical Research Council , G1000080 Medical Research Council , MRC_G1000080 Medical Research Council
Species referenced: Xenopus laevis
Genes referenced: akt1 ctnnb1 ctnnd1 foxd3 mapk1 pard3 rac1 ran rho snai2 sox10 sox9 twist1
???displayArticle.morpholinos??? cdh2 MO1 Pard3 MO1
???attribute.lit??? ???displayArticles.show???
|
|
Fig. 1. Par3 is required for NC migration in Xenopus. (A) Western analysis of Par3 using protein extracts from Xenopus embryos injected with ControlMO or Par3MO. Band intensity is shown relative to ControlMO and normalised to the loading control (MAPK). Arrows indicate individual Par3 and MAPK bands. Error bars show s.d. The experiment was repeated three times; the difference between control and Par3MO was significant (P<0.005). (B) Dorsal view of stage 16 Xenopus embryo injected unilaterally with Par3MO (asterisk) and processed for in situ hybridisation against Snail2, FoxD3, Sox9 and Sox10. (C) Par3MO does not affect NC induction (n=181). n.s., not significant. (D-F) Lateral view of Xenopus embryos showing Twist expression for ControlMO (D), Par3MO (E) or Par3MO co-injected with mRNA for zebrafish Par3GFP (F). Asterisk marks the eye. (G) Percentage of embryos with normal NC migration. Par3MO, n=45; ControlMO, n=24; P<0.001; Par3MO+Par3GFP, n=34; P<0.001. (H) Distance migrated by NC cells relative to mean migration in control embryos. Migration is reduced in Par3MO-injected embryos (P<0.001) but co-injection of Par3GFP with Par3MO rescues migration (P<0.001). (I,J) Single frames from time-lapse movies showing control (I) and Par3MO-injected (J) explants and Delaunay triangulation at 0 and 8 hours. Scale bar: 100 μm. (K) Dispersion between cells increases over time in control but not in Par3MO-injected explants (n=8 explants for each condition, more than 30 cells analysed per explant; *P<0.05, **P<0.01, ***P<0.001). (L) Speed of single NC cells. n=20 per experiment, from three independent experiments; P=0.2146. (M) Persistence of single NC cells. n=20 experiment, from three independent experiments; P=0.4021. (K-M) Error bars indicate s.d. |
|
|
Fig. 2. Par3 is required for NC migration in zebrafish. (A) Dorsal view of 5-somite stage zebrafish embryos injected unilaterally with ControlMO or Par3MO and processed for in situ hybridisation against foxd3; no effect on NC induction was observed (n=72). (B) Schematic representation of zebrafish embryo indicating the regions shown in C-H. (C,D) Lateral views showing foxd3 expression in the trunk of ControlMO-injected (C) or Par3MO-injected (D) 20-somite embryos. Arrows indicate distinct trunk NC streams. (E,F) Lateral views showing heads of 24-hour sox10:egfp embryos injected with ControlMO (E) or Par3MO (F). OV, otic vesicle. Arrows indicate distinct cranial NC streams. Lines indicate that no distinct streams are observed. (G,H) Single frames from time-lapse movies showing one cranial NC stream and corresponding Delaunay triangulation at 0 hours (15 somites) and 6 hours from ControlMO-injected (G) and Par3MO-injected (H) embryos. (I) Distance between cranial NC cells analysed by nearest neighbour computation. n=15 embryos for each condition, with more than 30 cells analysed per explant; **P<0.01, ***P<0.001. Error bars indicate s.d. |
|
|
Fig. 3. Par3 inhibition does not affect cell adhesion in Xenopus or zebrafish. (A-F) Cell adhesion molecules analysed in Xenopus embryos. (A-C) Immunostaining against β-catenin in control (A) or Par3MO-injected NC cells (B). (C) Pixel intensity of β-catenin immunostaining was measured across the contact and normalised to the average value background levels 5 μm away from the contact for each image. There is no difference in pixel intensity between control cells (n=84 contacts) and Par3MO-injected cells (n=44 contacts; P>0.05 at all distances from contact). (D-F) Control (D) or Par3MO-injected (E) NC cells expressing p120-cateninGFP. (F) Pixel intensity analysis as described in C. There is no difference in pixel intensity of p120-catenin immunostaining between control cells (n=24 contacts) and Par3MO-injected cells (n=41 contacts; P>0.05 at all distances from contact). (G-L) N-cadherin immunostaining in control (G-I) or Par3MO injected (J-L) zebrafish embryos. sox10GFP transgenic embryos were used to identify NC cells. Note that N-cadherin staining is not affected by Par3MO in the NC. n=150 embryos, fixed at 24 hpf. (M-P) Cell adhesion is not affected by Par3MO. (M) Schematic representation of the cell reaggregation assay. (N) Control Xenopus NC cells. (O) Control/Par3MO Xenopus NC cells. (P) Control/N-cadherinMO Xenopus NC cells. Scale bars: 10 μm. |
|
|
Fig. 4. Par3 is required for CIL in vitro in Xenopus. (A-D) Explant confrontation assay. (A-C) Single frames from time-lapse movies showing maximum overlap between two control explants (A), two Par3MO-injected explants (B) or one control and one Par3MO-injected explant (C). (D) Overlap area as a percentage of total explant area. Control/control, n=27; Par3MO/Par3MO, n=16; P=0.0026; control/Par3MO, n=9; P=0.0252. (E-G) Protrusions overlap analysis for ControlMO-injected (E) or Par3MO-injected (F) cells expressing mbGFP. Magenta overlay shows the protrusion overlap. (G) Protrusion overlap area as a percentage of cell area. Par3MO, n=40; control, n=50; P=0.0002. (H-J) Cell collision assay. (H) Schematic representation of cell collision. Cell position was analysed at 15-minute intervals to measure velocity following collision between ControlMO-injected (I) or Par3MO-injected (J) cells. Velocity vectors were clustered away from the contact in control cells (n=10; P<0.001) but a change in velocity following collision was not observed in Par3MO-injected cells (n=10; P<0.001). Red arrows indicate the initial velocity vector. *P<0.05, **P<0.01, ***P<0.001. Error bars indicate s.d. Scale bars: 100 μm in A; 10 μm in E. |
|
|
Fig. 5. Par3 is required for CIL in vivo in zebrafish. Single frames from time-lapse movies illustrating a collision between two cranial NC cells (1 and 2) in a zebrafish embryo injected with ControlMO (A,B) or Par3MO (D,E). Images are overlapped with tracks of migratory paths (A,D) or the difference in protrusion between current and previous frames (B,E). Red area indicates new protrusions. (C,F) Velocity vectors of colliding NC cells in ControlMO-injected (C) or Par3MO-injected (F) embryos. Cell position was recorded at 5-minute intervals. Velocity change was clustered in ControlMO-injected cells (n=10; P<0.05), but no difference in the velocity change was observed in Par3MO-injected cells (n=9; P>0.1). Red arrow indicates the initial velocity vector. |
|
|
Fig. 6. Par3 is localised at the contact site of Xenopus NC cells and does not affect stable microtubules. (A-F) Par3GFP localises to contacts between NC cells in clusters (A) and between colliding single cells (B). (C-F) z-projection of confocal images showing immunostaining against endogenous Par3 in cryosections of Xenopus embryos. (C) Par3 is located at contacts between NC cells. (D) mbRFP identifies NC cells and cell contacts; each asterisk indicates a different cell. (E) Merge of I and J. (F) Colocalisation mask of I and J. (G-J) Analysis of microtubules in NC cells. (G,H) Immunostaining against α-tubulin shows the microtubule array in ControlMO-injected (G) and Par3MO-injected (H) cells. (I,J) Immunostaining against acetylated tubulin stains a stable subpopulation of microtubules in ControlMO-injected (I) and Par3MO-injected (J) cells. Scale bars: 10 μm in A; 20 μm in C. |
|
|
|
|
|
Fig. 8. The Par3 morphant phenotype is rescued with nocodazole or NSC23766 in Xenopus. (A) Dispersion between cells over time under the following treatments: control, Par3MO, Par3MO/nocodazole, Par3MO/NSC23766. n=10 explants for each condition, more than 30 cells analysed per explant; *P<0.05, **P<0.01, ***P<0.001. (B) Speed of cell migration. Control, n=110; Par3MO, n=120; P=0.0503; Par3MO/nocodazole, n=70; ***P=3.751x10-11; Par3MP/NSC23766, n=50; P=0.0660. (C) Persistence. Control, n=100; Par3MO, n=120; P=0.3131; Par3MO/NSC23766, n=50; P=0.7696; Par3MO/nocodazole, n=70; **P=0.0064. (D-H) Explant confrontation assay. Single frames from time-lapse movies showing maximum overlap between control explants (D), Par3MO-injected explants (E), Par3MO-injected explants in nocodazole (F) and Par3MO-injected explants in NSC23766 (G). Scale bar: 100 μm. (H) Overlap area as a percentage of total explant area (n=23; *P<0.05). (I-L) Cell collision assay. Cell positions were analysed at 15-minute intervals to measure the velocity following collision. Velocity change was clustered in control cells (I; n=10; P<0.001) but no velocity change was observed in Par3MO-injected cells (J; n=10; P<0.005). However, velocity vectors were clustered away from the cell contact in Par3MO-injected cells in nocodazole (K; n=10; P<0.001) and Par3MO-injected cells in NCS23766 (L; n=10; P<0.001). Red arrows indicate the initial velocity vector. |
|
|
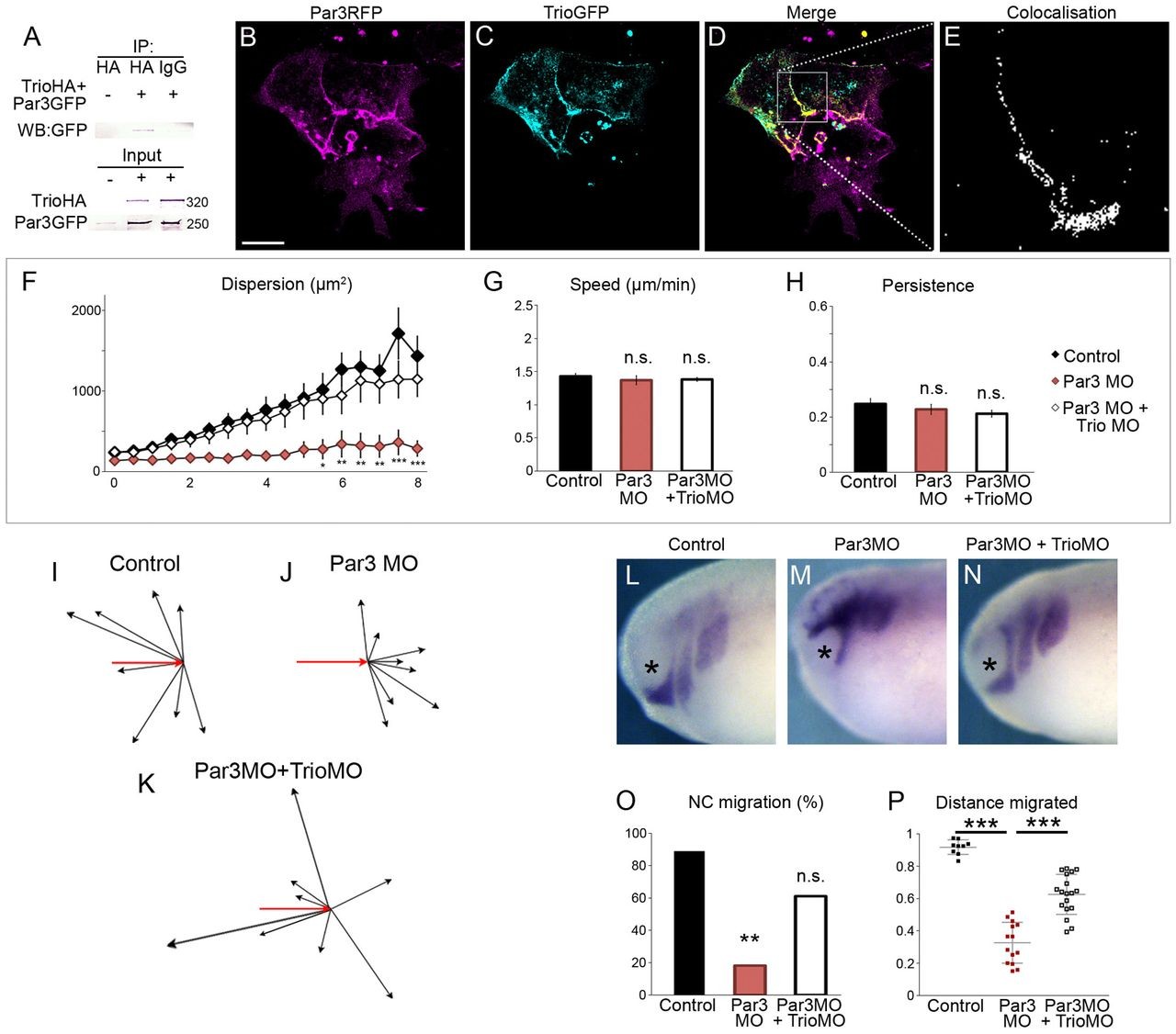
Fig. 9. Trio interacts with Par3 and TrioMO rescues Par3 morphants in Xenopus. (A) Co-immunoprecipitation of Trio and Par3 in cells expressing TrioHA and Par3GFP. Following pull-down with the HA tag, western blots against HA showed a band at 320 kDa corresponding to TrioHA and western blots against GFP showed a band at 250 kDa corresponding to Par3GFP. Controls using no transfected cells or control IgG antibody showed no HA or GFP staining. Input lanes show that TrioHA and Par3GFP were present and ran at 320 kDa and 250 kDa, respectively. (B-E) Colocalisation analysis in Xenopus NC cells. Par3RFP (B) and TrioGFP (C) are both found at cell-cell contacts, where they colocalise (D). (E) Magnification and colocalisation mask area indicated in D. Scale bar: 20 μm. (F) Dispersion analysis in control (black), Par3MO (red) or Par3Mo/TrioMO (white). n=10 explants for each condition, more than 30 cells analysed per explant; *P<0.05, **P<0.01, ***P<0.001. (G) Speed of migration. Par3MO, n=70; P=0.4642; Par3MO+TrioMO, n=90; P=0.2713. (H) Persistence. Par3MO, n=70; P=0.4637; Par3MO+TrioMO, n=90; P=0.1126. (I-K) Cell collision assay. CIL was analysed with the cell collision assay previously described. (I) Normal CIL behaviour in control cells. n=10; P<0.001. Red arrows indicate the initial velocity vector. (L-P) Twist expression in control embryos (L) or those injected with Par3MO (M) or Par3MO+TrioMO (N). Asterisk indicates the eye. (O) Percentage of embryos with normal NC migration. Control, n=9; Par3MO, n=13; **P<0.01; Par3MO+TrioMO, n=18; P<0.05. (P) Distance migrated by NC cells relative to mean migration in control embryos. Migration is reduced in Par3MO-injected embryos (***P<0.001) but co-injection of TrioMO with Par3MO increases migration (***P<0.001). Error bars indicate s.d. |
|
|
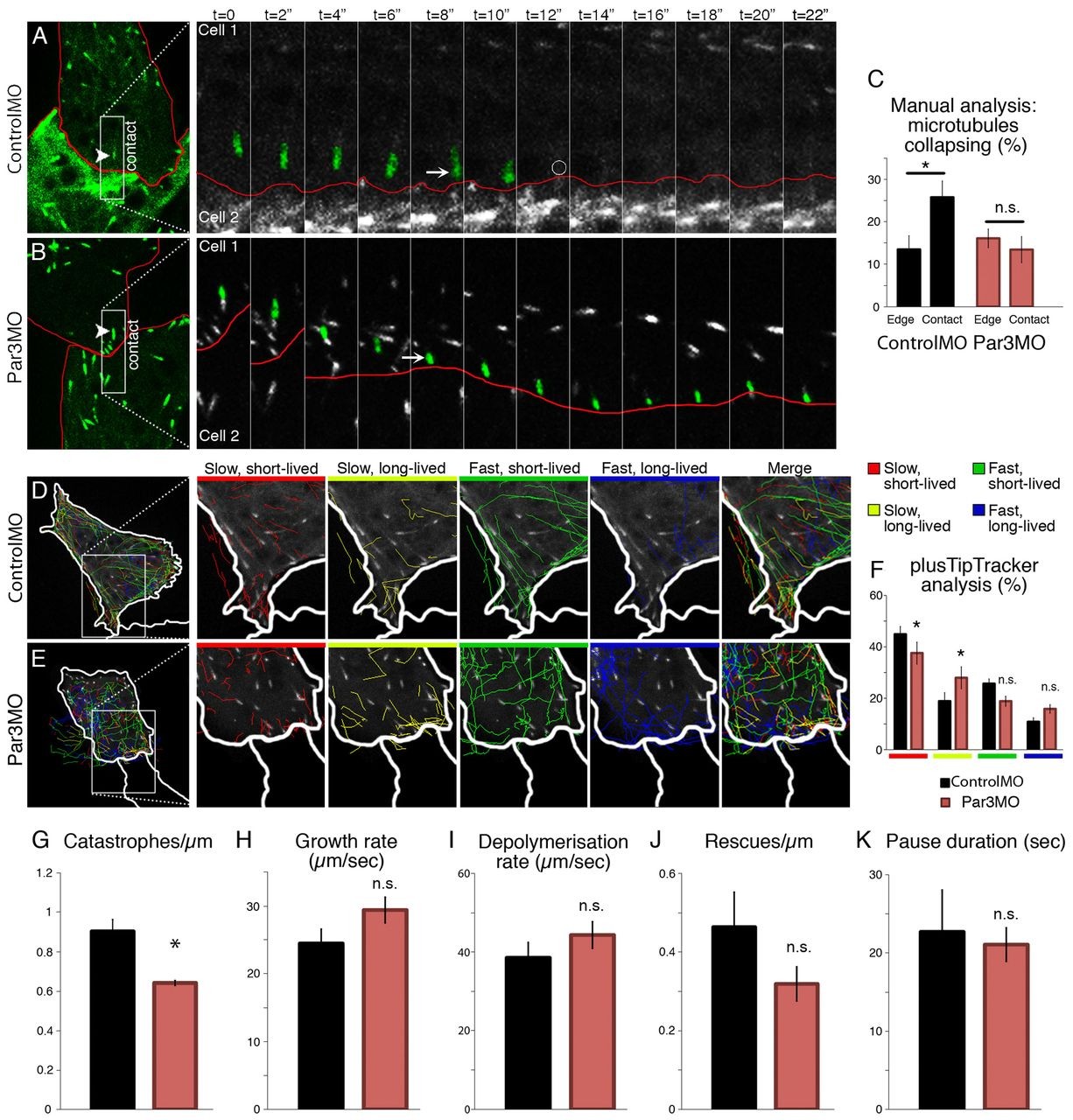
Fig. 10. TrioMO rescues the Par3MO-induced decrease in microtubule catastrophe and increase in Rac activity at contacts in Xenopus. (A-D) EB3GFP-labelled cells were manually analysed for microtubule catastrophe. (A-C) ControlMO-injected (A), Par3MO-injected (B) and Par3MO+TrioMO-injected (C) cells undergoing collision; consecutive single frames are presented from time-lapse movies showing one microtubule. The boxed area is shown at higher magnification at the cell-cell contact. Arrowhead indicates the highlighted microtubule. Arrow indicates microtubule in contact with the membrane. Circle indicates site of microtubule collapse. (D) Microtubule catastrophe. Controls versus Par3MO, n=5, *P=0.0258; control versus Par3MO+TrioMO, n=5, P=0.3070. (E) Analysis of EB3GFP-labelled cells using plusTipTracker. *P<0.05. (F,G) FRET analysis of Rac activity in NC. (F) Rac FRET efficiency for control, Par3MO- and Par3MO/TrioMO-injected cells. (G) Rac FRET efficiency at the cell contact. Fifteen cells were analysed per condition from a minimum of four individual explants. *P<0.05. Error bars indicate s.d. |
|
|
Fig. 11. Par3 controls CIL by inhibiting Trio/Rac and promoting microtubule catastrophe at cell-cell contacts. (A) CIL is required during NC development for directional and collective cell migration. (B) Rac1-Trio activation in the lamellipodia of migrating cells, promoting microtubule stability. (C) Upon contact, Par3 and other proteins such as N-cadherin are localised to the cell-cell contact. Par3 sequestration of Trio at the cell-cell contact to inhibits Rac1-Trio, leading to microtubule catastrophe. Rac1-Trio activation is biased toward another part of the cell, promoting microtubule stability and lamellipodia extension there. (D) The change in Rho-GTPase activity alters cell polarity. A new lamellipodium develops and the cell changes its direction of migration to move away from the contact, completing the process of CIL. (E) Activation of Par3 at the cell contact leads to microtubule depolymerisation. (F) In the absence of Par3, Trio and Rac remain active and microtubule catastrophe is impaired at the cell contact. |
|
|
Fig. S1. Par3 is required in neural crest cells. (A-B) Grafts of fluorescently labelled NC cells into control host embryos. NC were injected with controlMO (A) or Par3MO (B). (C) Percentage of embryos with migratory grafted NC cells. Par3MO, n=18; ControlMO, n=19; p<0.05. (D) Average distance of NC migration for each grafted embryo. ControlMO, n=19; Par3MO, n=18; p=0.0035, error bars show mean and s.d. |
|
|
Fig. S2. Effect of nocodazole on microtubule array in NC cells. (A-C) Immunostaining against α-tubulin shows the microtubule array in control NC cells (A) or NC cells treated with 13nM (B) or 65nM (C) of nocodazole. Note that in cells treated with the nocodazole concentration used to rescue Par3MO (13nM, panel B) microtubules are not completely depolymerized. |
|
|
Fig. S3. Nocodazole and NSC23766 can restore normal dispersion in Par3MO NC cells. (A-D) Dispersion assay in control NC cells (A), Par3MO NC cells (B), Par3MO NC cells treated with nocodazole (C) and Par3MO NC cells treated with Rac inhibitor NSC23766 (D). (E-G) Dispersion assay in control NC cells (E), control NC cells treated with nocodazole (F) and control NC cells treated with Rac inhibitor NSC23766 (G). Note that nocodazole alone does not have an effect on NC dispersion. (H) Quantification of NC dispersion from the experiment depicted in E-G. |
|
|
Fig. S4. Efficiency of Trio MO. Embryos were injected unilaterally with 5�UTRTrio-GFP and membraneCherry mRNA (A, D, G), together with TrioMO (B, E, H) or a control MO (C, F, I). Pictures are shown for bright field (A-C), GFP (D-F) or RFP (G-I) fluorescence. Note that injection of Trio MO leads to a strong inhibition of GFP fluorescence, indicating an efficient decrease of Trio- GFP protein. |
|
|
Fig. S5. Specificity of Trio MO. Embryos were injected at the two cell stage as indicated, fixed at stage 25 and migration of neural crest cells was analysed by in situ hybridization against Xtwist. (A, B) Injection of TrioMO leads to a clear inhibition of neural crest migration at the injected side. (C, D) This inhibition of neural crest migration was rescued by co-injection of human Trio that is not recognized by Trio MO. (E) Quantification of inhibition in neural crest migration produced by TrioMO and its rescue by co-injection of human Trio DNA. This efficient rescue of TrioMO by Trio DNA shows the specificity of Xenopus TrioMO used in this work. |
|
|
Fig. S6. Trio inhibition can restore normal dispersion in Par3MO cells. (A-D) Dispersion assay in control NC cells (A), Par3MO NC cells (B), Par3MO NC cells co-injected with TrioMO (C). (D-E) Dispersion assay in control NC cells (D) and TrioMO NC cells (E). Note that inhibition of Trio alone does not affect NC dispersion. (F) Quantification of NC dispersion from the experiment depicted in D-E. |
References [+] :
ABERCROMBIE,
Observations on the social behaviour of cells in tissue culture. I. Speed of movement of chick heart fibroblasts in relation to their mutual contacts.
1953, Pubmed
ABERCROMBIE, Observations on the social behaviour of cells in tissue culture. I. Speed of movement of chick heart fibroblasts in relation to their mutual contacts. 1953, Pubmed
Alfandari, Integrin alpha5beta1 supports the migration of Xenopus cranial neural crest on fibronectin. 2003, Pubmed , Xenbase
Applegate, plusTipTracker: Quantitative image analysis software for the measurement of microtubule dynamics. 2011, Pubmed
Aybar, Snail precedes slug in the genetic cascade required for the specification and migration of the Xenopus neural crest. 2003, Pubmed , Xenbase
Batson, Regulation of contact inhibition of locomotion by Eph-ephrin signalling. 2013, Pubmed
Camand, N-cadherin expression level modulates integrin-mediated polarity and strongly impacts on the speed and directionality of glial cell migration. 2012, Pubmed
Carmona-Fontaine, Complement fragment C3a controls mutual cell attraction during collective cell migration. 2011, Pubmed , Xenbase
Carmona-Fontaine, Contact inhibition of locomotion in vivo controls neural crest directional migration. 2008, Pubmed , Xenbase
Carney, A direct role for Sox10 in specification of neural crest-derived sensory neurons. 2006, Pubmed
Chausovsky, Cadherin-mediated regulation of microtubule dynamics. 2000, Pubmed
Chen, Regulation of microtubule stability and organization by mammalian Par3 in specifying neuronal polarity. 2013, Pubmed
Chen, Par-3 controls tight junction assembly through the Rac exchange factor Tiam1. 2005, Pubmed
De Calisto, Essential role of non-canonical Wnt signalling in neural crest migration. 2005, Pubmed , Xenbase
Du, The tight junction protein, occludin, regulates the directional migration of epithelial cells. 2010, Pubmed
Dupin, Classical cadherins control nucleus and centrosome position and cell polarity. 2009, Pubmed
Friedlander, Cell sorting-out is modulated by both the specificity and amount of different cell adhesion molecules (CAMs) expressed on cell surfaces. 1989, Pubmed
Gao, Multiple splice variants of Par3 and of a novel related gene, Par3L, produce proteins with different binding properties. 2002, Pubmed
Harland, In situ hybridization: an improved whole-mount method for Xenopus embryos. 1991, Pubmed , Xenbase
Harland, Translation of mRNA injected into Xenopus oocytes is specifically inhibited by antisense RNA. 1985, Pubmed , Xenbase
Hopwood, A Xenopus mRNA related to Drosophila twist is expressed in response to induction in the mesoderm and the neural crest. 1989, Pubmed , Xenbase
Izumi, An atypical PKC directly associates and colocalizes at the epithelial tight junction with ASIP, a mammalian homologue of Caenorhabditis elegans polarity protein PAR-3. 1998, Pubmed , Xenbase
Kadir, Microtubule remodelling is required for the front-rear polarity switch during contact inhibition of locomotion. 2011, Pubmed
Kashef, Cadherin-11 regulates protrusive activity in Xenopus cranial neural crest cells upstream of Trio and the small GTPases. 2009, Pubmed , Xenbase
Kimmel, Stages of embryonic development of the zebrafish. 1995, Pubmed , Xenbase
Kuchinke, Control of spindle orientation in Drosophila by the Par-3-related PDZ-domain protein Bazooka. , Pubmed
Kuriyama, A role for Syndecan-4 in neural induction involving ERK- and PKC-dependent pathways. 2009, Pubmed , Xenbase
Mack, β2-syntrophin and Par-3 promote an apicobasal Rac activity gradient at cell-cell junctions by differentially regulating Tiam1 activity. 2012, Pubmed
Matthews, Directional migration of neural crest cells in vivo is regulated by Syndecan-4/Rac1 and non-canonical Wnt signaling/RhoA. 2008, Pubmed , Xenbase
Mayor, Keeping in touch with contact inhibition of locomotion. 2010, Pubmed
Mayor, Induction of the prospective neural crest of Xenopus. 1995, Pubmed , Xenbase
Mertens, The Rac activator Tiam1 controls tight junction biogenesis in keratinocytes through binding to and activation of the Par polarity complex. 2005, Pubmed
Mishima, Over-expression of PAR-3 suppresses contact-mediated inhibition of cell migration in MDCK cells. 2002, Pubmed
Nakayama, Rho-kinase phosphorylates PAR-3 and disrupts PAR complex formation. 2008, Pubmed
Newport, A major developmental transition in early Xenopus embryos: I. characterization and timing of cellular changes at the midblastula stage. 1982, Pubmed , Xenbase
Nishimura, PAR-6-PAR-3 mediates Cdc42-induced Rac activation through the Rac GEFs STEF/Tiam1. 2005, Pubmed
Odenthal, fork head domain genes in zebrafish. 1998, Pubmed
Pegtel, The Par-Tiam1 complex controls persistent migration by stabilizing microtubule-dependent front-rear polarity. 2007, Pubmed
Scarpa, A novel method to study contact inhibition of locomotion using micropatterned substrates. 2013, Pubmed
Schmoranzer, Par3 and dynein associate to regulate local microtubule dynamics and centrosome orientation during migration. 2009, Pubmed
Shin, PATJ regulates directional migration of mammalian epithelial cells. 2007, Pubmed
Stewart, Dual fluorescent protein reporters for studying cell behaviors in vivo. 2009, Pubmed
Stramer, Rediscovering contact inhibition in the embryo. 2013, Pubmed
Stramer, Clasp-mediated microtubule bundling regulates persistent motility and contact repulsion in Drosophila macrophages in vivo. 2010, Pubmed
Suzuki, Atypical protein kinase C is involved in the evolutionarily conserved par protein complex and plays a critical role in establishing epithelia-specific junctional structures. 2001, Pubmed
Theveneau, Collective chemotaxis requires contact-dependent cell polarity. 2010, Pubmed , Xenbase
Theveneau, Chase-and-run between adjacent cell populations promotes directional collective migration. 2013, Pubmed
Theveneau, Collective cell migration of the cephalic neural crest: the art of integrating information. 2011, Pubmed
Theveneau, Cadherins in collective cell migration of mesenchymal cells. 2012, Pubmed
Wei, The zebrafish Pard3 ortholog is required for separation of the eye fields and retinal lamination. 2004, Pubmed
Wittmann, Regulation of leading edge microtubule and actin dynamics downstream of Rac1. 2003, Pubmed
Xue, Loss of Par3 promotes breast cancer metastasis by compromising cell-cell cohesion. 2013, Pubmed
