|
Fig. 1. Embryonic wound healing comprises distinct temporal phases. (A) Time-lapse series of superficial and deep wound closure in blastula stage embryos. pw, post wounding. (B) Quantification of wound closure speed in superficial and deep wounds. Data are means ± s.d. of three independent experiments, n = 5 embryos for each experiment. Two-way ANOVA was performed to confirm significance. *P<0.05. (C) H&E staining of a deep wound at 1 hour after wounding. Blue dashed line represents boundary between superficial (epithelial) layer and deep (mesenchymal) layer on the animal cap. Red dashed line indicates border between the animal cap cells and vegetal cells of the embryo. Note that the deep layer has healed close by this time point, whereas the superficial layer has not yet healed. (D) Circumferential actin cable at the wound edge 10 minutes post wounding in GFP-moesin-injected embryo. Inset shows thick actin cable with few or no filopodial protrusions. (E) Filopodia formation at the wound edge 60 minutes after wounding in GFP-injected embryo. Inset shows proximal wound fronts with filopodia. Arrows indicate filopodia extended from opposing wound edges. w, wound area; ep, epithelium. (F) Quantification of the density (number of filopodia per 100 µm) and length of filopodia at the wound edge in early and late phases (means ± s.e.m.; ***P<0.001. (G) Time course of immunofluorescence staining for Ser19 phosphorylation on myosin-2 light chain in transected wounds. w, wound; bl, blastocoel; ep, epithelium. Scale bars: 500 µm (A), 50 µm (C,G), 10 µm (D,E).
|
|
Fig. 2. ERK and PI3K signalling are sequentially activated during embryonic wound healing. (A) Western blot analysis shows the sequential activation of pERK and pAkt in deep wounds, with α-tubulin as loading control. (B) Quantification of pERK and pAkt activation during embryonic wound healing. Data are means ± s.e.m. from three independent experiments and represent pERK and pAkt signal intensities normalized to α-tubulin controls. (C) Immunofluorescence staining of pERK, β-catenin (plasma membrane) and DAPI (nucleus) on a transected embryonic wound 10â
minutes after wounding. w, wound; bl, blastocoel; ep, epithelium. (DâF) PIP3 localisation in unwounded epithelium (D), early phase wound (E) and late phase wound (F). Green, GFP-Grp1; red, mCherry-moesin; w, wound; ep, epithelium; pw, post wounding. Scale bars: 50â
µm (C), 20â
µm (DâF).
|
|
Fig. 3. ERK and PI3K signalling regulate distinct phases of wound healing. (A–C) Time-lapse series of wound healing in control and in embryos injected with spred1 (A), Δp85 (B) and p110 caax (C). Each image shows time post wounding. Scale bar: 200 µm. (D–F) Healing curves of results in A–C. (G–J) Quantification of relative wound closure 10 minutes (G), 30 minutes (H), 60 minutes (I) and 120 minutes (J) post wounding. Mean wound closure percentage of control embryos was normalized to 1; other groups show closure relative to control. Results are shown as means ± s.e.m.; n = 3. Non-parametric Mann–Whitney test was used to test for significance between control and other groups. *P<0.05; **P<0.01; ***P<0.001; ns, not significant.
|
|
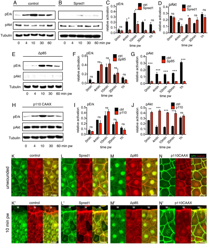
Fig. 4. Disruption of ERK signalling results in a quicker restoration of PI3K signalling. (A–D) Western blots and quantification of pERK and pAkt in spred1 and control injected embryos post wounding. (E–G) Western blot and quantification of pERK and pAkt in Δp85 and control injected embryos post wounding. (H–J) Western blot and quantification of pERK and pAkt in p110-caax- and control-injected embryos post wounding. For all western blot quantifications, α-tubulin was the loading control. For the quantification graphs, control bars (black) are pERK or pAkt levels in control embryo at different time points. Red bars are pERK or pAkt levels of experimental groups at different time points. Values are means ± s.e.m.; n = 3. pw, post wounding. *P<0.05; **P<0.01; ***P<0.001; ns, not significant. (K–M) PIP3 localisation in control (K,K′), Spred1 (L,L′), Δp85 (M,M′) and p110 CAAX (N,N′) embryo. K–N show unwounded epithelium, K′–N′ show the leading edges. w, wound; green, GFP-Grp1; red, mCherry-moesin. Scale bars: 20 µm.
|
|
Fig. 5. ERK regulates myosin-2 phosphorylation and PI3K promotes actin accumulation and filopodia formation at the wound edge. (A) Confocal images of actin cable and filopodia at the wound edge in GFP-moesin-injected embryos in combination with control, spred1, p110caax and Δp85 mRNA injections, 10 minutes post wounding. Arrowheads indicate filopodia. Scale bar: 20 µm. (B) Immunofluorescent staining of pMLC on transected wounds in control uninjected embryos and embryos injected with spred1, p110caax and Δp85. Embryos were fixed 10 minutes post wounding. w, wound area; ep, epithelium. Arrowheads indicate pMLC at the wound edge. Scale bar: 50 µm. (C) Quantification of relative F-actin fluorescence intensity at the wound edge. n = 20 cells from 10 embryos from three batches were measured. (D) Quantification of filopodia number per 100 µm in wounds. nctrl = 65, nΔp85 = 44, np110 = 75, nspred1 = 51 (×100 µm of wound edge) of at least 20 embryos from three batches were analysed. Data are plotted as box and whisker plots. (E) Quantification of filopodial length in wounds. nctrl = 63, nΔp85 = 85, np110 = 122, nspred1 = 105 (filopodia) on at least 20 embryos from three batches were analysed. Data are plotted as box and whisker plots. (F) Quantification of relative pMLC fluorescence intensity at the wound edge. n = 20 wound edge cells from at least three batches of embryos were analysed. All results are shown as means ± s.e.m. and Kruskal–Wallis one-way ANOVA test was used to compare all groups to control. *P<0.05, **P<0.01, ***P<0.001; ns, not significant.
|
|
Fig. 6. Small Rho GTPases Rac and Cdc42 are regulated by PI3K signalling, whereas Rho is regulated by ERK signalling during wound healing. (AâC) Active Rac (A), Cdc42 (B) and Rho (C) GST pull-downs in control embryos during wound healing. 5% embryo lysate was taken as input. (DâF) Active Rac (D), Cdc42 (E) and Rho (F) GST pull-downs in control and in embryos injected with spred1 and Îp85 during wound healing. 5% embryo lysate was taken as input. (GâI) Quantification of DâF. Spred1 significantly increases Rac (G) and Cdc42 (H) activation, and reduces Rho activity (I) post wounding. Îp85 reduces Rac (G) and Cdc42 (H) activity before and post wounding, but does not affect Rho activity (I). All results are shown as means ± s.e.m.; nâ=â3. w, wounded; uw, unwounded. *P<0.05, **P<0.01; ns, not significant.
|
|
Fig. 7. Signal transduction in the fast and slow phases during wound healing. (A) Schematic diagram showing the activation of ERK (red curve) and PI3K (black curve) signalling, small Rho GTPases Rac, Cdc42 (blue curve) and Rho (green curve) in contraction (pink background area) and migration (green background area) phases of embryonic wound healing. (B) Schematic diagram of early phase (left) and late phase (right) signalling of embryonic wound healing.
|