Click here to close
Hello! We notice that you are using Internet Explorer, which is not supported by Xenbase and may cause the site to display incorrectly.
We suggest using a current version of Chrome,
FireFox, or Safari.
RAB8B is required for activity and caveolar endocytosis of LRP6.
Demir K
,
Kirsch N
,
Beretta CA
,
Erdmann G
,
Ingelfinger D
,
Moro E
,
Argenton F
,
Carl M
,
Niehrs C
,
Boutros M
.
???displayArticle.abstract???
Wnt/β-catenin signaling plays an important role in embryonic development and adult tissue homeostasis. When Wnt ligands bind to the receptor complex, LRP5/6 coreceptors are activated by phosphorylation and concomitantly endocytosed. In vertebrates, Wnt ligands induce caveolin-dependent endocytosis of LRP6 to relay signal downstream, whereas antagonists such as Dickkopf promote clathrin-dependent endocytosis, leading to inhibition. However, little is known about how LRP6 is directed to different internalization mechanisms, and how caveolin-dependent endocytosis is mediated. In an RNAi screen, we identified the Rab GTPase RAB8B as being required for Wnt/β-catenin signaling. RAB8B depletion reduces LRP6 activity, β-catenin accumulation, and induction of Wnt target genes, whereas RAB8B overexpression promotes LRP6 activity and internalization and rescues inhibition of caveolar endocytosis. In Xenopus laevis and Danio rerio, RAB8B morphants show lower Wnt activity during embryonic development. Our results implicate RAB8B as an essential evolutionary conserved component of Wnt/β-catenin signaling through regulation of LRP6 activity and endocytosis.
Figure 1. An RNAi Screen Identified RAB8B as a Positive Regulator of Wnt/β-catenin Pathway
(A) RAB8B ranked the top-scoring candidate in the Rab GTPase family. Heatmap displaying individual siRNA Z scores in HCT116.
(B) Wnt reporter assay showing percent of control (POC) normalized relative luminescence unit (RLU) screen scores of RAB8B siRNAs, and their confirmation in HCT116.
(C) Human RAB8B-RNAi-insensitive expression construct, harboring silent mutations in the siRNA#2 complementary region, rescued siRNA#2 phenotype but failed to rescue the pool that also contains targeting siRNAs #1 and #3 (HEK 293T).
Figure 2. RAB8B�s Function Was Required at the Level of Receptors in the Wnt-Receiving Cell
(A) RAB8B depletion reduced Wnt reporter activity when activated with Wnt3a conditioned medium (Wnt3a CM) and Dvl1 but not constitutively active LRP6Δe1-4 coexpression in HEK 293T cells.
(B) RAB8B knockdown reduced Wnt3a-induced active LRP6 (Sp1490/GSK3β phosphorylation site) and β-catenin levels, whereas total protein levels remained unchanged in HEK 293T cells.
(C) RAB8B depletion reduced signalosome formation as detected by lower LRP6 phosphorylation (Tp1479/CK1γ) after 1.5 hr of Wnt3a exposure in HEK 293T.
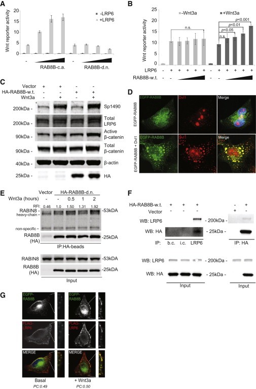
Figure 3. RAB8B Is Activated by Wnt Ligands and Relocalized by Dvl1 to Promote LRP6 Activity
(A) In the Wnt reporter assay, LRP6 synergized with coexpression of constitutively active mutant (c.a., Q67L), whereas dominant-negative mutant (d.n., T22N) had an inhibitory affect (HEK 293T).
(B) In the same assay, RAB8B-WT synergized with LRP6 only in the presence of recombinant Wnt3a in HEK 293T (n.s., not significant).
(C) RAB8B-WT expression increased active LRP6 and β-catenin levels in the presence of recombinant Wnt3a after 2 hr in HEK 293T.
(D) Dvl1 coexpression recruited RAB8B in Dvl1 puncta (HeLa).
(E) RAB8B interaction with its activator RABIN8 is stimulated by adding recombinant Wnt3a (normalized to nonspecific band; RFI. relative fluorescence intensity) in HEK 293T.
(F and G) RAB8B-WT coimmunoprecipitated with endogenous LRP6 (HEK 293T; b.c., bead control; i.c., isotype control), and both proteins colocalized at the plasma membrane that was further promoted by adding recombinant Wnt3a (1 hr) (PC, Pearson�s coefficient) (HeLa).
Error bars represent �SD of three replicates. See also Figures S3 and S4.
Figure 4. RAB8B Promoted Caveolin-Mediated Endocytosis of LRP6
(A) RAB8B-c.a. expression reduced biotinylated FLAG-LRP6 at the plasma membrane both in the presence or absence of Wnt3a, whereas RAB8B-d.n. had the opposite effect, as quantified (normalized to FLAG) by fluorescence immunoblotting (HEK 293T).
(B) RAB8B-depleted cells had higher plasma membrane levels of biotinylated FLAG-LRP6 (normalized to FLAG) in the presence of Wnt3a (HEK 293T).
(C) In the Wnt reporter assay, cells were activated with LRP6 coexpression. RAB8B-c.a. rescued knockdown of Caveolin-1 that was required for internalization, but not PRR that was required for vacuolar acidification (HEK 293T).
(D) Caveolae inhibitor Filipin III reduced Wnt reporter activity that was activated upon Wnt3a or LRP6 coexpression, which could be rescued by RAB8B-c.a. coexpression (HEK 293T).
(E) Dynamin-1 mutant (K44A) abrogated the synergistic phenotype of RAB8B-c.a. in the Wnt reporter assay (HEK293T).
Error bars represent �SD of three replicates. See also Figure S4.
Figure 5. RAB8B Was Required for Wnt/β-Catenin Signaling in Zebrafish and Xenopus
(A) Lateral views of in situ hybridization analysis of Rab8b gene expression between 100% of epiboly and 3 days postfertilization (dpf). Rab8b is expression is enriched in MHB and OV from early somitogenesis through subsequent organogenesis stages (ss, somite stage).
(B) Dorsal views of 30 hr postfertilization (hpf) embryos focused on the head region. Injection of rab8b ATG-morpholino into Tg(7xTCF-XLa.Siam:eGFP)ia4 transgenic zebrafish expressing GFP upon induction of the synthetic 7XTCF-Siam promoter by β-catenin, resulted in reduced GFP intensity in MHB and OV (n = 49/66), and c-myc expression in the tectum (n = 17/27).
(C) rab8b morpholino 1 (Mo1) and 2 (Mo2) showed similar Wnt loss-of-function phenotypes in Xenopus embryos.
(D and E) Wnt luciferase reporter activity was reduced by rab8b Mos in Xenopus embryos. Embryos were injected with morpholinos and mRNAs as indicated and luciferase reporter assays were performed at gastrula stage. Relative luciferase activity in embryos injected with control-Mo or control-Mo plus mRNA of the indicated activators.
(F) Model.
Figure S1. Design and Validation of the Modified Wnt Reporter, and Further Confirmation of RAB8B RNAi Phenotype, Related to Figure 1
(A) Schematic representation and sequence of the modified Wnt/β-catenin reporter (6xKD) in the pGL4 backbone.
(B and C) 6xKD Wnt reporter was more inducible and had higher signal-to-noise ratio compared to TOPFlash reporter, and TOPFlash sequence in pGL4 backbone (HEK 293T).
(D) RAB8B #1 siRNA reduced Wnt reporter activity further at 96 hr of total incubation in HCT116.
(E) RAB8B RNAi also reduced reporter activity in Wnt3a (24h) induced HeLa cells.
(F) RAB8B-wild-type expression failed to rescue both pool and #2 RAB8B siRNAs, as it was targeted by both (HEK 293T).
(G) In HEK 293T cells activated with LRP6 coexpression, RNAi-insensitive RAB8B-c.a rescued RAB8B siRNA#2 phenotype, and even further increased the Wnt pathway activity.
(H) RAB8B-RNAi-insensitive expression construct was not targeted by RAB8B siRNA#2 (HEK 293T).
(I) RAB8B knockdown did not reduce JAK/STAT - 8XM67 STAT3 luc (+ rec. IL6), Ras/ERK - Gal-Elk/Gal-luc (+ PMA), and TGFβ-Smad2 FAST1/ARE Luc (+ rec. TGFβ1) pathway reporter activities (HEK 293T).
(J) RAB8B siRNAs were not associated with cellular viability in HCT116 and HEK 293T cells measured by CellTiterGlo.
Error bars represent �SD of three replicates.
Figure S2. RAB8A Knockdown Has Weak or No Phenotype in Wnt Assays, Epistasis Analysis of RAB8B, and Depletion of RAB8B Reduces Wnt Activity in Wnt-Inducible HeLa Cells, Related to Figures 1 and 2
(A) RAB8A knockdown showed a weak phenotype in Wnt reporter assay in HCT116 and HEK 293T cells.
(B and C) RAB8A silencing did not change Wnt target gene AXIN2 levels and cellular viability in HCT116.
(D) RAB8B siRNAs reduced Wnt reporter activity when pathway was stimulated with Wnt3a coexpression but not with Xenopus tropicalis β-catenin coexpression in HEK 293T.
(E) LRP6 RNAi reduced target gene AXIN2 levels one-third with a mild knockdown efficiency (HCT116).
(F) RAB8B siRNA#1 reduced AXIN2 mRNA levels after 96 hr of incubation (HCT116).
(G) Wnt target genes were induced using Wnt conditioned medium in HeLa cells. RAB8B RNAi reduced AXIN2 levels activated with 3 hr of Wnt3a exposure.
(H) Active β-catenin accumulation was impaired in RAB8B depleted HeLa cells that were activated with Wnt3a exposure for 3 hr.
(I) Quantification of nuclear β-catenin in Figure S2H was performed with ImageJ.
Error bars represent �SD of three replicates.
Figure S3. Synergistic Phenotype of RAB8B Is Conserved, and Further Confirmation of Dvl1-RAB8B Colocalization, CK1γ Rescues RAB8B Knockdown, and Control Co-IP with FLRT3, Related to Figure 3
(A) Xenopus laevis rab8b-c.a. synergized with LRP6, and further induced Wnt reporter activity (HEK 293T).
(B) RAB8B-w.t. expression failed to synergize with LRP6 in the Wnt reporter assay (HEK 293T).
(C) In Wnt active HCT116 cells, both RAB8B-w.t. and c.a synergized with LRP6 and further activated Wnt pathway, while d.n. form did not.
(D) RAB8B-w.t. further induced pathway activity only with Dvl1 coexpression (HEK 293T).
(E) Dvl1 coexpression recruited RAB8B in large Dvl1 puncta (HeLa).
(F) Dvl1 antibody gives a nonspecific nuclear staining in the nucleolar region as it is persistent in Dvl1 siRNA transfected cells. Cyoplasmic staining of Dvl1 is specific since it is induced by Dvl1 coexpression and can also be depleted by Dvl1 siRNA.
(G) Dvl1 knockdowns are efficient (HeLa).
(H) RAB8B knockdown reduced Wnt reporter activity induced by LRP6 coexpression, and this phenotype was rescued with coexpression of CK1γ (HEK 293T).
(I) RAB8B coimmunoprecipitated with LRP6 but not with a non-Wnt related transmembrane protein FLRT3 (HEK 293T).
Error bars represent �SD of three replicates.
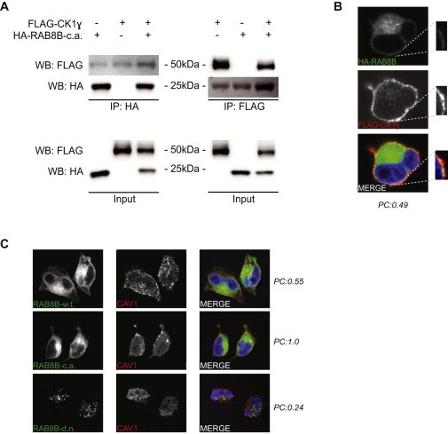
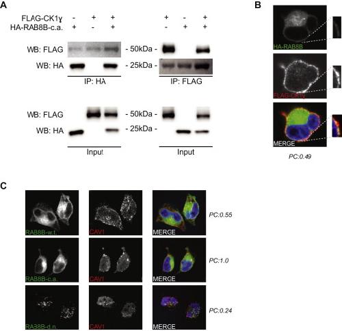
Figure S4. RAB8B Interacts and Colocalizes with CK1γ, and Different Colocalization Patterns of RAB8B Mutants with CAV1, Related to Figures 3 and 4
(A and B) RAB8B-c.a. coimmunoprecipitated with LRP6 activator CK1γ kinase in HEK 293T cells, and it colocalized with it in HeLa cells at the plasma membrane. Fusion proteins corresponded to sizes 25kDA (HA-RAB8B) and 50 kDa (FLAG-CK1γ), a background smear was observed originating from the light and heavy antibody chains. (C) In HeLa cells, RAB8B-w.t. and �c.a. displayed similar pattern as endogenous Caveolin-1 (CAV1) whereas RAB8B-d.n. showed a distinct punctual cytoplasmic staining. Pearson�s coefficient (PC) of colocalization was calculated by using ImageJ JACoP plugin.
Figure S5. RAB8B Splicing Morpholino Reduces Wnt Activity in Tg(7xTCF-XLa.Siam:eGFP)ia4 Zebrafish Embryos, Confirmation of Its Specificity, Related to Figure 5
(A) Dorsal and lateral views of rab8b splicing morpholino (MoSpl) injected Tg(7xTCF-XLa.Siam:eGFP)ia4 zebrafish embryos with reduced GFP intensity in MHB and OV (n = 26/50).
(B) RT-PCR analysis of zebrafish embryos (at 30hpf) injected with rab8b MoSpl revealed higher levels of unspliced rab8b transcript, while the amount of control transcripts, wnt7aa and runx1t1, remained unchanged.