|
graphical abstract
|
|
Figure S1.
Distance-Dependent Difference of chordin and noggin Effects, Related to Figure 1
(A-C) Scaling of the embryonic pattern to the body size. (A) Examples of larger (top) and smaller (bottom) embryos at the 4-cell stage.
(B and C) Whole-mount in situ hybridization of larger (top) and smaller (bottom) embryos with mixed probes for otx2 (forebrain), krox20 (hindbrain and part of cephalic neural crest), myoD (somite), and sizzled (ventral).
(D and E) In (D), influences of Wnt-related maternal prepatterning (1) and secondary zygotic events (2) are shown. (E) β-catenin-MO injection suppresses both of them.
(F) Schematic of reconstitution assays using mRNA injected-mediated axis rescue in the MO-injected embryos.
(G) BRE (pXvent-2)-luciferase reporter assays for examining suppression of endogenous BMP signals by injection of chordin or noggin mRNA into the triple knockdown embryo. The titration data showed that chordin and noggin exert similar levels of anti-BMP functions.
(H) Suppression of mutual influences and autoactivation of Chordin and Noggin by MOs.
(I and J) Single-blastomere injection of chordin at a high dose (400 pg) in the β-CN-MO embryo. Even at this high dose, chordin induced a discrete dorsal axis (92.9%, n = 14), instead of causing global hyperdorsalization as noggin did (see the following panels).
(K-N) Single-blastomere injection of noggin (8-cell stage) at different doses in the β-CN-MO embryo (lacZ as a tracer). Whole-mount in situ hybridization with mix probes of sizzled and shh (top) or with the myoD probe (bottom). Even at a low dose (25 pg), noggin injection caused almost radial expansion of myoD (100%, n = 10). At a 100-pg dose, shh expression expanded diffusely to the ventral side (100%, n = 15). (N) Schematic summary of results of (K) through (M). Unlike chordin injection, noggin injection promotes an embryo-wide global dorsalization, instead of inducing a discrete dorsal axis.
|
|
Figure S2.
Distinct Long-Range Effects of Chordin and Noggin on pSmad1 Accumulation, Related to Figure 1
(A-F) Immunostaining of phospho-Smad 1 (pSmad1) in the midgastrula embryo. Cryostat sections across the dorsal-to-ventral marginal zone were made parallel to the plane of the blastopore. (A') through (F') show high-magnification images of the insets. (A) and (A') show the control embryo. Strong pSmad accumulation was preferentially seen in the ventral-most region. (B) and (B') show the β-CN-MO embryo. Strong pSmad accumulation was observed throughout the embryo. (C) and (C') show β-CN-MO embryo with single-blastomere injection of noggin (25 pg: venus expression as tracer) at the 8-cell stage. No substantial pSmad accumulation was seen on either the injection or noninjection side, indicating that the effect of noggin spread to the opposite side. (D) and (D') show β-CN-MO embryo with single-blastomere injection of chordin (25 pg: venus expression as tracer) at the 8-cell stage. Substantial pSmad accumulation was observed on the side opposite to the injection region, indicating that the influence of chordin was distance-sensitive. (E) and (E') show β-CN-MO + sizzled-MO embryo with single-blastomere injection of chordin. The area of pSmad accumulation expanded toward the chordin-injection domain. (F) and (F') show β-CN-MO embryo with single-blastomere injection of chordin. In this case, sizzled mRNA (400 pg) was coinjected with β-CN-MO at the 2-cell stage. No substantial pSmad accumulation was seen even on the noninjection side, reminiscent of noggin injection in (C).
(G-J) Schematic summary of the differential effects of noggin and chordin in the reconstitution assay.
|
|
Figure 2.
Rapid Proteolysis Limits the Working Range of Fast-Diffusing Chordin
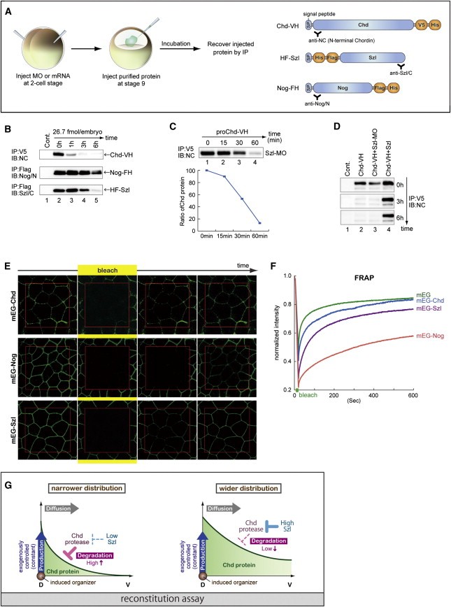
(A) Schematic of blastocoel injection assay. Proteins were immunoprecipitated with a C- or N-terminal antibody and detected with an antibody against the opposite end to selectively measure full-length proteins.
(B and C) Degradation kinetics of recombinant Chordin (B and C), Noggin (B), and Sizzled (B) in the embryo.
(D) Effects of depletion (lane 3) and overexpression (lane 4) of Sizzled on Chordin stability.
(E and F) In (E), FRAP assays of mEGFP-tagged Chordin (top), Noggin (middle), and Sizzled (bottom) shown by snapshots. From left to right columns; before bleaching, at the end of bleaching, 50 s after bleaching, and 230 s after bleaching. (F) Recovery kinetics of mEGFP-tagged proteins. mEG, control (secretable mEGFP) for free-diffusing protein (green). mEG-Chd, tagged Chordin (blue); mEG-Nog, tagged Noggin (pink); and mEG-Szl, tagged Sizzled (purple). Injection was done with 600 pg mRNA.
(G) Schematic of diffusion properties of Chordin.
See also Figures S3 and S4 and Movies S1, S2, S3, S4, and S5.
|
|
Figure 3.
Long-Range Feedback for Expression of chordin and sizzled
(A-C) qPCR analysis of transcriptional control for sizzled and bmp4 (A, ventral), myoD (B, lateral), and chordin, admp, and shh (C, dorsal) in the β-catenin-MO-injected embryo at stage 12 (n = 6; three experiments). The values in qPCR (per embryo) were normalized with the internal control (luciferase mRNA) included at the reaction (see Experimental Procedures). The expression levels of the wild-type embryo (Cont; no MO injection) was defined as 1. Increasing amounts of Noggin were injected into the blastocoel of the late blastula as in Figure 2A. Bars represent SD.
(D-K) Expression of sizzled in embryos at stages 10 (D and H), 11 (E and I), 12 (F and J), and 13 (G and K). (D) through (G) show control embryos, and (H) through (K) show chordin-MO-injected embryos.
(L-S) Expression of chordin in embryos at stages 10 (L and P), 11 (M and Q), 12 (N and R), and 13 (O and S). (L) through (O) show control embryos, and (P) through (S) show sizzled-MO-injected embryos.
(T and U) Quantification of expression levels of sizzled (T) and chordin (U) by qPCR (n = 8; three experiments). Bars represent SD.
(V) Schematic of the feedback loop involving Chordin, BMP, Sizzled, and Chordin proteinases.
(W) Simplified view of the axis-wide long-range feedback by Chordin and Sizzled.
|
|
Figure 4.
Dynamically Controlled Protein Accumulation in the Chordin-Sizzled Feedback System
(A-E) Endogenous proteins were recovered from extracellular fluid by dissociating embryos in a small volume of cold CMFM (Ca2+/Mg2+-free medium) with 7.5 mM EDTA at 4ºC (5 μl per embryo; 25 μl per lane for loading). In (A) and (B), increase of endogenous Sizzled protein by Chordin depletion (lane 3) is shown by western blot. Sizzled protein in the same number of stage 12 embryos was loaded in each lane. (B) shows protein quantification in (A). The level of Sizzled in the control embryo was defined as 1. (C) through (E) show accumulation of endogenous Chordin and Sizzled proteins during gastrulation. Secreted fractions in the control (C) and sizzled-MO-injected (D) embryos were analyzed. (E) Quantification of protein levels.
(F-H) Stage-dependent Chordin stability was analyzed in the blastocoel injection assay. In (G), the intact form of recombinant Chordin protein was quantified 1.5 hr after blastocoel injection (at stage 9, 10, 11, or 12). (H) shows the line graph presentation of results in (G).
(I) Effects of Sizzled depletion and overexpression on increased stability of recombinant Chordin at stage 11 in the blastocoel injection assay.
(J) Injection of chordin-MO (bottom) increased the stability of recombinant Chordin in the blastocoel injection assay.
(K) Depletion of all four BMPs (lane 5) promoted Chordin degradation in the stage 11 embryo.
(L) The amount of intact V5-tagged Chordin protein (top) was decreased when nontagged chordin (100 pg; lane 5) was coinjected with V5-tagged chordin (25 pg) into a vegetal blastomere of eight-cell embryos (compare with lane 3). β-CN-MO, Sizzled-MO, and Szl mRNA were injected at the two-cell stage. luc/F (bottom, injection control) and dnBMPR mRNA were injected at the eight-cell stage.
(M-P) Effects of MOs for admp and sizzled on DV markers. ADMP depletion moderately expanded the expression of the dorsal axial marker and reduced that of the ventral marker; 100%, n = 20, in (N). Sizzled depletion suppressed the dorsal axial marker and dramatically expanded the ventral marker; 100%, n = 14, in (O). Combined depletion of ADMP and Sizzled caused a phenotype similar to that by Sizzled depletion; in (P) 100%, n = 16, for dramatic sizzled expansion with no substantial shh expansion.
(Q) Schematic of the long-range feedback and accumulation model. Distribution of Chordin and Sizzled along the DV axis is shown in red and blue, respectively. ns, nonspecific band.
|
|
Figure 5.
Essential Role of the Chordin-Sizzled System in DV Pattern Scaling after Bisection
(A-C) External phenotypes at the tailbud stage in bisection experiments (bisection was done at stage 8). Lateral, dorsal, and ventral views are shown in (A), (B), and (C), respectively.
(D) Transcript levels of regional markers in the same number of control (blue), dorsal-half (red), and ventral-half (green) embryos (stage 12) shown by qPCR (three experiments). Bars represent SD.
(E) Transcript levels of chordin (blue), noggin (red), and sizzled (green) in the same number of control, dorsal-half, and ventral-half embryos at stage 9 (three experiments). Bars represent SD.
(F-M) Effect of Sizzled depletion on DV marker patterns in bisection conditions. (F) through (I) show uninjected controls. (J) through (M) show sizzled-MO-injected embryos. (F), (H), (J), and (L) show whole embryos. (G), (I), (K), and (M) show bisected dorsal halves. (F), (G), (J), and (K) show dorsal views. (H), (I), (L), and (M) show lateral views. (I) Balanced shh and sizzled expression in 100%, n = 11. (L) shows dramatic sizzled expansion in 100%, n = 20. (M) shows disproportionate reduction in sizzled expression in 100%, n = 12.
See also Figure S5.
|
|
Figure S6.
Computer Simulation of DV Patterning Based on the "Long-Range Accumulation and Feedback" Model, Related to Figure 6
(A) Space-time plots of regional production of Chordin, ADMP, Sizzled, and BMP4.
(B) Space-time plots of protein distribution of Chordin (total), Sizzled, free BMP4, free ADMP, and free BMPs (free-ADMP + free-BMP4).
(C�L) Simulation results at 20 hr. (C) Temporal profiles of regional production of Chordin, ADMP, Sizzled and BMP4. (D) Simulated protein distribution of free BMP4 and free ADMP. (E) Simulated protein distribution of BMP4-Chordin and ADMP-Chordin complexes. (F) Simulation results showing embryo-size-dependent changes of average Sizzled concentrations in the wild-type and ADMP-depleted embryos. (G) Embryo-size-dependent distribution of total Chordin, free BMPs, and Sizzled proteins along the DV axis. The y-axis stands for protein levels for Sizzled, total Chordin (left scale), and free BMPs (right scale). (H) Collapse of scaling upon a further body-size reduction in the simulation. The quarter-sized embryo (around the dorsal end) became hyperdorsalized in (I) (no scaling) and expressed little ventral marker in (J) and (K) (no sizzled expression in 100%, n = 16). In (L), scaling occurred, but within a narrower range, in the simulated ADMP-depleted embryo.
(M) ADMP-depletion caused a moderate dorsalization in the embryo.
(N) Bisection caused a strong hyperdorsalization (see a catastrophic expansion of shh expression) in the ADMP-depleted embryo, unlike the wild-type (Figure 5G).
(O) Simulated effects of embryo-size reduction on relative DV patterning in the wild-type embryo at 20, 50, and 100 hr.
|
|
Figure S7.
Size-Sensitive Control of Proteolysis and Protein Distribution in DV Patterning, Related to Figure 7
(A-D') Bisection experiments using β-catenin MO embryos that received a single-blastomere injection at the 16-cell stage. (A), (B), (C), and (D) show a bright field view. (A'), (B'), (C'), and (D') show mCherry fluorescence (tracer for injected cells). Whole embryos are shown at stage 8 in (A) and (A') and stage 13 in (B) and (B'). (C), (D), (C'), and (D') show bisected injected halves in (C) and (C') and noninjected halves in (D) and (D') at stage 13 (bisected at stage 8). With the guide of mCherry fluorescence, the embryo could be reproducibly bisectioned into injected and noninjected halves.
(E) Construction of tagged proteins in these assays.
(F) Distribution of the control protein (secretable alkaline phosphatase produced by injection of 12.5 pg mRNA; NC-SEAP; NC is an epitope tag) in bisected halves (β-catenin-MO injected) at stage 13 equivalent (bisection was done at stage 8). Unlike Chordin (Figure 7B), NC-AP protein accumulation in the injected half (lane 3) was comparable to that in the whole embryo (lane 2).
(G) Distribution of NC-Venus (control free-diffusing protein; produced by injection of 12.5 pg mRNA) in the injected and noninjected halves at the early gastrula stage (soon after bisection; compare with Figure 7E). A substantial level of NC-Venus was detected also on the noninjected side (lane 4).
(H and I) Long-range diffusion of tagged (H) BMP4 and (I) ADMP proteins (produced by injection of 12.5 pg mRNA) to the other side of the embryo.
(J) Schematic of the idea that the level of Sizzled conveys the size information of the embryo. On the basis of the "long-range accumulation and feedback model," it may be also considered that the DV patterning system interprets the embryonic size according to the Sizzled level: in this reverse-angle view, embryos with Sizzled overexpression and depletion are larger and smaller, respectively, in their imaginary sizes judged by the patterning system (brown circles; top), whereas the DV patterns in the real size embryos that we see (black circle; top) correspond to dorsalization and ventralization (bottom).
|
|
Figure 1.
Graded DV Patterning by the Organizer Depends on Chordin (A) Schematic of DV pattern in the control (Cont.) stage 12.5 embryo. D, dorsal; L, lateral; V, ventral. (B) Whole-mount in situ hybridization with shh (dorsal axial) and sizzled (Szl) (ventral) probes (Mix probes, hereinafter). (C) β-catenin-MO-injected embryo with radial expression of sizzled (100%, n = 20). (D) Radial shh expression in the embryo injected with β-catenin-MO and MOs against four major bmp genes: bmp4, admp, bmp2, and bmp7 (100%, n = 11). (E) Single-blastomere injection of dnBR (shown by the LacZ tracer in red; 200 pg) rescued the DV pattern in the β-catenin-MO-injected embryo (100%, n = 13). (F) Single-blastomere injection of dnBR in the embryo injected with β-catenin- and chordin-MOs. Dorsal expansion of sizzled expression was seen. Compare with (E); 100%, n = 15. (G) Single-blastomere injection of dnBR in the embryo injected with β-catenin- and noggin-MOs. No sizzled expansion (87.5%, n = 16). (H) Summary of (E)â(G). (IâT) Reconstitution experiments using the triple-knockdown embryo with MOs for β-catenin, chordin (Chd), and noggin. (I) through (L) show marker expression in the triple-knockdown embryo at stage 12 (J) sizzled and (L) myoD; (I) and (K) show controls. (MâO) Single-blastomere injection of chordin (the LacZ tracer in red) rescued the DV pattern in the triple-knockdown embryo; 100%, n = 12, for (N) and 85.7%, n = 14, for (O), judged by mixed probes. In (M), at a smaller dosage (6.25 pg), no dorsal-lateral region was observed. (P) Schematic of results in (M) through (O). (Q) through (T) show the effects of overexpression (S) and depletion (T) of sizzled on DV markers in the triple-knockdown embryo rescued by chordin (R) (25 pg); control is shown in (Q). (S) Substantial expansion of shh and myoD (86.7%, n = 15 and 100%, n = 16) by sizzled mRNA injection at the two-cell stage (400 pg). (T) Substantial reduction of shh and myoD (100%, n = 17 and n = 16) by sizzled-MO injection at the two-cell stage. (U and V) Effects of loss (U) and gain (V) of Sizzledâs function on the DV pattern. (U) shows substantial expansion of sizzled (100%, n = 20), and (V) shows substantial expansion of shh (87%, n = 23). See also Figures S1 and S2.
|
|
Figure 7.
Size-Dependent Control of Chordin Stability. (A) Schematic of reconstitution experiments. The dorsal axis was rescued by a single-blastomere injection of chordin (V5-tagged; 12.5 pg) in the β-catenin-depleted embryo. As a tracer, mcherry (200 pg) was coinjcted for marking the injected site. (BâD) Effect of bisection on the levels of intact Chordin protein. Lanes 1 show uninjected whole embryos. Lanes 2 show whole embryos with mRNA injection. Lanes 3 show injected halves (mCherry+). Lanes 4 show uninjected halves (mCherryâ). IgG-H is the loading control for interexperimental comparison for (B)through (D). In (B), the amount of intact Chordin (top) was decreased in the dorsal halves as compared to that in the same number of the whole embryos. This contrasted the largely constant amounts of control luciferase (bottom; 150 pg luciferase mRNA injection). As shown in (C), when Sizzled was depleted in addition, the amounts of intact Chordin with (lane 3) or without (lane 2) bisection were comparable and low. In the Sizzled-overexpressed conditions in (D), the amounts of intact Chordin with (lane 3) or without (lane 2) bisection were comparable and high. (EâI) Analysis of long-range protein distribution at the early gastrula stage. (E) Schematic of comparison of protein contents in âinjectedâ (mCherry+) and âuninjectedâ (mCherryâ) halves of the stage 11 embryo. In (F), epitope-tagged Chordin was predominantly detected in the âinjectedâ halves (lane 2). In (G), when Sizzled was overexpressed, epitope-tagged Chordin was detected also in the âuninjectedâ halves. In (H), Sizzled (12.5 pg), expressed on one side, was detected on the other side. (I) shows ratios of protein levels detected in the âuninjectedâ halves (the level in the âinjectedâ halves is defined as 1). See also Figure S7.
|