XB-ART-47280
EMBO J
2013 Jul 31;3215:2172-85. doi: 10.1038/emboj.2013.148.
Show Gene links
Show Anatomy links
DNA polymerase κ-dependent DNA synthesis at stalled replication forks is important for CHK1 activation.
Bétous R
,
Pillaire MJ
,
Pierini L
,
van der Laan S
,
Recolin B
,
Ohl-Séguy E
,
Guo C
,
Niimi N
,
Grúz P
,
Nohmi T
,
Friedberg E
,
Cazaux C
,
Maiorano D
,
Hoffmann JS
.
???displayArticle.abstract???
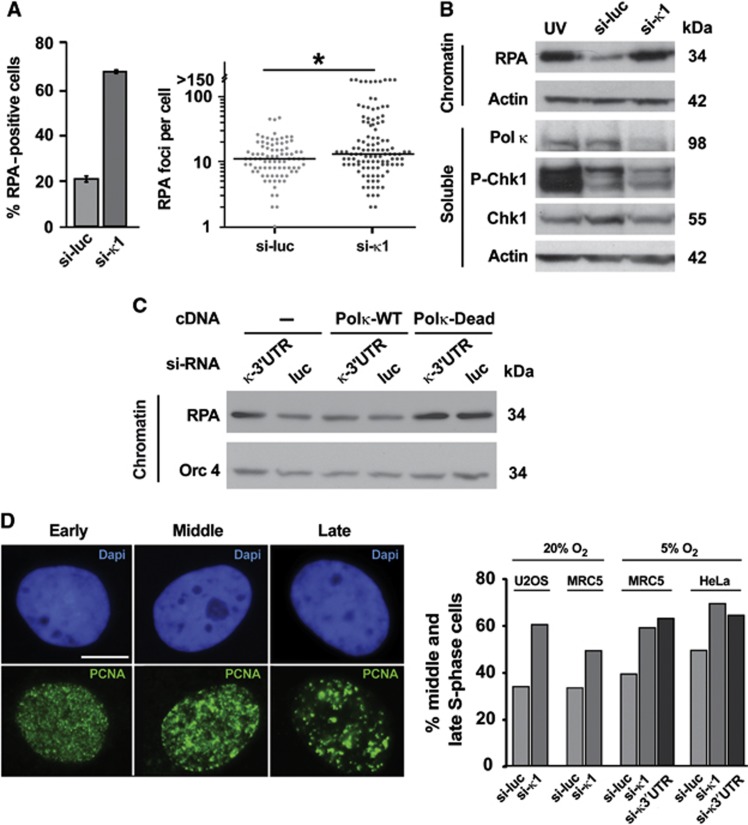
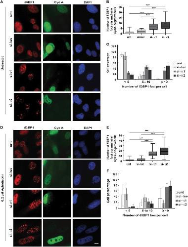
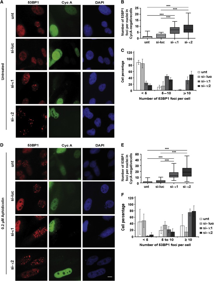
Formation of primed single-stranded DNA at stalled replication forks triggers activation of the replication checkpoint signalling cascade resulting in the ATR-mediated phosphorylation of the Chk1 protein kinase, thus preventing genomic instability. By using siRNA-mediated depletion in human cells and immunodepletion and reconstitution experiments in Xenopus egg extracts, we report that the Y-family translesion (TLS) DNA polymerase kappa (Pol κ) contributes to the replication checkpoint response and is required for recovery after replication stress. We found that Pol κ is implicated in the synthesis of short DNA intermediates at stalled forks, facilitating the recruitment of the 9-1-1 checkpoint clamp. Furthermore, we show that Pol κ interacts with the Rad9 subunit of the 9-1-1 complex. Finally, we show that this novel checkpoint function of Pol κ is required for the maintenance of genomic stability and cell proliferation in unstressed human cells.
???displayArticle.pubmedLink??? 23799366
???displayArticle.pmcLink??? PMC3730229
???displayArticle.link??? EMBO J
Species referenced: Xenopus laevis
Genes referenced: actl6a actn1 atr chek1 itih3 mcm7 pcna rpa1 tbx2
???attribute.lit??? ???displayArticles.show???
References [+] :
Avkin,
Quantitative analysis of translesion DNA synthesis across a benzo[a]pyrene-guanine adduct in mammalian cells: the role of DNA polymerase kappa.
2004, Pubmed
Avkin, Quantitative analysis of translesion DNA synthesis across a benzo[a]pyrene-guanine adduct in mammalian cells: the role of DNA polymerase kappa. 2004, Pubmed
Bergoglio, DNA synthesis by Pol η promotes fragile site stability by preventing under-replicated DNA in mitosis. 2013, Pubmed
Bétous, Role of TLS DNA polymerases eta and kappa in processing naturally occurring structured DNA in human cells. 2009, Pubmed
Bi, DNA polymerase kappa is specifically required for recovery from the benzo[a]pyrene-dihydrodiol epoxide (BPDE)-induced S-phase checkpoint. 2005, Pubmed
Biard, Development of new EBV-based vectors for stable expression of small interfering RNA to mimick human syndromes: application to NER gene silencing. 2005, Pubmed
Burr, Elevated mutation rates in the germline of Polkappa mutant male mice. 2006, Pubmed
Byun, Functional uncoupling of MCM helicase and DNA polymerase activities activates the ATR-dependent checkpoint. 2005, Pubmed , Xenbase
Callegari, Postreplication gaps at UV lesions are signals for checkpoint activation. 2010, Pubmed
Chang, Monoubiquitination of proliferating cell nuclear antigen induced by stalled replication requires uncoupling of DNA polymerase and mini-chromosome maintenance helicase activities. 2006, Pubmed , Xenbase
Ciccia, The DNA damage response: making it safe to play with knives. 2010, Pubmed
Cimprich, ATR: an essential regulator of genome integrity. 2008, Pubmed
Cortez, Unwind and slow down: checkpoint activation by helicase and polymerase uncoupling. 2005, Pubmed
Costanzo, Xenopus cell-free extracts to study DNA damage checkpoints. 2004, Pubmed , Xenbase
Davies, Activation of ubiquitin-dependent DNA damage bypass is mediated by replication protein a. 2008, Pubmed
Delacroix, The Rad9-Hus1-Rad1 (9-1-1) clamp activates checkpoint signaling via TopBP1. 2007, Pubmed
Elbashir, Duplexes of 21-nucleotide RNAs mediate RNA interference in cultured mammalian cells. 2001, Pubmed
Ellison, Biochemical characterization of DNA damage checkpoint complexes: clamp loader and clamp complexes with specificity for 5' recessed DNA. 2003, Pubmed
Friedberg, Suffering in silence: the tolerance of DNA damage. 2005, Pubmed
Friedberg, Trading places: how do DNA polymerases switch during translesion DNA synthesis? 2005, Pubmed
Friedberg, Specialized DNA polymerases, cellular survival, and the genesis of mutations. 2002, Pubmed
Furuya, Chk1 activation requires Rad9 S/TQ-site phosphorylation to promote association with C-terminal BRCT domains of Rad4TOPBP1. 2004, Pubmed
Gerlach, Purification and characterization of pol kappa, a DNA polymerase encoded by the human DINB1 gene. 2001, Pubmed
Gong, BACH1/FANCJ acts with TopBP1 and participates early in DNA replication checkpoint control. 2010, Pubmed
Hile, Beyond translesion synthesis: polymerase κ fidelity as a potential determinant of microsatellite stability. 2012, Pubmed
Kai, Checkpoint activation regulates mutagenic translesion synthesis. 2003, Pubmed
Liu, Claspin operates downstream of TopBP1 to direct ATR signaling towards Chk1 activation. 2006, Pubmed
Lopes, The DNA replication checkpoint response stabilizes stalled replication forks. 2001, Pubmed
Lopes, Multiple mechanisms control chromosome integrity after replication fork uncoupling and restart at irreparable UV lesions. 2006, Pubmed
Lukas, 53BP1 nuclear bodies form around DNA lesions generated by mitotic transmission of chromosomes under replication stress. 2011, Pubmed
Lupardus, A requirement for replication in activation of the ATR-dependent DNA damage checkpoint. 2002, Pubmed , Xenbase
Maiorano, Pol κ in replication checkpoint. 2013, Pubmed
Maiorano, MCM8 is an MCM2-7-related protein that functions as a DNA helicase during replication elongation and not initiation. 2005, Pubmed , Xenbase
Maya-Mendoza, Chk1 regulates the density of active replication origins during the vertebrate S phase. 2007, Pubmed
Melo, A unified view of the DNA-damage checkpoint. 2002, Pubmed , Xenbase
Michael, Activation of the DNA replication checkpoint through RNA synthesis by primase. 2000, Pubmed , Xenbase
Mordes, TopBP1 activates ATR through ATRIP and a PIKK regulatory domain. 2008, Pubmed
Murray, Cell cycle extracts. 1991, Pubmed
Neelsen, Oncogenes induce genotoxic stress by mitotic processing of unusual replication intermediates. 2013, Pubmed
Nyberg, Toward maintaining the genome: DNA damage and replication checkpoints. 2002, Pubmed
Ogi, The Y-family DNA polymerase kappa (pol kappa) functions in mammalian nucleotide-excision repair. 2006, Pubmed
Ogi, Three DNA polymerases, recruited by different mechanisms, carry out NER repair synthesis in human cells. 2010, Pubmed
Ogi, Polkappa protects mammalian cells against the lethal and mutagenic effects of benzo[a]pyrene. 2002, Pubmed
Ohashi, Fidelity and processivity of DNA synthesis by DNA polymerase kappa, the product of the human DINB1 gene. 2000, Pubmed
Okada, Involvement of vertebrate polkappa in Rad18-independent postreplication repair of UV damage. 2002, Pubmed
Petermann, Evidence that the ATR/Chk1 pathway maintains normal replication fork progression during unperturbed S phase. 2006, Pubmed
Raderschall, Nuclear foci of mammalian recombination proteins are located at single-stranded DNA regions formed after DNA damage. 1999, Pubmed
Recolin, Role of replication protein A as sensor in activation of the S-phase checkpoint in Xenopus egg extracts. 2012, Pubmed , Xenbase
Rey, Human DNA polymerase eta is required for common fragile site stability during unperturbed DNA replication. 2009, Pubmed
Schenten, DNA polymerase kappa deficiency does not affect somatic hypermutation in mice. 2002, Pubmed
Sogo, Fork reversal and ssDNA accumulation at stalled replication forks owing to checkpoint defects. 2002, Pubmed
Stancel, Polk mutant mice have a spontaneous mutator phenotype. 2009, Pubmed
Van, Continued primer synthesis at stalled replication forks contributes to checkpoint activation. 2010, Pubmed , Xenbase
Waters, Eukaryotic translesion polymerases and their roles and regulation in DNA damage tolerance. 2009, Pubmed
Yan, TopBP1 and DNA polymerase-alpha directly recruit the 9-1-1 complex to stalled DNA replication forks. 2009, Pubmed , Xenbase
Zhang, The F box protein Fbx6 regulates Chk1 stability and cellular sensitivity to replication stress. 2009, Pubmed
Zou, Replication protein A-mediated recruitment and activation of Rad17 complexes. 2003, Pubmed
Zou, Regulation of ATR substrate selection by Rad17-dependent loading of Rad9 complexes onto chromatin. 2002, Pubmed
