XB-ART-47214
Nat Commun
2012 Jan 01;3:1252. doi: 10.1038/ncomms2257.
Show Gene links
Show Anatomy links
Molecular mechanism of the assembly of an acid-sensing receptor ion channel complex.
Yu Y
,
Ulbrich MH
,
Li MH
,
Dobbins S
,
Zhang WK
,
Tong L
,
Isacoff EY
,
Yang J
.
???displayArticle.abstract???
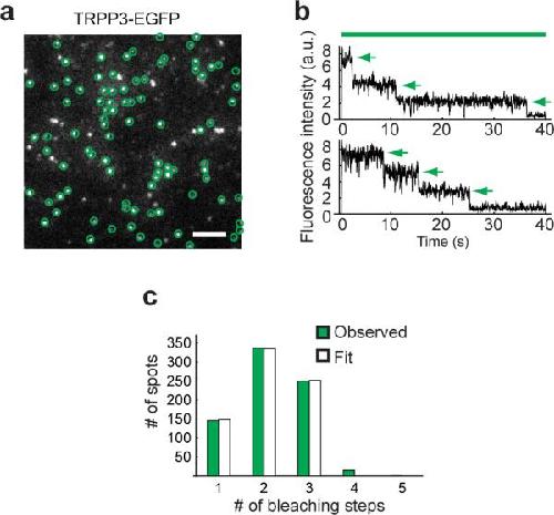
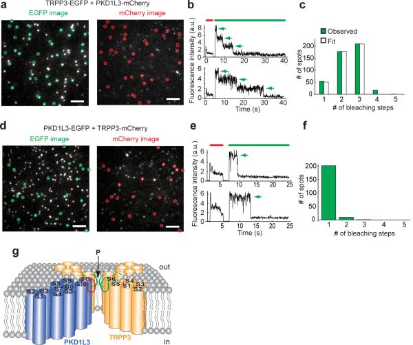
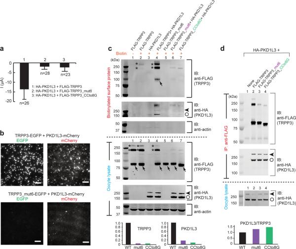
Polycystic kidney disease (PKD) family proteins associate with transient receptor potential (TRP) channel family proteins to form functionally important complexes. PKD proteins differ from known ion channel-forming proteins and are generally thought to act as membrane receptors. Here we find that PKD1L3, a PKD protein, functions as a channel-forming subunit in an acid-sensing heteromeric complex formed by PKD1L3 and TRPP3, a TRP channel protein. Single amino-acid mutations in the putative pore region of both proteins alter the channel's ion selectivity. The PKD1L3/TRPP3 complex in the plasma membrane of live cells contains one PKD1L3 and three TRPP3. A TRPP3 C-terminal coiled-coil domain forms a trimer in solution and in crystal, and has a crucial role in the assembly and surface expression of the PKD1L3/TRPP3 complex. These results demonstrate that PKD subunits constitute a new class of channel-forming proteins, enriching our understanding of the function of PKD proteins and PKD/TRPP complexes.
???displayArticle.pubmedLink??? 23212381
???displayArticle.pmcLink??? PMC3575195
???displayArticle.link??? Nat Commun
???displayArticle.grants??? [+]
GM085234 NIGMS NIH HHS , NS035549 NINDS NIH HHS , NS045383 NINDS NIH HHS , R01 NS035549 NINDS NIH HHS , R01 GM085234 NIGMS NIH HHS , R01 NS045383 NINDS NIH HHS
Species referenced: Xenopus
Genes referenced: actl6a mbp pkd1l3 pkd2 prkd1 tppp3
???attribute.lit??? ???displayArticles.show???
References [+] :
Anyatonwu,
Organic cation permeation through the channel formed by polycystin-2.
2005, Pubmed
Anyatonwu, Organic cation permeation through the channel formed by polycystin-2. 2005, Pubmed
Behn, Quantifying the interaction of the C-terminal regions of polycystin-2 and polycystin-1 attached to a lipid bilayer by means of QCM. 2010, Pubmed
Brünger, Crystallography & NMR system: A new software suite for macromolecular structure determination. 1998, Pubmed
Chang, A proton current drives action potentials in genetically identified sour taste cells. 2010, Pubmed
Chen, Polycystin-L is a calcium-regulated cation channel permeable to calcium ions. 1999, Pubmed , Xenbase
Damann, TRPs in our senses. 2008, Pubmed
Delmas, Polycystins: polymodal receptor/ion-channel cellular sensors. 2005, Pubmed
Emsley, Coot: model-building tools for molecular graphics. 2004, Pubmed
Feng, A single amino acid residue constitutes the third dimerization domain essential for the assembly and function of the tetrameric polycystin-2 (TRPP2) channel. 2011, Pubmed
Fujimoto, The single pore residue Asp523 in PKD2L1 determines Ca2+ permeation of the PKD1L3/PKD2L1 complex. 2011, Pubmed
González-Perrett, Polycystin-2, the protein mutated in autosomal dominant polycystic kidney disease (ADPKD), is a Ca2+-permeable nonselective cation channel. 2001, Pubmed
Guo, Identification and characterization of a novel polycystin family member, polycystin-L2, in mouse and human: sequence, expression, alternative splicing, and chromosomal localization. 2000, Pubmed
Harris, Polycystic kidney disease. 2009, Pubmed
Horio, Sour taste responses in mice lacking PKD channels. 2011, Pubmed
Huang, The cells and logic for mammalian sour taste detection. 2006, Pubmed
Huque, Sour ageusia in two individuals implicates ion channels of the ASIC and PKD families in human sour taste perception at the anterior tongue. 2009, Pubmed
Inada, Off-response property of an acid-activated cation channel complex PKD1L3-PKD2L1. 2008, Pubmed
Ishii, Acetic acid activates PKD1L3-PKD2L1 channel--a candidate sour taste receptor. 2009, Pubmed
Ishimaru, Transient receptor potential (TRP) channels and taste sensation. 2009, Pubmed
Ishimaru, Interaction between PKD1L3 and PKD2L1 through their transmembrane domains is required for localization of PKD2L1 at taste pores in taste cells of circumvallate and foliate papillae. 2010, Pubmed
Ishimaru, Transient receptor potential family members PKD1L3 and PKD2L1 form a candidate sour taste receptor. 2006, Pubmed
Kang, C. elegans TRP family protein TRP-4 is a pore-forming subunit of a native mechanotransduction channel. 2010, Pubmed
Kawaguchi, Activation of polycystic kidney disease-2-like 1 (PKD2L1)-PKD1L3 complex by acid in mouse taste cells. 2010, Pubmed
Koulen, Polycystin-2 is an intracellular calcium release channel. 2002, Pubmed
Li, Identification of two novel polycystic kidney disease-1-like genes in human and mouse genomes. 2003, Pubmed
LopezJimenez, Two members of the TRPP family of ion channels, Pkd1l3 and Pkd2l1, are co-expressed in a subset of taste receptor cells. 2006, Pubmed
Matulef, Cyclic nucleotide-gated ion channels. 2003, Pubmed
Mochizuki, PKD2, a gene for polycystic kidney disease that encodes an integral membrane protein. 1996, Pubmed
Molland, Identification of the structural motif responsible for trimeric assembly of the C-terminal regulatory domains of polycystin channels PKD2L1 and PKD2. 2010, Pubmed
Molland, Crystal structure and characterization of coiled-coil domain of the transient receptor potential channel PKD2L1. 2012, Pubmed
Nelson, Taste function in mice with a targeted mutation of the pkd1l3 gene. 2010, Pubmed
Nomura, Identification of PKDL, a novel polycystic kidney disease 2-like gene whose murine homologue is deleted in mice with kidney and retinal defects. 1998, Pubmed
Ong, Molecular pathogenesis of ADPKD: the polycystin complex gets complex. 2005, Pubmed
Otwinowski, Processing of X-ray diffraction data collected in oscillation mode. 1997, Pubmed
Owsianik, Structure-function relationship of the TRP channel superfamily. 2006, Pubmed
Prakriya, Orai1 is an essential pore subunit of the CRAC channel. 2006, Pubmed
Qian, PKD1 interacts with PKD2 through a probable coiled-coil domain. 1997, Pubmed
Ramsey, An introduction to TRP channels. 2006, Pubmed
Shimizu, Bimodal effect of alkalization on the polycystin transient receptor potential channel, PKD2L1. 2011, Pubmed
Shimizu, Regulation of the murine TRPP3 channel by voltage, pH, and changes in cell volume. 2009, Pubmed
Storoni, Likelihood-enhanced fast rotation functions. 2004, Pubmed
Tai, The conduction pore of a cardiac potassium channel. 1998, Pubmed , Xenbase
Tsiokas, Homo- and heterodimeric interactions between the gene products of PKD1 and PKD2. 1997, Pubmed
Ulbrich, Rules of engagement for NMDA receptor subunits. 2008, Pubmed , Xenbase
Ulbrich, Subunit counting in membrane-bound proteins. 2007, Pubmed , Xenbase
Venkatachalam, TRP channels. 2007, Pubmed
Wu, International Union of Basic and Clinical Pharmacology. LXXVI. Current progress in the mammalian TRP ion channel family. 2010, Pubmed
Yeromin, Molecular identification of the CRAC channel by altered ion selectivity in a mutant of Orai. 2006, Pubmed
Yu, Structural and molecular basis of the assembly of the TRPP2/PKD1 complex. 2009, Pubmed , Xenbase
Zhang, The multimeric structure of polycystin-2 (TRPP2): structural-functional correlates of homo- and hetero-multimers with TRPC1. 2009, Pubmed
Zhou, Polycystins and primary cilia: primers for cell cycle progression. 2009, Pubmed
