Click here to close
Hello! We notice that you are using Internet Explorer, which is not supported by Xenbase and may cause the site to display incorrectly.
We suggest using a current version of Chrome,
FireFox, or Safari.
PLoS One
2013 May 15;85:e64096. doi: 10.1371/journal.pone.0064096.
Show Gene links
Show Anatomy links
The polarization of the G-protein activated potassium channel GIRK5 to the vegetal pole of Xenopus laevis oocytes is driven by a di-leucine motif.
Díaz-Bello B
,
Rangel-García CI
,
Salvador C
,
Carrisoza-Gaytán R
,
Escobar LI
.
???displayArticle.abstract???
The G protein-coupled inwardly-rectifying potassium channels (known as GIRK or Kir3) form functional heterotetramers gated by G-βγ subunits. GIRK channels participate in heart rate modulation and neuronal postsynaptic inhibition in mammals. In Xenopus laevis oocytes, GIRK5 is a functional homomultimer. Previously, we found that phosphorylation of a tyrosine (Y16) at its N-terminus downregulates the surface expression of GIRK5. In this work, we elucidated the subcellular localization and trafficking of GIRK5 in oocytes. Several EGFP-GIRK5 chimeras were produced and an ECFP construct was used to identify the endoplasmic reticulum (ER). Whereas GIRK5-WT was retained in the ER at the animal pole, the phospho-null GIRK5-Y16A was localized to the vegetal pole. Interestingly, a construct with an N-terminal Δ25 deletion produced an even distribution of the channel in the whole oocyte. Through an alanine-scan, we identified an acidic cluster/di-leucine sorting-signal recognition motif between E17 and I22. We quantified the effect of each amino acid residue within this di-leucine motif in determining the distribution of GIRK5 to the animal and vegetal poles. We found that Y16 and I22 contributed to functional expression and were dominant in the polarization of GIRK5. We thus conclude that the N-terminal acidic di-leucine motif of GIRK5 determines its retention and polarized trafficking within Xl oocytes.
???displayArticle.pubmedLink???
23717539
???displayArticle.pmcLink???PMC3661522 ???displayArticle.link???PLoS One
Figure 2. Localization of GIRK5 in an Xl oocyte.Images on the left and right show light transmission and confocal images, respectively. The animal pole (ap) and vegetal pole (vp) are shown at the top and the bottom of each panel, respectively. Oocyte circumference (A and B) and the limits between the animal and vegetal poles are indicated on confocal images with a white circle and dashes, respectively. The nucleus (n) is shown on the light transmission images. A) Non injected; B) Injected with EGFP-GIRK5, which localized in the nucleus at the animal pole (green); C) Injected with ECFP-ER, which labeled the ER (red). Scale bar: 250 µm.
Figure 3. Polarization of GIRK5 within the animal pole.A) Light transmission image of the oocyte animal pole section; B,C,D) Confocal microscopic image of the same animal pole section visualizing EGFP-GIRK5 (B, green), ECFP-ER (C, red) or both (D). GIRK5 localized both in the nucleus (n, green) and the ER (yellow). A 40× objective was used. Scale bar: 100 µm.
Figure 4. Time-course of GIRK5-Y/A expression.The expression of the EGFP-Y/A construct was observed at different time points after mRNA injection: A) 24 h, a faint expression of Y/A was observed; B) 48 h, Y/A was localized next to the nucleus and in the cytoplasm; C) 72 h, Y/A was in the cytoplasm towards the vegetal pole; D) 96 h, Y/A was in the vegetal pole. The animal pole (ap) and vegetal pole (vp) are shown at the top and the bottom of each panel, respectively. The oocyte circumference is indicated with a white circle in panel A. The limits between the animal and vegetal poles are indicated with white dashes. Scale bar: 250 µm.
Figure 5. Localization of GIRK5-WT, GIRK5-Δ25 and GIRK5-Y/A.A) Confocal microscopy images of EGFP chimeras of GIRK5, GIRK5-Δ25 and GIRK5-Y/A. B) Fluorescence quantification. GIRK5 was localized at the animal pole (P<0.001); GIRK5-Δ25 showed an even distribution in the whole oocyte (P>0.001); GIRK5-Y/A localized to the vegetal pole (P<0.001. Scale bar: 250 µm. Error bars correspond to mean ± SD; n = 4–6. Circle indicates significant differences of the animal pole compared to vegetal pole (P<0.001; paired Student’s t test). Triangle indicates that there is a significant difference among them (P<0.005; One Way – ANOVA). Auto-fluorescence of water-injected oocytes (control) was subtracted from mutants.
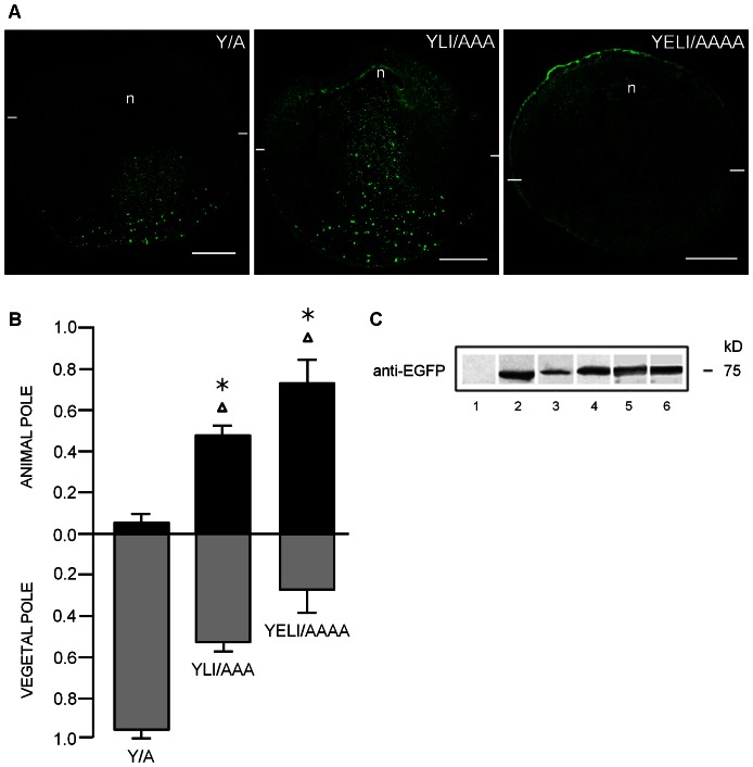
Figure 6. Role of the di-leucine motif in the localization of GIRK5.A) Confocal microscopy images of EGFP chimeras. Removal of the hydrophobic leucine and isoleucine residues in the nonphosphorylated GIRK5 (YLI/AAA), targeted the channel equally to both poles. Remarkably, alanine mutation of the whole di-leucine sorting signal (YELI/AAAA) produced GIRK5 polarization to the animal pole. Scale bar: 250 µm. B) Fluorescence quantification. Error bars correspond to mean ± SD, n = 4–6. Triangle indicates significant differences of oocytes compared to Y16A (P<0.001; One-Way ANOVA). Asterisk indicates significant differences of oocytes compared between them (P>0.001; One-Way ANOVA). The statistic significance between samples is the same for the animal and vegetal pole. C) Immunoblot analysis revealed bands that correspond to the expected weight of 75 kDa of the EGFP-GIRK5 constructs: 1) Non-injected, 2) GIRK5-Δ25, 3) GIRK5-WT, 4) GIRK5-Y/A, 5) GIRK5-YLI/AAA and 6) GIRK5-YELI/AAAA.
Figure 7. Activity of GIRK5 mutants.A) Normalized currents (I/I0) registered at −160 mV in oocytes injected with H2O (control), and mRNA of GIRK5 constructs. Error bars correspond to mean ± SEM from a number (n = 10) of independent experimental observations. A circle indicates a significant difference compared to the control oocytes (P<0.01; Student’s t test). A triangle indicates no significant difference between oocytes (P>0.01; One-Way ANOVA). Normalized currents were registered at −160 mV, (P<0.01 for all bars); B) A representative trace recording with control and GIRK5-YELI/AAAA is shown. GIRK5-YELI/AAAA elicited longer potassium inward currents (8.2±0.06 µA). Steps of 100 ms from −160 to +60 mV with increments of 20 mV were applied. Oocytes were clamped at a holding potential of 0 mV and registered in a highly concentrated K+ solution (118 mM).
Figure 8. Retention and polarization of GIRK5 mutants bearing the I/A mutation.A) Confocal microscopy assays and B) Quantification of fluorescence show that removal I22 residue in GIRK5, as shown in I/A and LI/AA, causes loss of polarization, whereas the ELI/AAA variant is targeted to both poles like Δ25. Scale bar: 250 µm. Error bars correspond to mean ± SD, n = 4–6. A circle and an asterisk indicate significant differences compared to oocytes expressing Y/A and Δ25, respectively (P<0.05; One-Way ANOVA). The statistic significance between samples is the same for the animal and vegetal pole. C) Immunoblot analysis of EGFP-GIRK5 mutants with bands corresponding to the expected weight of 75 kDa: 1) I/A, 2) LI/AA, 3) ELI/AAA.
Figure 1. Cytoplasmic N-terminal domain of a GIRK5 subunit and constructs generated.A) GIRK5 is composed of a short intracellular N-terminus, two trans-membrane helices (M1 and M2), a pore (P), an extracellular loop, and a long unstructured C-terminus (Bichet D., 2003 and Choe S., 2002). The N-terminus of GIRK5 contains an acidic di-leucine motif (16-YEXXXLI-22) that drives its cellular trafficking. B) Name and description of each mutant used in this study.
Allison,
Two distinct Staufen isoforms in Xenopus are vegetally localized during oogenesis.
2004, Pubmed,
Xenbase
Allison,
Two distinct Staufen isoforms in Xenopus are vegetally localized during oogenesis.
2004,
Pubmed
,
Xenbase
Barnard,
Translation of exogenous messenger RNA coding for nicotinic acetylcholine receptors produces functional receptors in Xenopus oocytes.
1982,
Pubmed
,
Xenbase
Bauer,
An endogenous inactivating inward-rectifying potassium current in oocytes of Xenopus laevis.
1996,
Pubmed
,
Xenbase
Bello,
Characterization of a di-leucine-based signal in the cytoplasmic tail of the nucleotide-pyrophosphatase NPP1 that mediates basolateral targeting but not endocytosis.
2001,
Pubmed
Bonifacino,
Signals for sorting of transmembrane proteins to endosomes and lysosomes.
2003,
Pubmed
Carrel,
Role of the C-terminal di-leucine motif of 5-HT1A and 5-HT1B serotonin receptors in plasma membrane targeting.
2006,
Pubmed
Chan,
The maternally localized RNA fatvg is required for cortical rotation and germ cell formation.
2007,
Pubmed
,
Xenbase
Chung,
Neuronal activity regulates phosphorylation-dependent surface delivery of G protein-activated inwardly rectifying potassium channels.
2009,
Pubmed
Dascal,
Signalling via the G protein-activated K+ channels.
1997,
Pubmed
Dhar,
Protein expression of G-protein inwardly rectifying potassium channels (GIRK) in breast cancer cells.
2006,
Pubmed
Dong,
Regulation of G protein-coupled receptor export trafficking.
2007,
Pubmed
Duvernay,
A conserved motif for the transport of G protein-coupled receptors from the endoplasmic reticulum to the cell surface.
2004,
Pubmed
El Nemer,
Isoforms of the Lutheran/basal cell adhesion molecule glycoprotein are differentially delivered in polarized epithelial cells. Mapping of the basolateral sorting signal to a cytoplasmic di-leucine motif.
1999,
Pubmed
Hedin,
Cloning of a Xenopus laevis inwardly rectifying K+ channel subunit that permits GIRK1 expression of IKACh currents in oocytes.
1996,
Pubmed
,
Xenbase
Hunziker,
A di-leucine motif mediates endocytosis and basolateral sorting of macrophage IgG Fc receptors in MDCK cells.
1994,
Pubmed
King,
Putting RNAs in the right place at the right time: RNA localization in the frog oocyte.
2005,
Pubmed
,
Xenbase
Kloc,
Mitochondrial ribosomal RNA in the germinal granules in Xenopus embryos revisited.
2001,
Pubmed
,
Xenbase
Kloc,
RNA localization mechanisms in oocytes.
2005,
Pubmed
Kloc,
Centroid, a novel putative DEAD-box RNA helicase maternal mRNA, is localized in the mitochondrial cloud in Xenopus laevis oocytes.
2007,
Pubmed
,
Xenbase
Loo,
The dileucine motif at the COOH terminus of human multidrug resistance P-glycoprotein is important for folding but not activity.
2005,
Pubmed
Ludwig,
The cytoplasmic tail dileucine motif LL572 determines the glycosylation pattern of membrane-type 1 matrix metalloproteinase.
2008,
Pubmed
Lutz,
G protein beta gamma subunits inhibit nongenomic progesterone-induced signaling and maturation in Xenopus laevis oocytes. Evidence for a release of inhibition mechanism for cell cycle progression.
2000,
Pubmed
,
Xenbase
Machaca,
Asymmetrical distribution of Ca-activated Cl channels in Xenopus oocytes.
1998,
Pubmed
,
Xenbase
Matter,
Structural requirements and sequence motifs for polarized sorting and endocytosis of LDL and Fc receptors in MDCK cells.
1994,
Pubmed
Merriam,
A subcortical, pigment-containing structure in Xenopus eggs with contractile properties.
1983,
Pubmed
,
Xenbase
Miller,
Establishment of the dorsal-ventral axis in Xenopus embryos coincides with the dorsal enrichment of dishevelled that is dependent on cortical rotation.
1999,
Pubmed
,
Xenbase
Miranda,
A dileucine motif targets E-cadherin to the basolateral cell surface in Madin-Darby canine kidney and LLC-PK1 epithelial cells.
2001,
Pubmed
Mohanty,
A marked animal-vegetal polarity in the localization of Na(+),K(+) -ATPase activity and its down-regulation following progesterone-induced maturation.
2012,
Pubmed
,
Xenbase
Mora,
Phosphorylation of a tyrosine at the N-terminus regulates the surface expression of GIRK5 homomultimers.
2005,
Pubmed
,
Xenbase
Newton,
Characterization of basolateral-targeting signals in the neonatal Fc receptor.
2005,
Pubmed
Peña-Münzenmayer,
Basolateral localization of native ClC-2 chloride channels in absorptive intestinal epithelial cells and basolateral sorting encoded by a CBS-2 domain di-leucine motif.
2005,
Pubmed
Peter,
The polarized distribution of poly(A+)-mRNA-induced functional ion channels in the Xenopus oocyte plasma membrane is prevented by anticytoskeletal drugs.
1991,
Pubmed
,
Xenbase
Plummer,
Expression of G-protein inwardly rectifying potassium channels (GIRKs) in lung cancer cell lines.
2005,
Pubmed
Rai,
Polarized trafficking of the aquaporin-3 water channel is mediated by an NH2-terminal sorting signal.
2006,
Pubmed
Robert,
A novel C-terminal motif is necessary for the export of the vasopressin V1b/V3 receptor to the plasma membrane.
2005,
Pubmed
Salvador,
Functional properties of a truncated recombinant GIRK5 potassium channel.
2001,
Pubmed
,
Xenbase
Schülein,
A dileucine sequence and an upstream glutamate residue in the intracellular carboxyl terminus of the vasopressin V2 receptor are essential for cell surface transport in COS.M6 cells.
1998,
Pubmed
Seabold,
Dileucine and PDZ-binding motifs mediate synaptic adhesion-like molecule 1 (SALM1) trafficking in hippocampal neurons.
2012,
Pubmed
Shankar,
Role of G protein-gated inwardly rectifying potassium channels in P2Y12 receptor-mediated platelet functional responses.
2004,
Pubmed
Sheng,
Regulation of Xenopus oocyte meiosis arrest by G protein betagamma subunits.
2001,
Pubmed
,
Xenbase
Sokol,
Dorsalizing and neuralizing properties of Xdsh, a maternally expressed Xenopus homolog of dishevelled.
1995,
Pubmed
,
Xenbase
Terasaki,
Changes in organization of the endoplasmic reticulum during Xenopus oocyte maturation and activation.
2001,
Pubmed
,
Xenbase
Wagner,
Cloning and characterisation of GIRK1 variants resulting from alternative RNA editing of the KCNJ3 gene transcript in a human breast cancer cell line.
2010,
Pubmed
,
Xenbase
Xu,
Identification of sequence motifs that target neuronal nicotinic receptors to dendrites and axons.
2006,
Pubmed
Yamada,
G protein regulation of potassium ion channels.
1998,
Pubmed