Click here to close
Hello! We notice that you are using Internet Explorer, which is not supported by Xenbase and may cause the site to display incorrectly.
We suggest using a current version of Chrome,
FireFox, or Safari.
???displayArticle.abstract???
Cell surface glycans show dynamic changes during cell differentiation. Several glycans are useful biomarkers of tumors, stem cells, and embryogenesis. Glycomic studies have been performed using liquid chromatography and mass spectrometry, which are powerful tools for glycan structural analysis but are difficult to use for small sample sizes. Recently, a lectin microarray system was developed for profiling cell surface glycome changes to terminal carbohydrate chains and branch types, using sample sizes of a few micrograms. In this study, we used the lectin microarray system for the first time to investigate stage-specific glycomes in Xenopus laevis embryos. Unsupervised cluster analysis of lectin microarray data indicated that glycan profiles changed sequentially during development. Nine lectin probes showed significantly different signals between early and the late-stage embryos: 4 showed higher signals in the early stages, and 5 exhibited higher signals in the late stages. The gene expression profiles of relevant glycosyltransferase genes support the lectin microarray data. Therefore, we have shown that lectin microarray is an effective tool for high-throughput glycan analysis in Xenopus embryogenesis, allowing glycan profiling of early embryos and small biopsy specimens.
???displayArticle.pubmedLink???
23457585
???displayArticle.pmcLink???PMC3572943 ???displayArticle.link???PLoS One
Figure 2. Global comparisons of total and glycogene transcriptomes during Xenopus embryogenesis.Heat map of the correlation coefficient matrix. The color of each square indicates the difference at a specified developmental stage. By definition, diagonal squares have zero divergence. Color scales indicate the correlation coefficient. (A) Global genes; (B) “Xenopus glycogenes.” Egg, unfertilized egg; st., stage.
Figure 3. Alterations to glycan and glycogene expression during embryogenesis.(A) Lectin microarray data were mean-normalized and analyzed by Student's t-test. Nine lectins with significantly different signals (p<0.01) between the early-stage group (2-cell stage, 16-cell stage, stage 8, and stage 9) and the late-stage group (stages 15–40) were categorized into 5 groups based on the glycan-binding specificities of lectins (indicated above). t-Values of lectins with higher signals in the early-stage group than in the late-stage group (indicated as Early>Late) are displayed as positive values, and t-values of lectins with lower signals in the early-stage group (indicated in Early<Late) are displayed as negative values. All lectin data are shown in Table S1. (B) Changes in the expression of glycogenes related to lectins with significantly different signals in early- and late-stage groups. Fold changes in 11 DNA microarray probes for glycogenes and glycans that may be regulated by these glycogenes are shown. All gene data are deposited in the GEO database as GSE40620. (C–J) Temporal changes in lectin signals and glycogene expression during embryogenesis. Normalized intensity values of glycogene probes are represented as lines in the primary Y-axis (left side). Mean-normalized signal intensities of lectins are represented as bars in the secondary Y-axis (right side). All lectin data are shown in Table S3. (C) fut1 and rGC2, (D) abo and rGC2, (E) rDiscoidin I, (F) UDA, (G) mgat1 and NPA, (H) galnt3 and HPA, (I) galnt7 and HPA, (J) galnt11 and HPA.
Figure 4. Schematic relationships between the glycans and transferase genes, whose expressions differed significantly between early- and late-stage embryos in this study.Glycosyltransferase genes are indicated in red. The mgat1 gene does not directly produce hybrid type or complex type of N-glycans, but a high expression level of mgat1 reduces levels of high-mannose-type N-glycans and increases the production of hybrid and complex-type N-glycans.
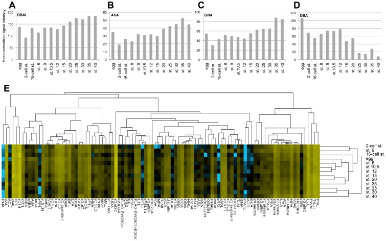
Figure 1. Lectin microarray data of Xenopus embryogenesis.(AâD) Lectin microarray data for the 4 indicated lectins, DBAI (A), ASA (B), GNA (C), and DBA (D). Mean-normalized signal intensities of lectins are shown. All lectin data are shown in Table S3. (E) A summary of 96 lectin signals. Unsupervised hierarchical cluster was generated using mean-normalized and log-transformed signal intensities. Levels of lectin signaling are indicated by a color change from blue (low) to yellow (high). Egg, unfertilized egg; st., stage.
Bowes,
Xenbase: a Xenopus biology and genomics resource.
2008, Pubmed,
Xenbase
Bowes,
Xenbase: a Xenopus biology and genomics resource.
2008,
Pubmed
,
Xenbase
Fakhro,
Rare copy number variations in congenital heart disease patients identify unique genes in left-right patterning.
2011,
Pubmed
,
Xenbase
Kuno,
Evanescent-field fluorescence-assisted lectin microarray: a new strategy for glycan profiling.
2005,
Pubmed
Narimatsu,
A strategy for discovery of cancer glyco-biomarkers in serum using newly developed technologies for glycoproteomics.
2010,
Pubmed
Narimatsu,
Construction of a human glycogene library and comprehensive functional analysis.
2004,
Pubmed
Nomura,
Occurrence of a novel fucose-containing pentaglycosylceramide with blood-group-B active determinant in Xenopus blastula cells: its possible involvement in cell-cell adhesion.
1995,
Pubmed
,
Xenbase
Nomura,
Involvement of blood-group-B-active trisaccharides in Ca2+-dependent cell-cell adhesion in the Xenopus blastula.
1998,
Pubmed
,
Xenbase
Tateno,
A versatile technology for cellular glycomics using lectin microarray.
2010,
Pubmed
Tateno,
Glycome diagnosis of human induced pluripotent stem cells using lectin microarray.
2011,
Pubmed
Ten Hagen,
All in the family: the UDP-GalNAc:polypeptide N-acetylgalactosaminyltransferases.
2003,
Pubmed
Tsuboi,
Two opposing roles of O-glycans in tumor metastasis.
2012,
Pubmed
Yeo,
Nodal signals to Smads through Cripto-dependent and Cripto-independent mechanisms.
2001,
Pubmed
,
Xenbase