XB-ART-46660
J Biol Chem
2013 Mar 29;28813:8838-48. doi: 10.1074/jbc.M112.437186.
Show Gene links
Show Anatomy links
Metabolic regulation of CaMKII protein and caspases in Xenopus laevis egg extracts.
McCoy F
,
Darbandi R
,
Chen SI
,
Eckard L
,
Dodd K
,
Jones K
,
Baucum AJ
,
Gibbons JA
,
Lin SH
,
Colbran RJ
,
Nutt LK
.
???displayArticle.abstract???
The metabolism of the Xenopus laevis egg provides a cell survival signal. We found previously that increased carbon flux from glucose-6-phosphate (G6P) through the pentose phosphate pathway in egg extracts maintains NADPH levels and calcium/calmodulin regulated protein kinase II (CaMKII) activity to phosphorylate caspase 2 and suppress cell death pathways. Here we show that the addition of G6P to oocyte extracts inhibits the dephosphorylation/inactivation of CaMKII bound to caspase 2 by protein phosphatase 1. Thus, G6P sustains the phosphorylation of caspase 2 by CaMKII at Ser-135, preventing the induction of caspase 2-mediated apoptotic pathways. These findings expand our understanding of oocyte biology and clarify mechanisms underlying the metabolic regulation of CaMKII and apoptosis. Furthermore, these findings suggest novel approaches to disrupt the suppressive effects of the abnormal metabolism on cell death pathways.
???displayArticle.pubmedLink??? 23400775
???displayArticle.pmcLink??? PMC3610959
???displayArticle.link??? J Biol Chem
???displayArticle.grants??? [+]
P30CA021765 NCI NIH HHS , R01 MH063232 NIMH NIH HHS, P30 CA021765 NCI NIH HHS , T32 MH065215 NIMH NIH HHS
Species referenced: Xenopus laevis
Genes referenced: acta1 actl6a camk2a camk2b camk2g casp2 gapdh npy4r ppp1ca ppp1cb ppp1cc ppp1r9a ptpa rpsa
???displayArticle.antibodies??? Acta1 Ab2 Calm1 Ab1 Camk2a Ab1 Camk2 Ab1 Camk2a/b Ab1 FLAG Ab3 Gapdh Ab2 Gstk1 Ab2 Ppp1ca Ab1 Ppp1cb Ab1 Ppp1cc Ab1
???attribute.lit??? ???displayArticles.show???
|
|
FIGURE 1. Activity and dephosphorylation of CaMKII is regulated metabolically. A, G6P inhibits apoptosis in egg extracts. Egg extracts were incubated in the absence or presence of G6P, and samples were taken at the indicated times and analyzed for caspase 3/7 activation using the caspase 3/7 GLO assay (Promega). n = > 3 independent experiments. B, egg extract contains multiple isoforms of CaMKII. Egg extract was treated with or without G6P, and samples were taken and immunoblotted for pan-CaMKII and pCaMKII Thr-286/287. GAPDH was used as a loading control. n = > 3 independent experiments. C, G6P maintains phosphorylation of endogenous CaMKII Thr-286/287. Egg extracts were incubated at room temperature in the absence (upper panel) or presence (lower panel) of G6P. Samples were taken at the indicated times and immunoblotted for CaMKIIα and pCaMKII Thr-286/287. n = > 3 independent experiments. D, G6P inhibits recombinant CaMKIIα Thr-286 dephosphorylation. GST-CaMKIIα (TT305/6AA) bound to glutathione-Sepharose was incubated in egg extract in the presence of G6P and [γ-32P]ATP. Beads were washed and then incubated in a fresh aliquot of egg extract in the absence or presence of G6P. At the indicated times, samples were taken and analyzed for GST-CaMKIIα (TT305/6AA) phosphorylation status by SDS-PAGE, Coomassie Blue staining, and autoradiography. n = > 3 independent experiments. |
|
|
FIGURE 2. Inhibition or depletion of PP1 inhibits CaMKII dephosphorylation and apoptosis. A, depletion of PP1 and PP2A inhibits recombinant CaMKIIα Thr-286 dephosphorylation. Upper panel, GST-CaMKIIα (TT305/6AA) was phosphorylated in egg extract in the presence of G6P as in Fig. 1A. Beads were collected, washed, and then incubated in egg extract depleted with Sepharose or microcystin-Sepharose (MC-LR). At the indicated times, samples were taken and analyzed by SDS-PAGE, Coomassie Blue staining, and autoradiography. Lower panel, depletion of PP1 and PP2A was confirmed by immunoblotting for PP1β, PP2A, and GAPDH as a loading control. n = > 3 independent experiments. Seph, Sepharose. B, depletion of PP1 and PP2A inhibits endogenous CaMKII Thr-286/287 dephosphorylation. Upper panel, egg extracts were depleted as in A. Samples were taken at the indicated times and immunoblotted for CaMKIIα and pCaMKII Thr-286/287. Lower panel, depletion of PP1 and PP2A was confirmed by immunoblotting for PP1β, PP2A, and GAPDH as a loading control. n = 3 independent experiments. C, depletion of PP1 and PP2A inhibits apoptosis. At the indicated times, samples were taken from egg extract depleted with Sepharose or MC-LR and analyzed for caspase 3/7 (C3/7) activation using a caspase 3/7 GLO assay (Promega). n = > 3 independent experiments. D, inhibition of PP1 and PP2A with okadaic acid inhibits recombinant CaMKIIα Thr-286 dephosphorylation. Left panel, GST-CaMKIIα (TT305/6AA) was phosphorylated in egg extract in the presence of G6P as in Fig. 1A. Beads were collected, washed, and then incubated in a fresh aliquot of egg extracts containing 1 nM or 10 μM okadaic acid. Samples were taken at the indicated times and analyzed as A. Right panel, the same experiment as displayed in the left panel, conducted independently. n = > 3 independent experiments. E, inhibition of PP1 and PP2A with okadaic acid inhibits endogenous CaMKII Thr-286/287 dephosphorylation. Egg extracts were incubated at room temperature in the presence of 10 μM okadaic acid. Samples were taken at the indicated times and immunoblotted for CaMKIIα and pCaMKII Thr-286/287. n = 2 independent experiments. F, inhibition of PP1 and PP2A with okadaic acid inhibits apoptosis. Egg extracts were incubated in the absence or presence of okadaic acid (1 nM or 10 μM), and samples were taken at the indicated times and analyzed for C3/7 activation using a caspase 3/7 GLO assay (Promega). n = 3 independent experiments. |
|
|
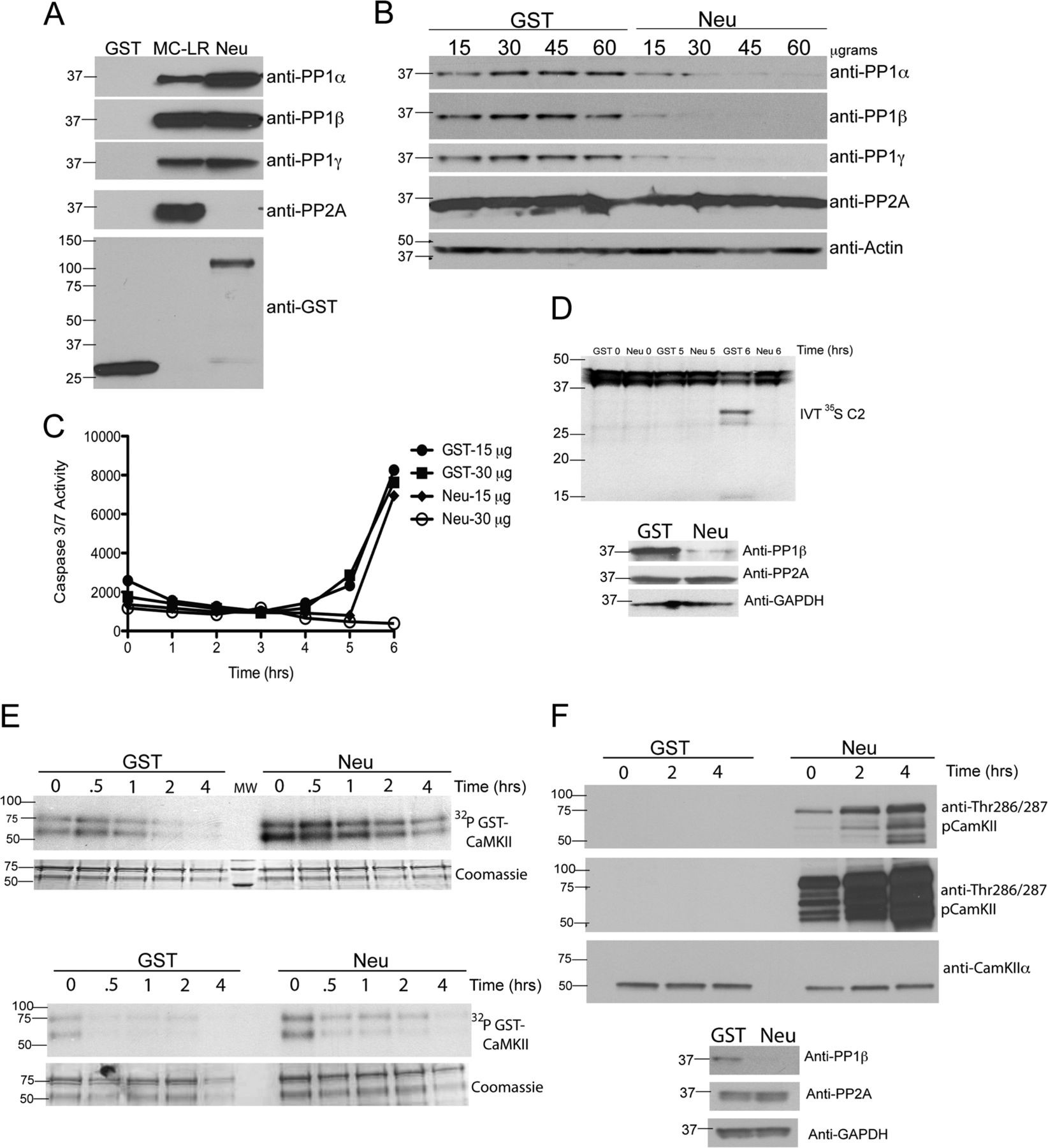
FIGURE 3. Depletion of PP1 inhibits apoptosis and dephosphorylation of CaMKII. A, recombinant neurabin binds all isoforms of PP1 but not PP2A. GST or GST-neurabin (Neu) bound to glutathione-Sepharose or microcystin conjugated to Sepharose (MC-LR) was incubated in egg extract. The beads were washed, eluted, and immunoblotted for PP1α, PP1β, PP1γ, PP2A, and GST as a loading control. n = > 3 independent experiments. B, depletion of PP1 inhibits caspase 3/7 activation. Egg extracts were depleted of PP1 with indicated concentrations of GST-neurabin. Immunoblotting confirmed the selective depletion of PP1 isoforms, but not PP2A, by GST-neurabin. Actin was used as a loading control. C, samples were taken from egg extracts depleted with GST or GST-neurabin at the indicated times and analyzed for caspase 3/7 activation using a caspase 3/7 Glo assay (Promega). n = 2 independent experiments. D, depletion of PP1 inhibits caspase 2 processing. Eggs extracts were depleted using GST or GST-neurabin bound to glutathione-Sepharose. Upper panel, egg extract depleted with GST or GST-neurabin was incubated with in vitro-translated (IVT) 35S-labeled full-length caspase 2 (C2). Samples were taken at the indicated times and analyzed for C2 processing by SDS-PAGE and autoradiography. Processing of caspase 2 is indicated by cleavage of full-length caspase 2 (â¼45 kDa) to lower molecular weight cleavage products (â¼30 kDa and â¼15 kDa). Note the 6-h time point in GST 6 versus Neu 6 (lanes 5 and 6). Lower panel, selective depletion of PP1, but not PP2A, was confirmed by immunoblotting for PP1β, PP2A, and GAPDH as a loading control. n = 3 independent experiments. E, depletion of PP1 inhibits recombinant CaMKIIα Thr-286 dephosphorylation. Upper panel, GST-CaMKIIα (TT305/6AA) bound to glutathione-Sepharose was incubated in egg extract in the presence of [γ-32P]ATP as in Fig. 1A. Beads were collected, washed, and then incubated in egg extract depleted with GST or GST-neurabin. At the indicated times, samples were taken and analyzed by SDS-PAGE, Coomassie Blue staining, and autoradiography. Lower panel, the same experiment as displayed in the upper panel, conducted independently. n = > 3 independent experiments. F, depletion of PP1 inhibits endogenous CaMKII Thr-286/287 dephosphorylation. Upper panel, egg extracts were depleted of PP1 using GST-neurabin as in Fig. 2B. Samples were taken at the indicated times and immunoblotted for CaMKIIα and pCaMKII Thr-286/287. Long and short exposures of pCaMKII (Thr-286/287) are shown. Lower panel, selective depletion of PP1, but not PP2A, was confirmed by immunoblotting for PP1β, PP2A, and GAPDH as a loading control. n = 2 independent experiments. |
|
|
FIGURE 4. Caspase 2 acts as scaffold for, and binds directly to, PP1 and CaMKII. A, FLAG-tagged caspase 2 and CaMKII coprecipitate with recombinant calmodulin. GST or GST-calmodulin (CAM) bound to glutathione-Sepharose was incubated in egg extract containing in vitro-translated FLAG-caspase 2 (C2) full-length in the absence or presence of G6P. Beads were washed, eluted, and immunoblotted for FLAG, CaMKIIα, and pCaMKII Thr-286/287. n = 3 independent experiments. B, CaMKII coprecipitates with full-length caspase 2. GST or GST-C2 (full-length) conjugated to glutathione-Sepharose was incubated in egg extract. Beads were washed, eluted, and immunoblotted for CaMKIIα and GST as a loading control. *, GST-full-length C2; **, GST-full-length C2 (C-terminal truncation, see �Experimental Procedures�). n = > 3 independent experiments. C, CaMKIIα binds directly to recombinant full-length caspase-2. GST, GST-C2 (full-length) or GST-CAM bound to glutathione-Sepharose was incubated in kinase buffer with the indicated concentrations of recombinant CaMKIIα. Beads were washed, eluted, and immunoblotted for CaMKIIα and GST as a loading control. *, GST-full-length C2 (fifth through eighth lanes); **, GST-CAM (tenth lane); ***, GST. n = 3 independent experiments. D, CaMKIIα binds directly to recombinant caspase 2 pro-domain. GST, GST-active C2 (containing the catalytic domain of caspase 2), GST-Pro C2, or GST-CAM was incubated in kinase buffer with indicated concentrations of recombinant CaMKIIα and analyzed as in F. n = 3 independent experiments. E, CaMKII coprecipitates with recombinant PP1. GST or GST-PP1 (α, β, or γ) bound to glutathione-Sepharose was incubated in egg extract. Beads were washed, eluted, and immunoblotted for CaMKIIα. GST-PP1 (α, β, or γ) was detected by Coomassie staining and used as a loading control. *, GST-PP1; **, GST. n = > 3 independent experiments. F, in vitro-translated (IVT) caspase 2 coprecipitates with recombinant PP1. GST or GST-PP1 (α, β, or γ) bound to glutathione-Sepharose was incubated in cytosolic fractions of egg extract containing in vitro-translated 35S-labeled, full-length C2. Beads were washed, eluted, and analyzed by SDS-PAGE and autoradiography. GST and GST-PP1 (α, β, or γ) were detected by Coomassie staining and used as a loading control. *, GST-PP1; **, GST. n = 3 independent experiments. G, in vitro-translated caspase 2 binds directly to recombinant PP1. GST or GST- PP1 (α, β, or γ) conjugated to glutathione-Sepharose was incubated in kinase buffer containing in vitro-translated 35S-labeled, full-length C2. Beads were washed, eluted, and analyzed by SDS-PAGE and autoradiography. GST and GST-PP1 (α, β, or γ) were detected by Coomassie staining and used as loading control. *, GST-PP1; **, GST. n = 2 independent experiments. H, PP1γ binds directly to full-length caspase 2. GST or GST-C2 (full-length) conjugated to glutathione-Sepharose was incubated in kinase buffer containing the indicated concentrations of purified PP1γ. Beads were washed, eluted, and immunoblotted for PP1γ. GST and GST-C2 (full-length) were detected by Coomassie staining and used as a loading control. *, GST-C2 (full-length); **, GST. n = 2 independent experiments. |
|
|
FIGURE 5. A metabolically regulated factor inhibits PP1 dephosphorylation of CaMKII. A, CaMKII bound to caspase 2 is capable of phosphorylating caspase 2. GST-caspase 2 pro-domain (Pro C2) (WT or S135A) bound to glutathione-Sepharose was incubated in egg extract to bind CaMKII. GST-Pro C2 bound to endogenous CaMKII was retrieved, washed, and incubated in kinase buffer containing [γ-32P]ATP in the absence or presence of 500 μM CaCl2. Beads were washed, eluted, and analyzed for GST-Pro C2 phosphorylation by SDS-PAGE, Coomassie Blue staining, and autoradiography. n = > 3 independent experiments. B, CaMKII and calmodulin are required for Ca2+-induced phosphorylation of caspase 2. CaMKII or calmodulin (CAM) were depleted from egg extracts using CAM-Sepharose or calmodulin binding peptide-Sepharose, respectively. Control depletions were carried out with Sepharose alone. Left panel, selective depletion of CaMKII, and CAM was confirmed by immunoblotting for CaMKIIα, CAM, and GAPDH as a loading control. Right panel, GST-Pro C2 bound to glutathione-Sepharose was incubated in control, CaMKII-depleted, or CAM-depleted egg extracts in the absence or presence of 500 μM CaCl2 and [γ-32P]ATP. Beads were washed and analyzed as in A. n = > 3 independent experiments. C, caspase 2 binds active CaMKII in the presence of G6P. GST-Pro C2 bound to glutathione-Sepharose was incubated in egg extract in the presence of G6P. At the indicated times, beads were collected, washed, eluted, and immunoblotted for pCaMKII Thr-286/287 and GST as a loading control. n = > 3 independent experiments. D, CaMKII bound to caspase 2 is dephosphorylated rapidly when removed from egg extract. GST-Pro C2 bound to glutathione-Sepharose was incubated in egg extract containing G6P. Beads were then collected, washed, and incubated in phosphatase buffer. At the indicated times, beads were collected and analyzed for pCaMKII Thr-286/287 as in C. n = > 3 independent experiments. E, inhibition of PP1 and PP2A with okadaic acid inhibits dephosphorylation of endogenous CaMKII bound to caspase-2. Left panel, GST-Pro C2 bound to glutathione-Sepharose was incubated in egg extracts and G6P in the presence of 10 μM okadaic acid. Beads were collected, washed, and incubated in phosphatase buffer in the absence or presence of 10 μM okadaic acid. At the indicated times, beads were collected and analyzed for pCaMKII Thr-286/287 as in C. n = 3 independent experiments. F, depletion of PP1 and PP2A inhibits dephosphorylation of endogenous CaMKII bound to caspase 2. Left panel, GST-Pro C2 bound to glutathione-Sepharose was incubated in cytosolic fractions of egg extract depleted with Sepharose or microcystin-Sepharose (MC-LR) in the presence of G6P. Beads were collected, washed, and then incubated in phosphatase buffer. At the indicated times, beads were collected and analyzed for pCaMKII Thr-286/287 as in C. Right panel, selective depletion of PP1 and PP2A was confirmed by immunoblotting for PP1β, PP2A, and GAPDH as a loading control. n = 3 independent experiments. G, depletion of PP1 inhibits dephosphorylation of endogenous CaMKII bound to caspase 2. Left panel, GST-Pro C2 bound to glutathione-Sepharose was incubated in egg extract depleted with GST-neurabin in the presence of G6P. Beads were collected, washed, and incubated in phosphatase buffer. At the indicated times, beads were collected and analyzed for pCaMKII Thr-286/287 as in C. Right panel, selective depletion of PP1, but not PP2A, was confirmed by immunoblotting for PP1β, PP2A, and GAPDH as a loading control. n = 3 independent experiments. |
References [+] :
Baucum,
Differential association of postsynaptic signaling protein complexes in striatum and hippocampus.
2013, Pubmed
Baucum, Differential association of postsynaptic signaling protein complexes in striatum and hippocampus. 2013, Pubmed
Baucum, Age-dependent targeting of protein phosphatase 1 to Ca2+/calmodulin-dependent protein kinase II by spinophilin in mouse striatum. 2012, Pubmed
Blitzer, Gating of CaMKII by cAMP-regulated protein phosphatase activity during LTP. 1998, Pubmed
Bollen, The extended PP1 toolkit: designed to create specificity. 2010, Pubmed
Bowes, Xenbase: gene expression and improved integration. 2010, Pubmed , Xenbase
Brickey, Expression and characterization of the alpha-subunit of Ca2+/calmodulin-dependent protein kinase II using the baculovirus expression system. 1990, Pubmed
Carmody, Selective targeting of the gamma1 isoform of protein phosphatase 1 to F-actin in intact cells requires multiple domains in spinophilin and neurabin. 2008, Pubmed
Colbran, Protein phosphatases and calcium/calmodulin-dependent protein kinase II-dependent synaptic plasticity. 2004, Pubmed
Colbran, Targeting of calcium/calmodulin-dependent protein kinase II. 2004, Pubmed
Danial, BAD and glucokinase reside in a mitochondrial complex that integrates glycolysis and apoptosis. 2003, Pubmed
Danial, Cell death: critical control points. 2004, Pubmed
Dworkin, Metabolic regulation during early frog development: glycogenic flux in Xenopus oocytes, eggs, and embryos. 1989, Pubmed , Xenbase
Evans, Regulation of apoptosis in Xenopus egg extracts. 1998, Pubmed , Xenbase
Hudmon, Structure-function of the multifunctional Ca2+/calmodulin-dependent protein kinase II. 2002, Pubmed
Ichinose, Microcystin-LR, a potent protein phosphatase inhibitor, prolongs the serotonin- and cAMP-induced currents in sensory neurons of Aplysia californica. 1990, Pubmed
Jalan-Sakrikar, Substrate-selective and calcium-independent activation of CaMKII by α-actinin. 2012, Pubmed
Margolis, A role for PP1 in the Cdc2/Cyclin B-mediated positive feedback activation of Cdc25. 2006, Pubmed , Xenbase
Margolis, PP1 control of M phase entry exerted through 14-3-3-regulated Cdc25 dephosphorylation. 2003, Pubmed , Xenbase
Moorhead, Purification of type 1 protein (serine/threonine) phosphatases by microcystin-Sepharose affinity chromatography. 1994, Pubmed
Newgard, Getting biological about the genetics of diabetes. 2010, Pubmed
Nutt, Metabolic regulation of oocyte cell death through the CaMKII-mediated phosphorylation of caspase-2. 2005, Pubmed , Xenbase
Nutt, Metabolic control of oocyte apoptosis mediated by 14-3-3zeta-regulated dephosphorylation of caspase-2. 2009, Pubmed , Xenbase
Nutt, The Xenopus oocyte: a model for studying the metabolic regulation of cancer cell death. 2012, Pubmed , Xenbase
Pi, Autonomous CaMKII can promote either long-term potentiation or long-term depression, depending on the state of T305/T306 phosphorylation. 2010, Pubmed
Puthalakath, ER stress triggers apoptosis by activating BH3-only protein Bim. 2007, Pubmed
Raff, Social controls on cell survival and cell death. 1992, Pubmed
Robison, Multivalent interactions of calcium/calmodulin-dependent protein kinase II with the postsynaptic density proteins NR2B, densin-180, and alpha-actinin-2. 2005, Pubmed , Xenbase
Rokhlin, KN-93 inhibits androgen receptor activity and induces cell death irrespective of p53 and Akt status in prostate cancer. 2010, Pubmed
Rokhlin, Calcium/calmodulin-dependent kinase II plays an important role in prostate cancer cell survival. 2007, Pubmed
Shah, Metabolomic profiling for the identification of novel biomarkers and mechanisms related to common cardiovascular diseases: form and function. 2012, Pubmed
Strack, Differential inactivation of postsynaptic density-associated and soluble Ca2+/calmodulin-dependent protein kinase II by protein phosphatases 1 and 2A. 1997, Pubmed
WARBURG, On the origin of cancer cells. 1956, Pubmed
Weiser, Use of protein phosphatase inhibitors. 2003, Pubmed
