|
Figure 1. Functional analysis of xSuv4-20h HMTases.
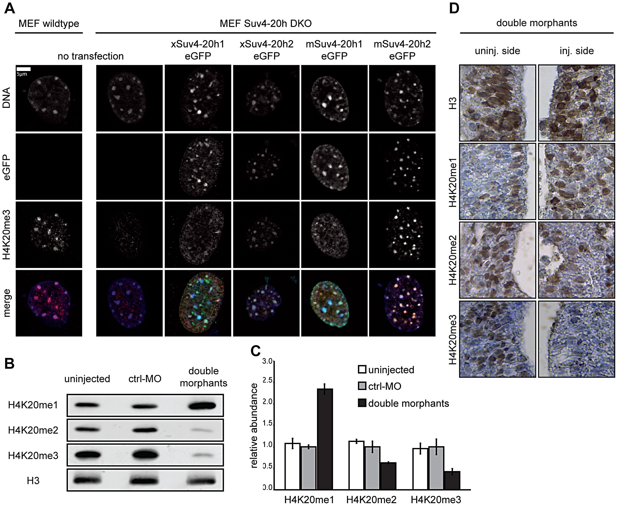
(A) Transiently transfected eGFP-tagged Suv4-20h1 and h2 enzymes from frog or mouse re-establish H4K20me3 marks in heterochromatic foci of Suv4-20h1/h2 DKO MEFs. (B) Bulk histones from tadpoles (NF30-33) injected with morpholinos targeting translation of endogenous xSuv4-20h1 and h2 mRNA show a strong reduction in H4K20me2 and H4K20me3 levels and a concomitant increase in the H4K20me1 mark. (B) Western Blot analysis of uninjected embryos, control morphants (ctrl-MO), and double morphants with antibodies against H4K20 mono-, di- and trimethylation. PanH3 antibody was used as loading control. (C) Western Blot quantification of three independent biological experiments; data represent mean values, error bars indicate SEM. (D) Immuno-histochemistry on xSuv4-20h double morphant tadpoles. Panels show details from neural tubes stained with antibodies against the histone epitopes indicated on the side. Whole sections shown in Figure S5A.
doi:10.1371/journal.pgen.1003188.g001
|
|
Figure 2. xSuv4-20h1/h2 double morphants lack eyes and melanophores.
(A) Morphological phenotypes of representative tadpoles (NF30-33) from embryo cohorts injected into one of two blastomeres at two-cell stage with ctrl-MO, xSuv4-20h1/h2 MOs (double morphants), and double morphants coinjected with 3 ng mouse Suv4-20h1/h2 mRNAs (rescued). Injected body halves were identified by green fluorescence of the coinjected lineage tracer Fluor 488 Dextran. (B) Penetrance of the eye phenotype. Data from three to five independent experiments; n = total number of embryos scored. (C) RNA in situ hybridization analysis for Rx-1 in tadpoles (NF30-33), and CNS markers Nrp1 at neural tube stage (NF19-20). For each condition, numbers refer to embryos showing the displayed morphology or staining, in comparison to the total number of analysed embryos.
doi:10.1371/journal.pgen.1003188.g002
|
|
Figure 3. xSuv4-20h enzymes are required for differentiation of the neuroectoderm.
(A) Schematic illustration of analysed markers of the different germ layers (germ layer colour code extended to in situ panels). Downregulated genes upon xSuv4-20h depletion are labelled in red. (B) Expression pattern of the neuroectodermal markers Ngnr 1a (NF12.5), Delta-like 1 (NF13), and N-tubulin (NF15). The pictures show dorsal views of the open neural plate with anterior to the left. (C) Expression patterns of XK81 (ectoderm), Sox2, Xiro1, Zic1 (neuroectoderm), Xbra, MyoD (mesoderm), Sox17 α, Endodermin (endoderm) in ctrl-MO injected or double morphant embryos. XK81 - anterior views with dorsal side to the top. Sox2 and MyoD - dorsal views, anterior to the left. Xiro1 and Zic1 - dorsal views; injected halves are lineage-traced by coinjection of LacZ mRNA and subsequent βal staining (light blue). Xbra - vegetal view. Sox-17 α - internal stain from the injected side in bisected embryos, animal pole up. Endodermin internal stain from the injected side in bisected embryos; anterior to the left.
doi:10.1371/journal.pgen.1003188.g003
|
|
Figure 4. xSuv4-20h1/h2 enzymatic activity is required in the ectodermal germ layer.
(A, D) Schematic illustrations of targeting microinjections into mesendodermal or ectodermal territories at 8-cell stage. (B) Injecting xSuv4-20h MOs into the mesendoderm causes no apparent morphological phenotype in the embryo. (C) Neural, mesodermal and endodermal marker genes are expressed normally. (E) xSuv4-20h MOs reduce eyes, cranial and trunk melanophores, when injected into the ectoderm. (F) Expression of all tested markers in mesoderm and endoderm is normal, except for Delta-like 1, whose expression specifically in the open neural plate is strongly reduced on the injected side. Global morphology was assessed at hatching stage (NF36), molecular markers at indicated stages during neurulation. Top row images in (B) and (E) depict whole embryos for overview.
doi:10.1371/journal.pgen.1003188.g004
|
|
Figure 5. In vitro induction of xSuv4-20h double-morphant animal cap explants.
(A) Noggin-dependent neuralisation. XK81, Nrp1 and Xbra expression is monitored in uninjected control caps and double-morphant caps with or without Noggin mRNA. Note that explants coinjected with xSuv4-20h MOs together with Noggin mRNA show reduced Nrp1 expression, but normal downregulation of XK81 mRNA. (B) Muscle induction by Activin A in uninjected, ctrl-MO injected, and xSuv4-20h double morphant animal caps. Top row demonstrates comparable expression of myosin heavy chain (MHC-α) in non-dissected sibling embryos.
doi:10.1371/journal.pgen.1003188.g005
|
|
Figure 6. xSuv4-20h double morphants fail to silence Oct-25 expression in deep-layer ectoderm due to reduced H4K20me3 enrichment at Oct-25 promoter.
RNA in situ hybridization analysis for Oct-25, Oct-60 and Oct-91 in embryos (A) and animal caps (B) for ctrl-morphants or xSuv4-20h double-morphant embryos, injected unilaterally at two-cell stage and fixed at midneurula stage (NF15). Injected sides were defined by coinjected Alexa-fluorescence prior to in situ hybridisation. (A) Dorsal views of stained embryos with anterior to the left. For Oct-25 Vibratome cross-sections, ctrl-MO and double-morphant embryos are shown. (B) Comparative expression analysis for Oct-25, Oct-60 and Oct-91 in animal caps from bilaterally injected embryos, fixed at midneurula stage (NF15). (C) qRT-PCR profiles for Oct-25 and Oct-91 in ctrl-MO and xSuv4-20h double-morphant embryos. Data represent normalized ratios of mRNA levels as means of four independent experiments, error bars indicate SEM. (D, E) Chromatin immunoprecipitation (ChIP) analysis on Oct-25, GAPDH, thra, thibz genes and major satellite repeat region 3 (MSAT3). (D) H4K20me3 levels on the indicated genes in normal embryos, and (E) in uninjected versus double-morphant embryos. Fold enrichment was calculated as the ratio between H4K20me3 precipitated material over negative control (No antibody sample). Data represent mean values of three to five independent experiments, error bars indicate SEM.
doi:10.1371/journal.pgen.1003188.g006
|
|
Figure 7. Oct-25 knockdown in double-morphant embryos rescues xSuv4-20h phenotypes.
(A) Schematic illustration of targeting microinjections of tadpoles injected into the A1 blastomere at 32-cell stage, and morphological phenotypes of representative embryos (NF35-37) from cohorts injected with Alexa, xSuv4-20h MOs (double morphants) and double morphants plus Oct-25 MO. (B) Penetrance of the eye phenotype. Data from three independent experiments; n = total number of embryos scored. (C) Vibratome cross-sections of representative embryos injected as in panel (A). (D) qRT-PCR profiles for the indicated genes in double morphants and double morphants plus Oct-25 MO animal cap explants at NF 145. Data represent normalized mRNA levels as mean of three to four independent experiments; error bars indicate SEM. (E) Model for Xenopus Suv4-20h1/h2 enzyme function during neuroectoderm differentiation. A global increase in H4K20me3 reduces widespread Oct-25 expression in the animal emisphere during gastrulation as a prerequisite for neural induction. In H4K20me3 depleted morphant embryos, Oct-25 expression persists in the ectodermal stem cell compartment (sensorial cell layer), interfering with the transcriptional activation or activities of key regulators of the neural plate state and neurogenesis. Additional genes that are deregulated like Oct-25 in xSuv4-20h morphant embryos, may also contribute to impaired ectoderm differentiation.
doi:10.1371/journal.pgen.1003188.g007
|
|
Figure 8. Suv4-20h double-null ES cells have elevated Oct4 and lower CXCR4 protein levels before and during differentiation.
Wild-type and Suv4-20h DKO ES cells were grown undifferentiated in LIF-containing medium, or differentiated in vitro by embryoid body formation. Wt26 - isogenic wild-type ES cell line; B4-2, B7-1 independent Suv4-20h DKO ES cell lines. (A) Morphological appearance (scale bar 100 ). Top row: undifferentiated ES cells (day 0); middle: embryoid bodies at day 6; bottom: cells from embryoid bodies, replated for 24h. (B) Before (day 0) and during (day 6) differentiation, cell lines were stained for Oct4 protein and 204 cells from each condition were subjected to FACS analysis. Red graph: fluorescence of non-specific isotype control; black and green graphs represent the Oct4 protein levels in wild-type and Suv4-20h DKO ES cell lines, respectively. (C) Suv4-20h DKO cells have higher Oct4 protein levels compared to wild-type ES cells and maintain these during differentiation. Median fluorescence intensity was calculated from data in panel (B), error bars indicate SEM. (D) Suv4-20h DKO cells show a reduction in the percentage of CXCR4 + cells at differentiation day 6. Data represent normalized values of percentage of CXCR4+ cells as means of three independent experiments, error bars indicate SEM.
doi:10.1371/journal.pgen.1003188.g008
|
|
Figure S2. Xenopus laevis Suv4-20h expression during early development. XSuv4-20h1 (A) and xSuv4-20h2 (B) mRNA expression was detected by RNA in situ hybridization at the indicated developmental stages. (C) Total RNA was extracted from animal cap (AC), marginal zone (MZ) and vegetal pole (VP) explants of NF9 embryos; semiquantitative PCR shows relative levels of xSuv4-20h1 and xSuv4-20h2 transcripts in the three explants. ODC was used as loading control, -RT as negative control. (D) qRT-PCR profiles of xSuv4-20h enzymes. The chart shows the expression of the two enzymes relative to ODC at the indicated developmental stages.
|
|
Figure S5. Germ layer marker gene expression in xSuv4-20h double morphants. (A) Immuno-histochemistry on ctrl-MO and xSuv4-20h double-morphant tadpoles. Panels show representative cross-sections of neural tubes stained with antibodies against the histone epitopes indicated on top. Inj injected side. Squares on double-morphant sections represent the croped pictures shown in Figure 1D. (B-F) RNA in situ hybridization analysis of ctrl-MO injected and double morphant embryos at the indicated stages using probes against Chordin, Xnr-3 and Gooscoid (B), Krox20 and Otx2 (C), Pax-6 (D), N-CAM (E), FoxD5, Geminin, Zic2, Zic3, Sox3, Sox11 and VegT (F). Chordin, Xnr-3 and Gooscoid dorsal side views; animal pole is on the top. Krox20 - dorsal views, anterior on the left. Otx2 - anterior views, dorsal on the top. Pax-6 head region; rescued embryos included. N-CAM - dorsal views of stained embryos with the anterior on the left; rescued embryos included. FoxD5, Geminin, Zic2, Zic3 - dorsal views; injected halves are lineage-traced by coinjection of LacZ mRNA and subsequent βal staining (light blue). Sox2, Sox3 - dorsal views, anterior to the left. VegT - internal stain in bisected embryos.
|
|
Figure S6. Functional SET domains are required for proper Suv4-20h activity. (A) Schematic of Mus musculus Suv4-20h1 and h2 SET domain mutations. (B) Immunofluorescence of wild-type and Suv4-20h DKO MEFs transfected with the indicated constructs. (C) Western Blot analysis of NF11.5 uninjected embryos (lane 1), xSuv4-20h1, h2 double morphants (lane 2), active and inactive mouse Suv4-20h1, h2 mRNAs injected embryos (lane 3, 5 respectively) and double morphant embryos cojnected with active or inactive mSuv4-20h1, h2 mRNAs (lane 2, 4 respectively), using antibodies against H4K20 mono-, di- and trimethylation. PanH3 antibody was used as loading control. (D) Anti-myc western blot with the same samples used in B. Asterisks indicate unspecific bands.
|
|
Figure S7. A functional SET domain is required for morphological and molecular rescue of double-morphants phenotypes. (A) Morphological phenotypes of NF30-33 double morphants (A), embryos injected with xSuv4-20h1, h2 morpholinos and active (active rescue, B), or inactive (inactive rescue, C) mouse Suv4-20h1, h2 mRNAs. Embryos were coinjected in one half at two cell stage with Alexa Fluor 488 Dextran as lineage tracer (green channel) to identify the injected side and sort embryos. (D) Penetrance of the eye phenotype in the indicated samples. Displayed are the results from two independent experiments. (E) RNA In situ hybridization analysis of NF15 uninjected, double morphants, active and inactive rescue embryos using probes against Oct-25, N-tubulin and MyoD. The pictures show dorsal view of stained embryos, anterior is on the left.
|
|
Figure S8. Xenopus laevis Suv4-20h1 or h2 mRNA overexpression. (A) Overexpression of frog Suv4-20h1 and h2 enzymes causes an upregulation of H4K20me2 and H4K20me3 marks. Bulk histones from uninjected embryos or embryos bilaterally injected with increasing amounts of Suv4-20h1 or h2 mRNAs were isolated at NF11.5 and analysed by Western blot. Pan H3 antibody was used as loading control. (B, C) Morphological phenotypes of NF30-33 embryos injected with xSuv4-20h1 (B) or h2 (C) mRNA. (D) RNA In situ hybridization of NF30-33 uninjected embryos (top row) and embryos injected with Suv4-20h1 (middle row) or h2 (bottom row) mRNA using probes against Rx-1 and Pax-6. Pictures show the head of stained embryos. (E) RNA In situ hybridization analysis of uninjected embryos (top row) and embryos injected with xSuv4-20h1 (middle row) or h2 (bottom row) mRNA using probes against Ngnr-1a, Delta-like 1, N-tubulin, Xbra, MyoD, Sox17 α and Endodermin. Pictures show dorsal views of stained embryos, anterior is on the left; Xbra pictures show vegetal views of NF11 embryos; MyoD pictures show dorsal views of NF15 embryos, with the head on the left. For Sox-17 α and Endodermin sagittal sections of NF15 embryos were created; pictures show internal view of the injected halves, with anterior on the left.
|
|
Figure S9. Mus musculus Suv4-20h1 or h2 mRNA overexpression. (A) Western Blot analysis of uninjected embryos or embryos injected with Mus musculus Suv4-20h1 or h2 mRNAs at different concentrations. Bulk histones from NF11.5 embryos were isolated and analyzed as described in Materials and Methods section. Pan H3 antibody was used as loading control. (B, C) Morphological phenotypes of NF30-33 embryos injected with mouse Suv4-20h1 (B) or h2 (C) mRNA. (D) RNA In situ hybridization analysis of uninjected embryos (top row) and embryos injected with mSuv4-20h1 (middle row) or h2 (bottom row) mRNA using probes against Ngnr 1a, Delta-like 1 and Rx-1. Rx-1 pictures show the head of NF30-33 stained embryos. Ngnr 1a (NF12.5) and Delta-like 1 (NF13) pictures show dorsal view of stained embryos, anterior is on the left.
|
|
Figure S10. Cell proliferation and apoptosis in xSuv4-20h double morphants. (A) Double morphants show increased number of apoptotic cells during neurulation. Top row immunocytochemistry for active Caspase3 in unilaterally injected embryos (NF15). Middle and bottom rows - RNA in situ hybridisation for Delta-like 1 (NF13) and N-tubulin mRNAs (NF15). Pictures show dorsal views, with anterior to the left. (B) Proliferation assay immunocytochemistry for the mitotic histone modification H3S10P in Crtl-MO versus double morphant embryos. The chart shows a two-fold difference in the number of H3S10P positive cells on the injected side of double morphants. Data represent mean values of four embryos per condition from two independent experiments; error bars indicate SEM.
|
|
Figure S13. Oct-25 and N-tubulin gene expression in X. tropicalis Suv4-20h double morphant embryos. RNA in situ hybridization analysis of ctrl-MO injected and double morphant embryos at neurula stage (NF14-15) using probes against Oct-25 and N-tubulin. The pictures show dorsal views of the open neural plate with anterior to the left. Dashed line: embryonic midline.
|
|
kmt5c (lysine (K)-specific methyltransferase 5C) gene expression in Xenopus laevis embryo, assayed via in situ hybridization, NF stage 3, animal view, dorsal up.
|
|
kmt5c (lysine (K)-specific methyltransferase 5C) gene expression in Xenopus laevis embryo, assayed via in situ hybridization, NF stage 11.5, vegetal view, dorsal up.
|
|
kmt5c (lysine (K)-specific methyltransferase 5C) gene expression in Xenopus laevis embryo, assayed via in situ hybridization, NF stage 17, animal view, dorsal up.
|
|
kmt5c (lysine (K)-specific methyltransferase 5C) gene expression in Xenopus laevis embryo, assayed via in situ hybridization, NF stage 17, anterior view, dorsal up.
|
|
kmt5c (lysine (K)-specific methyltransferase 5C) gene expression in Xenopus laevis embryo, assayed via in situ hybridization, NF stage 21-22, dorsal view, anterior left.
|
|
kmt5c (lysine (K)-specific methyltransferase 5C) gene expression in Xenopus laevis embryo, assayed via in situ hybridization, NF stage 21-22, anterior view, dorsal up.
|
|
kmt5c (lysine (K)-specific methyltransferase 5C) gene expression in Xenopus laevis embryo, assayed via in situ hybridization, NF stage 24-25, lateral view, anterior left, dorsal up.
|
|
kmt5c (lysine (K)-specific methyltransferase 5C) gene expression in Xenopus laevis embryo, assayed via in situ hybridization, NF stage 28, lateral view, anterior left, dorsal up.
|
|
kmt5c (lysine (K)-specific methyltransferase 5C) gene expression in Xenopus laevis embryo, assayed via in situ hybridization, NF stage 33-34, lateral view, anterior left, dorsal up.
|
|
kmt5b (lysine (K)-specific methyltransferase 5B) gene expression in Xenopus laevis embryo, assayed via in situ hybridization, NF stage 3, animal view.
|
|
kmt5b (lysine (K)-specific methyltransferase 5B) gene expression in Xenopus laevis embryo, assayed via in situ hybridization, NF stage 11.5, vegetal view, dorsal up.
|
|
kmt5b (lysine (K)-specific methyltransferase 5B) gene expression in Xenopus laevis embryo, assayed via in situ hybridization, NF stage 17, animal view, dorsal up.
|
|
kmt5b (lysine (K)-specific methyltransferase 5B) gene expression in Xenopus laevis embryo, assayed via in situ hybridization, NF stage 17, anterior view, dorsal up.
|
|
kmt5b (lysine (K)-specific methyltransferase 5B) gene expression in Xenopus laevis embryo, assayed via in situ hybridization, NF stage 24-25, lateral view, anterior left, dorsal up.
|
|
kmt5b (lysine (K)-specific methyltransferase 5B) gene expression in Xenopus laevis embryo, assayed via in situ hybridization, NF stage 28, lateral view, anterior left, dorsal up.
|
|
kmt5b (lysine (K)-specific methyltransferase 5B) gene expression in Xenopus laevis embryo, assayed via in situ hybridization, NF stage 33-34, lateral view, anterior left, dorsal up.
|