XB-ART-46548
EMBO J
2012 Oct 17;3120:4072-84. doi: 10.1038/emboj.2012.256.
Show Gene links
Show Anatomy links
Dimerization and direct membrane interaction of Nup53 contribute to nuclear pore complex assembly.
Vollmer B
,
Schooley A
,
Sachdev R
,
Eisenhardt N
,
Schneider AM
,
Sieverding C
,
Madlung J
,
Gerken U
,
Macek B
,
Antonin W
.
???displayArticle.abstract???
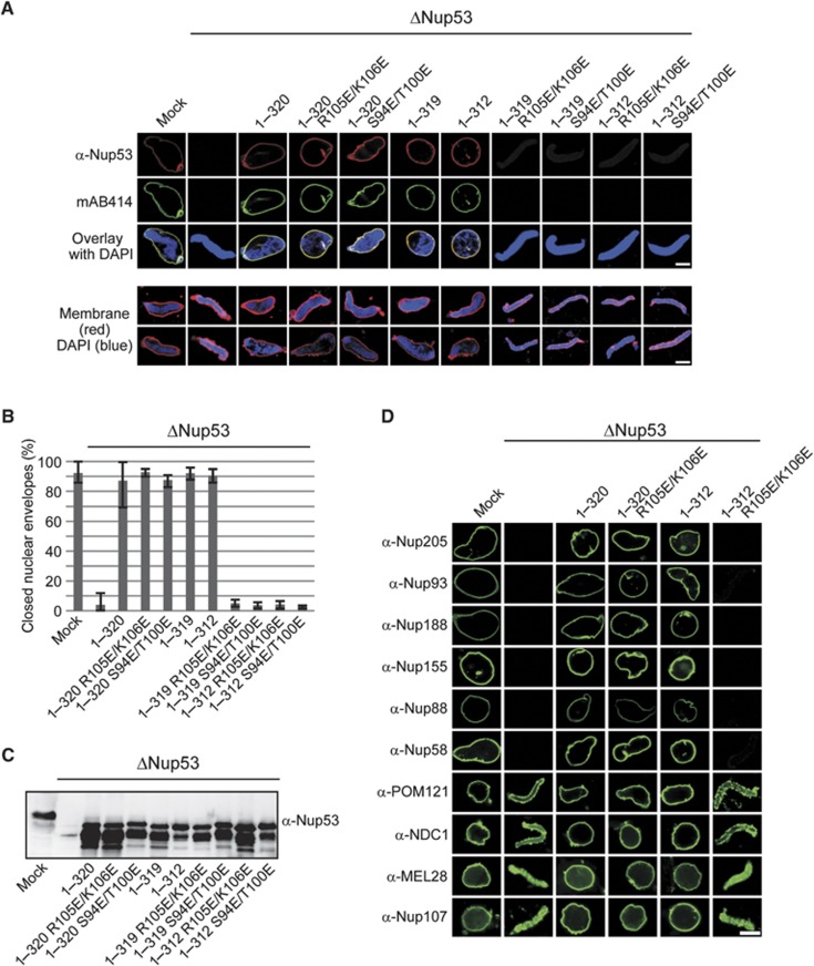
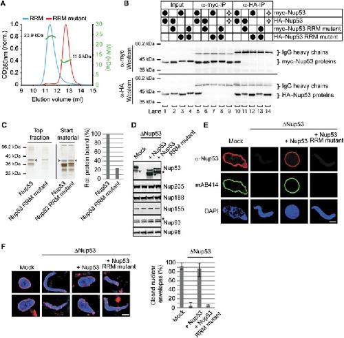
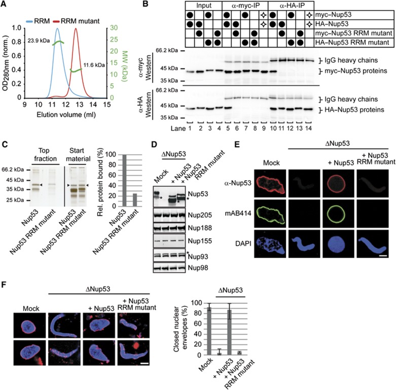
Nuclear pore complexes (NPCs) fuse the two membranes of the nuclear envelope (NE) to a pore, connecting cytoplasm and nucleoplasm and allowing exchange of macromolecules between these compartments. Most NPC proteins do not contain integral membrane domains and thus it is largely unclear how NPCs are embedded and anchored in the NE. Here, we show that the evolutionary conserved nuclear pore protein Nup53 binds independently of other proteins to membranes, a property that is crucial for NPC assembly and conserved between yeast and vertebrates. The vertebrate protein comprises two membrane binding sites, of which the C-terminal domain has membrane deforming capabilities, and is specifically required for de novo NPC assembly and insertion into the intact NE during interphase. Dimerization of Nup53 contributes to its membrane interaction and is crucial for its function in NPC assembly.
???displayArticle.pubmedLink??? 22960634
???displayArticle.pmcLink??? PMC3474928
???displayArticle.link??? EMBO J
Species referenced: Xenopus laevis
Genes referenced: cdk1 ehd2 fubp1 myc nup133 nup35 nup93 nup98
???attribute.lit??? ???displayArticles.show???
References [+] :
Amlacher,
Insight into structure and assembly of the nuclear pore complex by utilizing the genome of a eukaryotic thermophile.
2011, Pubmed
Amlacher, Insight into structure and assembly of the nuclear pore complex by utilizing the genome of a eukaryotic thermophile. 2011, Pubmed
Anderson, Recruitment of functionally distinct membrane proteins to chromatin mediates nuclear envelope formation in vivo. 2009, Pubmed
Anderson, Reshaping of the endoplasmic reticulum limits the rate for nuclear envelope formation. 2008, Pubmed
Antonin, Nuclear pore complex assembly through the cell cycle: regulation and membrane organization. 2008, Pubmed
Antonin, The integral membrane nucleoporin pom121 functionally links nuclear pore complex assembly and nuclear envelope formation. 2005, Pubmed , Xenbase
Berke, Structural and functional analysis of Nup133 domains reveals modular building blocks of the nuclear pore complex. 2004, Pubmed
Bilokapic, 3D ultrastructure of the nuclear pore complex. 2012, Pubmed
Blethrow, Covalent capture of kinase-specific phosphopeptides reveals Cdk1-cyclin B substrates. 2008, Pubmed
Brohawn, Structural evidence for common ancestry of the nuclear pore complex and vesicle coats. 2008, Pubmed
Cho, Membrane-protein interactions in cell signaling and membrane trafficking. 2005, Pubmed
Cronshaw, Proteomic analysis of the mammalian nuclear pore complex. 2002, Pubmed
D'Angelo, Nuclear pores form de novo from both sides of the nuclear envelope. 2006, Pubmed , Xenbase
Daumke, Architectural and mechanistic insights into an EHD ATPase involved in membrane remodelling. 2007, Pubmed
Dawson, ER membrane-bending proteins are necessary for de novo nuclear pore formation. 2009, Pubmed , Xenbase
DeGrasse, Evidence for a shared nuclear pore complex architecture that is conserved from the last common eukaryotic ancestor. 2009, Pubmed
Devos, Components of coated vesicles and nuclear pore complexes share a common molecular architecture. 2004, Pubmed
Doucet, Cell cycle-dependent differences in nuclear pore complex assembly in metazoa. 2010, Pubmed , Xenbase
Doucet, Nuclear pore biogenesis into an intact nuclear envelope. 2010, Pubmed
Drin, A general amphipathic alpha-helical motif for sensing membrane curvature. 2007, Pubmed
Dultz, Live imaging of single nuclear pores reveals unique assembly kinetics and mechanism in interphase. 2010, Pubmed
Dultz, Systematic kinetic analysis of mitotic dis- and reassembly of the nuclear pore in living cells. 2008, Pubmed
Fahrenkrog, The yeast nucleoporin Nup53p specifically interacts with Nic96p and is directly involved in nuclear protein import. 2000, Pubmed
Field, Evolution: On a bender--BARs, ESCRTs, COPs, and finally getting your coat. 2011, Pubmed
Franke, Nuclear membranes from mammalian liver. I. Isolation procedure and general characterization. 1970, Pubmed
Franz, MEL-28/ELYS is required for the recruitment of nucleoporins to chromatin and postmitotic nuclear pore complex assembly. 2007, Pubmed , Xenbase
Franz, Nup155 regulates nuclear envelope and nuclear pore complex formation in nematodes and vertebrates. 2005, Pubmed , Xenbase
Galy, MEL-28, a novel nuclear-envelope and kinetochore protein essential for zygotic nuclear-envelope assembly in C. elegans. 2006, Pubmed
Galy, Caenorhabditis elegans nucleoporins Nup93 and Nup205 determine the limit of nuclear pore complex size exclusion in vivo. 2003, Pubmed , Xenbase
Handa, The crystal structure of mouse Nup35 reveals atypical RNP motifs and novel homodimerization of the RRM domain. 2006, Pubmed
Hawryluk-Gara, Vertebrate Nup53 interacts with the nuclear lamina and is required for the assembly of a Nup93-containing complex. 2005, Pubmed , Xenbase
Hawryluk-Gara, Nup53 is required for nuclear envelope and nuclear pore complex assembly. 2008, Pubmed , Xenbase
Hoelz, The structure of the nuclear pore complex. 2011, Pubmed
Hu, Membrane proteins of the endoplasmic reticulum induce high-curvature tubules. 2008, Pubmed
Liu, The three fungal transmembrane nuclear pore complex proteins of Aspergillus nidulans are dispensable in the presence of an intact An-Nup84-120 complex. 2009, Pubmed
Lohka, Analysis of nuclear envelope assembly using extracts of Xenopus eggs. 1998, Pubmed , Xenbase
Lu, Formation of the postmitotic nuclear envelope from extended ER cisternae precedes nuclear pore assembly. 2011, Pubmed
Lusk, Karyopherins in nuclear pore biogenesis: a role for Kap121p in the assembly of Nup53p into nuclear pore complexes. 2002, Pubmed
Lusk, Nup53p is a target of two mitotic kinases, Cdk1p and Hrr25p. 2007, Pubmed
Mans, Comparative genomics, evolution and origins of the nuclear envelope and nuclear pore complex. 2004, Pubmed
Mansfeld, The conserved transmembrane nucleoporin NDC1 is required for nuclear pore complex assembly in vertebrate cells. 2006, Pubmed , Xenbase
Marelli, Specific binding of the karyopherin Kap121p to a subunit of the nuclear pore complex containing Nup53p, Nup59p, and Nup170p. 1998, Pubmed
Marelli, A link between the synthesis of nucleoporins and the biogenesis of the nuclear envelope. 2001, Pubmed
McMahon, Membrane curvature and mechanisms of dynamic cell membrane remodelling. 2005, Pubmed
McMahon, COP and clathrin-coated vesicle budding: different pathways, common approaches. 2004, Pubmed
Miao, The integral membrane protein Pom34p functionally links nucleoporin subcomplexes. 2006, Pubmed
Mitchell, Pom121 links two essential subcomplexes of the nuclear pore complex core to the membrane. 2010, Pubmed
Neumann, Comparative genomic evidence for a complete nuclear pore complex in the last eukaryotic common ancestor. 2010, Pubmed
Onischenko, Role of the Ndc1 interaction network in yeast nuclear pore complex assembly and maintenance. 2009, Pubmed
Onischenko, Nuclear pore complex-a coat specifically tailored for the nuclear envelope. 2011, Pubmed
Patel, Discovering novel interactions at the nuclear pore complex using bead halo: a rapid method for detecting molecular interactions of high and low affinity at equilibrium. 2008, Pubmed
Prüfert, The lamin CxxM motif promotes nuclear membrane growth. 2004, Pubmed , Xenbase
Rasala, ELYS is a dual nucleoporin/kinetochore protein required for nuclear pore assembly and proper cell division. 2006, Pubmed , Xenbase
Ródenas, Early embryonic requirement for nucleoporin Nup35/NPP-19 in nuclear assembly. 2009, Pubmed
Sachdev, The C-terminal domain of Nup93 is essential for assembly of the structural backbone of nuclear pore complexes. 2012, Pubmed , Xenbase
Stavru, NDC1: a crucial membrane-integral nucleoporin of metazoan nuclear pore complexes. 2006, Pubmed
Stukenberg, Systematic identification of mitotic phosphoproteins. 1997, Pubmed , Xenbase
Theerthagiri, The nucleoporin Nup188 controls passage of membrane proteins across the nuclear pore complex. 2010, Pubmed , Xenbase
Walther, The conserved Nup107-160 complex is critical for nuclear pore complex assembly. 2003, Pubmed , Xenbase
Wente, The nuclear pore complex and nuclear transport. 2010, Pubmed
West, cut11(+): A gene required for cell cycle-dependent spindle pole body anchoring in the nuclear envelope and bipolar spindle formation in Schizosaccharomyces pombe. 1998, Pubmed
Winey, NDC1: a nuclear periphery component required for yeast spindle pole body duplication. 1993, Pubmed
Yavuz, NLS-mediated NPC functions of the nucleoporin Pom121. 2010, Pubmed , Xenbase
