XB-ART-46441
Cell Mol Life Sci
2013 Jun 01;7011:1965-84. doi: 10.1007/s00018-012-1226-8.
Show Gene links
Show Anatomy links
Bimodal processing of olfactory information in an amphibian nose: odor responses segregate into a medial and a lateral stream.
Gliem S
,
Syed AS
,
Sansone A
,
Kludt E
,
Tantalaki E
,
Hassenklöver T
,
Korsching SI
,
Manzini I
.
???displayArticle.abstract???
In contrast to the single sensory surface present in teleost fishes, several spatially segregated subsystems with distinct molecular and functional characteristics define the mammalian olfactory system. However, the evolutionary steps of that transition remain unknown. Here we analyzed the olfactory system of an early diverging tetrapod, the amphibian Xenopus laevis, and report for the first time the existence of two odor-processing streams, sharply segregated in the main olfactory bulb and partially segregated in the olfactory epithelium of pre-metamorphic larvae. A lateral odor-processing stream is formed by microvillous receptor neurons and is characterized by amino acid responses and Gαo/Gαi as probable signal transducers, whereas a medial stream formed by ciliated receptor neurons is characterized by responses to alcohols, aldehydes, and ketones, and Gαolf/cAMP as probable signal transducers. To reveal candidates for the olfactory receptors underlying these two streams, the spatial distribution of 12 genes from four olfactory receptor gene families was determined. Several class II and some class I odorant receptors (ORs) mimic the spatial distribution observed for the medial stream, whereas a trace amine-associated receptor closely parallels the spatial pattern of the lateral odor-processing stream. Other olfactory receptors (some class I odorant receptors and vomeronasal type 1 receptors) and odor responses (to bile acids, amines) were not lateralized, the latter not even in the olfactory bulb, suggesting an incomplete segregation. Thus, the olfactory system of X. laevis exhibits an intermediate stage of segregation and as such appears well suited to investigate the molecular driving forces behind olfactory regionalization.
???displayArticle.pubmedLink??? 23269434
???displayArticle.pmcLink??? PMC3656224
???displayArticle.link??? Cell Mol Life Sci
Species referenced: Xenopus laevis
Genes referenced: actl6a adm camp eno2 lat or52d1 taar1 xv2r1
???attribute.lit??? ???displayArticles.show???
|
|
Fig. 1 Odorant responses in the glomerular layer of the main olfac- tory bulb. a Schematical representation of the noserain prepara- tion (left panel) and the three main glomerular clusters of the MOB (right panel). b Whole-mount olfactory bulb preparation stained with Fluo-4 dextran showing the three main clusters of the MOB (upper panel; LC red, MC blue). application of amino acids preferentially induced an increase in Ca2+-dependent fluorescence in the lateral cluster (intermediate panel), whereas forskolin elicited activity pre- dominantly in the medial cluster (lower panel). a representative example of seven separate experiments is shown. c Sequence of three pseudocolored images showing calcium transients of an individual glomerulus situated in the medial cluster upon application of amines. the images were taken before stimulus application, at the peak of the response and after return to the baseline fluorescence (from left to right). the fine glomerular structure of the activated glomerulus was visualized by a grayscale correlation map (rightmost image; see aterials and methodsfor details). the time courses of the [Ca2+]i transients of the glomerulus, evoked by mucosal application of the different odorant groups are given below the images. the lower group of pictures shows an individual glomerulus, situated in the lateral cluster, responsive solely to amino acids (same explanation as above). d histogram showing the location of odorant-responsive glomeruli (n = 80 glomeruli from 32 noserain preparations). e Out of 33 glomeruli tested for their responsiveness to all four odorant groups, 24 responded to one odorant group, eight responded to two odor- ant groups, and one glomerulus to three odorant groups (left panel). Odorant profiles of multiresponsive glomeruli are shown in the right panel. all odorants were applied at a final concentration of 200 μM, forskolin was applied at a final concentration of 50 μM. A anterior, P posterior, L lateral, M medial, OO olfactory organ, ON olfactory nerve, OB olfactory bulb, AA amino acids, AL alcohols, ketones, and aldehydes, AM amines, BA bile acids, FO forskolin, LC lateral glomerular cluster, IC intermediate glomerular cluster, MC medial glomerular cluster, V lateral ventricle, control application of bath solution |
|
|
Fig. 2 Visualization of spatially segregated streams within the main olfactory system. a Glomerular clusters are visualized by antero- grade transport of biocytin (left panel). the three main glomerular cluster (LC red, MC blue) as well as the aOB are distinctly vis- ible. the schematic drawing (right panel) shows the location of the left panel in larval Xenopus laevis. b Retrograde labeling of ORNs by biocytin electroporation into the lateral (lower left-hand panel) and medial (lower right-hand panel) axonal tracts at the level of the MOB. Thick dotted lines indicate midlines and thin dotted lines trace organ outlines. electroporation into the lateral axonal tract predomi- nantly labeled lateral ORNs (upper left-hand panel), whereas elec- troporation into the medial axonal tract predominantly labeled medial ORNs (upper right-hand panel). A anterior, P posterior, L lateral, M medial, OO olfactory organ, ON olfactory nerve, OB olfactory bulb, LC lateral glomerular cluster, IC intermediate glomerular cluster, MC medial glomerular cluster. The Author(s) 2012. This article is published with open access at Springerlink.com |
|
|
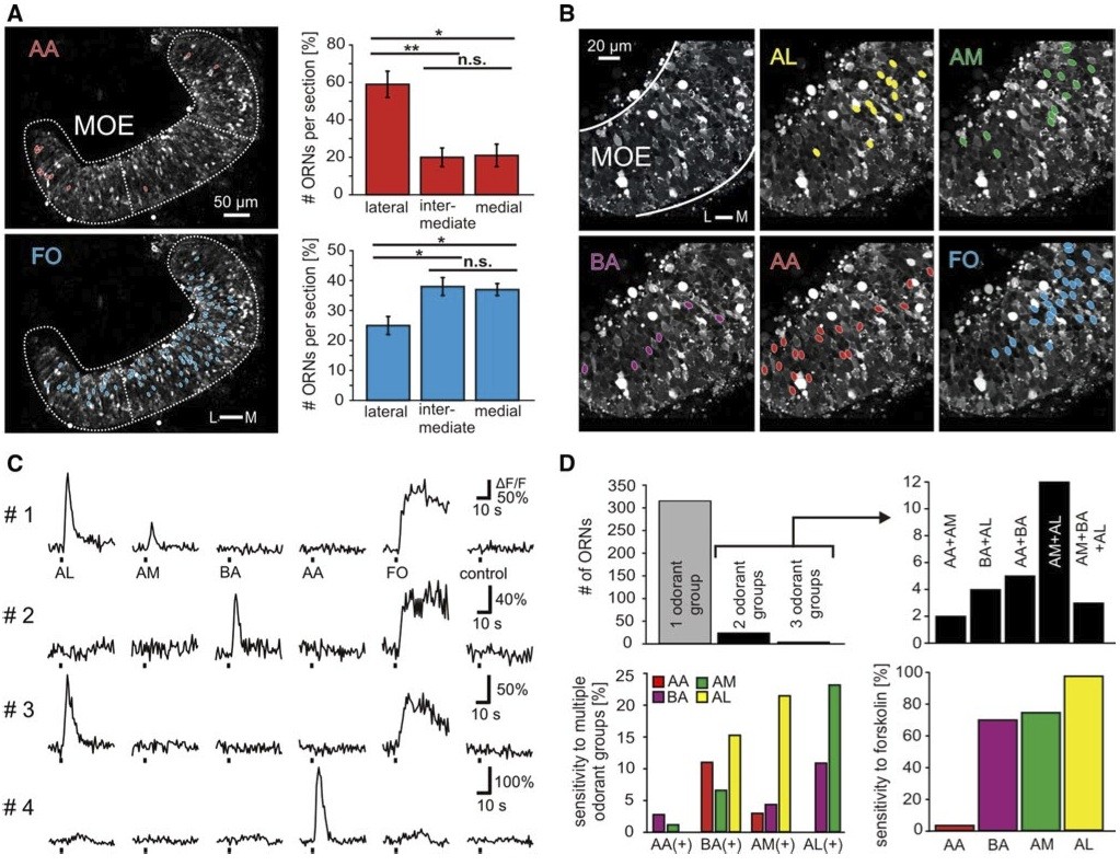
Fig. 3 Odorant responses at the level of the main olfactory epithe- lium. a acute slice preparation of the whole MOe stained with Fluo-4 (image acquired at rest). the red ovals indicate somata of indi- vidual ORNs that responded to the mixture of amino acids (100 μM). Quantitative evaluation (right panel) shows more amino acid-respon- sive cells in the lateral third of the MOe compared to intermediate and medial segments (n = 116 ORNs from 13 acute slices of the MOe). the blue ovals indicate somata of forskolin-responsive cells (50 μM) of the same slice preparation. Significantly more forskolin- responsive cells were located in the medial and intermediate third of the MOe compared to its lateral third (n = 600 ORNs from 14 acute slices of the olfactory epithelium). Statistical analysis was performed using a t test; *p < 0.05, **p < 0.01; error bars show SeM. b acute slice preparation of the MOe stained with Fluo-4 (image acquired at rest). Field of view does not cover the whole MOe. the colored ovals indicate somata of individual ORNs that responded to the mixture of alcohols, aldehydes, and ketones (yellow), amines (green), bile acids (magenta), amino acids (red) or to forskolin (blue). all odorants were applied at a final concentration of 200 μM, forskolin at a final concentration of 50 μM. c time courses of [Ca2+]i transients of four responsive ORNs of this slice. d Out of 340 ORNs tested (n = 17 acute slices), 314 responded to only one odorant group whereas 23 responded to two odorant groups and three to three odorant groups (upper left panel). the exact odorant profile of multiresponsive cells is shown in the upper right panel. the histogram in the lower left- hand panel gives the frequencies of correlated responses to the tested odorant groups. the lower right-hand panel gives the correlation of odorant- and forskolin-sensitivity of individual ORNs. L lateral, M medial, AA amino acids, AL alcohols, ketones, and aldehydes, AM mixture of amines, BA mixture of bile acids, FO forskolin, control application of bath solution. The Author(s) 2012. This article is published with open access at Springerlink.com |
|
|
Fig. 4 Tubulin and actin identify cilia and microvilli, respectively. a antibodies against tubulin and a marker of f-actin (phalloidin) both labeled structures in the whole MOe and in the adjacent non-sensory epithelium (NSe; tubulin, left- hand panel; f-actin, right-hand panel). b higher magnifications of the apical MOe show cilia labeled with antibodies against tubulin (left-hand panel), micro- villi labeled with phalloidin (middle panel), and a double-labeled MOe (right-hand panel). c ORNs and their processes were visualized by nerve backfills with biocytin and double labeled with antibodies against tubulin (left panel, cili- ated neuron, the arrow points to cilia), and phalloidin (middle and right panels, microvillous neurons, arrows point to olfactory knobs). another backfilled neuron with somewhat longer processes (asterisk) was not labeled by phalloidin, i.e., it is a ciliated neuron. The Author(s) 2012. This article is published with open access at Springerlink.com |
|
|
Fig. 5 G-protein immunohistochemistry in the main olfactory epi- thelium and the main olfactory bulb. antibodies against Gαi (a) and Gαo (d) preferentially labeled apical structures of ORNs located in the lateral and intermediate part of the MOe (middle row) and axon bundles of the olfactory nerve and glomeruli of the lateral and inter- mediate glomerular clusters of the MOB, as well as glomeruli in the aOB (lower row). Dotted lines indicate the approximate borders and subdivisions of MOe and olfactory bulb. Gαi and Gαo immunoreac- tivity was localized in apical endings of phalloidin-positive (arrows) and tubulin-negative microvillous olfactory receptor neurons (upper row). Gαolf/s (g) immunoreactivity showed a complementary distribu- tion, preferentially localized in ORNs and glomeruli of the medial and intermediate regions of MOe and MOB (middle and lower row, respectively). Gαolf/s in apical endings of ORNs co-localized with the ciliary marker tubulin, but not with f-actin (upper row, arrows). Western-blot analysis of Gαi (b), Gαo (e) and Gαolf/s (h) antibodies using tissue samples of olfactory organ and olfactory bulb of larval Xenopus laevis (a stages 435, b 524, and c 646, respectively). Arrows indicate bands corresponding to the predicted molecular weights of Gαi and Gαo (~40 kDa) and Gαolf/s (~44 kDa). the Gαi antibody is highly specific, whereas Gαo and Gαolf/s antibodies show minor crossreactivity to other proteins. Quantification of fluorescence intensity of G protein labeling for Gαi (c n = 9 MOes), Gαo (f n = 7 MOes) and Gαolf/s (i n = 5 MOes). Gαi and Gαo are enriched lat- erally, whereas Gαolf/s shows clear depletion in the lateral segment. Significance was evaluated by t test (*p < 0.05, **p < 0.01; error bars show SeM). A anterior, P posterior, L lateral, M medial, OO olfactory organ, OB olfactory bulb. The Author(s) 2012. This article is published with open access at Springerlink.com |
|
|
Fig. 6 Spatial expression patterns of olfactory receptor genes from the different families. twelve genes from four olfactory receptor families were cloned by PCR using either the published Xenopus laevis sequence information for the primer or degenerated primer based on the Xenopus tropicalis sequence. the clones were con- firmed by sequencing and riboprobes were prepared. In situ hybridi- zation (a) was performed under stringent conditions, using cryostat sections of larval Xenopus nose tissue, which encompassed both the MOe and the VNO. Insets show enlargements of cells marked by arrow. Class I or genes (a xr116, b xb242, c or52d1); class II or genes (d xb180, e xb177, f xgen147); v1r genes (g v1r10, h v1r11, i v1r6); taar genes (j taar1, k taar4a); l v2r gene xv2r E-1. Results for xr116 and xgen147 are consistent with in situ hybridization results obtained by Mezler and coworkers [16] for similar larval stages, and the result for xv2r E-1 is consistent with reports by Hagino-Yamagishi and coworkers [15] The Author(s) 2012. This article is published with open access at Springerlink.com |
|
|
Fig. 7 Quantification of lateral-to-medial distribution of ten olfactory receptor genes. a Schematic illustration showing the three subdivisions of the MOe, lateral, intermediate, and medial, respectively. b Cumulative number of cells counted for each gene in lateral, intermediate, and medial subdivision and total number. or class II genes light grey background; or class I genes, dark grey background; v1r genes, middle grey background; taar gene, white background. c Quantita- tive evaluation of the spatial distribution for ten genes, same color code as in a, lateral (dark green), intermediate (light green) and medial (yellow) parts of the MOe. Percentage of cells in each segment was determined for each section, averaged over sections and shown as mean SeM. Significance was determined by t test and is denoted by asterisks: *p < 0.05, **p < 0.01, ***p < 0.002, error bars show SEM. © The Author(s) 2012. this article is published with open access at Springerlink.com |
|
|
Fig. 8 Schematic representation of the lateral and medial olfactory stream in larval Xenopus laevis. a Spatial distributions observed in the MOe. the lateral stream (red hues) is characterized by amino acid responses (left panel), taar receptors (middle panel) and Gαi/Gαo (right panel). the medial stream (blue hues) is represented by forskolin responses, all or class II and some or class I receptors, and expression of Gαolf/s. Some receptors (green hues) are homogenously distributed or show a depletion in the intermediate region (v1r genes). b Spatial distributions observed in the MOB. the lateral stream (red hues) is characterized by amino acid responses (left panel), and expression of Gαi/Gαo (right panel). the medial stream (blue hues) is represented by responses to alcohols, ketones, aldehydes and for- skolin, and expression of Gαolf/s. Responses to other odors (bile acids, amines, green hues) are rather homogenously distributed. ON olfactory nerve, V1R vomeronasal receptor genes of type 1, V2R vome- ronasal receptor genes of type 2, OR I odorant receptor genes class I, OR II odorant receptor genes class II, TAAR trace amine-associated receptors, AA mixture of amino acids, AL mixture of alcohols, ketones and aldehydes, AM mixture of amines, BA mixture of bile acids, FO forskolin. The Author(s) 2012. this article is published with open access at Springerlink.com |
References [+] :
Baier,
Connectional topography in the zebrafish olfactory system: random positions but regular spacing of sensory neurons projecting to an individual glomerulus.
1994, Pubmed
Baier, Connectional topography in the zebrafish olfactory system: random positions but regular spacing of sensory neurons projecting to an individual glomerulus. 1994, Pubmed
Baier, Olfactory glomeruli in the zebrafish form an invariant pattern and are identifiable across animals. 1994, Pubmed
Carr, Chemically stimulated feeding behavior in marine animals : Importance of chemical mixtures and involvement of mixture interactions. 1986, Pubmed
Corbit, Vertebrate Smoothened functions at the primary cilium. 2005, Pubmed
Czesnik, Neuronal representation of odourants in the olfactory bulb of Xenopus laevis tadpoles. 2003, Pubmed , Xenbase
Date-Ito, Xenopus V1R vomeronasal receptor family is expressed in the main olfactory system. 2008, Pubmed , Xenbase
Freitag, Two classes of olfactory receptors in Xenopus laevis. 1995, Pubmed , Xenbase
Friedrich, Chemotopic, combinatorial, and noncombinatorial odorant representations in the olfactory bulb revealed using a voltage-sensitive axon tracer. 1998, Pubmed
Friedrich, Combinatorial and chemotopic odorant coding in the zebrafish olfactory bulb visualized by optical imaging. 1997, Pubmed
Frontini, Glomerular territories in the olfactory bulb from the larval stage of the sea lamprey Petromyzon marinus. 2003, Pubmed
Gaudin, 3D atlas describing the ontogenic evolution of the primary olfactory projections in the olfactory bulb of Xenopus laevis. 2005, Pubmed , Xenbase
Gliem, Highly specific responses to amine odorants of individual olfactory receptor neurons in situ. 2009, Pubmed , Xenbase
González, Lungfishes, like tetrapods, possess a vomeronasal system. 2010, Pubmed
Grüneberg, A ganglion probably belonging to the N. terminalis system in the nasal mucosa of the mouse. 1973, Pubmed
Hagino-Yamagishi, Expression of vomeronasal receptor genes in Xenopus laevis. 2004, Pubmed , Xenbase
Hamdani, The functional organization of the fish olfactory system. 2007, Pubmed
Hansen, Correlation between olfactory receptor cell type and function in the channel catfish. 2003, Pubmed
Hansen, Differential distribution of olfactory receptor neurons in goldfish: structural and molecular correlates. 2004, Pubmed
Hansen, Ultrastructure of the olfactory organ in the clawed frog, Xenopus laevis, during larval development and metamorphosis. 1998, Pubmed , Xenbase
Hassenklöver, Nucleotide-induced Ca2+ signaling in sustentacular supporting cells of the olfactory epithelium. 2008, Pubmed , Xenbase
Hayden, Ecological adaptation determines functional mammalian olfactory subgenomes. 2010, Pubmed
Hussain, Positive Darwinian selection and the birth of an olfactory receptor clade in teleosts. 2009, Pubmed , Xenbase
Ji, The repertoire of G-protein-coupled receptors in Xenopus tropicalis. 2009, Pubmed , Xenbase
Johnson, Chemotopic odorant coding in a mammalian olfactory system. 2007, Pubmed
Junek, Activity correlation imaging: visualizing function and structure of neuronal populations. 2009, Pubmed , Xenbase
Karunadasa, Expression of pheromone receptor gene families during olfactory development in the mouse: expression of a V1 receptor in the main olfactory epithelium. 2006, Pubmed
Korsching, Odor maps in the brain: spatial aspects of odor representation in sensory surface and olfactory bulb. 2001, Pubmed
Korsching, The molecular evolution of teleost olfactory receptor gene families. 2009, Pubmed
Liberles, A second class of chemosensory receptors in the olfactory epithelium. 2006, Pubmed
Lo, Signal transduction for taurocholic acid in the olfactory system of Atlantic salmon. 1994, Pubmed
Lo, Stimulation of Ca(2+)-regulated olfactory phospholipase C by amino acids. 1993, Pubmed
Luu, Molecular determinants of ligand selectivity in a vertebrate odorant receptor. 2004, Pubmed
Ma, Drugs affecting phospholipase C-mediated signal transduction block the olfactory cyclic nucleotide-gated current of adult zebrafish. 1998, Pubmed
Manzini, Response profiles to amino acid odorants of olfactory glomeruli in larval Xenopus laevis. 2007, Pubmed , Xenbase
Manzini, Presynaptic protein distribution and odour mapping in glomeruli of the olfactory bulb of Xenopus laevis tadpoles. 2007, Pubmed , Xenbase
Manzini, cAMP-independent responses of olfactory neurons in Xenopus laevis tadpoles and their projection onto olfactory bulb neurons. 2002, Pubmed , Xenbase
Manzini, cAMP-independent olfactory transduction of amino acids in Xenopus laevis tadpoles. 2003, Pubmed , Xenbase
Manzini, Improved fluorescent (calcium indicator) dye uptake in brain slices by blocking multidrug resistance transporters. 2008, Pubmed , Xenbase
Manzini, Classes and narrowing selectivity of olfactory receptor neurons of Xenopus laevis tadpoles. 2004, Pubmed , Xenbase
Manzini, Multidrug resistance transporters in the olfactory receptor neurons of Xenopus laevis tadpoles. 2003, Pubmed , Xenbase
Menini, Olfactory Coding in Larvae of the African Clawed Frog Xenopus laevis 2010, Pubmed
Mezler, Identification of a nonmammalian Golf subtype: functional role in olfactory signaling of airborne odorants in Xenopus laevis. 2001, Pubmed , Xenbase
Mezler, Expression of olfactory receptors during development in Xenopus laevis. 1999, Pubmed , Xenbase
Michel, Evidence of a novel transduction pathway mediating detection of polyamines by the zebrafish olfactory system. 2003, Pubmed
Mombaerts, Genes and ligands for odorant, vomeronasal and taste receptors. 2004, Pubmed
Mori, How is the olfactory map formed and interpreted in the mammalian brain? 2011, Pubmed
Munger, Subsystem organization of the mammalian sense of smell. 2009, Pubmed
Nakamuta, Histological and ultrastructural characteristics of the primordial vomeronasal organ in lungfish. 2012, Pubmed
Niimura, Evolutionary dynamics of olfactory receptor genes in fishes and tetrapods. 2005, Pubmed
Oikawa, Fine structure of three types of olfactory organs in Xenopus laevis. 1998, Pubmed , Xenbase
Oka, Shared and unique G alpha proteins in the zebrafish versus mammalian senses of taste and smell. 2011, Pubmed
Riddle, Lectin identification of olfactory receptor neuron subclasses with segregated central projections. 1993, Pubmed
Rodriguez, A putative pheromone receptor gene expressed in human olfactory mucosa. 2000, Pubmed
Rolen, Polyamines as olfactory stimuli in the goldfish Carassius auratus. 2003, Pubmed
Saraiva, A novel olfactory receptor gene family in teleost fish. 2007, Pubmed
Sato, Mutually exclusive glomerular innervation by two distinct types of olfactory sensory neurons revealed in transgenic zebrafish. 2005, Pubmed
Shi, Comparative genomic analysis identifies an evolutionary shift of vomeronasal receptor gene repertoires in the vertebrate transition from water to land. 2007, Pubmed
Shi, Extraordinary diversity of chemosensory receptor gene repertoires among vertebrates. 2009, Pubmed
Speca, Functional identification of a goldfish odorant receptor. 1999, Pubmed , Xenbase
Strotmann, Olfactory neurones expressing distinct odorant receptor subtypes are spatially segregated in the nasal neuroepithelium. 1994, Pubmed
Taniguchi, Phylogenic outline of the olfactory system in vertebrates. 2011, Pubmed
Taniguchi, Phylogenic aspects of the amphibian dual olfactory system. 2008, Pubmed , Xenbase
Tirindelli, From pheromones to behavior. 2009, Pubmed
Touhara, Odor discrimination by G protein-coupled olfactory receptors. 2002, Pubmed
Wakabayashi, A putative pheromone receptor gene is expressed in two distinct olfactory organs in goats. 2002, Pubmed
Weth, Nested expression domains for odorant receptors in zebrafish olfactory epithelium. 1996, Pubmed
Wieland, [50 years of phalloidine: its discovery, characterization and current and future applications in cell research]. 1987, Pubmed
